Темы в форуме
Новые сообщения
-
02-мар Прогресс усилителей мощности умер?
-
01-мар Усилитель JLH 1969
-
01-мар Усилитель D класса на базе плат 2_062 S_AUDIO от Alex
-
28-фев Ламповый усилитель на 6Н9С KT88
-
27-фев Усилитель NAD C328 (D класс 2х50 Вт)
-
26-фев Усилитель А класса JLH2003
-
25-фев Усилитель звука D класса Clone purifi Hb 3.064 ULTRA
-
17-фев Двухтактный на лампах EL34 в триодном включении
-
17-фев Усилитель на модулях PTERO TAS5342
-
12-фев Интересный усилитель AIYIMA A80 TPA3255 PFFB
Новые темы
-
26-фев Усилитель NAD C328 (D класс 2х50 Вт)
-
09-фев Прогресс усилителей мощности умер?
-
22-янв Ламповый усилитель для наушников HiFiMAN Edition XS
-
11-янв Список схем ламповых двухтактных усилителей для наушников
-
07-янв SMSL AO300 PRO — DAC + усилитель мощности + усилитель для наушников
-
05-янв Ламповий Однотакт (SE)
-
31-дек Ламповый усилитель против D класса.
-
17-дек Ваш самый дорогой усилителль мощности
-
05-дек SMSL PA-X
-
02-дек Черырехканальный усилитель D класса Douk Audio G7
Двухтактный на лампах EL34 в триодном включении
-
Николаевич
- Почетный пользователь
- Сообщения: 78
- Стаж: 1 год 1 месяц
- Репутация: 11
- Откуда: Кропивницкий
- Аудио система: усилитель EL803 - 6с33с акустика - Tannoy Turnberry GR LE
Re: Двухтактный на лампах EL34 в триодном включении
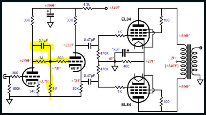
- хтось пробував таке включення драйвера?
- Вложения
-
- 340237378_680107803880648_8702751469102497121_n.jpg (58.52 КБ) 4566 просмотров
- LinuxManiac
- Добрейший модератор
- Сообщения: 1270
- Стаж: 6 лет 11 месяцев
- Репутация: 834
- Откуда: Киев
- Контактная информация:
Re: Двухтактный на лампах EL34 в триодном включении
Так. Принципових переваг, так само як і недоліків не відчув. Мають значення якість/властивості міжкаскажного конденсатора.
050-246-3341; Viber: 068-362-3497
-
Николаевич
- Почетный пользователь
- Сообщения: 78
- Стаж: 1 год 1 месяц
- Репутация: 11
- Откуда: Кропивницкий
- Аудио система: усилитель EL803 - 6с33с акустика - Tannoy Turnberry GR LE
Re: Двухтактный на лампах EL34 в триодном включении
- дякую. знайшов першоджерело та статтю. пізніше спробую..
- https://tubecad.com/2010/03/blog0183.htm
- https://nadotornado.com.ua/forum/audiot ... usilitelya
- https://tubecad.com/2010/03/blog0183.htm
- https://nadotornado.com.ua/forum/audiot ... usilitelya
- m-shara
- Почетный спонсор
- Сообщения: 1195
- Стаж: 3 года 2 месяца
- Репутация: 209
- Откуда: Латвия
- Аудио система: JVC TD-V662, Kenwood KX-880HX,
PP 6Н8С+EL34 20W
Акустика: Sony SS-G1 MK2
SONY WH-1000XM4,AKG K514, ATH-AVC500,
Звуковая: Focusrite 2i4
Re: Двухтактный на лампах EL34 в триодном включении
А чи є резон в прискіпливій настройці ФІ що з цієї теми? Як то: підключивши комплекс Шмельова добиватися мінімізації коеффіцієнта гармонік регулюванням анодних і катодного резисторів? Чи досить виставити вказану Вами різницю напруг? Чи і цей робочий діапазон покрутити?LinuxManiac писал(а): 17 окт 2025, 13:01 Так. Принципових переваг, так само як і недоліків не відчув. Мають значення якість/властивості міжкаскажного конденсатора.
- LinuxManiac
- Добрейший модератор
- Сообщения: 1270
- Стаж: 6 лет 11 месяцев
- Репутация: 834
- Откуда: Киев
- Контактная информация:
Re: Двухтактный на лампах EL34 в триодном включении
Я прискіпливо не настроював. Тож рішення суто на ваш розсуд.
050-246-3341; Viber: 068-362-3497
- m-shara
- Почетный спонсор
- Сообщения: 1195
- Стаж: 3 года 2 месяца
- Репутация: 209
- Откуда: Латвия
- Аудио система: JVC TD-V662, Kenwood KX-880HX,
PP 6Н8С+EL34 20W
Акустика: Sony SS-G1 MK2
SONY WH-1000XM4,AKG K514, ATH-AVC500,
Звуковая: Focusrite 2i4
Re: Двухтактный на лампах EL34 в триодном включении
Дякую! Чи я вже забув чи не писалося в цій темі але цікаво взнати: Ви Кг якось міряли в своєму УНЧ? Цікаво взнати щоб була яка точка відліку.LinuxManiac писал(а): 19 ноя 2025, 14:34 Я прискіпливо не настроював. Тож рішення суто на ваш розсуд.
- m-shara
- Почетный спонсор
- Сообщения: 1195
- Стаж: 3 года 2 месяца
- Репутация: 209
- Откуда: Латвия
- Аудио система: JVC TD-V662, Kenwood KX-880HX,
PP 6Н8С+EL34 20W
Акустика: Sony SS-G1 MK2
SONY WH-1000XM4,AKG K514, ATH-AVC500,
Звуковая: Focusrite 2i4
Re: Двухтактный на лампах EL34 в триодном включении
Зайнявся знову підсилювачом. І до мене тільки що дійшло, що це теж саме що і включити навушники на вихід і змінюючи струм спокою одної лампи добиватися мінімального фона 50Гц. Хіба ні?RUS_D писал(а): 15 июл 2025, 14:44 Можна навіть не подавати на вхід сигналу - достатньо викрутити гучність на половину.
В підсилювачі е мінімальний рівень не відфільтрованого по живленню фону 50 та 100 герц, от він і створює напругу на анодах при небалансі
У нас же двухтактники тим і славляться що мають мінімальний фон 50гц при балансі - він сам давить трансформаторм його.
- RUS_D
- Умелый
- Сообщения: 188
- Стаж: 4 года 4 месяца
- Репутация: 178
- Откуда: Украина, Полтава
- Аудио система: Плеер RuneAudio
ЦАП AH-D6 версия 2.х + несколько других
Проигрыватель Винила Lenco L75, DUAL1209, Fisher MT-M21, Вега unitra fonica g-600b
Усилитель Onkyo A-8830, Фоловер Андрэа Чиуфолли
Ламповые усилители РР на Rft El34 и 6П3C (кобра), РР на КТ88, РР на El84, SE на 6С41С, SE на 6П42П
Акустика ONKYO SC-370, GRUNDIG Box 1600b, IQ LADY- maxi - Контактная информация:
Re: Двухтактный на лампах EL34 в триодном включении
Так, без проблем можна і так, а ле я б підключив в нагрузку резистор 8Ом ват так на 10
а паралельно йому вже наушники
а паралельно йому вже наушники
- m-shara
- Почетный спонсор
- Сообщения: 1195
- Стаж: 3 года 2 месяца
- Репутация: 209
- Откуда: Латвия
- Аудио система: JVC TD-V662, Kenwood KX-880HX,
PP 6Н8С+EL34 20W
Акустика: Sony SS-G1 MK2
SONY WH-1000XM4,AKG K514, ATH-AVC500,
Звуковая: Focusrite 2i4
Re: Двухтактный на лампах EL34 в триодном включении
Я підключив навушники а в них дуже чути 50 Гц! Пробував міняти струм одної лампи - і нічого не змінювалось. Тому залишив так як є. Хочу провірити на практиці запропоновану Дмитром схему фіксованого живлення на 6Х2П.RUS_D писал(а): 09 янв 2026, 18:55 Так, без проблем можна і так, а ле я б підключив в нагрузку резистор 8Ом ват так на 10
а паралельно йому вже наушники![]()
- m-shara
- Почетный спонсор
- Сообщения: 1195
- Стаж: 3 года 2 месяца
- Репутация: 209
- Откуда: Латвия
- Аудио система: JVC TD-V662, Kenwood KX-880HX,
PP 6Н8С+EL34 20W
Акустика: Sony SS-G1 MK2
SONY WH-1000XM4,AKG K514, ATH-AVC500,
Звуковая: Focusrite 2i4
Re: Двухтактный на лампах EL34 в триодном включении
Поки що залишив лампового випрямляча а зайнявся проблемою в 100 Гц. В АС цього не чути. А в навушниках дуже. Отож проблема виглядає так: на виходах 8 Ом по резистору 10 Ом і паралельно навушники. Зразу при включенні добре чути саме 100 Гц (3 мВ р-р) на осцилографу. Секунд через 5-10 повна тиша і з прогрівом знову появляється 100Гц (6 мВ р-р). РГ на 0. На всіх живленнях пульсацій практично немає (400 В- може 1 мВ р-р). Те що зразу виникає 100 Гц то якась містика. Але як вияснити по яких колах фон пролазить потім. Причому по обох каналах.
- m-shara
- Почетный спонсор
- Сообщения: 1195
- Стаж: 3 года 2 месяца
- Репутация: 209
- Откуда: Латвия
- Аудио система: JVC TD-V662, Kenwood KX-880HX,
PP 6Н8С+EL34 20W
Акустика: Sony SS-G1 MK2
SONY WH-1000XM4,AKG K514, ATH-AVC500,
Звуковая: Focusrite 2i4
Re: Двухтактный на лампах EL34 в триодном включении
Потібні Ваші поради. Бо я в цілях експерименту заживив вхідні лампи від ІБЖ 220/6,2В постійним струмом. Фон 100Гц став ледь чутний в навушниках. Хотів перенести ІБЖ всередину корпуса і нехотя бахнув +400В на корпус.(куском фольгованого склотекстоліта) Нічого не згоріло але унч став фонити, і одна з вхідних ламп стала дуже чутлива до піднесення руки. Начинає фонити за 3-4 см від балону (друга взагалі не фонить). Хіба може лампа ось так вийти з ладу? Якась містика. (+ вивод 6,2В був посаджений на загальний "0" - просто він попав в руку)LinuxManiac писал(а): 19 ноя 2025, 14:34 Я прискіпливо не настроював. Тож рішення суто на ваш розсуд.
- LinuxManiac
- Добрейший модератор
- Сообщения: 1270
- Стаж: 6 лет 11 месяцев
- Репутация: 834
- Откуда: Киев
- Контактная информация:
Re: Двухтактный на лампах EL34 в триодном включении
Досить рідкісна ситуація. Але таке буває. Після надмірного/"шокового" струмового впливу трохи змінилася геометрія електродної системи лампи (мінімальна деформація/викрівлення елементів всередині анодної коробки), тож лампа набула таких властивостей. На суто електричні параметри чи то на звучання підсилювача це може не впливати.
050-246-3341; Viber: 068-362-3497
- m-shara
- Почетный спонсор
- Сообщения: 1195
- Стаж: 3 года 2 месяца
- Репутация: 209
- Откуда: Латвия
- Аудио система: JVC TD-V662, Kenwood KX-880HX,
PP 6Н8С+EL34 20W
Акустика: Sony SS-G1 MK2
SONY WH-1000XM4,AKG K514, ATH-AVC500,
Звуковая: Focusrite 2i4
Re: Двухтактный на лампах EL34 в триодном включении
Цей струм не проходив через жодну лампу. Коротнув на вихідному конденсаторі після електронного дроселя, тільки дальше. 470,0х450В. Поміняю лампу та й побачу.LinuxManiac писал(а): 06 фев 2026, 18:00 Досить рідкісна ситуація. Але таке буває. Після надмірного/"шокового" струмового впливу трохи змінилася геометрія електродної системи лампи (мінімальна деформація/викрівлення елементів всередині анодної коробки), тож лампа набула таких властивостей. На суто електричні параметри чи то на звучання підсилювача це може не впливати.
- m-shara
- Почетный спонсор
- Сообщения: 1195
- Стаж: 3 года 2 месяца
- Репутация: 209
- Откуда: Латвия
- Аудио система: JVC TD-V662, Kenwood KX-880HX,
PP 6Н8С+EL34 20W
Акустика: Sony SS-G1 MK2
SONY WH-1000XM4,AKG K514, ATH-AVC500,
Звуковая: Focusrite 2i4
Re: Двухтактный на лампах EL34 в триодном включении
Проблема виявилася банально простою - була ще 3-я точка куди по фользі пішла +400В, це катодний резистор 1,0 Ом. Ось він і згорів (другий кінець на корпусі). Включив підсилювач із живленням вхідних ламп постійним струмом і вже можна музику слухати в навушниках.
- LinuxManiac
- Добрейший модератор
- Сообщения: 1270
- Стаж: 6 лет 11 месяцев
- Репутация: 834
- Откуда: Киев
- Контактная информация:
Re: Двухтактный на лампах EL34 в триодном включении
Вітаю з успіхом!
050-246-3341; Viber: 068-362-3497
- m-shara
- Почетный спонсор
- Сообщения: 1195
- Стаж: 3 года 2 месяца
- Репутация: 209
- Откуда: Латвия
- Аудио система: JVC TD-V662, Kenwood KX-880HX,
PP 6Н8С+EL34 20W
Акустика: Sony SS-G1 MK2
SONY WH-1000XM4,AKG K514, ATH-AVC500,
Звуковая: Focusrite 2i4
Re: Двухтактный на лампах EL34 в триодном включении
Всім доброго дня!
Хочу запитати про одного "феномена". Я змінив живлення ниток розжарення всіх ламп 6SN7 на постійний струм. Вхідні від ІБЖ 230/6,2В а ФІ через випрямляч 6,3В (10 000мкФх16В). Це преамбула. Живив всі ці лампи і від випрямляча.
Рівень фону 100Гц впав до рівня шумів, які чути тільки в навушниках. Так от цей фон періодично зникає зовсім. Напруга в мене йде через стабілізатор (230В+/-5%). Але по підсвіченим індикаторам бачу що в мережі змінилася нагрузка (індикатори моргнули). Стабілізатор не переключається. І в цей час плавно але за пів секунди фон зникає. Так постоїть з пів хвилини і знову піднімається. І це повторяється постійно. Анодна напруга при цьому не змінюється. Що це таке? І чи комусь приходилось це чути?
Хочу запитати про одного "феномена". Я змінив живлення ниток розжарення всіх ламп 6SN7 на постійний струм. Вхідні від ІБЖ 230/6,2В а ФІ через випрямляч 6,3В (10 000мкФх16В). Це преамбула. Живив всі ці лампи і від випрямляча.
Рівень фону 100Гц впав до рівня шумів, які чути тільки в навушниках. Так от цей фон періодично зникає зовсім. Напруга в мене йде через стабілізатор (230В+/-5%). Але по підсвіченим індикаторам бачу що в мережі змінилася нагрузка (індикатори моргнули). Стабілізатор не переключається. І в цей час плавно але за пів секунди фон зникає. Так постоїть з пів хвилини і знову піднімається. І це повторяється постійно. Анодна напруга при цьому не змінюється. Що це таке? І чи комусь приходилось це чути?
-
gelert
- Гуру электроники☆☆☆☆
- Сообщения: 334
- Стаж: 3 года 6 месяцев
- Репутация: 110
- Откуда: Горлівка Донецької обл
- Аудио система: homemade
Re: Двухтактный на лампах EL34 в триодном включении
Схоже на електронний дросель. За якою схемою він зібраний?
- m-shara
- Почетный спонсор
- Сообщения: 1195
- Стаж: 3 года 2 месяца
- Репутация: 209
- Откуда: Латвия
- Аудио система: JVC TD-V662, Kenwood KX-880HX,
PP 6Н8С+EL34 20W
Акустика: Sony SS-G1 MK2
SONY WH-1000XM4,AKG K514, ATH-AVC500,
Звуковая: Focusrite 2i4
Re: Двухтактный на лампах EL34 в триодном включении
А що з ним може бути такого? А чи не може бути винна так звана постійна складова? І як її виявити? Схема взята і трішки справлена з канала "Неизвестная физика".
- Justas*
- Гуру электроники☆☆☆☆
- Сообщения: 2439
- Стаж: 4 года 5 месяцев
- Репутация: 1340
- Откуда: Украина
- Аудио система: viewtopic.php?p=17721#p17721
Re: Двухтактный на лампах EL34 в триодном включении
Делитель R2, R3 должен быть 1/10 или хотя бы 1/20. Чтобы напряжение на затворе было гарантированно меньше нижнего уровня пульсаций на С1. Транзистор естественно будет больше греться.
- m-shara
- Почетный спонсор
- Сообщения: 1195
- Стаж: 3 года 2 месяца
- Репутация: 209
- Откуда: Латвия
- Аудио система: JVC TD-V662, Kenwood KX-880HX,
PP 6Н8С+EL34 20W
Акустика: Sony SS-G1 MK2
SONY WH-1000XM4,AKG K514, ATH-AVC500,
Звуковая: Focusrite 2i4
Re: Двухтактный на лампах EL34 в триодном включении
Уровень пульсаций при этих резисторах (R2=10kOm) 2В. Этого не должно быть?Justas* писал(а): 10 фев 2026, 18:41 Делитель R2, R3 должен быть 1/10 или хотя бы 1/20. Чтобы напряжение на затворе было гарантированно меньше нижнего уровня пульсаций на С1. Транзистор естественно будет больше греться.
-
gelert
- Гуру электроники☆☆☆☆
- Сообщения: 334
- Стаж: 3 года 6 месяцев
- Репутация: 110
- Откуда: Горлівка Донецької обл
- Аудио система: homemade
Re: Двухтактный на лампах EL34 в триодном включении
З наведеними номіналами для цієї схеми залишається всього 4 вольти активного режиму при вхідній напрузі 400В. При такому низькому опорі (9кОм) конденсатор (навіть поганий, з великими струмами витіку) зарядиться до напруги на вході, польовик влітає в насичення. Діапазон амплітуд пульсації, яку може перетравити ця схема обмежений максимально припустимою напругою зони активного режиму для затвору. Це приблизно 20-30В. Резистори подільника розраховують саме з цих міркувань. Тобто на затворі повинно бути на 20-30В меньше, а ніж на вході. зауважте, майже на стільки впаде і вихідна напруга. Замість 9кОм потрібно десь 400-500кОм. Виходячи з цього обчислюйтерезистор на землю. Як що польовик не має внутрішнього, вбудованого діоду втік-витік обов'язково поставте його зовні, бо така велика емність (470мк, особливо, якщо вона перебільшує таку на вході) при вимиканні може спричинити пробій переходу.
-
gelert
- Гуру электроники☆☆☆☆
- Сообщения: 334
- Стаж: 3 года 6 месяцев
- Репутация: 110
- Откуда: Горлівка Донецької обл
- Аудио система: homemade
Re: Двухтактный на лампах EL34 в триодном включении
Приклад розрахунку подільника (нумерація згідно вашої схеми).
Uвх=400В
R2=200кОм, R3=2,5МОм,
Uзат =370В (приблизно стільки на виході).
R6 взагалі зайвий, тільки шкодить. Поставте електроліт десь 50мкФ і отримаєте таку ж затримку анодного. R4 і стабілітрон монтуйте безпосередньо на затворі, вкоротивши його максимально можливо. Польовик бажано ізолювати від радіатору, а останній поєднати з землею.
Uвх=400В
R2=200кОм, R3=2,5МОм,
Uзат =370В (приблизно стільки на виході).
R6 взагалі зайвий, тільки шкодить. Поставте електроліт десь 50мкФ і отримаєте таку ж затримку анодного. R4 і стабілітрон монтуйте безпосередньо на затворі, вкоротивши його максимально можливо. Польовик бажано ізолювати від радіатору, а останній поєднати з землею.
- m-shara
- Почетный спонсор
- Сообщения: 1195
- Стаж: 3 года 2 месяца
- Репутация: 209
- Откуда: Латвия
- Аудио система: JVC TD-V662, Kenwood KX-880HX,
PP 6Н8С+EL34 20W
Акустика: Sony SS-G1 MK2
SONY WH-1000XM4,AKG K514, ATH-AVC500,
Звуковая: Focusrite 2i4
Re: Двухтактный на лампах EL34 в триодном включении
Я вже поміряв напругу на вході і на виході - вона одинакова! А цього раніше не було. Тоді як я зробив кз на виході гавкнув і мосфет. А може і раніше. Але пульсацій точно не було. Потрібно ремонтувати і змінити зауважені резистори.
- m-shara
- Почетный спонсор
- Сообщения: 1195
- Стаж: 3 года 2 месяца
- Репутация: 209
- Откуда: Латвия
- Аудио система: JVC TD-V662, Kenwood KX-880HX,
PP 6Н8С+EL34 20W
Акустика: Sony SS-G1 MK2
SONY WH-1000XM4,AKG K514, ATH-AVC500,
Звуковая: Focusrite 2i4
Re: Двухтактный на лампах EL34 в триодном включении
R6 якраз і дає можливість знизити ємність конденсатора і використати більш стабільний плівочний. Хіба ні?gelert писал(а): 10 фев 2026, 20:04 Приклад розрахунку подільника (нумерація згідно вашої схеми).
Uвх=400В
R2=200кОм, R3=2,5МОм,
Uзат =370В (приблизно стільки на виході).
R6 взагалі зайвий, тільки шкодить. Поставте електроліт десь 50мкФ і отримаєте таку ж затримку анодного. R4 і стабілітрон монтуйте безпосередньо на затворі, вкоротивши його максимально можливо. Польовик бажано ізолювати від радіатору, а останній поєднати з землею.
- m-shara
- Почетный спонсор
- Сообщения: 1195
- Стаж: 3 года 2 месяца
- Репутация: 209
- Откуда: Латвия
- Аудио система: JVC TD-V662, Kenwood KX-880HX,
PP 6Н8С+EL34 20W
Акустика: Sony SS-G1 MK2
SONY WH-1000XM4,AKG K514, ATH-AVC500,
Звуковая: Focusrite 2i4
Re: Двухтактный на лампах EL34 в триодном включении
Суммарное сопротивление R2+R3 из каких соображений выбирается? Менять сопротивление при настройке лучше R2 или R3? У меня вылетел мосфет. Буду переделывать поэтому прошу совета. Эта схема с ее номиналами сойдет? Когда то мне ее давали. 30кОм можно крутить?Justas* писал(а): 10 фев 2026, 18:41 Делитель R2, R3 должен быть 1/10 или хотя бы 1/20. Чтобы напряжение на затворе было гарантированно меньше нижнего уровня пульсаций на С1. Транзистор естественно будет больше греться.
- lgedmitry
- Гуру электроники☆☆☆☆
- Сообщения: 1639
- Стаж: 6 лет 7 месяцев
- Репутация: 294
- Откуда: Рыбинск
- Аудио система: .
Re: Двухтактный на лампах EL34 в триодном включении
да лишь бы не грелись
ЗЫ. и на кой ляд там 10*450 МКР на Вашей картинке? Обычного электролита достаточно. Даже можно тот перенести, что в делителе нарисован
Аудиофил
- m-shara
- Почетный спонсор
- Сообщения: 1195
- Стаж: 3 года 2 месяца
- Репутация: 209
- Откуда: Латвия
- Аудио система: JVC TD-V662, Kenwood KX-880HX,
PP 6Н8С+EL34 20W
Акустика: Sony SS-G1 MK2
SONY WH-1000XM4,AKG K514, ATH-AVC500,
Звуковая: Focusrite 2i4
Re: Двухтактный на лампах EL34 в триодном включении
Это схема задержки включения.
- lgedmitry
- Гуру электроники☆☆☆☆
- Сообщения: 1639
- Стаж: 6 лет 7 месяцев
- Репутация: 294
- Откуда: Рыбинск
- Аудио система: .
Re: Двухтактный на лампах EL34 в триодном включении
я понимаю. Не понимаю, зачем там МКР конденсатор, когда простого электролита достаточно. ...Ну разве что редко-редко попадаются электролиты с повышенной утечкой, и тогда такой не встанет сюда. А МКР всегда встанет, но он большой и дорогой.Когда-то давным-давно я эту схему вот так рисовал. И делал. Работало несколько лет, пока усилитель не разобрал
Аудиофил
- Justas*
- Гуру электроники☆☆☆☆
- Сообщения: 2439
- Стаж: 4 года 5 месяцев
- Репутация: 1340
- Откуда: Украина
- Аудио система: viewtopic.php?p=17721#p17721
Re: Двухтактный на лампах EL34 в триодном включении
Никто не запрещает поставить хороший электролит, у меня просто был МКП небольших размеров. Но...1 Мом + электролит. Даже небольшой утечки достаточно, чтобы создать ещё один делитель с плавающим напряжением.lgedmitry писал(а): 10 фев 2026, 21:33 Не понимаю, зачем там МКР конденсатор, когда простого электролита достаточно
Транзисторы в этой схеме обычно горят от превышения мощности и перегрева. Это если выбрана слишком большая постоянная времени RC, транзистор открывается медленно.