Темы в форуме

Шум усилителей

Аватара пользователя
Justas*
Гуру электроники☆☆☆☆
Сообщения: 2477
Стаж: 4 года 6 месяцев
Репутация: 1357
Откуда: Украина
Аудио система: viewtopic.php?p=17721#p17721

Re: Шум усилителей

Сообщение Justas* »

uriy писал(а): 22 мар 2024, 21:15 шум на выходе уся связан больше с топологией печатной платы и предом чем с самой силовой микросхемой т.е. ставь туда хоть ТРА хоть её клон, шум на выходе уся не изменится.
Зная какого качества у китайцев порой бывают якобы оригинальные детали, тем более их клоны, я бы не был так уверен, что проблема не в чипе.

Можно попробовать определить что вносит основной вклад в шипение. Для этого нужно отпаять левый по схеме вывод С22 и соединить его с GND.
Если шип пропал, или снизился до приемлемых значений, значит виноват пред или его взаимодействие с чипом.
Я бы вообще сделал несложную доработку, превращающий предварительный усилитель в преобразователь несимметричного сигнала в симметричный. Без нафиг ненужного усиления, TPA3116 сама имеет Кус. 26дБ. А может и больше, нужно измерить что за номиналы китайцы поставили на выводы 7, 8, 9.
PS
Схема приведённая выше, не совсем соответствует плате. Обозначение элементов, так уж точно.
Поэтому лучше определяться по дорожкам, что куда идёт.
Конденсатор С3, лучше поставить параллельно стабилитрону D1.
ci-tpa3116d2-shema-3.jpg
Аватара пользователя
lgedmitry
Гуру электроники☆☆☆☆
Сообщения: 1646
Стаж: 6 лет 8 месяцев
Репутация: 297
Откуда: Рыбинск
Аудио система: .

Re: Шум усилителей

Сообщение lgedmitry »

Был у меня опыт применения шаговых приводов с алиэкспресса. Потом взял, да сам развёл плату, заказал на jlcpcb, и спаял. По той же даташитной схеме из тех же деталей. Мотор перестал резонировать на некоторых частотах, стал рвать с места на любых оборотах без предварительного разгона, нагрев чипа драйвера сильно снизился.
Вот такая история. Не про аудио, правда, но усилитель Д-класса и шаговый привод с ШИМ-регулированием тока в обмотках - вещи, имхо, родственные
Аудиофил
Аватара пользователя
doby5
Почетный пользователь
Сообщения: 89
Стаж: 6 лет 2 месяца
Репутация: 1
Откуда: Znamenka-UA

Re: Шум усилителей

Сообщение doby5 »

подумаю, спасибо всем
Аватара пользователя
doby5
Почетный пользователь
Сообщения: 89
Стаж: 6 лет 2 месяца
Репутация: 1
Откуда: Znamenka-UA

Re: Шум усилителей

Сообщение doby5 »

подумаю, спасибо всем
Аватара пользователя
doby5
Почетный пользователь
Сообщения: 89
Стаж: 6 лет 2 месяца
Репутация: 1
Откуда: Znamenka-UA

Re: Шум усилителей

Сообщение doby5 »

Если левый по схеме вывод С22 и соединить его с GND полная тишина, если в воздухе шум есть, куда копать?
uriy
Магистр электроники
Сообщения: 1573
Стаж: 2 года 10 месяцев
Репутация: 496
Откуда: Ukraine
Аудио система: Цифраактив

Re: Шум усилителей

Сообщение uriy »

doby5 писал(а): 13 апр 2024, 09:11 Если левый по схеме вывод С22 и соединить его с GND полная тишина, если в воздухе шум есть, куда копать?
Вы на каком динамике её мучаете? Если чуйка у динамика высокая то вы будете слышать шипение, а если чуйка низкая то это плохо...
Аватара пользователя
doby5
Почетный пользователь
Сообщения: 89
Стаж: 6 лет 2 месяца
Репутация: 1
Откуда: Znamenka-UA

Re: Шум усилителей

Сообщение doby5 »

Вообще то первый попавший в данном случае 2гд-40 , я так понимаю шум он и в Африке шум, lm1875t почему то тишина, а это чудо шипит,поставил РГ так вот в начале и конце крутилки тишина, а около середины шумит, и это без ne 5532. Короче фигня китайская очередная. Врядли с него почится что то путнее ;)
uriy
Магистр электроники
Сообщения: 1573
Стаж: 2 года 10 месяцев
Репутация: 496
Откуда: Ukraine
Аудио система: Цифраактив

Re: Шум усилителей

Сообщение uriy »

doby5 писал(а): 13 апр 2024, 10:57 Вообще то первый попавший в данном случае 2гд-40 ,
У него чуйка 95дБ/Вт/м в СЧ диапазоне, так что в ближнем поле он достаточно хорошо воспроизводит шум от усилителей Д класса.
doby5 писал(а): 13 апр 2024, 10:57 я так понимаю шум он и в Африке шум, lm1875t почему то тишина, а это чудо шипит,
Усилков Д класса которые шумят меньше чем аналоговые усилители не так то и много, обычные Дешнкии малой ценовой категории шумят выше чем транзисторные усилители. И вот тут как раз чуйка динамика важна, так как на динамике с чуйкой в 86дБ вы можете не услышать шум от Д, либо он будет приемлемо мал, а на 95дБ можно уже слышать шум и он будет доставать.
doby5 писал(а): 13 апр 2024, 10:57 Врядли с него почится что то путнее ;)
Дешёвая рыбка - хреновая юшка. Ставьте его на динамик с меньшей чуйкой.
Аватара пользователя
doby5
Почетный пользователь
Сообщения: 89
Стаж: 6 лет 2 месяца
Репутация: 1
Откуда: Znamenka-UA

Re: Шум усилителей

Сообщение doby5 »

Дешёвая рыбка - хреновая юшка это точно, не нами придумано, вот приедет 25гдн 3-4 и посмотрю, что получится, не.. то выкину и забуду, сделаю на LMке и все дела, просто не знал, что D класс за такие гроши такой шумливый :o
uriy
Магистр электроники
Сообщения: 1573
Стаж: 2 года 10 месяцев
Репутация: 496
Откуда: Ukraine
Аудио система: Цифраактив

Re: Шум усилителей

Сообщение uriy »

doby5 писал(а): 13 апр 2024, 12:29 просто не знал, что D класс за такие гроши такой шумливый :o
Ну этот параметр обычно есть в табличке измерений усилителя, просто не все могут интерпретировать его к своим условиям.
Если вы примените этот усилитель к НЧ динамику который будет работать только в своей НЧ полосе, то шум на выходе усилителя можно уменьшить очень просто, нужно просто параллельно выходу усилителя поставить плёночный конденсатор, номинал конденсатора очень легко рассчитать зная необходимую максимальную частоту работы НЧ динамика. Уменьшив полосу пропускания НЧ фильтра на выходе усилителя вы уменьшите шум слышимый в динамике.
Аватара пользователя
doby5
Почетный пользователь
Сообщения: 89
Стаж: 6 лет 2 месяца
Репутация: 1
Откуда: Znamenka-UA

Re: Шум усилителей

Сообщение doby5 »

Как по мне проще на ЛМ старый провереный вариант, кстати хотите Вам подарю этот шедевр :)
uriy
Магистр электроники
Сообщения: 1573
Стаж: 2 года 10 месяцев
Репутация: 496
Откуда: Ukraine
Аудио система: Цифраактив

Re: Шум усилителей

Сообщение uriy »

doby5 писал(а): 13 апр 2024, 17:26 кстати хотите Вам подарю этот шедевр :)
Спасибо, у меня уже есть чёт куда более толковое. :lol:
doby5 писал(а): 13 апр 2024, 17:26 Как по мне проще на ЛМ старый провереный вариант,
Ну мощность вашей ЛМки какая? Качать ею НЧ не самый лучший вариант. Не горячитесь, этот усь на НЧ звено очень легко адаптировать с приемлемым результатом. Делайте активную АС, будет вам чему порадоваться если не поленитесь применить микрофон и внести рум коррекцию.
Аватара пользователя
doby5
Почетный пользователь
Сообщения: 89
Стаж: 6 лет 2 месяца
Репутация: 1
Откуда: Znamenka-UA

Re: Шум усилителей

Сообщение doby5 »

ЛМ выдает 20 Вт и как НЧ звено совместно с активным фильтром будет то что доктор прописал к 2 ватному УНЧ который использую как СЧ-ВЧ, все это для около компа, громко не слушаю простите возраст не тот, а так для души
engineer E
Сообщения: 2
Стаж: 3 часа 7 минут
Репутация: 0
Откуда: Ukraine
Аудио система: smartphone

Re: Шум усилителей

Сообщение engineer E »

Здравствуйте!
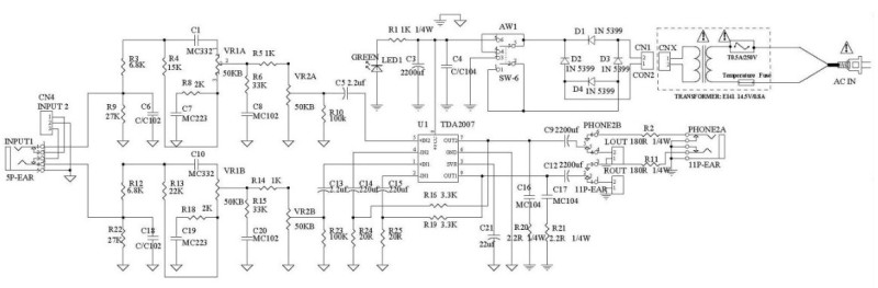
Имеются компьютерные колонки Genius SP-HF350X. Усилитель выполнен на TDA2007a.
355.jpg

На громкости от 50% до 100% гудят, до 50% громкости - тишина. Закорачивание входа на INPUT 2 ситуацию не меняет.
Осциллограф на выходе показывает такую картину.
1.jpg
Пробовал заземлять минус питания (соединял с третим контактом в розетке) - помогает. Если запитать плату усилителя от ноутбучного блока питания в котором имеется заземляющий проводник гудение пропадает. Увеличение емкости фильтрующего конденсатора (С3 на схеме) не помогает. Накидывал до 18 000 мкФ.

Собственно вопрос, можно ли побороть эту синусоиду на выходе и избавиться от гудения? Я бы мог просто использовать заземление, но вот не в каждой розетке оно имеется.
Аватара пользователя
Justas*
Гуру электроники☆☆☆☆
Сообщения: 2477
Стаж: 4 года 6 месяцев
Репутация: 1357
Откуда: Украина
Аудио система: viewtopic.php?p=17721#p17721

Re: Шум усилителей

Сообщение Justas* »

У меня тоже самое было с Gemix BF11. Попробуйте вытащить силовой трансформатор из корпуса
engineer E
Сообщения: 2
Стаж: 3 часа 7 минут
Репутация: 0
Откуда: Ukraine
Аудио система: smartphone

Re: Шум усилителей

Сообщение engineer E »

Родной трансформатор сам по себе гула добавлял, поменял его на тороидальный. Но даже от внешнего БП колонки гудят.
Аватара пользователя
Justas*
Гуру электроники☆☆☆☆
Сообщения: 2477
Стаж: 4 года 6 месяцев
Репутация: 1357
Откуда: Украина
Аудио система: viewtopic.php?p=17721#p17721

Re: Шум усилителей

Сообщение Justas* »

У меня наводка была непосредственно на катушку динамика. Гудело и с выкрученным в 0 рег. громкости.
Я усилитель вообще потом вообще переделал и в отдельный корпус перенёс
Ответить

Вернуться в «Аудио усилители»