Привет всем любителям ламп!
Собрал 5-6 усилителей на полупроводниках, хочется услышать у себя дома ламповикб особенно после просмотра
ролика ютубе v-mire.net
Нужна ваша помощь, совет - схема усилителя для колонок 35AC-201, комната 38 м2, но громкости много не надо -
цель - релах после рабочего дня,
Что посоветуете, что стоит пробовать собрать, для начала пока мало опыта с лампами и трансформаторами?
Темы в форуме
Новые сообщения
-
17-окт Двухтактный на лампах EL34 в триодном включении
-
17-окт Усилитель Беслика А.И на Германиевых транзисторах v3.01
-
16-окт Усилитель D класса на базе плат 2_062 S_AUDIO от Alex
-
16-окт Усилитель на плате PTERO REV 1_03 TAS5342A cборка от Alex
-
15-окт Помощь в подборе усилителя.
-
14-окт Усилитель звука D класса Clone purifi Hb 3.064 ULTRA
-
14-окт JLH 1969 Vintage Style
-
14-окт МА12070. Прекрасная фрау, с которой мало кто дружит
-
09-окт Однотактный на 6П45С в триодном/ультралинейном включении
-
04-окт Интересный усилитель AIYIMA A80 TPA3255 PFFB
-
23-сен AIYIMA A80 - нестабільна робота оптичного входу Toslink
-
18-сен Усилитель, работающий от пульта ТВ.
-
16-сен Регулятор тембра
-
14-сен А не собрать ли мне Hi-END? На Clone purifi 3.065 ULTRA
-
10-сен Як звучить підсилювач на мс. STK407-090B?
Новые темы
-
12-окт Усилитель Беслика А.И на Германиевых транзисторах v3.01
-
21-сен Snail II
-
15-сен Регулятор тембра
-
12-сен Усилитель, работающий от пульта ТВ.
-
08-сен Класс Д с классическим БП
-
07-сен Як звучить підсилювач на мс. STK407-090B?
-
31-авг Нужен стерео усилитель под заказ (хай енд)
-
29-авг Винтаж в помойку?
-
28-авг Помощь в подборе усилителя.
-
18-авг Усилитель D класса на базе плат 2_062 S_AUDIO от Alex
-
12-авг Триодные ламповые усилители
-
06-авг Fosi Audio GR70 ламповый усилитель для наушников Класс A
-
26-июл Однотактный на Г811
-
23-июл Двухтактный на 6Н13С с фазоинвертором на двойном пентоде
-
21-июл Усилитель Wangine Wsa-120
Наш youtube
Наш инстаграм
☝ Сказать спасибо!
Правила форума
Схема усилителя для колонок 35AC-201
- LinuxManiac
- Добрейший модератор
- Сообщения: 1195
- Стаж: 6 лет 7 месяцев
- Репутация: 774
- Откуда: Киев
- Контактная информация:
Re: Схема усилителя для колонок 35AC-201
Добрый вечер!
Приветствуем вас на нашем Форуме!
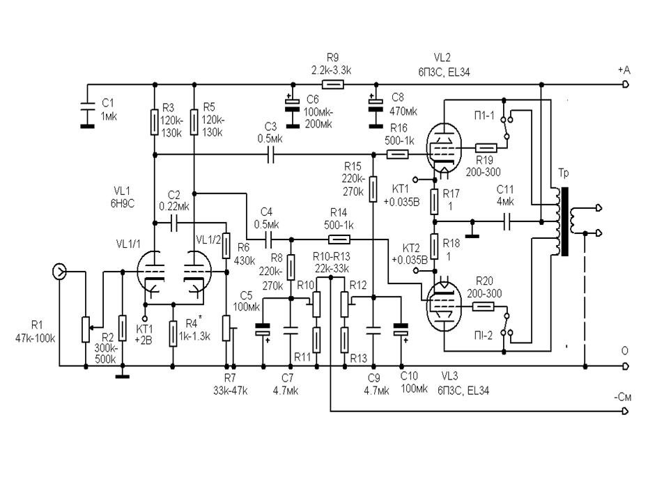
В данном случае наиболее приемлемой, на мой взгляд, будет вот эта хорошо известная схема/конструкция.
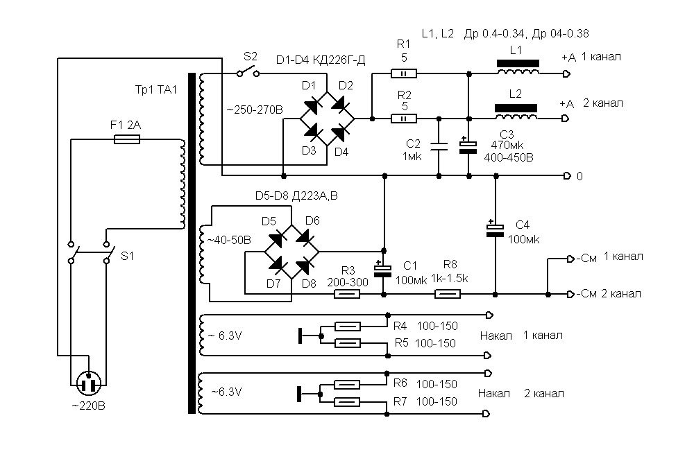
В прилагаемых файлах - один из каналов усилителя, блок питания и текстовый файл с описанием схемы с указаниями по налаживанию. В конце текста - рекомендации автора по изготовлению более качественных выходных трансформаторов.
Будут вопросы - спрашивайте. Можно здесь, можно - через Viber или Skype (номер и ник в подписи к сообщению).
Успеха вам!
Приветствуем вас на нашем Форуме!
В данном случае наиболее приемлемой, на мой взгляд, будет вот эта хорошо известная схема/конструкция.
В прилагаемых файлах - один из каналов усилителя, блок питания и текстовый файл с описанием схемы с указаниями по налаживанию. В конце текста - рекомендации автора по изготовлению более качественных выходных трансформаторов.
Будут вопросы - спрашивайте. Можно здесь, можно - через Viber или Skype (номер и ник в подписи к сообщению).
Успеха вам!
- Вложения
-
- Двухтактный УНЧ.doc
- (117.5 КБ) 136 скачиваний
050-246-3341; Viber: 068-362-3497
- LinuxManiac
- Добрейший модератор
- Сообщения: 1195
- Стаж: 6 лет 7 месяцев
- Репутация: 774
- Откуда: Киев
- Контактная информация:
Re: Схема усилителя для колонок 35AC-201
Усилитель по этой схеме был многократно повторен многими самодельщиками. В том числе - и здесь, у нас на Форуме - viewtopic.php?t=1360
Я также неоднократно делал для друзей эту схему с некоторой модификацией (выпрямитель блока питания на кенотронах).
Выходные трансформаторы изготавливались в ряде случаев по таким рекомендациям
Сердечник - железо от силового трансформатора ТС-180. Ra-3,3k, Rн-8 - 4 Ом. Габариты намотки 80х10мМ.
Первичная обмотка. Провод 0,27, в изоляции 0,31. 2х2000витков. 4 секции по 500 витков на каждой катушке, в секции два слоя по 250 витков. Соединение секций последовательное по Z.
Вторичка 8 Ом. 100 витков в один слой, провод 0,7, по изоляции 0,78. Шесть секций между секциями первичной обмотки, по три секции на каждой катушке. Соединены параллельно.
Вторичка 4 Ом. 66 витков провод 0,9-1мМ по изоляции 1,1мМ. Шесть секций между секциями первичной обмотки, по три секции на каждой катушке. Соединены параллельно. Более сложная схема (быть может - на перспективу).
Я также неоднократно делал для друзей эту схему с некоторой модификацией (выпрямитель блока питания на кенотронах).
Выходные трансформаторы изготавливались в ряде случаев по таким рекомендациям
Сердечник - железо от силового трансформатора ТС-180. Ra-3,3k, Rн-8 - 4 Ом. Габариты намотки 80х10мМ.
Первичная обмотка. Провод 0,27, в изоляции 0,31. 2х2000витков. 4 секции по 500 витков на каждой катушке, в секции два слоя по 250 витков. Соединение секций последовательное по Z.
Вторичка 8 Ом. 100 витков в один слой, провод 0,7, по изоляции 0,78. Шесть секций между секциями первичной обмотки, по три секции на каждой катушке. Соединены параллельно.
Вторичка 4 Ом. 66 витков провод 0,9-1мМ по изоляции 1,1мМ. Шесть секций между секциями первичной обмотки, по три секции на каждой катушке. Соединены параллельно. Более сложная схема (быть может - на перспективу).
050-246-3341; Viber: 068-362-3497
-
almantas
- Сообщения: 2
- Стаж: 2 года 9 месяцев
- Репутация: 0
- Откуда: Vilnius
- Аудио система: 35AC-201
Sanyo Stereo Receiver 2016
Re: Схема усилителя для колонок 35AC-201
Добрый день,
благодарю за столь хопоший усилитель - начал искать детали.
Вопрос - мощность сопротивления по 0.5 Вт?
благодарю за столь хопоший усилитель - начал искать детали.
Вопрос - мощность сопротивления по 0.5 Вт?
- LinuxManiac
- Добрейший модератор
- Сообщения: 1195
- Стаж: 6 лет 7 месяцев
- Репутация: 774
- Откуда: Киев
- Контактная информация:
Re: Схема усилителя для колонок 35AC-201
Здравствуйте.
Да, все резисторы мощностью 0,5 ватта, кроме двух из них (R1 и R2) номиналом 5 ом в блоке питания - они должны быть на 2 ватта.
Да, все резисторы мощностью 0,5 ватта, кроме двух из них (R1 и R2) номиналом 5 ом в блоке питания - они должны быть на 2 ватта.
050-246-3341; Viber: 068-362-3497
- RUS_D
- Умелый
- Сообщения: 168
- Стаж: 4 года
- Репутация: 150
- Откуда: Украина, Полтава
- Аудио система: Плеер RuneAudio
ЦАП AH-D6 версия 2.х + несколько других
Проигрыватель Винила Lenco L75, DUAL1209, Fisher MT-M21, Вега unitra fonica g-600b
Усилитель Onkyo A-8830, Фоловер Андрэа Чиуфолли
Ламповые усилители РР на Rft El34 и 6П3C (кобра), РР на КТ88, РР на El84, SE на 6С41С, SE на 6П42П
Акустика ONKYO SC-370, GRUNDIG Box 1600b, IQ LADY- maxi - Контактная информация:
Re: Схема усилителя для колонок 35AC-201
Доброго вечера всем. Редко я тут бываю - времена такие.
Но основываясь на многочисленных повторенных схемах и своих конструкций считаю чтио смещение на сетки ламп желательно делать немного по другой схемотехнике, так как та что выше предложена при плохих резисторах подстроечных приведет к выходу ламп из строя при пропадании контакта на движке резистора.
Я применяю такую схему (также вместо диодного моста часто применяется схема с удвоением напряжения) PS прошу вважати це не критикою, а просто порадою...
Но основываясь на многочисленных повторенных схемах и своих конструкций считаю чтио смещение на сетки ламп желательно делать немного по другой схемотехнике, так как та что выше предложена при плохих резисторах подстроечных приведет к выходу ламп из строя при пропадании контакта на движке резистора.
Я применяю такую схему (также вместо диодного моста часто применяется схема с удвоением напряжения) PS прошу вважати це не критикою, а просто порадою...