Темы в форуме
Новые сообщения
-
17-дек Ваш самый дорогой усилителль мощности
-
17-дек Триодный однотактный 6П36С + 6В1П
-
17-дек Усилитель Беслика А.И на Германиевых транзисторах v3.01
-
16-дек Усилитель JLH 1969
-
15-дек Не делайте эти ошибки при покупке Б/У(винтажного) усилителя звука
-
12-дек Усилитель звука D класса Clone purifi Hb 3.064 ULTRA
-
11-дек Усилитель на модулях PTERO TAS5342
-
11-дек Черырехканальный усилитель D класса Douk Audio G7
-
10-дек SMSL PA-X
-
09-дек Усилитель А класса JLH2003 c импульсным блоком питания
-
01-дек Усилитель для наушников на TPA6120 с Алиэкспресс
-
01-дек Усилитель D класса на базе плат 2_062 S_AUDIO от Alex
-
19-ноя Двухтактный на лампах EL34 в триодном включении
-
19-ноя МА12070. Прекрасная фрау, с которой мало кто дружит
-
18-ноя Клон nСore от Юрия Игнатьева 400 Вт (2_051_LITE)
Новые темы
-
17-дек Ваш самый дорогой усилителль мощности
-
05-дек SMSL PA-X
-
02-дек Черырехканальный усилитель D класса Douk Audio G7
-
23-ноя Усилитель для наушников на TPA6120 с Алиэкспресс
-
04-ноя Все про лампу гу 15
-
02-ноя Немного самодельных усилителей
-
30-окт Апгрейд усилителя для наушников Douk Audio U3
-
29-окт Усилитель Ampapa D1 HPF 300Wx2
-
12-окт Усилитель Беслика А.И на Германиевых транзисторах v3.01
-
21-сен Snail II
-
15-сен Регулятор тембра
-
12-сен Усилитель, работающий от пульта ТВ.
-
08-сен Класс Д с классическим БП
-
07-сен Як звучить підсилювач на мс. STK407-090B?
-
31-авг Нужен стерео усилитель под заказ (хай енд)
Youtube
TikTok
Инстаграм
☝ Спонсировать
Правила форума
усилитель на лампах
- lgedmitry
- Гуру электроники☆☆☆☆
- Сообщения: 1578
- Стаж: 6 лет 5 месяцев
- Репутация: 274
- Откуда: Рыбинск
- Аудио система: Самоделки на MA12070, MA12070P, Heybrook HB3, Wharfedale Diamond 12.2
усилитель на лампах
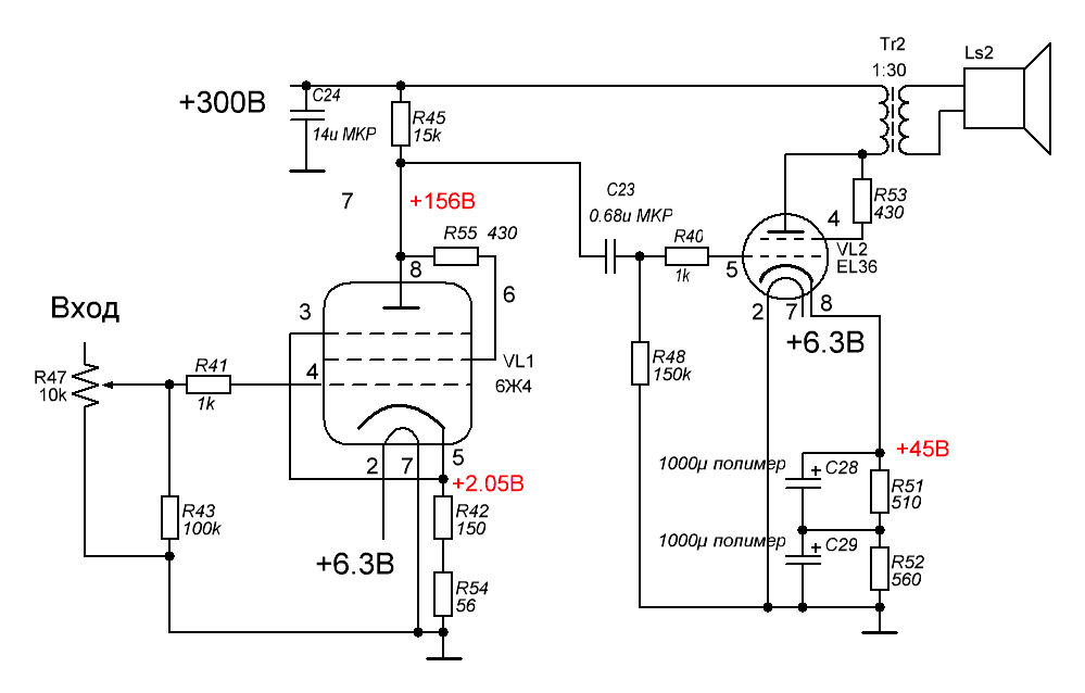
В очередной раз собрался. Прошу проверить схему. Может где-то ляпы, может лампы надо другие, может что-то в корне поменять? Могу пересобрать\перемерить, если потребуется. Лампы ещё кой-какие имеются. Может имеет смысл отправить эту катодную обмотку в анод, а лампу триодом включить?
чёрным обозначены подводимые напряжения с блока питания алиэкспрессного. красным - мои замеры режимов.
чёрным обозначены подводимые напряжения с блока питания алиэкспрессного. красным - мои замеры режимов.
- LinuxManiac
- Добрейший модератор
- Сообщения: 1220
- Стаж: 6 лет 9 месяцев
- Репутация: 780
- Откуда: Киев
- Контактная информация:
Re: усилитель на лампах
Если выходной каскад будет по схеме с катодной обмоткой, то от первого каскада требуется усиление 50-70 (особенность таких схем). Резистивный каскад на лампе 12Ж1Л в триодном включении имеет коэффициент усиления 16-18, чего явно недостаточно.
Я бы предложил использовать в первом каскаде (из распространенных) 6Ж3 ил 6Ж4 в "родном" (пентодном) включении.
Или ту же самую 12Ж1Л в пентоде (Ra = 36k, Ug2 = 75V, Rk* = 180 Ohm - подобрать по напряжению на катоде 1-1,2 вольта).
Или сдалать первый каскад как в одной из этих схем (лампы 6Ж8 и 6Н9С, соответственно) Успеха вам!
Я бы предложил использовать в первом каскаде (из распространенных) 6Ж3 ил 6Ж4 в "родном" (пентодном) включении.
Или ту же самую 12Ж1Л в пентоде (Ra = 36k, Ug2 = 75V, Rk* = 180 Ohm - подобрать по напряжению на катоде 1-1,2 вольта).
Или сдалать первый каскад как в одной из этих схем (лампы 6Ж8 и 6Н9С, соответственно) Успеха вам!
050-246-3341; Viber: 068-362-3497
- lgedmitry
- Гуру электроники☆☆☆☆
- Сообщения: 1578
- Стаж: 6 лет 5 месяцев
- Репутация: 274
- Откуда: Рыбинск
- Аудио система: Самоделки на MA12070, MA12070P, Heybrook HB3, Wharfedale Diamond 12.2
Re: усилитель на лампах
Спасибо, занимаюсь. Пока отписываться не о чем. Всё оказывается непросто. С катодной обмоткой на низких частотах всё гораздо хуже смотрится, чем с одной анодной и лампа триодом. А 6П6С в триоде как-то не очень. Разве в режиме А2, но где ж его взять.
- LinuxManiac
- Добрейший модератор
- Сообщения: 1220
- Стаж: 6 лет 9 месяцев
- Репутация: 780
- Откуда: Киев
- Контактная информация:
Re: усилитель на лампах
Это весьма необычно, поскольку такого не должно быть (а как раз наоборот). Могу предположить, что дело в выходном трансформаторе. Можете сообщить его намоточные данные (сердечник, величина зазора, витки, провод, секционирование)?lgedmitry писал(а): 08 апр 2024, 22:45 ...С катодной обмоткой на низких частотах всё гораздо хуже смотрится, чем с одной анодной ...
050-246-3341; Viber: 068-362-3497
- lgedmitry
- Гуру электроники☆☆☆☆
- Сообщения: 1578
- Стаж: 6 лет 5 месяцев
- Репутация: 274
- Откуда: Рыбинск
- Аудио система: Самоделки на MA12070, MA12070P, Heybrook HB3, Wharfedale Diamond 12.2
Re: усилитель на лампах
Трасформатор находится под кожухом старого усилителя. Наружу только провода торчат. Снимать кожух пока не стану. До выходного, по крайней мере. Иначе весь мой огород набок упадёт, чего мне совсем не хочется. Как доберусь - обязательно померяю железо. По секционированию и виткам навряд ли скажу. Могу индуктивность померить. А пока подумаю над выходной лампой, которую можно было б в триодном включении на выходе использовать.LinuxManiac писал(а): 09 апр 2024, 07:56Это весьма необычно, поскольку такого не должно быть (а как раз наоборот). Могу предположить, что дело в выходном трансформаторе. Можете сообщить его намоточные данные (сердечник, величина зазора, витки, провод, секционирование)?lgedmitry писал(а): 08 апр 2024, 22:45 ...С катодной обмоткой на низких частотах всё гораздо хуже смотрится, чем с одной анодной ...
Необычность на экране осциллографа начинает наблюдаться где-то ниже 200 Герц с катодной обмоткой. И ниже 50 Герц когда катодная последовательно с анодной, а лампа триодом. Выше этих величин выходной сигнал очень похож на чистый синус
- lgedmitry
- Гуру электроники☆☆☆☆
- Сообщения: 1578
- Стаж: 6 лет 5 месяцев
- Репутация: 274
- Откуда: Рыбинск
- Аудио система: Самоделки на MA12070, MA12070P, Heybrook HB3, Wharfedale Diamond 12.2
Re: усилитель на лампах
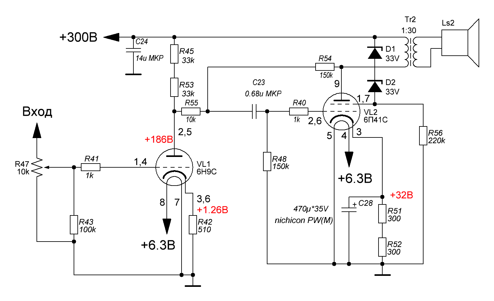
Поставил EL36 на выход триодом. Вроде б по звучанию всё хорошо. Усиления драйвера не хватает немного.
ЦАП на AD1865 выдаёт 3 Вольта амплитуды.
Смещение EL36 для получения тока анода около 45мА составляет 46 Вольт
Амплитуда напряжения на первой сетке при использовании драйвера 12Ж1Л триодом составляет 40 Вольт.
Думаю, сколько-нибудь усиления ещё можно выжать, если заменить гридлик EL36 на что-то более высокоомное (стоит 68кОм). Но можно ли?
Но наверное надо подумать о другом драйвере. Попробую для начала пентодом, как Дмитрий советовал.
Или может какая-нибудь лампа триодом даст усиление ближе к 20? Если 6Н9С - у меня одна всего. Придётся тогда докупать где-то.
Есть по полкило хорошо звучащих пальчиковых: 6Н3П и 6Н23П. Может они в СРПП столько дадут? Ну и ещё 6ж43п и 6ж11п триодом если...
ЦАП на AD1865 выдаёт 3 Вольта амплитуды.
Смещение EL36 для получения тока анода около 45мА составляет 46 Вольт
Амплитуда напряжения на первой сетке при использовании драйвера 12Ж1Л триодом составляет 40 Вольт.
Думаю, сколько-нибудь усиления ещё можно выжать, если заменить гридлик EL36 на что-то более высокоомное (стоит 68кОм). Но можно ли?
Но наверное надо подумать о другом драйвере. Попробую для начала пентодом, как Дмитрий советовал.
Или может какая-нибудь лампа триодом даст усиление ближе к 20? Если 6Н9С - у меня одна всего. Придётся тогда докупать где-то.
Есть по полкило хорошо звучащих пальчиковых: 6Н3П и 6Н23П. Может они в СРПП столько дадут? Ну и ещё 6ж43п и 6ж11п триодом если...
- LinuxManiac
- Добрейший модератор
- Сообщения: 1220
- Стаж: 6 лет 9 месяцев
- Репутация: 780
- Откуда: Киев
- Контактная информация:
Re: усилитель на лампах
В обычном резистивном каскаде усиление ламп 6Н3П и 6Н23П приблизительно 25-26.
050-246-3341; Viber: 068-362-3497
- lgedmitry
- Гуру электроники☆☆☆☆
- Сообщения: 1578
- Стаж: 6 лет 5 месяцев
- Репутация: 274
- Откуда: Рыбинск
- Аудио система: Самоделки на MA12070, MA12070P, Heybrook HB3, Wharfedale Diamond 12.2
Re: усилитель на лампах
значит попробую их.LinuxManiac писал(а): 09 апр 2024, 22:02 В обычном резистивном каскаде усиление ламп 6Н3П и 6Н23П приблизительно 25-26.
...Внезапно нашёл ещё коробочку с 6Ж4 и 6Ж8...
- LinuxManiac
- Добрейший модератор
- Сообщения: 1220
- Стаж: 6 лет 9 месяцев
- Репутация: 780
- Откуда: Киев
- Контактная информация:
- lgedmitry
- Гуру электроники☆☆☆☆
- Сообщения: 1578
- Стаж: 6 лет 5 месяцев
- Репутация: 274
- Откуда: Рыбинск
- Аудио система: Самоделки на MA12070, MA12070P, Heybrook HB3, Wharfedale Diamond 12.2
Re: усилитель на лампах
Спасибо за совет, попробовал. Играет нормально. Запас по усилению драйвера, что характерно, небольшой имеется. Даже без электролита под катодом.
Может ещё попробовать 6П41С на выход. Помнится, у неё звук такой своеобразный несколько был - вдруг выстрелит. Но там, возможно, ещё больше амплитуды на вход подавать придётся.
Дмитрий, а как думаете: сколько Ватт надо в анод выходной лампы вдувать? Тут случайно на схему наткнулся, где 6П41С кочегарят аж на 22 Ватта. Это не многовато? У меня-то сейчас совсем мало - 11 Ватт всего на аноде EL36
Последний раз редактировалось lgedmitry 10 апр 2024, 22:14, всего редактировалось 2 раза.
- LinuxManiac
- Добрейший модератор
- Сообщения: 1220
- Стаж: 6 лет 9 месяцев
- Репутация: 780
- Откуда: Киев
- Контактная информация:
Re: усилитель на лампах
6П41С в выходном каскаде звукового усилителя нормально выдерживает 20 ватт рассеивания на аноде.
Про EL36 скажу так, что видет схемы и готовые конструкции с мощностью рассеивания на аноде 18 ватт.
Про EL36 скажу так, что видет схемы и готовые конструкции с мощностью рассеивания на аноде 18 ватт.
050-246-3341; Viber: 068-362-3497
- lgedmitry
- Гуру электроники☆☆☆☆
- Сообщения: 1578
- Стаж: 6 лет 5 месяцев
- Репутация: 274
- Откуда: Рыбинск
- Аудио система: Самоделки на MA12070, MA12070P, Heybrook HB3, Wharfedale Diamond 12.2
Re: усилитель на лампах
спасибо большое! Я схему немного невнимательно изобразил: от 12ж1л оставил все номера ножек и название. Теперь исправил, перезалил, приношу извинения
- lgedmitry
- Гуру электроники☆☆☆☆
- Сообщения: 1578
- Стаж: 6 лет 5 месяцев
- Репутация: 274
- Откуда: Рыбинск
- Аудио система: Самоделки на MA12070, MA12070P, Heybrook HB3, Wharfedale Diamond 12.2
Re: усилитель на лампах
попробовал 6п41с. Что любопытно, то же автосмещение, что и на EL36, дало тот же ток анода - 45 мА.
Но как-то резковато с ней. Верхняя середина стала выпирать, что ли.
В общем, вернул EL36. Чутка добавил мощности: резисторы под катодом по 390 Ом два последовательно. На них примерно по 20 Вольт на каждом. Мощность на аноде около 15 Ватт выходит при этом. Больше ничего не приходит в голову, что можно сделать лучше с этой схемой, не закупая ещё каких-нибудь ламп диковинных. Фиксированное смещение наверное тоже мало чего даст. Оно сильно заметно, когда электролитические конденсаторы стоят под катодом в автосмещении. У меня полимеры. Их особо и не слышно. Может я оглох к старости, но разницы в звуке на слух не ощущаю большой между просто резисторами под катодом и резисторами, зашунтированными полимерами. (Кроме разницы в громкости, естественно). Наверное так и буду оставлять.
Но как-то резковато с ней. Верхняя середина стала выпирать, что ли.
В общем, вернул EL36. Чутка добавил мощности: резисторы под катодом по 390 Ом два последовательно. На них примерно по 20 Вольт на каждом. Мощность на аноде около 15 Ватт выходит при этом. Больше ничего не приходит в голову, что можно сделать лучше с этой схемой, не закупая ещё каких-нибудь ламп диковинных. Фиксированное смещение наверное тоже мало чего даст. Оно сильно заметно, когда электролитические конденсаторы стоят под катодом в автосмещении. У меня полимеры. Их особо и не слышно. Может я оглох к старости, но разницы в звуке на слух не ощущаю большой между просто резисторами под катодом и резисторами, зашунтированными полимерами. (Кроме разницы в громкости, естественно). Наверное так и буду оставлять.
- LinuxManiac
- Добрейший модератор
- Сообщения: 1220
- Стаж: 6 лет 9 месяцев
- Репутация: 780
- Откуда: Киев
- Контактная информация:
- lgedmitry
- Гуру электроники☆☆☆☆
- Сообщения: 1578
- Стаж: 6 лет 5 месяцев
- Репутация: 274
- Откуда: Рыбинск
- Аудио система: Самоделки на MA12070, MA12070P, Heybrook HB3, Wharfedale Diamond 12.2
Re: усилитель на лампах
Однако отвлёкся от прослушивания, расчехлил ослик и спектраплюс.
И..... К драйверу вообще вопросов не возникло. Дмитрий, спасибще! Я-то совсем про эти 6Ж4 забыл. А и вспомнил бы - так не поставил бы их ни за что. Когда-то у меня с ними не получилось. Оказалось, что севшие были, но впечатления остались, и желание их применять пропало. Даже когда новые появились вдруг - забросил их сразу в дальний угол и забыл. В общем, драйвер выше всяких похвал получился.
.... А вот с оконечной лампой повторил все подвиги минувших двух дней, но на эквивалент нагрузки и спектраплюс. В результате... Барабанная дробь... 6П41С! В триоде и с катодной обмоткой сразу. С током 55 мА. 45 мА бубнит. Без катодной обмотки - то, что до этого писал: выпирает верхняя середина. По гармоникам, в сравнении с EL36: чётные - те же, нечётные - гораздо ниже. Из-за этого коэффициент гармоник снижается примерно в 2 раза одной заменой лампы. Ещё в два раза снижается катодной обмоткой.
В итоге имеем: на 1 Ватт - Кг 0.12%. Для усилителя без общей ООС, думаю, вполне себе достойный результат. Я такого не ожидал.
На максимуме (2.6 Ватт. Дальше упираемся в смещение. Трансики-то выходные под 4 Ома, видимо, мотаны, а у меня их восемь) - Кг 0.82%
Звук нейтральный. Не сразу и поймёшь: лампа или транзистор. Легко, непринуждённо, без акцентов.
И..... К драйверу вообще вопросов не возникло. Дмитрий, спасибще! Я-то совсем про эти 6Ж4 забыл. А и вспомнил бы - так не поставил бы их ни за что. Когда-то у меня с ними не получилось. Оказалось, что севшие были, но впечатления остались, и желание их применять пропало. Даже когда новые появились вдруг - забросил их сразу в дальний угол и забыл. В общем, драйвер выше всяких похвал получился.
.... А вот с оконечной лампой повторил все подвиги минувших двух дней, но на эквивалент нагрузки и спектраплюс. В результате... Барабанная дробь... 6П41С! В триоде и с катодной обмоткой сразу. С током 55 мА. 45 мА бубнит. Без катодной обмотки - то, что до этого писал: выпирает верхняя середина. По гармоникам, в сравнении с EL36: чётные - те же, нечётные - гораздо ниже. Из-за этого коэффициент гармоник снижается примерно в 2 раза одной заменой лампы. Ещё в два раза снижается катодной обмоткой.
В итоге имеем: на 1 Ватт - Кг 0.12%. Для усилителя без общей ООС, думаю, вполне себе достойный результат. Я такого не ожидал.
На максимуме (2.6 Ватт. Дальше упираемся в смещение. Трансики-то выходные под 4 Ома, видимо, мотаны, а у меня их восемь) - Кг 0.82%
Звук нейтральный. Не сразу и поймёшь: лампа или транзистор. Легко, непринуждённо, без акцентов.
- LinuxManiac
- Добрейший модератор
- Сообщения: 1220
- Стаж: 6 лет 9 месяцев
- Репутация: 780
- Откуда: Киев
- Контактная информация:
Re: усилитель на лампах
Пожалуйста! Очень рад, что так хорошо получилось.lgedmitry писал(а): 13 апр 2024, 18:43 ... К драйверу вообще вопросов не возникло. Дмитрий, спасибще! Я-то совсем про эти 6Ж4 забыл...
На будущее - если будет необходимость с другими конструкциями - попробуйте аналогично 6Ж3 или 6П9.
050-246-3341; Viber: 068-362-3497
- lgedmitry
- Гуру электроники☆☆☆☆
- Сообщения: 1578
- Стаж: 6 лет 5 месяцев
- Репутация: 274
- Откуда: Рыбинск
- Аудио система: Самоделки на MA12070, MA12070P, Heybrook HB3, Wharfedale Diamond 12.2
Re: усилитель на лампах
спасибо, Дмитрий! Посмотрю потом по настроению. Так-то есть небольшой задел на ещё один ламповый усилитель. Может ещё и сбудется. Тут ведь как пойдётLinuxManiac писал(а): 14 апр 2024, 11:11Пожалуйста! Очень рад, что так хорошо получилось.lgedmitry писал(а): 13 апр 2024, 18:43 ... К драйверу вообще вопросов не возникло. Дмитрий, спасибще! Я-то совсем про эти 6Ж4 забыл...
На будущее - если будет необходимость с другими конструкциями - попробуйте аналогично 6Ж3 или 6П9.
- lgedmitry
- Гуру электроники☆☆☆☆
- Сообщения: 1578
- Стаж: 6 лет 5 месяцев
- Репутация: 274
- Откуда: Рыбинск
- Аудио система: Самоделки на MA12070, MA12070P, Heybrook HB3, Wharfedale Diamond 12.2
Re: усилитель на лампах
Только не баньте меня, пожалуйста, за непостоянство вопиющее. Так случилось, что мне вдруг подарили затакпросто 8 штук 6Н9С. И я непреминул их попробовать. Спаял рядом два драйвера, а между ними переключатель. Оказалось, что усиление примерно одинаковое, так что скачка громоксти при перещёлкивании драйверов никакого не происходило практически. Так что можно было в реальном времени сравнить звучание, что очень даже приятно и полезно. И... оказалось, что 6Н9С звучит как-то более открыто, что-ли, в сравнении с 6Ж4 триодом. У 6Ж4 какая-то лёгкая "дымка над вуалью" в звуке присутствует. Её особо и не заметно, пожалуй, но при мгновенной замене на 6Н9С чувствуется.
Ну и ещё не давали мне покоя два фактора: маловатая мощность в 2.5 Ватта на выходе и потребность в ЦАПе с амплитудой минимум 3 Вольта на входе. Иначе не раскачать усилитель.
В общем, решился на пентодное включение выходной лампы перейти. Перешёл. Вроде бы нормально. Гармоник стало побольше, но на слух не скажу, чтобы это как-то мешало прослушиванию. Исследование спектраплюсом показало, что при таком включении никакой подкатодной ООС в мощной лампе нельзя применять. Предполагаю, что из-за нелинейного тока второй сетки, который тоже через катодный резистор или катодную обмотку протекает. Может и не из-за этого, но факт: гармоники растут сразу и сильно, если под катодом незашунтированный конденсатором резистор или катодная обмотка трансформатора выходного.
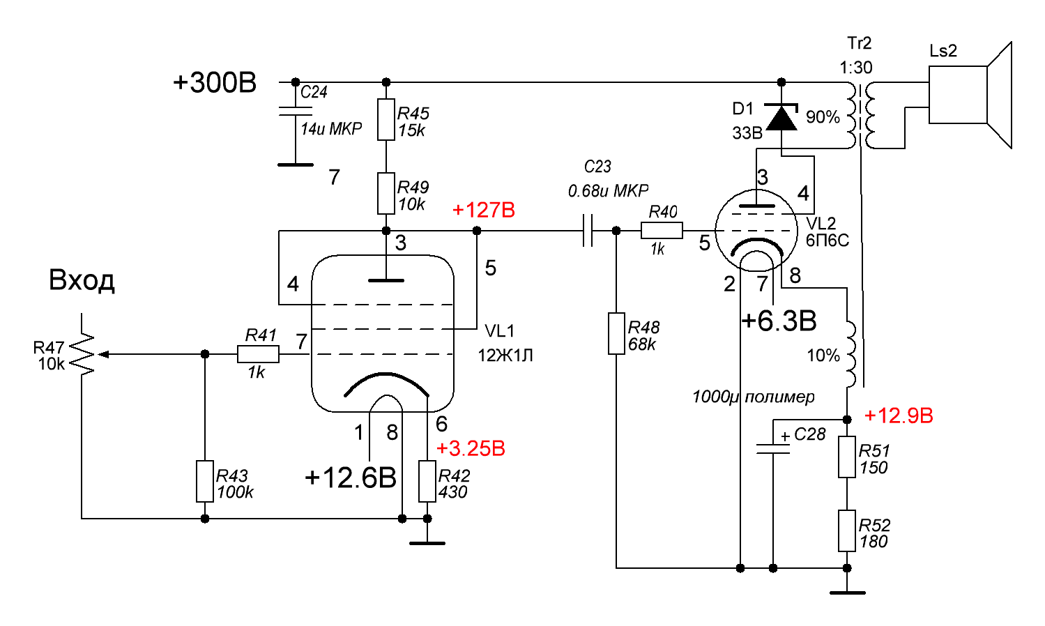
В результате получилась вот такая схема. 4 Ватта ей легко даются, большого входного напряжения с ЦАПа тоже не требуется. В звуке, по сравнению с триодной схемой, стало гораздо больше высоких. Пришлось для их уменьшения заменить полимерный конденсатор под катодом на электролит. Из пригодных для аудио был только Nichicon PW(M) на 470 мкФ. Если посоветуете что-нибудь другое туда найти\купить и поставить - охотно послушаюсь, и постараюсь выполнить.
Ну и ещё не давали мне покоя два фактора: маловатая мощность в 2.5 Ватта на выходе и потребность в ЦАПе с амплитудой минимум 3 Вольта на входе. Иначе не раскачать усилитель.
В общем, решился на пентодное включение выходной лампы перейти. Перешёл. Вроде бы нормально. Гармоник стало побольше, но на слух не скажу, чтобы это как-то мешало прослушиванию. Исследование спектраплюсом показало, что при таком включении никакой подкатодной ООС в мощной лампе нельзя применять. Предполагаю, что из-за нелинейного тока второй сетки, который тоже через катодный резистор или катодную обмотку протекает. Может и не из-за этого, но факт: гармоники растут сразу и сильно, если под катодом незашунтированный конденсатором резистор или катодная обмотка трансформатора выходного.
В результате получилась вот такая схема. 4 Ватта ей легко даются, большого входного напряжения с ЦАПа тоже не требуется. В звуке, по сравнению с триодной схемой, стало гораздо больше высоких. Пришлось для их уменьшения заменить полимерный конденсатор под катодом на электролит. Из пригодных для аудио был только Nichicon PW(M) на 470 мкФ. Если посоветуете что-нибудь другое туда найти\купить и поставить - охотно послушаюсь, и постараюсь выполнить.
- LinuxManiac
- Добрейший модератор
- Сообщения: 1220
- Стаж: 6 лет 9 месяцев
- Репутация: 780
- Откуда: Киев
- Контактная информация:
Re: усилитель на лампах
Как можно банить за такой творческий поиск?
Огромное спасибо за поробное описание ваших "похождений" по схемам с разными лампами.
Скопировал ваше сообщение к себе в архив.
Еще раз спасибо.
Хорошего вам звука!
Огромное спасибо за поробное описание ваших "похождений" по схемам с разными лампами.
Скопировал ваше сообщение к себе в архив.
Еще раз спасибо.
Хорошего вам звука!
050-246-3341; Viber: 068-362-3497
- lgedmitry
- Гуру электроники☆☆☆☆
- Сообщения: 1578
- Стаж: 6 лет 5 месяцев
- Репутация: 274
- Откуда: Рыбинск
- Аудио система: Самоделки на MA12070, MA12070P, Heybrook HB3, Wharfedale Diamond 12.2
Re: усилитель на лампах
проект очень неспешно движется. Сижу - переключаю межкаскадные конденсаторы. Оба MKP. Один - Siemens\Epcos EMI-фильтровый. Другой - Icel моторно-преобразовательный. Первый - такой сердитый слегка. Второй - солнечный какой-то. В общем, соответствуют цветам своих корпусов. (Ультрамарин слегка грязноватый и светло-жёлтый, соответственно). И... не знаю, на каком остановиться. Одни записи один конденсатор любят. Другие - другой. Дилемма, однако 
- Adam
- Постоянный житель
- Сообщения: 366
- Стаж: 3 года 4 месяца
- Репутация: 125
- Откуда: Київ
- Аудио система: Rega Planet 2000, ЦАП Shiit Modi 3, Lenco 75, Электроника-017, SE 300В, SE EL84(pent), Triangle Mizis 108
Re: усилитель на лампах
Запаралелити їх обидва і послухати... 
- lgedmitry
- Гуру электроники☆☆☆☆
- Сообщения: 1578
- Стаж: 6 лет 5 месяцев
- Репутация: 274
- Откуда: Рыбинск
- Аудио система: Самоделки на MA12070, MA12070P, Heybrook HB3, Wharfedale Diamond 12.2
Re: усилитель на лампах
надо попробовать
- lgedmitry
- Гуру электроники☆☆☆☆
- Сообщения: 1578
- Стаж: 6 лет 5 месяцев
- Репутация: 274
- Откуда: Рыбинск
- Аудио система: Самоделки на MA12070, MA12070P, Heybrook HB3, Wharfedale Diamond 12.2
Re: усилитель на лампах
...попробовал впараллель конденсаторы межкаскадные. А и хорошо, кстати. Не похоже ни на один из вариантов с одним конденсатором. Вылез какой-то бас интересный. Не мясной, нет. Какой-то низкий такой, увесистый...
- lgedmitry
- Гуру электроники☆☆☆☆
- Сообщения: 1578
- Стаж: 6 лет 5 месяцев
- Репутация: 274
- Откуда: Рыбинск
- Аудио система: Самоделки на MA12070, MA12070P, Heybrook HB3, Wharfedale Diamond 12.2
Re: усилитель на лампах
ещё поигрался конденсаторами. Поставил МБГО на 10мкФ в питание и МБГЧ на 0.5мкФ между каскадами. Плёнку выкинул совсем. Последняя плёнка, которую попробовал - красненький Audiophiler на 1мкФ с платы китайского усилителя ТА2024. Она, пожалуй, получше всех других будет, что я пробовал в межкаскадное место. Но всё-равно песочит. Хотя, в остальном тембр с ней что нужно. Практически как у МБГЧ. И вот такие работы по блоку управления. Пока ещё ULN2003 нету, и дистанционного управления. Потом допаяю и вымою всё красиво. ПОка можно только на прыгающие столбики полюбоваться. И вроде бы неплохо так прыгают. Сделал не совсем линейное движение столбиков от напряжения. Через квадратный корень изогнул
Ни одно реле пока не щёлкает, ибо ключей нет.
- lgedmitry
- Гуру электроники☆☆☆☆
- Сообщения: 1578
- Стаж: 6 лет 5 месяцев
- Репутация: 274
- Откуда: Рыбинск
- Аудио система: Самоделки на MA12070, MA12070P, Heybrook HB3, Wharfedale Diamond 12.2
Re: усилитель на лампах
снял небольшой видосик про работу индикатора. Как думаете: скорость обратного хода нормальная, или поубавить ещё?
https://youtu.be/tQYtD6bwPFs?si=-RqQbRIEaiEnYGiD
https://youtu.be/tQYtD6bwPFs?si=-RqQbRIEaiEnYGiD
- Alex
- Site Admin
- Сообщения: 4160
- Стаж: 14 лет 1 месяц
- Репутация: 2710
- Откуда: Kiev
- Аудио система: www.is.gd/l0dt3T
- Контактная информация:
Re: усилитель на лампах
Как по мне, то все идеально
- lgedmitry
- Гуру электроники☆☆☆☆
- Сообщения: 1578
- Стаж: 6 лет 5 месяцев
- Репутация: 274
- Откуда: Рыбинск
- Аудио система: Самоделки на MA12070, MA12070P, Heybrook HB3, Wharfedale Diamond 12.2
Re: усилитель на лампах
ну, значит, ничего больше переосмысливать не буду. Жду деталей и доделываю вчистовую усилитель.
Тут должно быть примерно 2 секунды на полный ход с максимума столбика до минимума. Скорость линейная. Но при очень маленьких изменениях уровня замедляется в 4 раза
- m-shara
- Почетный спонсор
- Сообщения: 1166
- Стаж: 3 года
- Репутация: 203
- Откуда: Латвия
- Аудио система: JVC TD-V662, Kenwood KX-880HX,
PP 6Н8С+EL34 20W
Акустика: Sony SS-G1 MK2
SONY WH-1000XM4,AKG K514, ATH-AVC500,
Звуковая: Focusrite 2i4
Re: усилитель на лампах
Так здесь "фича" прям напрашивается: переключатель типа рок-джаз. А если еще поиграться с конденсаторами так и блюз и поп и мало ли чего можно добавить.lgedmitry писал(а): 03 июн 2024, 20:44 проект очень неспешно движется. Сижу - переключаю межкаскадные конденсаторы. Оба MKP. Один - Siemens\Epcos EMI-фильтровый. Другой - Icel моторно-преобразовательный. Первый - такой сердитый слегка. Второй - солнечный какой-то. В общем, соответствуют цветам своих корпусов. (Ультрамарин слегка грязноватый и светло-жёлтый, соответственно). И... не знаю, на каком остановиться. Одни записи один конденсатор любят. Другие - другой. Дилемма, однако![]()
- lgedmitry
- Гуру электроники☆☆☆☆
- Сообщения: 1578
- Стаж: 6 лет 5 месяцев
- Репутация: 274
- Откуда: Рыбинск
- Аудио система: Самоделки на MA12070, MA12070P, Heybrook HB3, Wharfedale Diamond 12.2
Re: усилитель на лампах
хм... надо подуматьm-shara писал(а): 21 июн 2024, 09:34Так здесь "фича" прям напрашивается: переключатель типа рок-джаз. А если еще поиграться с конденсаторами так и блюз и поп и мало ли чего можно добавить.lgedmitry писал(а): 03 июн 2024, 20:44 проект очень неспешно движется. Сижу - переключаю межкаскадные конденсаторы. Оба MKP. Один - Siemens\Epcos EMI-фильтровый. Другой - Icel моторно-преобразовательный. Первый - такой сердитый слегка. Второй - солнечный какой-то. В общем, соответствуют цветам своих корпусов. (Ультрамарин слегка грязноватый и светло-жёлтый, соответственно). И... не знаю, на каком остановиться. Одни записи один конденсатор любят. Другие - другой. Дилемма, однако![]()