Всем доброго и мирного неба!!
Уборка гаража выявила давно забытую коробку с генераторными лампами ГУ-29, ГИ-30, ГМИ-6
НЕсколько выходников РР мотанных под 6П3С и сдвоенных 6П3С
за основу решил взять схему усилителя из Lynx VTA39 (тем более попалась плата печатная под него)
Хотелось бы узнать кто то собирал на таких лампах усилители, как отзывы по звучанию??
Ну и замечания по схемотехнике - когда буду собирать пока не решил, потому советы выслушаю с радостью....
Темы в форуме
Новые сообщения
-
22-янв Усилитель на ГУ-29
-
21-янв Собираем усилитель TPA3255 2x260W 2Ch Class D
-
20-янв Ламповий Однотакт (SE)
-
20-янв Усилитель А класса JLH2003 c импульсным блоком питания
-
19-янв Усилитель JLH 1969
-
17-янв Усилитель D класса на базе плат 2_062 S_AUDIO от Alex
-
15-янв Все про лампу гу 15
-
14-янв Не делайте эти ошибки при покупке Б/У(винтажного) усилителя звука
-
14-янв SMSL AO300 PRO — DAC + усилитель мощности + усилитель для наушников
-
12-янв Список схем ламповых двухтактных усилителей для наушников
Новые темы
-
22-янв Ламповый усилитель для наушников HiFiMAN Edition XS
-
11-янв Список схем ламповых двухтактных усилителей для наушников
-
07-янв SMSL AO300 PRO — DAC + усилитель мощности + усилитель для наушников
-
05-янв Ламповий Однотакт (SE)
-
31-дек Ламповый усилитель против D класса.
-
17-дек Ваш самый дорогой усилителль мощности
-
05-дек SMSL PA-X
-
02-дек Черырехканальный усилитель D класса Douk Audio G7
-
23-ноя Усилитель для наушников на TPA6120 с Алиэкспресс
-
04-ноя Все про лампу гу 15
Усилитель на ГУ-29
- RUS_D
- Умелый
- Сообщения: 176
- Стаж: 4 года 3 месяца
- Репутация: 159
- Откуда: Украина, Полтава
- Аудио система: Плеер RuneAudio
ЦАП AH-D6 версия 2.х + несколько других
Проигрыватель Винила Lenco L75, DUAL1209, Fisher MT-M21, Вега unitra fonica g-600b
Усилитель Onkyo A-8830, Фоловер Андрэа Чиуфолли
Ламповые усилители РР на Rft El34 и 6П3C (кобра), РР на КТ88, РР на El84, SE на 6С41С, SE на 6П42П
Акустика ONKYO SC-370, GRUNDIG Box 1600b, IQ LADY- maxi - Контактная информация:
- LinuxManiac
- Добрейший модератор
- Сообщения: 1258
- Стаж: 6 лет 10 месяцев
- Репутация: 821
- Откуда: Киев
- Контактная информация:
Re: Усилитель на ГУ-29
Добрый день!RUS_D писал(а): 30 май 2025, 16:08 Хотелось бы узнать кто то собирал на таких лампах усилители, как отзывы по звучанию??
Ну и замечания по схемотехнике - когда буду собирать пока не решил, потому советы выслушаю с радостью....
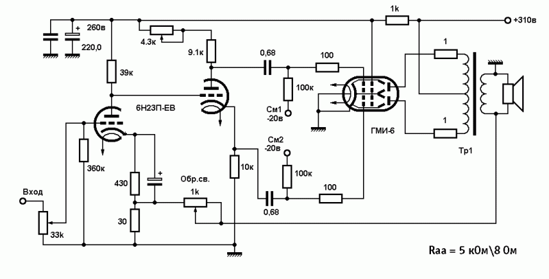
ГМИ-6 - великолепная лампа с благородным звучанием.
Вот проверенные схемы.
Во второй из них первые два каскада - 6Н8С, выходной каскад в режиме АБ, Raa=12 ком. Выходная мощность - 18 ватт.
050-246-3341; Viber: 068-362-3497
-
Николаевич
- Почетный пользователь
- Сообщения: 74
- Стаж: 1 год
- Репутация: 10
- Откуда: Кропивницкий
- Аудио система: усилитель EL803 - 6с33с акустика - Tannoy Turnberry GR LE
Re: Усилитель на ГУ-29
у друга долго работал ус на 29 с таким драйвером. звук очень не плохой..но реально гми6 переиграла во всех жанрах и в однотакте и гибриде.. удачи..
- Вложения
-
- 12AT7_ФИ.JPGь.jpg (74.86 КБ) 4601 просмотр
-
Tutto
- Сообщения: 3
- Стаж: 7 месяцев
- Репутация: 0
- Откуда: Київ
- Аудио система: Постійної системи не маю, яку б можна було описати
Re: Усилитель на ГУ-29

Є такий варіант...схеми. Не робив.
-
vovanforever
- Пользователь
- Сообщения: 42
- Стаж: 4 года 2 месяца
- Репутация: 4
- Откуда: Донбасс
- Аудио система: Schiit loki mini+ , Schiit Modi 3+ , FX -502 S PRO , Philips CD-723
Re: Усилитель на ГУ-29
Доброго здоровья ! Вопрос собственно к Дмитрию - если не затруднит , укажите пожалуйста допустимые мощности сопротивлений на схеме двухтакта 6Н8С - ГМИ-6.....
Спасибо .......
Спасибо .......
- LinuxManiac
- Добрейший модератор
- Сообщения: 1258
- Стаж: 6 лет 10 месяцев
- Репутация: 821
- Откуда: Киев
- Контактная информация:
Re: Усилитель на ГУ-29
Анодный и катодный резисторы во втором каскаде (по 15 кОм) - 2 ватта, анодный в первом каскаде (56 кОм) - 1 ватт, резистор в анодной цепи газовых стабилитронов (5,1 кОм), как указано на схеме, - 5 ватт, остальные - 0,25 ватта.
050-246-3341; Viber: 068-362-3497
-
vovanforever
- Пользователь
- Сообщения: 42
- Стаж: 4 года 2 месяца
- Репутация: 4
- Откуда: Донбасс
- Аудио система: Schiit loki mini+ , Schiit Modi 3+ , FX -502 S PRO , Philips CD-723
Re: Усилитель на ГУ-29
Благодарю . Вы всегда приходите на помощь !
- LinuxManiac
- Добрейший модератор
- Сообщения: 1258
- Стаж: 6 лет 10 месяцев
- Репутация: 821
- Откуда: Киев
- Контактная информация:
Re: Усилитель на ГУ-29
Все же, анодный резистор в первый каскад лучше выбрать с запасом - 2 ватта.
050-246-3341; Viber: 068-362-3497