Темы в форуме
Новые сообщения
-
08-ноя Усилитель D класса на базе плат 2_062 S_AUDIO от Alex
-
08-ноя Все про лампу гу 15
-
08-ноя Усилитель Беслика А.И на Германиевых транзисторах v3.01
-
07-ноя Усилитель звука D класса Clone purifi Hb 3.064 ULTRA
-
07-ноя Немного самодельных усилителей
-
06-ноя Апгрейд усилителя для наушников Douk Audio U3
-
06-ноя Интересный усилитель AIYIMA A80 TPA3255 PFFB
-
02-ноя Усилитель Ampapa D1 HPF 300Wx2
-
17-окт Двухтактный на лампах EL34 в триодном включении
-
16-окт Усилитель на плате PTERO REV 1_03 TAS5342A cборка от Alex
-
15-окт Помощь в подборе усилителя.
-
14-окт JLH 1969 Vintage Style
-
14-окт МА12070. Прекрасная фрау, с которой мало кто дружит
-
09-окт Однотактный на 6П45С в триодном/ультралинейном включении
-
23-сен AIYIMA A80 - нестабільна робота оптичного входу Toslink
Новые темы
-
04-ноя Все про лампу гу 15
-
02-ноя Немного самодельных усилителей
-
30-окт Апгрейд усилителя для наушников Douk Audio U3
-
29-окт Усилитель Ampapa D1 HPF 300Wx2
-
12-окт Усилитель Беслика А.И на Германиевых транзисторах v3.01
-
21-сен Snail II
-
15-сен Регулятор тембра
-
12-сен Усилитель, работающий от пульта ТВ.
-
08-сен Класс Д с классическим БП
-
07-сен Як звучить підсилювач на мс. STK407-090B?
-
31-авг Нужен стерео усилитель под заказ (хай енд)
-
29-авг Винтаж в помойку?
-
28-авг Помощь в подборе усилителя.
-
18-авг Усилитель D класса на базе плат 2_062 S_AUDIO от Alex
-
12-авг Триодные ламповые усилители
Наш youtube
Наш инстаграм
☝ Сказать спасибо!
Правила форума
Немного самодельных усилителей
-
dislifter
- Пользователь
- Сообщения: 14
- Стаж: 5 дней
- Репутация: 17
- Откуда: Днепр
- Аудио система: Акустика самодельная, усилители тоже (Yes Hybrid, Параллакс, Полтос, WP, однотакт 6п42с, двухтакт 6п41с, однотакт на г811
Немного самодельных усилителей
Больше 5лет ничего не собирал из аудио.. За последний год сделал немножко усилителей.. начну с Гибридника..
Усилитель Yes Hybrid, на фото спектр на 10Вт, на 66вт около ограничения получилось КНИ 0.001%, с другими лампами получалось ниже, но с этими постоянка на выходе вышла минимальной 3-4мВ, так как слушаю не больше 10Вт, то остановился на этом варианте.
Усилитель Yes Hybrid, на фото спектр на 10Вт, на 66вт около ограничения получилось КНИ 0.001%, с другими лампами получалось ниже, но с этими постоянка на выходе вышла минимальной 3-4мВ, так как слушаю не больше 10Вт, то остановился на этом варианте.
-
dislifter
- Пользователь
- Сообщения: 14
- Стаж: 5 дней
- Репутация: 17
- Откуда: Днепр
- Аудио система: Акустика самодельная, усилители тоже (Yes Hybrid, Параллакс, Полтос, WP, однотакт 6п42с, двухтакт 6п41с, однотакт на г811
Re: Немного самодельных усилителей
Второй усилитель Параллакс
Искажения которые смог померить на 10Вт на 3Кгц, на 1кгц и 10кГц не хватает уже приделов измерений до 50Вт на 4 ом 0.0003% как в моем цапе.
Двойное моно, Рг никитина, после РГ сверхлинейный буфер.
Использую в ВЧ звене активной акустике.
Искажения которые смог померить на 10Вт на 3Кгц, на 1кгц и 10кГц не хватает уже приделов измерений до 50Вт на 4 ом 0.0003% как в моем цапе.
Двойное моно, Рг никитина, после РГ сверхлинейный буфер.
Использую в ВЧ звене активной акустике.
-
dislifter
- Пользователь
- Сообщения: 14
- Стаж: 5 дней
- Репутация: 17
- Откуда: Днепр
- Аудио система: Акустика самодельная, усилители тоже (Yes Hybrid, Параллакс, Полтос, WP, однотакт 6п42с, двухтакт 6п41с, однотакт на г811
Re: Немного самодельных усилителей
3й усилитель ПолТос.. Усилитель с Токовой ООС короткого тракта с выходом на полевых транзисторах.
Двойное моно, Рг Никитина
Кни Получились немного ниже заявленых автором на максимальной мощности 85Вт 0.005%
Двойное моно, Рг Никитина
Кни Получились немного ниже заявленых автором на максимальной мощности 85Вт 0.005%
-
dislifter
- Пользователь
- Сообщения: 14
- Стаж: 5 дней
- Репутация: 17
- Откуда: Днепр
- Аудио система: Акустика самодельная, усилители тоже (Yes Hybrid, Параллакс, Полтос, WP, однотакт 6п42с, двухтакт 6п41с, однотакт на г811
Re: Немного самодельных усилителей
Немного лампы...
Двухтакт на 6п41с+6п23п+6ж5п при 10Вт 0.45Проц, 1Вт 0.017%
Двойное моно...
Двухтакт на 6п41с+6п23п+6ж5п при 10Вт 0.45Проц, 1Вт 0.017%
Двойное моно...
- LinuxManiac
- Добрейший модератор
- Сообщения: 1205
- Стаж: 6 лет 7 месяцев
- Репутация: 778
- Откуда: Киев
- Контактная информация:
Re: Немного самодельных усилителей
Интересно. Спасибо.
Схему лампового усилителя (6п41с+6п23п+6ж5п) можно увидеть?
Схему лампового усилителя (6п41с+6п23п+6ж5п) можно увидеть?
050-246-3341; Viber: 068-362-3497
-
dislifter
- Пользователь
- Сообщения: 14
- Стаж: 5 дней
- Репутация: 17
- Откуда: Днепр
- Аудио система: Акустика самодельная, усилители тоже (Yes Hybrid, Параллакс, Полтос, WP, однотакт 6п42с, двухтакт 6п41с, однотакт на г811
Re: Немного самодельных усилителей
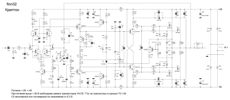
Схема обрезанный Вильямсон, оос глубже ну и настройка по режимам..
-
dislifter
- Пользователь
- Сообщения: 14
- Стаж: 5 дней
- Репутация: 17
- Откуда: Днепр
- Аудио система: Акустика самодельная, усилители тоже (Yes Hybrid, Параллакс, Полтос, WP, однотакт 6п42с, двухтакт 6п41с, однотакт на г811
Re: Немного самодельных усилителей
Еще один ламповый SE 6п42с + el84
Начал собираться еще 5 лет назад) в этом году закончил..
Не знаю что я хотел тогда.. но в итоге сделал классику раскачкой пентодом.. первая лампа для закрыть отверстие..
Немного крови попили трансформаторы.. изначально заказал намотку катушек, так как нет времени на намотку и не очень люблю это дело.. хотя есть самодельный станочек с виткоукладчиком на ардуине.. Но в итоге пришлось мотать самому, железо ШЛ габаритами примерно ОСМ 0.25 но выше окно, железо заказное 0.2мм пластина. АЧХ заказных котушек сильно резала вч начиная от 11кгц с довольно сильным спадом, схема намотки была по Шалину из слов..
В конечном итоге вышло вот так... 480−75−480−75−480−75−480−75−480 , 2400 первичка, 150 вторичка Ra=2k на 8Ом
Смещение автофикс, небольшая оос.
Фото монтажа до переделки.. был один каскад на 6н1п и 6п14п триодом, в конечном итоге добавлен резистор на смещение, хоть лампы токи стабильно держали, но звук показался лучше в автофиксе, убран первый каскад и EL84 перевел в пентод..
Начал собираться еще 5 лет назад) в этом году закончил..
Не знаю что я хотел тогда.. но в итоге сделал классику раскачкой пентодом.. первая лампа для закрыть отверстие..
Немного крови попили трансформаторы.. изначально заказал намотку катушек, так как нет времени на намотку и не очень люблю это дело.. хотя есть самодельный станочек с виткоукладчиком на ардуине.. Но в итоге пришлось мотать самому, железо ШЛ габаритами примерно ОСМ 0.25 но выше окно, железо заказное 0.2мм пластина. АЧХ заказных котушек сильно резала вч начиная от 11кгц с довольно сильным спадом, схема намотки была по Шалину из слов..
В конечном итоге вышло вот так... 480−75−480−75−480−75−480−75−480 , 2400 первичка, 150 вторичка Ra=2k на 8Ом
Смещение автофикс, небольшая оос.
Фото монтажа до переделки.. был один каскад на 6н1п и 6п14п триодом, в конечном итоге добавлен резистор на смещение, хоть лампы токи стабильно держали, но звук показался лучше в автофиксе, убран первый каскад и EL84 перевел в пентод..
Последний раз редактировалось dislifter 03 ноя 2025, 19:11, всего редактировалось 1 раз.
-
dislifter
- Пользователь
- Сообщения: 14
- Стаж: 5 дней
- Репутация: 17
- Откуда: Днепр
- Аудио система: Акустика самодельная, усилители тоже (Yes Hybrid, Параллакс, Полтос, WP, однотакт 6п42с, двухтакт 6п41с, однотакт на г811
Re: Немного самодельных усилителей
Еще один SE на г811
Раскачка 6г2, и 6п3с кобры в связке супер триодом с 811й..
Трансформаторы выходные давно покупались у Томми с аудиопортала.. Ra=3.5к анодное 350В
БП в отдельном корпусе. Питание накала 811 импульсное, дальше классика дроссель и емкостей на 4тыс..
Монтаж и корпус делался еще 5 лет назад как стенд для отработки вариантов.. в итоге так и не переместился в другой корпус, может в этом году переделаю получше..
Раскачка 6г2, и 6п3с кобры в связке супер триодом с 811й..
Трансформаторы выходные давно покупались у Томми с аудиопортала.. Ra=3.5к анодное 350В
БП в отдельном корпусе. Питание накала 811 импульсное, дальше классика дроссель и емкостей на 4тыс..
Монтаж и корпус делался еще 5 лет назад как стенд для отработки вариантов.. в итоге так и не переместился в другой корпус, может в этом году переделаю получше..
-
dislifter
- Пользователь
- Сообщения: 14
- Стаж: 5 дней
- Репутация: 17
- Откуда: Днепр
- Аудио система: Акустика самодельная, усилители тоже (Yes Hybrid, Параллакс, Полтос, WP, однотакт 6п42с, двухтакт 6п41с, однотакт на г811
Re: Немного самодельных усилителей
Ну и без Худа никак)) версия 2005г в моноблоках 30Вт на канал...
-
BIOWYLF
- Сообщения: 1
- Стаж: 3 года 9 месяцев
- Репутация: 0
- Откуда: Украина
- Аудио система: TDA2793, Электроника 75АС-128
Re: Немного самодельных усилителей
Доброго времени суток.dislifter писал(а): ↑02 ноя 2025, 20:55 Второй усилитель Параллакс
Искажения которые смог померить на 10Вт на 3Кгц, на 1кгц и 10кГц не хватает уже приделов измерений до 50Вт на 4 ом 0.0003% как в моем цапе.
Двойное моно, Рг никитина, после РГ сверхлинейный буфер.
Использую в ВЧ звене активной акустике.
А можно схему усилителя и буфера?
-
dislifter
- Пользователь
- Сообщения: 14
- Стаж: 5 дней
- Репутация: 17
- Откуда: Днепр
- Аудио система: Акустика самодельная, усилители тоже (Yes Hybrid, Параллакс, Полтос, WP, однотакт 6п42с, двухтакт 6п41с, однотакт на г811
Re: Немного самодельных усилителей
На ,форуме схем нет, есть схема.
- LinuxManiac
- Добрейший модератор
- Сообщения: 1205
- Стаж: 6 лет 7 месяцев
- Репутация: 778
- Откуда: Киев
- Контактная информация:
Re: Немного самодельных усилителей
Значит, пожалуйста, скопируйте схему сюда.
Модератор.
050-246-3341; Viber: 068-362-3497
-
dislifter
- Пользователь
- Сообщения: 14
- Стаж: 5 дней
- Репутация: 17
- Откуда: Днепр
- Аудио система: Акустика самодельная, усилители тоже (Yes Hybrid, Параллакс, Полтос, WP, однотакт 6п42с, двухтакт 6п41с, однотакт на г811
Re: Немного самодельных усилителей
Схемы сверхлинейного усилителя и буфера, источник RCL-electro и форум Cxem.net
-
mtz_fish
- Почетный пользователь
- Сообщения: 160
- Стаж: 3 года 1 месяц
- Репутация: 26
- Откуда: Минск
- Аудио система: ГИ 18х5гдш4, транзисторный усилитель АВ класса - "Лимит".
Re: Немного самодельных усилителей
О, вижу некоторые знакомые схемы:)
У меня недавно дошли руки собрать кит комплект, который пролежал вкладовке полтора года.
Замеров увы не сделал, не успел, но тем не менее - фона нет, звук очень понравился.
Усилитель радует своим звучанием одну семейную пару.
Компоновка трошки бестолковая, но попросили именно в таком формфакторе.
У меня недавно дошли руки собрать кит комплект, который пролежал вкладовке полтора года.
Замеров увы не сделал, не успел, но тем не менее - фона нет, звук очень понравился.
Усилитель радует своим звучанием одну семейную пару.
Компоновка трошки бестолковая, но попросили именно в таком формфакторе.
-
dislifter
- Пользователь
- Сообщения: 14
- Стаж: 5 дней
- Репутация: 17
- Откуда: Днепр
- Аудио система: Акустика самодельная, усилители тоже (Yes Hybrid, Параллакс, Полтос, WP, однотакт 6п42с, двухтакт 6п41с, однотакт на г811
Re: Немного самодельных усилителей
Как вам звучание? Мне все 3 проекта понравились, что делал.. ПолТос, Параллакс и Фотон.. последний надо в корпус до оформить. Всё-таки разница в звуке между Тосниками и Нос усилителями есть.. сейчас они все пойдут в активную 4х полоску.