Темы в форуме
Новые сообщения
-
03-фев Усилитель D класса на базе плат 2_062 S_AUDIO от Alex
-
02-фев Усилитель звука D класса Clone purifi Hb 3.064 ULTRA
-
02-фев SMSL AO300 PRO — DAC + усилитель мощности + усилитель для наушников
-
31-янв Ламповый усилитель на 6Н9С KT88
-
29-янв Двухтактный на лампах EL34 в триодном включении
-
26-янв Усилитель JLH 1969
-
24-янв Интересный усилитель AIYIMA A80 TPA3255 PFFB
-
23-янв Ламповый усилитель для наушников HiFiMAN Edition XS
-
23-янв Ламповий Однотакт (SE)
-
23-янв Собираем усилитель TPA3255 2x260W 2Ch Class D
Новые темы
-
22-янв Ламповый усилитель для наушников HiFiMAN Edition XS
-
11-янв Список схем ламповых двухтактных усилителей для наушников
-
07-янв SMSL AO300 PRO — DAC + усилитель мощности + усилитель для наушников
-
05-янв Ламповий Однотакт (SE)
-
31-дек Ламповый усилитель против D класса.
-
17-дек Ваш самый дорогой усилителль мощности
-
05-дек SMSL PA-X
-
02-дек Черырехканальный усилитель D класса Douk Audio G7
-
23-ноя Усилитель для наушников на TPA6120 с Алиэкспресс
-
04-ноя Все про лампу гу 15
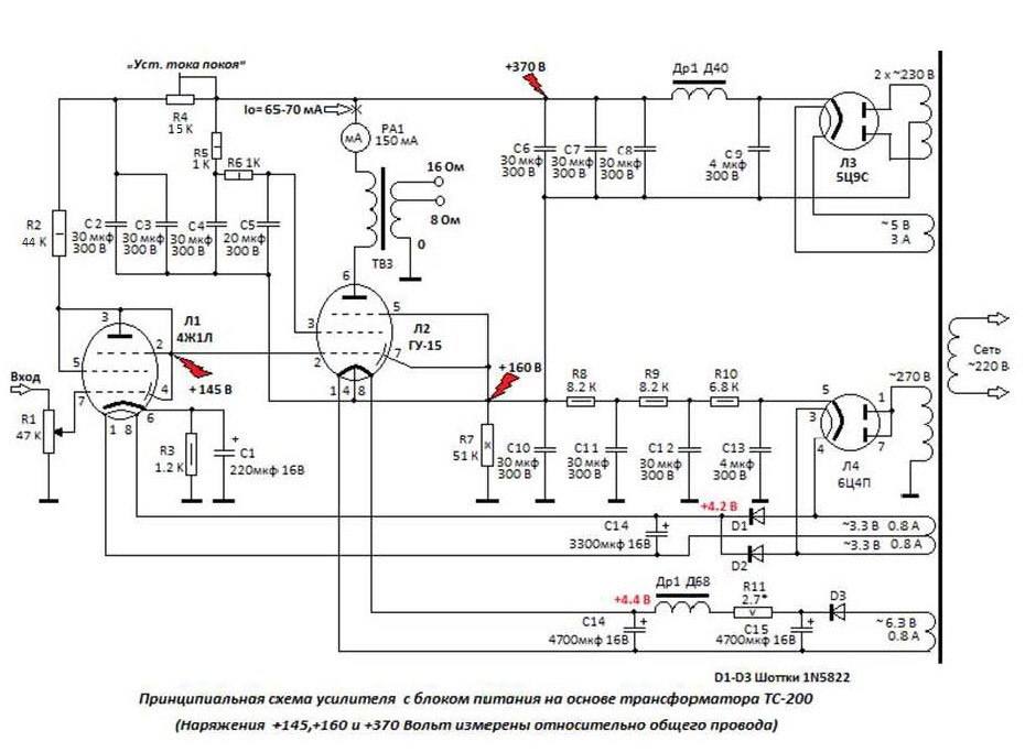
Все про лампу гу 15
-
Николаевич
- Почетный пользователь
- Сообщения: 77
- Стаж: 1 год
- Репутация: 11
- Откуда: Кропивницкий
- Аудио система: усилитель EL803 - 6с33с акустика - Tannoy Turnberry GR LE
Все про лампу гу 15
- подарували десяток нових гу 15. питання. хто застосовував. як включав. який драйвер і чи є сенс використовувати. читав відгуки .що лампи непогані але сам не пробував і не слухав .. дякую..
- LinuxManiac
- Добрейший модератор
- Сообщения: 1263
- Стаж: 6 лет 10 месяцев
- Репутация: 827
- Откуда: Киев
- Контактная информация:
Re: Все про лампу гу 15
Лампа варта уваги.
Знайомий робив підсилювач за схемою з книги
"Храмушин А.С. УЗЧ на «военных» лампах" Опис у файлі:
Знайомий робив підсилювач за схемою з книги
"Храмушин А.С. УЗЧ на «военных» лампах" Опис у файлі:
050-246-3341; Viber: 068-362-3497
- LinuxManiac
- Добрейший модератор
- Сообщения: 1263
- Стаж: 6 лет 10 месяцев
- Репутация: 827
- Откуда: Киев
- Контактная информация:
Re: Все про лампу гу 15
У тріодному включенні (екранна та пентодна сітки з'єднані з анодом) нагадує звучання ГУ-50 у тріоді.
Років 15 тому робив такий двохтактний підсилювач. Схеми не лишилося.
Raa = 8k
Ua = 350V
Ik = 50 mA (на кожну лампу)
Ug1 = - 36V
Попереднє підсилення 6Ж3 (пентод) + фазоінвертор "концертіна" 6Ж4 (тріод).
Живлення накалів спрямленим струмом 4,5 вольта.
Років 15 тому робив такий двохтактний підсилювач. Схеми не лишилося.
Raa = 8k
Ua = 350V
Ik = 50 mA (на кожну лампу)
Ug1 = - 36V
Попереднє підсилення 6Ж3 (пентод) + фазоінвертор "концертіна" 6Ж4 (тріод).
Живлення накалів спрямленим струмом 4,5 вольта.
050-246-3341; Viber: 068-362-3497
-
Николаевич
- Почетный пользователь
- Сообщения: 77
- Стаж: 1 год
- Репутация: 11
- Откуда: Кропивницкий
- Аудио система: усилитель EL803 - 6с33с акустика - Tannoy Turnberry GR LE
Re: Все про лампу гу 15
Дякую. подивився свої трансформатори. ваш режим для тріода підійде. буду пробувати з тр на 5ком. для драйвера замовив 6е6п і 4п1л буде з трансформатором в аноді.
-
Николаевич
- Почетный пользователь
- Сообщения: 77
- Стаж: 1 год
- Репутация: 11
- Откуда: Кропивницкий
- Аудио система: усилитель EL803 - 6с33с акустика - Tannoy Turnberry GR LE
Re: Все про лампу гу 15
Дуже дякую.. ще питання. розжарення стабілізувати? і варто шукати для драйвера 12ж1л
( спеціально для LinuxManiac. просил передати вам велике ДЯКУЮ за viewtopic.php?t=1185 який я йому зібрав )
( спеціально для LinuxManiac. просил передати вам велике ДЯКУЮ за viewtopic.php?t=1185 який я йому зібрав )
- LinuxManiac
- Добрейший модератор
- Сообщения: 1263
- Стаж: 6 лет 10 месяцев
- Репутация: 827
- Откуда: Киев
- Контактная информация:
Re: Все про лампу гу 15
Стабілізувати напругу розжарювання має сенс, хоча не з приводу суто стабілізації, а тому, що тим самим зменшуються пульсації додатково до дії фільтра джерела живлення накалу.
Лампи 12Ж1Л (або 4Ж1Л, 6Ж1Л та 10Ж1Л - з іншою напругою розжарювання) варті використання.
Лампи 12Ж1Л (або 4Ж1Л, 6Ж1Л та 10Ж1Л - з іншою напругою розжарювання) варті використання.
050-246-3341; Viber: 068-362-3497
-
Николаевич
- Почетный пользователь
- Сообщения: 77
- Стаж: 1 год
- Репутация: 11
- Откуда: Кропивницкий
- Аудио система: усилитель EL803 - 6с33с акустика - Tannoy Turnberry GR LE
Re: Все про лампу гу 15
купив залізо для між каскадних тр. яке співвідношення вибрати 1 до 2 до 2.5 або 3 дякую..
- LinuxManiac
- Добрейший модератор
- Сообщения: 1263
- Стаж: 6 лет 10 месяцев
- Репутация: 827
- Откуда: Киев
- Контактная информация:
-
Николаевич
- Почетный пользователь
- Сообщения: 77
- Стаж: 1 год
- Репутация: 11
- Откуда: Кропивницкий
- Аудио система: усилитель EL803 - 6с33с акустика - Tannoy Turnberry GR LE
Re: Все про лампу гу 15
лампа 4п1л. схема доки не випробувана доки на макетке
- LinuxManiac
- Добрейший модератор
- Сообщения: 1263
- Стаж: 6 лет 10 месяцев
- Репутация: 827
- Откуда: Киев
- Контактная информация:
Re: Все про лампу гу 15
А яка лампа у першому каскаді? Саме від її параметрів залежать параметри міжкаскадного трансформатора та власне доцільність/можливість його використання.
І загалом, чому вирішили застосувати міжкаскадні трансфрматори?
І загалом, чому вирішили застосувати міжкаскадні трансфрматори?
050-246-3341; Viber: 068-362-3497
-
Николаевич
- Почетный пользователь
- Сообщения: 77
- Стаж: 1 год
- Репутация: 11
- Откуда: Кропивницкий
- Аудио система: усилитель EL803 - 6с33с акустика - Tannoy Turnberry GR LE
Re: Все про лампу гу 15
хочу спробувати короткий тракт без перехідних конденсаторів лампа 4п1л в аноді тр і на 15ю.
- LinuxManiac
- Добрейший модератор
- Сообщения: 1263
- Стаж: 6 лет 10 месяцев
- Репутация: 827
- Откуда: Киев
- Контактная информация:
Re: Все про лампу гу 15
Міжкаскадний трансформатор для лампи 4П1Л у тріодному включенні для вихідного каскаду з лампою ГУ15 має бути із коефіцієнтом трансформації 5. Виготовити такий трансформатор - завдання надзвичайно складне.
При використанні лампи 4П1Л у пентодному включенні коефіцієнт трансформації має бути рівний 1. Однак потребуватиметься кропітка робота із підбором опору шунта вторинної обмотки.
При використанні лампи 4П1Л у пентодному включенні коефіцієнт трансформації має бути рівний 1. Однак потребуватиметься кропітка робота із підбором опору шунта вторинної обмотки.
050-246-3341; Viber: 068-362-3497
-
Николаевич
- Почетный пользователь
- Сообщения: 77
- Стаж: 1 год
- Репутация: 11
- Откуда: Кропивницкий
- Аудио система: усилитель EL803 - 6с33с акустика - Tannoy Turnberry GR LE
Re: Все про лампу гу 15
яку лампу запропонуете. спробую знайти таку дякую..
- LinuxManiac
- Добрейший модератор
- Сообщения: 1263
- Стаж: 6 лет 10 месяцев
- Репутация: 827
- Откуда: Киев
- Контактная информация:
-
Николаевич
- Почетный пользователь
- Сообщения: 77
- Стаж: 1 год
- Репутация: 11
- Откуда: Кропивницкий
- Аудио система: усилитель EL803 - 6с33с акустика - Tannoy Turnberry GR LE
Re: Все про лампу гу 15
яке співвідношення вибрати
- LinuxManiac
- Добрейший модератор
- Сообщения: 1263
- Стаж: 6 лет 10 месяцев
- Репутация: 827
- Откуда: Киев
- Контактная информация: