Темы в форуме
Новые сообщения
-
23-фев Ламповый усилитель на 6Н9С KT88
-
21-фев Усилитель звука D класса Clone purifi Hb 3.064 ULTRA
-
17-фев Двухтактный на лампах EL34 в триодном включении
-
17-фев Усилитель на модулях PTERO TAS5342
-
15-фев Прогресс усилителей мощности умер?
-
14-фев Усилитель JLH 1969
-
12-фев Интересный усилитель AIYIMA A80 TPA3255 PFFB
-
08-фев Усилитель D класса на базе плат 2_062 S_AUDIO от Alex
-
02-фев SMSL AO300 PRO — DAC + усилитель мощности + усилитель для наушников
-
23-янв Ламповый усилитель для наушников HiFiMAN Edition XS
Новые темы
-
09-фев Прогресс усилителей мощности умер?
-
22-янв Ламповый усилитель для наушников HiFiMAN Edition XS
-
11-янв Список схем ламповых двухтактных усилителей для наушников
-
07-янв SMSL AO300 PRO — DAC + усилитель мощности + усилитель для наушников
-
05-янв Ламповий Однотакт (SE)
-
31-дек Ламповый усилитель против D класса.
-
17-дек Ваш самый дорогой усилителль мощности
-
05-дек SMSL PA-X
-
02-дек Черырехканальный усилитель D класса Douk Audio G7
-
23-ноя Усилитель для наушников на TPA6120 с Алиэкспресс
Ламповий Однотакт (SE)
- RUS_D
- Умелый
- Сообщения: 187
- Стаж: 4 года 4 месяца
- Репутация: 172
- Откуда: Украина, Полтава
- Аудио система: Плеер RuneAudio
ЦАП AH-D6 версия 2.х + несколько других
Проигрыватель Винила Lenco L75, DUAL1209, Fisher MT-M21, Вега unitra fonica g-600b
Усилитель Onkyo A-8830, Фоловер Андрэа Чиуфолли
Ламповые усилители РР на Rft El34 и 6П3C (кобра), РР на КТ88, РР на El84, SE на 6С41С, SE на 6П42П
Акустика ONKYO SC-370, GRUNDIG Box 1600b, IQ LADY- maxi - Контактная информация:
Ламповий Однотакт (SE)
Шановне панство є питаннячко.
Маю такі трансформатори для онотакта з зазором.
Нагрузка 8 Ом. Габаритна потужність 80Вт
Параметри:
Ra-3 kOm
Ток - 85ма
Опір первички - 104 Ом
Опір вторички - 0.24 Ом
Індктивність первички - 7.3Гн
Ефективна первична ємність - 1.3нФ
Зовнішній діметр - 91мм
Висота - 43мм
Вага -1кг
Лампи вихідні - E130L
Для драйвера - 12AV7 (Sylvania), ECF82, ECC81, EСС82, ECC83, 6С5С, 6С3П, 6С4П, 6Н1П, 6Н2П, 6Н3П, 6Н23П
Не підкажете можливі схеми для збірки - експерименту??
Маю надяю в кінці січня мати трохи вільного часу - хочу зробити товаришу подарок.
Маю такі трансформатори для онотакта з зазором.
Нагрузка 8 Ом. Габаритна потужність 80Вт
Параметри:
Ra-3 kOm
Ток - 85ма
Опір первички - 104 Ом
Опір вторички - 0.24 Ом
Індктивність первички - 7.3Гн
Ефективна первична ємність - 1.3нФ
Зовнішній діметр - 91мм
Висота - 43мм
Вага -1кг
Лампи вихідні - E130L
Для драйвера - 12AV7 (Sylvania), ECF82, ECC81, EСС82, ECC83, 6С5С, 6С3П, 6С4П, 6Н1П, 6Н2П, 6Н3П, 6Н23П
Не підкажете можливі схеми для збірки - експерименту??
Маю надяю в кінці січня мати трохи вільного часу - хочу зробити товаришу подарок.
- LinuxManiac
- Добрейший модератор
- Сообщения: 1269
- Стаж: 6 лет 11 месяцев
- Репутация: 832
- Откуда: Киев
- Контактная информация:
Re: Ламповий Однотакт (SE)
E130L у пентодному чи тріодному включенні?
050-246-3341; Viber: 068-362-3497
- RUS_D
- Умелый
- Сообщения: 187
- Стаж: 4 года 4 месяца
- Репутация: 172
- Откуда: Украина, Полтава
- Аудио система: Плеер RuneAudio
ЦАП AH-D6 версия 2.х + несколько других
Проигрыватель Винила Lenco L75, DUAL1209, Fisher MT-M21, Вега unitra fonica g-600b
Усилитель Onkyo A-8830, Фоловер Андрэа Чиуфолли
Ламповые усилители РР на Rft El34 и 6П3C (кобра), РР на КТ88, РР на El84, SE на 6С41С, SE на 6П42П
Акустика ONKYO SC-370, GRUNDIG Box 1600b, IQ LADY- maxi - Контактная информация:
Re: Ламповий Однотакт (SE)
Судячи з вихідного скоріше за все прийдеться тріод, хоча можна добавити для вкусовщини тумблер переводу в пентод (не дуже таке люблю - режими пливуть).
- LinuxManiac
- Добрейший модератор
- Сообщения: 1269
- Стаж: 6 лет 11 месяцев
- Репутация: 832
- Откуда: Киев
- Контактная информация:
Re: Ламповий Однотакт (SE)
Я робив такий тріодний підсилювач з перемиканням до ультралінійного включення. При цьому величина зміщення не потребує зміни.
Оптимальний режим: Ua = 300-330 V, Ia = 80 mA.
Зміщення при цьому (для тріодного включення) близько мінус 35-40 вольт.
Тож підсилення першого каскаду має бути не меншим.
Доречним буде використання ECC81, 6С3П та 6С4П. Інші з переліку або дають замале підсилення, або ж надто слабкі за анодним струмом.
Оптимальний режим: Ua = 300-330 V, Ia = 80 mA.
Зміщення при цьому (для тріодного включення) близько мінус 35-40 вольт.
Тож підсилення першого каскаду має бути не меншим.
Доречним буде використання ECC81, 6С3П та 6С4П. Інші з переліку або дають замале підсилення, або ж надто слабкі за анодним струмом.
050-246-3341; Viber: 068-362-3497
- RUS_D
- Умелый
- Сообщения: 187
- Стаж: 4 года 4 месяца
- Репутация: 172
- Откуда: Украина, Полтава
- Аудио система: Плеер RuneAudio
ЦАП AH-D6 версия 2.х + несколько других
Проигрыватель Винила Lenco L75, DUAL1209, Fisher MT-M21, Вега unitra fonica g-600b
Усилитель Onkyo A-8830, Фоловер Андрэа Чиуфолли
Ламповые усилители РР на Rft El34 и 6П3C (кобра), РР на КТ88, РР на El84, SE на 6С41С, SE на 6П42П
Акустика ONKYO SC-370, GRUNDIG Box 1600b, IQ LADY- maxi - Контактная информация:
Re: Ламповий Однотакт (SE)
Думаю тоді почати з такої схеми, потихеньку її модифікуючи.
- lgedmitry
- Гуру электроники☆☆☆☆
- Сообщения: 1638
- Стаж: 6 лет 7 месяцев
- Репутация: 291
- Откуда: Рыбинск
- Аудио система: .
Re: Ламповий Однотакт (SE)
а что: входная лампа без ПОС не сможет 25 Вольт амплитуды на аноде выдать? Или это какое-то украшение звука? 
Аудиофил
- RUS_D
- Умелый
- Сообщения: 187
- Стаж: 4 года 4 месяца
- Репутация: 172
- Откуда: Украина, Полтава
- Аудио система: Плеер RuneAudio
ЦАП AH-D6 версия 2.х + несколько других
Проигрыватель Винила Lenco L75, DUAL1209, Fisher MT-M21, Вега unitra fonica g-600b
Усилитель Onkyo A-8830, Фоловер Андрэа Чиуфолли
Ламповые усилители РР на Rft El34 и 6П3C (кобра), РР на КТ88, РР на El84, SE на 6С41С, SE на 6П42П
Акустика ONKYO SC-370, GRUNDIG Box 1600b, IQ LADY- maxi - Контактная информация:
Re: Ламповий Однотакт (SE)
Если не ошибаюсь это типа "Покемоновской ПОС
Особенность "Покемона" в низком выходном сопротивлении, что позволит работать на колонки закрытого типа и не бубонеть на частоте резонанса.
Особенность "Покемона" в низком выходном сопротивлении, что позволит работать на колонки закрытого типа и не бубонеть на частоте резонанса.
-
Николаевич
- Почетный пользователь
- Сообщения: 78
- Стаж: 1 год 1 месяц
- Репутация: 11
- Откуда: Кропивницкий
- Аудио система: усилитель EL803 - 6с33с акустика - Tannoy Turnberry GR LE
Re: Ламповий Однотакт (SE)
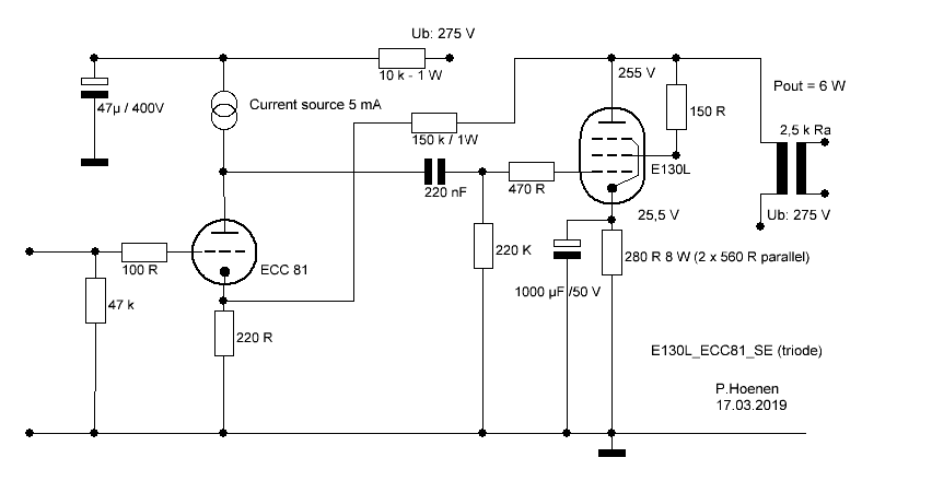
- робіть відразу обмотку для мінуса із стабом і якщо можна . де брали трансформатори. дякую..RUS_D писал(а): 06 янв 2026, 20:03 E130L_SE.GIF
Думаю тоді почати з такої схеми, потихеньку її модифікуючи.
-
Николаевич
- Почетный пользователь
- Сообщения: 78
- Стаж: 1 год 1 месяц
- Репутация: 11
- Откуда: Кропивницкий
- Аудио система: усилитель EL803 - 6с33с акустика - Tannoy Turnberry GR LE
Re: Ламповий Однотакт (SE)
слухав у друга підсилювач за вашою схемою . правда в драйвері була інша лампа .дуже і дуже сподобався.LinuxManiac писал(а): 06 янв 2026, 18:57 Я робив такий тріодний підсилювач з перемиканням до ультралінійного включення. При цьому величина зміщення не потребує зміни.
Оптимальний режим: Ua = 300-330 V, Ia = 80 mA.
Зміщення при цьому (для тріодного включення) близько мінус 35-40 вольт.
Тож підсилення першого каскаду має бути не меншим.
Доречним буде використання ECC81, 6С3П та 6С4П. Інші з переліку або дають замале підсилення, або ж надто слабкі за анодним струмом.
- LinuxManiac
- Добрейший модератор
- Сообщения: 1269
- Стаж: 6 лет 11 месяцев
- Репутация: 832
- Откуда: Киев
- Контактная информация:
Re: Ламповий Однотакт (SE)
Вдячний вам за відгук. Дуже приємно чути.
050-246-3341; Viber: 068-362-3497
-
Николаевич
- Почетный пользователь
- Сообщения: 78
- Стаж: 1 год 1 месяц
- Репутация: 11
- Откуда: Кропивницкий
- Аудио система: усилитель EL803 - 6с33с акустика - Tannoy Turnberry GR LE
Re: Ламповий Однотакт (SE)
- а 7534 не пробували в цій схемі або взагалі ?
- LinuxManiac
- Добрейший модератор
- Сообщения: 1269
- Стаж: 6 лет 11 месяцев
- Репутация: 832
- Откуда: Киев
- Контактная информация:
Re: Ламповий Однотакт (SE)
Таку не пробував. Проте це не просто аналог, а суто та сама лампа, що і E130L. Існують лампи різних виробників із подвійним маркуванням E130L/7534.
050-246-3341; Viber: 068-362-3497
-
Николаевич
- Почетный пользователь
- Сообщения: 78
- Стаж: 1 год 1 месяц
- Репутация: 11
- Откуда: Кропивницкий
- Аудио система: усилитель EL803 - 6с33с акустика - Tannoy Turnberry GR LE
Re: Ламповий Однотакт (SE)
знайшов записки і підсилювач був саме на 7534 в записках написано в драйвер анода додали польовий тр. схема загубилася. але мій улюблений блюз звучав відмінно.відволікся дякую..LinuxManiac писал(а): 14 янв 2026, 00:10 Таку не пробував. Проте це не просто аналог, а суто та сама лампа, що і E130L. Існують лампи різних виробників із подвійним маркуванням E130L/7534.
- RUS_D
- Умелый
- Сообщения: 187
- Стаж: 4 года 4 месяца
- Репутация: 172
- Откуда: Украина, Полтава
- Аудио система: Плеер RuneAudio
ЦАП AH-D6 версия 2.х + несколько других
Проигрыватель Винила Lenco L75, DUAL1209, Fisher MT-M21, Вега unitra fonica g-600b
Усилитель Onkyo A-8830, Фоловер Андрэа Чиуфолли
Ламповые усилители РР на Rft El34 и 6П3C (кобра), РР на КТ88, РР на El84, SE на 6С41С, SE на 6П42П
Акустика ONKYO SC-370, GRUNDIG Box 1600b, IQ LADY- maxi - Контактная информация:
Re: Ламповий Однотакт (SE)
тутНиколаевич писал(а): 13 янв 2026, 15:06 - робіть відразу обмотку для мінуса із стабом і якщо можна . де брали трансформатори. дякую..
https://www.facebook.com/groups/6557417 ... 098723410/
-
mtz_fish
- Постоянный житель
- Сообщения: 219
- Стаж: 3 года 5 месяцев
- Репутация: 48
- Откуда: Минск
- Аудио система: Самосборное 4х полосное с цифровым делением:)
Re: Ламповий Однотакт (SE)
Есть вопрос к сообществу, а какие ас вы используете под однотакты?
Я у себя обнаружил кит набор на 6ф3п по схеме Манакова.
Собрал все в кучу, смотрю, а вырисовывается усилитель то:)
Но 2.5вт на 8ом, для негромкого прослушивания как бы и нормально.
Но понимаю, что ас по хорошему должна быть от 92дб дб и наверное с импедансом без сильных взбрыков.
Я у себя обнаружил кит набор на 6ф3п по схеме Манакова.
Собрал все в кучу, смотрю, а вырисовывается усилитель то:)
Но 2.5вт на 8ом, для негромкого прослушивания как бы и нормально.
Но понимаю, что ас по хорошему должна быть от 92дб дб и наверное с импедансом без сильных взбрыков.
- m-shara
- Почетный спонсор
- Сообщения: 1195
- Стаж: 3 года 2 месяца
- Репутация: 209
- Откуда: Латвия
- Аудио система: JVC TD-V662, Kenwood KX-880HX,
PP 6Н8С+EL34 20W
Акустика: Sony SS-G1 MK2
SONY WH-1000XM4,AKG K514, ATH-AVC500,
Звуковая: Focusrite 2i4
Re: Ламповий Однотакт (SE)
Для "негромкого прослушивания" хватит и 0,1 Вт при чувствительности АС 91дБ. Плюс негромкого прослушивания - отсутствие отраженных от стен сигналов. Но "ударов в грудь" на НЧ не будет, только по ушам. 
- Justas*
- Гуру электроники☆☆☆☆
- Сообщения: 2433
- Стаж: 4 года 4 месяца
- Репутация: 1338
- Откуда: Украина
- Аудио система: viewtopic.php?p=17721#p17721
Re: Ламповий Однотакт (SE)
Отражёнка никуда не исчезает. Просто уменьшается пропорционально уменьшению прямого сигнала. При тихом прослушивании она может уйти за границу шумовой полки. Впрочем, туда же уходят и низкоуровневые компоненты записи.m-shara писал(а): 20 янв 2026, 15:47 Плюс негромкого прослушивания - отсутствие отраженных от стен сигналов. Но "ударов в грудь" на НЧ не будет, только по ушам.![]()
"Удар в грудь" - это частоты 50-80Гц. Для звукового давления хотя бы сопоставимиго с давлением на 500-1000Гц, от диффузора требуется намного большая амплитуда колебаний (при уменьшении частоты в 2 раза при постоянном звуковом давлении, амплитуду хода нужно увеличивать в 4 раза) и соответственно бОльшая выходная мощность усилителя. Кроме того, нужно учитывать естественный спад АЧХ АС на НЧ и если требуется - КРГ.
Чувствительность динамиков в 91дБ, указывается для диапазона выше 100Гц, ниже всё намного печальней.
Мне для ламповых усилителей, больше всего зашли ретро динамики с лёгким диффузором и высокой чувствительностью. Типа 5ГД-1.
Естественно, вопрос воспроизведения НЧ и искажений таких динамиков, за кадром.
-
Николаевич
- Почетный пользователь
- Сообщения: 78
- Стаж: 1 год 1 месяц
- Репутация: 11
- Откуда: Кропивницкий
- Аудио система: усилитель EL803 - 6с33с акустика - Tannoy Turnberry GR LE
Re: Ламповий Однотакт (SE)
товарищ долгое время слушал такой ум по Манакову. потом переделал по по сх покемона.все работает на доработанные 10 мас.замена фильтра и твиттера звучание достойное..mtz_fish писал(а): 20 янв 2026, 13:36 Есть вопрос к сообществу, а какие ас вы используете под однотакты?
Я у себя обнаружил кит набор на 6ф3п по схеме Манакова.
Собрал все в кучу, смотрю, а вырисовывается усилитель то:)
Но 2.5вт на 8ом, для негромкого прослушивания как бы и нормально.
Но понимаю, что ас по хорошему должна быть от 92дб дб и наверное с импедансом без сильных взбрыков.
- автор Было скучно, чесались руки и зудело в голове , переделал свой унч на 6Ф5П (триодное включение) на "покемоновскую" схему. Добавился драйв, повысилась мощность и стала лучше отыгрываться середина . Пока прислушиваюсь, звук нравится.