Темы в форуме
Новые сообщения
-
13-авг музикальний такий pcm1794v2
-
01-июн Новая жизнь старого СД-шника
-
19-май Шум в акустических системах
-
04-май Ламповый усилитель Baby Huey
-
05-апр Расчет ТВЗ для лампового РР усилителя
-
14-мар Grundig V8300 : Непонятки с блоком питания
-
20-фев Вопрос по болтам трансформатора звука (РР)
-
24-янв Восстановление лакировки акустики
-
30-дек Провода для монтажа ламповых усилителей
-
26-окт Паяльное оборудование
-
17-окт Определить/изменить входное сопротивление усилителя. (нужна помо...
-
07-окт смарт-кнопка в якості РГ
-
27-сен Акустическая подготовка помещения
-
15-сен Рассеиватель среднечастотника на колонке Coral CX5
-
12-сен Пропал звук в телевизоре.
Новые темы
-
08-ноя Ремонт блока головок плеера Panasonic RQ-S45, механизм AR90
-
15-сен наушники: замена амбушюр и остального
-
31-май Новая жизнь старого СД-шника
-
23-май Усилитель стал глухо играть
-
19-май музикальний такий pcm1794v2
-
23-апр Ремонт, та відновлення МС та ММ картриджів до програвачив вінілу.
-
09-апр Шум в акустических системах
-
08-апр Ламповий підсилювач MastersounD Evolution 845 reference фонить л...
-
04-апр Расчет ТВЗ для лампового РР усилителя
-
11-мар Grundig V8300 : Непонятки с блоком питания
-
06-мар Ремонт дужки навушників Sony Pulse Elite
-
20-фев Вопрос по болтам трансформатора звука (РР)
-
21-янв Восстановление лакировки акустики
-
19-дек Провода для монтажа ламповых усилителей
-
16-окт Определить/изменить входное сопротивление усилителя. (нужна помо...
Youtube
TikTok
Инстаграм
☝ Спонсировать
Правила форума
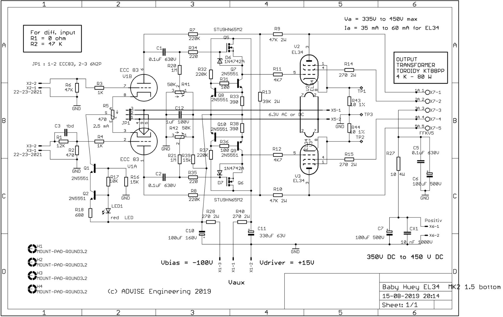
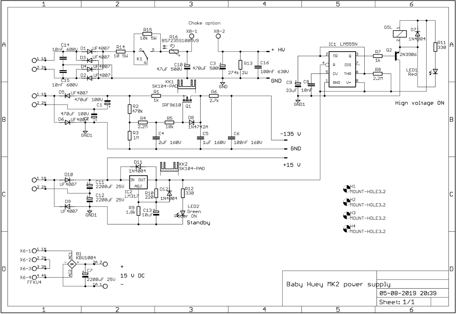
Ламповый усилитель Baby Huey
Модератор: LinuxManiac
- emon
- Почетный пользователь
- Сообщения: 169
- Стаж: 4 года 5 месяцев
- Репутация: 70
- Откуда: Irpin
- Аудио система: DSC 2.6 + DSD'it + Lundahl LL1527XL
KT77 Gold Lion + Mullard ECF80 + Lundahl LL1663
Акустика Heco Celan Revolution 3 Espresso Veneer, sony ss-f6000p
Усилитель Игнатьева V3.
Ламповый усилитель Baby Huey
Есть интерес собрать вот такой усилитель
Платы заказал - с позолотой и двойным слоем меди, дорого, но хочется.
Может имел кто практику сборки такого?
Не понимаю, хватит ли одного БП для двух плат
Может имел кто практику сборки такого?
Не понимаю, хватит ли одного БП для двух плат
-
gelert
- Гуру электроники☆☆☆☆
- Сообщения: 322
- Стаж: 3 года 3 месяца
- Репутация: 110
- Откуда: Горлівка Донецької обл
- Аудио система: homemade
Re: Ламповый усилитель Baby Huey
Що до блоку живлення, то напевне вистачить, але відсутні дані трансформатору. Доречи, це ще й питання концепту, можна і окремі запровадити. Гадаю, що як ви зберете хоча б один канал і він буде вдалий, питання блоку живлення буде вже вторинним. Схема цікава, вочевидь має потенціал для експериментів. Особисто я буду з нетерпінням очікувати продовження.
- emon
- Почетный пользователь
- Сообщения: 169
- Стаж: 4 года 5 месяцев
- Репутация: 70
- Откуда: Irpin
- Аудио система: DSC 2.6 + DSD'it + Lundahl LL1527XL
KT77 Gold Lion + Mullard ECF80 + Lundahl LL1663
Акустика Heco Celan Revolution 3 Espresso Veneer, sony ss-f6000p
Усилитель Игнатьева V3.
Re: Ламповый усилитель Baby Huey
плати їдуть.
трансформатор для блоку живлення такий
вихідні трансформатори їдуть з Японії - Hashimoto HW-25-8 (Sansui) Output Trans. 25W Push-Pull 8KΩ
трансформатор для блоку живлення такий
вихідні трансформатори їдуть з Японії - Hashimoto HW-25-8 (Sansui) Output Trans. 25W Push-Pull 8KΩ
- lgedmitry
- Гуру электроники☆☆☆☆
- Сообщения: 1567
- Стаж: 6 лет 4 месяца
- Репутация: 269
- Откуда: Рыбинск
- Аудио система: Самоделки на MA12070, MA12070P, Heybrook HB3, Wharfedale Diamond 12.2
Re: Ламповый усилитель Baby Huey
думаю, с дифференциального входа будет хорошо. А если только на одно плечо подавать сигнал, чтоб второе за счёт лонгтейла качалось - не знаю, наверное мутновато будет
- emon
- Почетный пользователь
- Сообщения: 169
- Стаж: 4 года 5 месяцев
- Репутация: 70
- Откуда: Irpin
- Аудио система: DSC 2.6 + DSD'it + Lundahl LL1527XL
KT77 Gold Lion + Mullard ECF80 + Lundahl LL1663
Акустика Heco Celan Revolution 3 Espresso Veneer, sony ss-f6000p
Усилитель Игнатьева V3.
Re: Ламповый усилитель Baby Huey
Лампочкі підʼїхали
- lgedmitry
- Гуру электроники☆☆☆☆
- Сообщения: 1567
- Стаж: 6 лет 4 месяца
- Репутация: 269
- Откуда: Рыбинск
- Аудио система: Самоделки на MA12070, MA12070P, Heybrook HB3, Wharfedale Diamond 12.2
Re: Ламповый усилитель Baby Huey
интересно, ждём эмоций и впечателений. Замеров меньше - они тут не сильно влияют. Хотя и влияют.
- Justas*
- Гуру электроники☆☆☆☆
- Сообщения: 2309
- Стаж: 4 года 2 месяца
- Репутация: 1260
- Откуда: Украина
- Аудио система: viewtopic.php?p=17721#p17721
Re: Ламповый усилитель Baby Huey
На что могут повлиять замеры?
Хотя... Акт измерения вызовет коллапс волновой функции и электроны полетят не по тем траекториям.
Хотя... Акт измерения вызовет коллапс волновой функции и электроны полетят не по тем траекториям.
- lgedmitry
- Гуру электроники☆☆☆☆
- Сообщения: 1567
- Стаж: 6 лет 4 месяца
- Репутация: 269
- Откуда: Рыбинск
- Аудио система: Самоделки на MA12070, MA12070P, Heybrook HB3, Wharfedale Diamond 12.2
Re: Ламповый усилитель Baby Huey
да сам не знаю на что сей акт повлияет. Но когда человек пишет об ощущениях, и когда он же пишет о замерах, как правило, он пишет уже об ощущениях от замеров. А на ощущения от прослушивания забивает. И это сильно портит картину дистанционного понимания качества звучания. (а где нам, форумчанам, ещё другую картину взять?!) А хочется понять. Ибо проект, действительно, интересный. На сайте здесь не каждый проект с этим по интересности сравниться могетJustas* писал(а): 02 мар 2024, 18:24 На что могут повлиять замеры?
Хотя... Акт измерения вызовет коллапс волновой функции и электроны полетят не по тем траекториям.
- emon
- Почетный пользователь
- Сообщения: 169
- Стаж: 4 года 5 месяцев
- Репутация: 70
- Откуда: Irpin
- Аудио система: DSC 2.6 + DSD'it + Lundahl LL1527XL
KT77 Gold Lion + Mullard ECF80 + Lundahl LL1663
Акустика Heco Celan Revolution 3 Espresso Veneer, sony ss-f6000p
Усилитель Игнатьева V3.
Re: Ламповый усилитель Baby Huey
Все буде
Заміри важливі, тому що дають зрозуміти що не так з системою в як налаштувати. Вони будуть обовʼязково!
Заміри важливі, тому що дають зрозуміти що не так з системою в як налаштувати. Вони будуть обовʼязково!
- Justas*
- Гуру электроники☆☆☆☆
- Сообщения: 2309
- Стаж: 4 года 2 месяца
- Репутация: 1260
- Откуда: Украина
- Аудио система: viewtopic.php?p=17721#p17721
Re: Ламповый усилитель Baby Huey
lgedmitry писал(а): 02 мар 2024, 18:41 Но когда человек пишет об ощущениях, и когда он же пишет о замерах, как правило, он пишет уже об ощущениях от замеров.
Такие же ощущения возникают, когда человек узнаёт цену за супер-пупер кабель
Не столько интересный, сколько высокобюджетный.Ибо проект, действительно, интересный. На сайте здесь не каждый проект с этим по интересности сравниться могет
В любом случае, пожелаю автору удачи.
- lgedmitry
- Гуру электроники☆☆☆☆
- Сообщения: 1567
- Стаж: 6 лет 4 месяца
- Репутация: 269
- Откуда: Рыбинск
- Аудио система: Самоделки на MA12070, MA12070P, Heybrook HB3, Wharfedale Diamond 12.2
Re: Ламповый усилитель Baby Huey
ну так-то да... И как теперь жить? кому доверять? неужто всё на себе испытывать?Justas* писал(а): 02 мар 2024, 21:05
Такие же ощущения возникают, когда человек узнаёт цену за супер-пупер кабель![]()
- Justas*
- Гуру электроники☆☆☆☆
- Сообщения: 2309
- Стаж: 4 года 2 месяца
- Репутация: 1260
- Откуда: Украина
- Аудио система: viewtopic.php?p=17721#p17721
Re: Ламповый усилитель Baby Huey
Извиняюсь за оффтоп, но не могу пройти мимо
Печатаете на принтере ценник (количество нулей, сколько позволит совесть) с штрихкодом для правдоподобности, приклеиваете сбоку (якобы забыли содрать).
Самообмана естественно не получится, но вот гости от звука будут в шоке
Китайцы уже всё придумали. Приделываете на аудиаппаратуру соответствующую лэйбуИ как теперь жить? кому доверять?
Печатаете на принтере ценник (количество нулей, сколько позволит совесть) с штрихкодом для правдоподобности, приклеиваете сбоку (якобы забыли содрать).
Самообмана естественно не получится, но вот гости от звука будут в шоке
- emon
- Почетный пользователь
- Сообщения: 169
- Стаж: 4 года 5 месяцев
- Репутация: 70
- Откуда: Irpin
- Аудио система: DSC 2.6 + DSD'it + Lundahl LL1527XL
KT77 Gold Lion + Mullard ECF80 + Lundahl LL1663
Акустика Heco Celan Revolution 3 Espresso Veneer, sony ss-f6000p
Усилитель Игнатьева V3.
Re: Ламповый усилитель Baby Huey
Япончики підіхали з Словаками
- emon
- Почетный пользователь
- Сообщения: 169
- Стаж: 4 года 5 месяцев
- Репутация: 70
- Откуда: Irpin
- Аудио система: DSC 2.6 + DSD'it + Lundahl LL1527XL
KT77 Gold Lion + Mullard ECF80 + Lundahl LL1663
Акустика Heco Celan Revolution 3 Espresso Veneer, sony ss-f6000p
Усилитель Игнатьева V3.
Re: Ламповый усилитель Baby Huey
плати і лямпочкі в комплекті
- emon
- Почетный пользователь
- Сообщения: 169
- Стаж: 4 года 5 месяцев
- Репутация: 70
- Откуда: Irpin
- Аудио система: DSC 2.6 + DSD'it + Lundahl LL1527XL
KT77 Gold Lion + Mullard ECF80 + Lundahl LL1663
Акустика Heco Celan Revolution 3 Espresso Veneer, sony ss-f6000p
Усилитель Игнатьева V3.
Re: Ламповый усилитель Baby Huey
макет уже работает и радует
- LinuxManiac
- Добрейший модератор
- Сообщения: 1214
- Стаж: 6 лет 8 месяцев
- Репутация: 780
- Откуда: Киев
- Контактная информация:
Re: Ламповый усилитель Baby Huey
Мои поздравления!
С какими акустическими системами слушаете?
И - о впечатлениях - можно, пожалуйста, подробнее?
С какими акустическими системами слушаете?
И - о впечатлениях - можно, пожалуйста, подробнее?
050-246-3341; Viber: 068-362-3497
- emon
- Почетный пользователь
- Сообщения: 169
- Стаж: 4 года 5 месяцев
- Репутация: 70
- Откуда: Irpin
- Аудио система: DSC 2.6 + DSD'it + Lundahl LL1527XL
KT77 Gold Lion + Mullard ECF80 + Lundahl LL1663
Акустика Heco Celan Revolution 3 Espresso Veneer, sony ss-f6000p
Усилитель Игнатьева V3.
Re: Ламповый усилитель Baby Huey
акустика - heco celan revolution 3
о впечатлениях - НЧ и ВЧ очень выразительны(ОС не подключал еще) и детальны, думаю это из-за диапазона частот трансформаторов
звук, как говорил Миша - "сексуальный"
о впечатлениях - НЧ и ВЧ очень выразительны(ОС не подключал еще) и детальны, думаю это из-за диапазона частот трансформаторов
звук, как говорил Миша - "сексуальный"
- emon
- Почетный пользователь
- Сообщения: 169
- Стаж: 4 года 5 месяцев
- Репутация: 70
- Откуда: Irpin
- Аудио система: DSC 2.6 + DSD'it + Lundahl LL1527XL
KT77 Gold Lion + Mullard ECF80 + Lundahl LL1663
Акустика Heco Celan Revolution 3 Espresso Veneer, sony ss-f6000p
Усилитель Игнатьева V3.
Re: Ламповый усилитель Baby Huey
поточний апдейт.
залишилось закрить ТОР зверху.
дуже задоволений результатом.
залишилось закрить ТОР зверху.
дуже задоволений результатом.
- LinuxManiac
- Добрейший модератор
- Сообщения: 1214
- Стаж: 6 лет 8 месяцев
- Репутация: 780
- Откуда: Киев
- Контактная информация:
- DimEv
- Пользователь
- Сообщения: 39
- Стаж: 1 год 10 месяцев
- Репутация: 18
- Откуда: Днепр
- Аудио система: foobar2000 - DAC ES9038PRO - PP 6L6GC+6SL7 или 2_061 + L_SMPS 600 S_AUDIO
Re: Ламповый усилитель Baby Huey
Добрых и мирных суток! Проект очень интересный, где что заказывали? И почему в конечном итоге лампы 6п6с?
Лучше чего-то не знать, чем быть самодовольным гадом.
-
Denys
- Сообщения: 3
- Стаж: 1 год 8 месяцев
- Репутация: 7
- Откуда: Dnepr
- Аудио система: Підсилювач класса А цап Погодіна +акустіка Heco Aurora 300
Re: Ламповый усилитель Baby Huey
Тоже начав сбирать цей проект. Дякую Роме за плати.
- emon
- Почетный пользователь
- Сообщения: 169
- Стаж: 4 года 5 месяцев
- Репутация: 70
- Откуда: Irpin
- Аудио система: DSC 2.6 + DSD'it + Lundahl LL1527XL
KT77 Gold Lion + Mullard ECF80 + Lundahl LL1663
Акустика Heco Celan Revolution 3 Espresso Veneer, sony ss-f6000p
Усилитель Игнатьева V3.
Re: Ламповый усилитель Baby Huey
Плати у менеDimEv писал(а): 25 май 2024, 01:16 Добрых и мирных суток! Проект очень интересный, где что заказывали? И почему в конечном итоге лампы 6п6с?
Трансформатори в Японії
Деталі на маузері
Корпус з Китаю
6п6с - тому що багато потужності не потрібно
В результаті будуть 6v6gt. Радянські то для тестів
- emon
- Почетный пользователь
- Сообщения: 169
- Стаж: 4 года 5 месяцев
- Репутация: 70
- Откуда: Irpin
- Аудио система: DSC 2.6 + DSD'it + Lundahl LL1527XL
KT77 Gold Lion + Mullard ECF80 + Lundahl LL1663
Акустика Heco Celan Revolution 3 Espresso Veneer, sony ss-f6000p
Усилитель Игнатьева V3.
Re: Ламповый усилитель Baby Huey
проект завершено.
троха пізніше додам заміри.
троха пізніше додам заміри.
- m-shara
- Почетный спонсор
- Сообщения: 1166
- Стаж: 2 года 11 месяцев
- Репутация: 203
- Откуда: Латвия
- Аудио система: JVC TD-V662, Kenwood KX-880HX,
PP 6Н8С+EL34 20W
Акустика: Sony SS-G1 MK2
SONY WH-1000XM4,AKG K514, ATH-AVC500,
Звуковая: Focusrite 2i4
Re: Ламповый усилитель Baby Huey
Поздоровляю! Дуже гарний результат. Цікаво де брав таку симпатичну круглу споруду для тора?
- emon
- Почетный пользователь
- Сообщения: 169
- Стаж: 4 года 5 месяцев
- Репутация: 70
- Откуда: Irpin
- Аудио система: DSC 2.6 + DSD'it + Lundahl LL1527XL
KT77 Gold Lion + Mullard ECF80 + Lundahl LL1663
Акустика Heco Celan Revolution 3 Espresso Veneer, sony ss-f6000p
Усилитель Игнатьева V3.
Re: Ламповый усилитель Baby Huey
У Андрія Теслюкевича
- emon
- Почетный пользователь
- Сообщения: 169
- Стаж: 4 года 5 месяцев
- Репутация: 70
- Откуда: Irpin
- Аудио система: DSC 2.6 + DSD'it + Lundahl LL1527XL
KT77 Gold Lion + Mullard ECF80 + Lundahl LL1663
Акустика Heco Celan Revolution 3 Espresso Veneer, sony ss-f6000p
Усилитель Игнатьева V3.
Re: Ламповый усилитель Baby Huey
upgrade
-
gelert
- Гуру электроники☆☆☆☆
- Сообщения: 322
- Стаж: 3 года 3 месяца
- Репутация: 110
- Откуда: Горлівка Донецької обл
- Аудио система: homemade
Re: Ламповый усилитель Baby Huey
Вітаю! Які транзистори використовані в підсумку?
- emon
- Почетный пользователь
- Сообщения: 169
- Стаж: 4 года 5 месяцев
- Репутация: 70
- Откуда: Irpin
- Аудио система: DSC 2.6 + DSD'it + Lundahl LL1527XL
KT77 Gold Lion + Mullard ECF80 + Lundahl LL1663
Акустика Heco Celan Revolution 3 Espresso Veneer, sony ss-f6000p
Усилитель Игнатьева V3.
Re: Ламповый усилитель Baby Huey
STU9HN65M2 з маузера
там купа 1% вішай резисторів всередині. всі деталі оригінальні
корпус - китай
РГ - китай
розєми - китай
-
gelert
- Гуру электроники☆☆☆☆
- Сообщения: 322
- Стаж: 3 года 3 месяца
- Репутация: 110
- Откуда: Горлівка Донецької обл
- Аудио система: homemade
Re: Ламповый усилитель Baby Huey
Дякую! Доречі ті, що я пропанував трохи інші за властивостями. Вони depletion mode і потребували б іншого зміщення затвору. Радий, що знайшли потрібні і уникнули цього моменту. Нажаль для мене тут вони не досяжні, але кращі часи не за горами
.
-
andrew271
- Пользователь
- Сообщения: 15
- Стаж: 1 год
- Репутация: -2
- Откуда: UA
- Аудио система: PP 6p3s, PP 6p14p, tda7293, SABA FL50K
Re: Ламповый усилитель Baby Huey
а параметри єсть? бо складність велика, ціна дуже велика, а параметри? пшик?