Темы в форуме

      Youtube            TikTok           Инстаграм         ☝ Спонсировать               Правила форума   

Клон nСore от Юрия Игнатьева 400 Вт (2_051_LITE)

Sous
Разработчик
Сообщения: 1412
Стаж: 5 лет 4 месяца
Репутация: 1234
Откуда: Ивано-Франковск
Аудио система: DX3pro
Focal horus716
S_Audio stereo AMP 2_061

Re: Клон nСore от Юрия Игнатьева 400 Вт (2_051_LITE)

Сообщение Sous »

Мелкие блоки, которые входят в 1u, есть у connex. Но подороже, конечно.

Вот такой корпус приобрел:
https://aliexpress.ru/item/400093158785 ... 4aa6RvMgfp
42 долл, правда сейчас немного подорожала доставка, и он стоит 54 долл. Для 2 версии самый раз. Минималистично.

Вроде бы Китайцы не забраковали задание на производство.
вот в таком виде платы будут приходить с завода.
Заказ пробный. Не смотря на мелкий дросссель расчетная мощность 250Вт RMS. Через месяц придет.
1.GIF
1.GIF (114.49 КБ) 6149 просмотров
Аватара пользователя
lexey
Самоделкин
Сообщения: 273
Стаж: 4 года 1 месяц
Репутация: 221
Откуда: Усть-Каменогорск
Аудио система: :
ЦАП: SMSL SU-9 PRO es9039pro
Усилитель: 3_065р ULTRA
Акустика: Проект xrk971

Re: Клон nСore от Юрия Игнатьева 400 Вт (2_051_LITE)

Сообщение lexey »

Если не использовать платы защиты, корпус можно ещё меньше сделать, сейчас с китайцем договариваюсь о таком варианте. Такой же как вы скинули, только чуть короче.
Весь мир - Варкрафт, а ты в нём Мурлок.
Sous
Разработчик
Сообщения: 1412
Стаж: 5 лет 4 месяца
Репутация: 1234
Откуда: Ивано-Франковск
Аудио система: DX3pro
Focal horus716
S_Audio stereo AMP 2_061

Re: Клон nСore от Юрия Игнатьева 400 Вт (2_051_LITE)

Сообщение Sous »

3.jpg
2.jpg
1.jpg
Sous
Разработчик
Сообщения: 1412
Стаж: 5 лет 4 месяца
Репутация: 1234
Откуда: Ивано-Франковск
Аудио система: DX3pro
Focal horus716
S_Audio stereo AMP 2_061

Re: Клон nСore от Юрия Игнатьева 400 Вт (2_051_LITE)

Сообщение Sous »

4.jpg
5.jpg
Бюджетно, но вполне годно
Аватара пользователя
lexey
Самоделкин
Сообщения: 273
Стаж: 4 года 1 месяц
Репутация: 221
Откуда: Усть-Каменогорск
Аудио система: :
ЦАП: SMSL SU-9 PRO es9039pro
Усилитель: 3_065р ULTRA
Акустика: Проект xrk971

Re: Клон nСore от Юрия Игнатьева 400 Вт (2_051_LITE)

Сообщение lexey »

Простите, а что это за провода идущие с плат усилителя на лобовую деталь корпуса?
Весь мир - Варкрафт, а ты в нём Мурлок.
Аватара пользователя
Inok
Постоянный житель
Сообщения: 332
Стаж: 3 года 11 месяцев
Репутация: 186
Откуда: Ukraine
Аудио система: Clone purifi Hb 3.065 ULTRA, DALI Oberon 9 Dark Walnut

Re: Клон nСore от Юрия Игнатьева 400 Вт (2_051_LITE)

Сообщение Inok »

Замечательно! Компактно и красиво.
Sous
Разработчик
Сообщения: 1412
Стаж: 5 лет 4 месяца
Репутация: 1234
Откуда: Ивано-Франковск
Аудио система: DX3pro
Focal horus716
S_Audio stereo AMP 2_061

Re: Клон nСore от Юрия Игнатьева 400 Вт (2_051_LITE)

Сообщение Sous »

lexey писал(а): 09 фев 2022, 18:13 Простите, а что это за провода идущие с плат усилителя на лобовую деталь корпуса?
На переднюю панель только питание со слаботочного выхода БП идет. (светодиод)
А с усилителей на вход платы доработки БП сигнал защиты от постоянки, тут получилось все реализовать включая защиту без реле.
Пока собирал понял, что на плате доработки блока питания нужно 2 разъема входных предусмотреть, чтобы можно было стандартными шлейфами подключать оба канала.
Последний раз редактировалось Sous 09 фев 2022, 21:02, всего редактировалось 1 раз.
Sous
Разработчик
Сообщения: 1412
Стаж: 5 лет 4 месяца
Репутация: 1234
Откуда: Ивано-Франковск
Аудио система: DX3pro
Focal horus716
S_Audio stereo AMP 2_061

Re: Клон nСore от Юрия Игнатьева 400 Вт (2_051_LITE)

Сообщение Sous »

Да, хоть это и не совсем по теме, но аппараат собран на 2_053 платах.
По звучанию они отличаются от 2_052
-значительно более басовитые.
-мягче на ВЧ.
makstex
Почетный пользователь
Сообщения: 126
Стаж: 5 лет 2 месяца
Репутация: 11
Откуда: Тольятти
Аудио система: RX-V2600, Paradigm 11v4, Atom v5, MiniMonitor v5, Topping d50s, su-9n, raw-mda1, v2.051, v2.052, v2.053, v3.06, v3.065, v3.13

Re: Клон nСore от Юрия Игнатьева 400 Вт (2_051_LITE)

Сообщение makstex »

Sous писал(а): 09 фев 2022, 20:27 Да, хоть это и не совсем по теме, но аппараат собран на 2_053 платах.
По звучанию они отличаются от 2_052
-значительно более басовитые.
-мягче на ВЧ.
А можно инструкцию для 2й версии, которые уже на руках или это уже только для новых?
Sous
Разработчик
Сообщения: 1412
Стаж: 5 лет 4 месяца
Репутация: 1234
Откуда: Ивано-Франковск
Аудио система: DX3pro
Focal horus716
S_Audio stereo AMP 2_061

Re: Клон nСore от Юрия Игнатьева 400 Вт (2_051_LITE)

Сообщение Sous »

Инструкцию сейчас переписываю.
Кстати, на сайте Hypex есть просто отличный FAQ, фактически по всем вопросам.
Как раз думаю перевести его частично.

Почитал там как правильно подключать диф вход к RCA гнезду. Реализовал в аппарате.
Sous
Разработчик
Сообщения: 1412
Стаж: 5 лет 4 месяца
Репутация: 1234
Откуда: Ивано-Франковск
Аудио система: DX3pro
Focal horus716
S_Audio stereo AMP 2_061

Re: Клон nСore от Юрия Игнатьева 400 Вт (2_051_LITE)

Сообщение Sous »

не понимаю, почему у насне могут сделать такой корпус.он простой как солдатские трусы. Но приходится заказывать из Китая.Хоть бери и сам заморачивайся.
Аватара пользователя
LinuxManiac
Добрейший модератор
Сообщения: 1221
Стаж: 6 лет 9 месяцев
Репутация: 783
Откуда: Киев
Контактная информация:

Re: Клон nСore от Юрия Игнатьева 400 Вт (2_051_LITE)

Сообщение LinuxManiac »

Sous писал(а): 10 фев 2022, 10:42 ...Почитал там как правильно подключать диф вход к RCA гнезду. Реализовал в аппарате.
Можете по-подробнее рассказать/показать?
050-246-3341; Viber: 068-362-3497
Sous
Разработчик
Сообщения: 1412
Стаж: 5 лет 4 месяца
Репутация: 1234
Откуда: Ивано-Франковск
Аудио система: DX3pro
Focal horus716
S_Audio stereo AMP 2_061

Re: Клон nСore от Юрия Игнатьева 400 Вт (2_051_LITE)

Сообщение Sous »

Микрофонный кабель с двумя внутренними жилами. На землю RCA подключается оплетка и одна из жил.
На стороне регулятора входной кабель с RCA, внутренними жилами подается на регулятор, оплетка не используется.
Второй кабель с регулятора на вход платы усилителя. На стороне регулятора внутренние жилы на регуляторе, оплетка соединяется с оплеткой первого кабеля и больше никуда.
Второй кабель на стороне усилителя. Внутренние жилы на диф входы, оплетка на средний земляной контакт.
Sous
Разработчик
Сообщения: 1412
Стаж: 5 лет 4 месяца
Репутация: 1234
Откуда: Ивано-Франковск
Аудио система: DX3pro
Focal horus716
S_Audio stereo AMP 2_061

Re: Клон nСore от Юрия Игнатьева 400 Вт (2_051_LITE)

Сообщение Sous »

У меня была плата, которая идет в комплекте с потенциометром RK27. ее пришлось выкинуть.
Скоро свою платку для правильного подключения кабелей сделаю
Zekagorik
Пользователь
Сообщения: 19
Стаж: 4 года
Репутация: 6
Откуда: Владимирская область
Аудио система: Китайский усилитель, ак дали спектор 2

Re: Клон nСore от Юрия Игнатьева 400 Вт (2_051_LITE)

Сообщение Zekagorik »

Sous писал(а): 10 фев 2022, 15:01 Микрофонный кабель с двумя внутренними жилами. На землю RCA подключается оплетка и одна из жил.
На стороне регулятора входной кабель с RCA, внутренними жилами подается на регулятор, оплетка не используется.
Второй кабель с регулятора на вход платы усилителя. На стороне регулятора внутренние жилы на регуляторе, оплетка соединяется с оплеткой первого кабеля и больше никуда.
Второй кабель на стороне усилителя. Внутренние жилы на диф входы, оплетка на средний земляной контакт.
Как же долго я ждал этой информации, ещё бы для таких нубов как я наглядно, и как это реализовать с платкой которая идёт с потенциометром
Аватара пользователя
lexey
Самоделкин
Сообщения: 273
Стаж: 4 года 1 месяц
Репутация: 221
Откуда: Усть-Каменогорск
Аудио система: :
ЦАП: SMSL SU-9 PRO es9039pro
Усилитель: 3_065р ULTRA
Акустика: Проект xrk971

Re: Клон nСore от Юрия Игнатьева 400 Вт (2_051_LITE)

Сообщение lexey »

Sous писал(а): 10 фев 2022, 15:04 У меня была плата, которая идет в комплекте с потенциометром RK27. ее пришлось выкинуть.
Скоро свою платку для правильного подключения кабелей сделаю
Разобрался с этим подключением, я так думаю что разобрался. сложность только в переводе с английского.
Тоже платки сделал, заказал. Общий на платке не общий, разведен. Экран просто паяется на пятак GND. Ну и отверстия для крепления у задней стенки через штанги. Если вдруг захочется через штангу громкостью управлять.
Dif27.jpg
Весь мир - Варкрафт, а ты в нём Мурлок.
Zekagorik
Пользователь
Сообщения: 19
Стаж: 4 года
Репутация: 6
Откуда: Владимирская область
Аудио система: Китайский усилитель, ак дали спектор 2

Re: Клон nСore от Юрия Игнатьева 400 Вт (2_051_LITE)

Сообщение Zekagorik »

Sous писал(а): 10 фев 2022, 15:01 Микрофонный кабель с двумя внутренними жилами. На землю RCA подключается оплетка и одна из жил.
На стороне регулятора входной кабель с RCA, внутренними жилами подается на регулятор, оплетка не используется.
Второй кабель с регулятора на вход платы усилителя. На стороне регулятора внутренние жилы на регуляторе, оплетка соединяется с оплеткой первого кабеля и больше никуда.
Второй кабель на стороне усилителя. Внутренние жилы на диф входы, оплетка на средний земляной контакт.
Юрий для делитантов вроде меня не могли бы прям разрисовать всю эту разводку
Sous
Разработчик
Сообщения: 1412
Стаж: 5 лет 4 месяца
Репутация: 1234
Откуда: Ивано-Франковск
Аудио система: DX3pro
Focal horus716
S_Audio stereo AMP 2_061

Re: Клон nСore от Юрия Игнатьева 400 Вт (2_051_LITE)

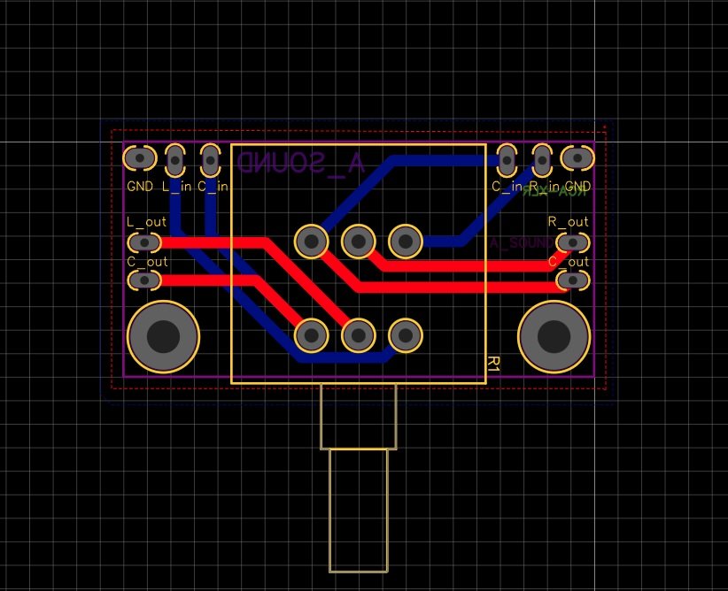
Сообщение Sous »

Подключение .png
Zekagorik
Пользователь
Сообщения: 19
Стаж: 4 года
Репутация: 6
Откуда: Владимирская область
Аудио система: Китайский усилитель, ак дали спектор 2

Re: Клон nСore от Юрия Игнатьева 400 Вт (2_051_LITE)

Сообщение Zekagorik »

Спасибо ;)
Sid
Постоянный житель
Сообщения: 370
Стаж: 4 года 6 месяцев
Репутация: 121
Откуда: Украина
Аудио система: JLH1969, ELAC BS 192, Fostex FE126EN

Re: Клон nСore от Юрия Игнатьева 400 Вт (2_051_LITE)

Сообщение Sid »

Натолкнулся:
https://www.audiophonics.fr/en/power-am ... 12756.html
audiophonics-mpa-s125nc-rca-stereo-class-d-power-amplifier-ncore-2x125w-4-ohm.jpg
Цена с налогами - 399,00 € (322,50 € без налогов).
The Audiophonics MPA-S125NC incorporates a Hypex Ncore NC122MP power amplifier module.
This is a solid base to build a powerful stereo HiFi system, capable of delivering 2x75W under 8Ω.
Готовая плата Hypex NC122MP, (https://www.hypex.nl/product/nc122mp-oem/90) помещённая в корпус не по размеру.
P.S. Всю ветку не читал, так что если это повтор - прошу прощения.
Dream On
Пользователь
Сообщения: 22
Стаж: 4 года
Репутация: 5
Откуда: Earth
Аудио система: Emu 0404USB -> Focal Solo6Be

Re: Клон nСore от Юрия Игнатьева 400 Вт (2_051_LITE)

Сообщение Dream On »

Sous писал(а): 29 мар 2022, 14:33 Подключение .png
Юрий, здравствуйте! Приобрел по Авито б.у. усилитель. Продали, как полную версию 2_0521. Сегодня получил посылку. Сейчас вскрыл и мне кажется это Lite версия, т.к. ОУ = N5532A, U1 = 317 U2 =337. Продавец прислал в качестве подтверждения фото надписи на плате rev2_0521
Хотел узнать, какая это версия, можно как-то уточнить? Заранее благодарю всех, кто может помочь разобраться!
Вложения
20220612_182012.jpg
20220612_182310.jpg
20220612_182030.jpg
Sous
Разработчик
Сообщения: 1412
Стаж: 5 лет 4 месяца
Репутация: 1234
Откуда: Ивано-Франковск
Аудио система: DX3pro
Focal horus716
S_Audio stereo AMP 2_061

Re: Клон nСore от Юрия Игнатьева 400 Вт (2_051_LITE)

Сообщение Sous »

Это 2_052, в лайт версии нет дополнительных стабилизаторов 317/337
Sous
Разработчик
Сообщения: 1412
Стаж: 5 лет 4 месяца
Репутация: 1234
Откуда: Ивано-Франковск
Аудио система: DX3pro
Focal horus716
S_Audio stereo AMP 2_061

Re: Клон nСore от Юрия Игнатьева 400 Вт (2_051_LITE)

Сообщение Sous »

Винты конусные лучше не использолвать для крепления, лучще обычные.
Dream On
Пользователь
Сообщения: 22
Стаж: 4 года
Репутация: 5
Откуда: Earth
Аудио система: Emu 0404USB -> Focal Solo6Be

Re: Клон nСore от Юрия Игнатьева 400 Вт (2_051_LITE)

Сообщение Dream On »

Юрий, большое спасибо за оперативный и развёрнутый ответ! Исправлю ситуацию с винтами.
Nialpo
Пользователь
Сообщения: 10
Стаж: 5 лет 3 месяца
Репутация: 6
Откуда: Пермь
Аудио система: nCore клон + Technics SB-RX50

Re: Клон nСore от Юрия Игнатьева 400 Вт (2_051_LITE)

Сообщение Nialpo »

Кстати, обнаружил что две платы усилителей отлично встают в пазы этого сверх-дешёвого корпуса и сами держатся/оптимально прижимаются, не надо ничего сверлить/крутить, всё на готовое, просто ) (хотя надо бы уточнить, у разных плат м.б. разная ширина).
https://aliexpress.ru/item/1005002964296900.html
(А БП понятно не влезает, в принципе можно в отдельном корпусе... )
Nialpo
Пользователь
Сообщения: 10
Стаж: 5 лет 3 месяца
Репутация: 6
Откуда: Пермь
Аудио система: nCore клон + Technics SB-RX50

Re: Клон nСore от Юрия Игнатьева 400 Вт (2_051_LITE)

Сообщение Nialpo »

Nialpo писал(а): 18 июн 2022, 04:55 (А БП понятно не влезает, в принципе можно в отдельном корпусе... )
Но SMPS240QR/SMPS240R похоже влезают, получается тогда корпус под моноблок )
Аватара пользователя
lexey
Самоделкин
Сообщения: 273
Стаж: 4 года 1 месяц
Репутация: 221
Откуда: Усть-Каменогорск
Аудио система: :
ЦАП: SMSL SU-9 PRO es9039pro
Усилитель: 3_065р ULTRA
Акустика: Проект xrk971

Re: Клон nСore от Юрия Игнатьева 400 Вт (2_051_LITE)

Сообщение lexey »

Юрий здравствуйте, лайт версия ещё не обзавелась защитой акустики методом отключения БП?
Весь мир - Варкрафт, а ты в нём Мурлок.
Sous
Разработчик
Сообщения: 1412
Стаж: 5 лет 4 месяца
Репутация: 1234
Откуда: Ивано-Франковск
Аудио система: DX3pro
Focal horus716
S_Audio stereo AMP 2_061

Re: Клон nСore от Юрия Игнатьева 400 Вт (2_051_LITE)

Сообщение Sous »

Здравствуйте!
Нет, пока есть штук 30 плат. В последующем скорее всего будет реализована.
Кроме того планирую перейти на промышленный дроссель.
makstex
Почетный пользователь
Сообщения: 126
Стаж: 5 лет 2 месяца
Репутация: 11
Откуда: Тольятти
Аудио система: RX-V2600, Paradigm 11v4, Atom v5, MiniMonitor v5, Topping d50s, su-9n, raw-mda1, v2.051, v2.052, v2.053, v3.06, v3.065, v3.13

Re: Клон nСore от Юрия Игнатьева 400 Вт (2_051_LITE)

Сообщение makstex »

Sous писал(а): 21 сен 2022, 20:41 Здравствуйте!
Нет, пока есть штук 30 плат. В последующем скорее всего будет реализована.
Кроме того планирую перейти на промышленный дроссель.
Китайцы не "скопируют" после этого или есть ещё ловушки? ;)
Sous
Разработчик
Сообщения: 1412
Стаж: 5 лет 4 месяца
Репутация: 1234
Откуда: Ивано-Франковск
Аудио система: DX3pro
Focal horus716
S_Audio stereo AMP 2_061

Re: Клон nСore от Юрия Игнатьева 400 Вт (2_051_LITE)

Сообщение Sous »

дуже если бы хотели, скопировали.
Ответить

Вернуться в «Аудио усилители»