Темы в форуме

      Youtube        TikTok       Инстаграм     ☝ Спонсировать           Правила форума   




Усилитель класса D: FX-Audio - FX502S PRO

Аватара пользователя
Justas*
Гуру электроники☆☆☆☆
Сообщения: 2318
Стаж: 4 года 2 месяца
Репутация: 1260
Откуда: Украина
Аудио система: viewtopic.php?p=17721#p17721

Re: Усилитель класса D: FX-Audio - FX502S PRO

Сообщение Justas* »

Речь идёт о ключевом транзисторе в БП. Он в пластиковом корпусе, но термопаста лишней не будет.
Аватара пользователя
Carwizard
Мудрый кот
Сообщения: 334
Стаж: 4 года 6 месяцев
Репутация: 132
Откуда: KZ
Аудио система: Onkyo, PolkAudio, Jamo, Heco, Magnat, Sony SV9900, ATDAC-8AX, FX502S-PRO

Re: Усилитель класса D: FX-Audio - FX502S PRO

Сообщение Carwizard »

Ааа, вон оно что. Я сразу брал усь без штатного там Б/П, под более приличный.
А по сему подумалось, что спичь про усилковый радиаторик с транзистором.
Xronos
Новичок
Сообщения: 9
Стаж: 4 года 4 месяца
Репутация: 0
Откуда: Ulan-ude
Аудио система: Kumir 001

Re: Усилитель класса D: FX-Audio - FX502S PRO

Сообщение Xronos »

Конечно речь про родной блок питания, брал его чтоб сразу усилитель зацепить. Кто нибудь увеличивал напряжение на нем?
Аватара пользователя
Carwizard
Мудрый кот
Сообщения: 334
Стаж: 4 года 6 месяцев
Репутация: 132
Откуда: KZ
Аудио система: Onkyo, PolkAudio, Jamo, Heco, Magnat, Sony SV9900, ATDAC-8AX, FX502S-PRO

Re: Усилитель класса D: FX-Audio - FX502S PRO

Сообщение Carwizard »

Xronos писал(а): 02 июл 2022, 18:20 Кто нибудь увеличивал напряжение на нем?
Я увеличивал на другом, на 9 амперном, с 24-х до 32-х В.
И на вашем наверное так же можно сделать, просто изменив плечо R делителя на управляющем стабилитроне TL431.
Xronos
Новичок
Сообщения: 9
Стаж: 4 года 4 месяца
Репутация: 0
Откуда: Ulan-ude
Аудио система: Kumir 001

Re: Усилитель класса D: FX-Audio - FX502S PRO

Сообщение Xronos »

Конечно можно
Dandres
Сообщения: 2
Стаж: 3 года 5 месяцев
Репутация: 0
Откуда: Екатеринбург
Аудио система: АС - Wharfedale D310
Усилитель - FX-Audio 502S Pro
Плеер - Fiio X5 III

Re: Усилитель класса D: FX-Audio - FX502S PRO

Сообщение Dandres »

Приветствую форумчан. Купил себе на днях 502 без БП, и сейчас выбираю БП. Читал, что лучше линейный блок питания. Нашел интересное предложение от Телеинформсвязь БП 24 (В) - 5 (А). Насколько он подходит? Некоторые рекомендуют брать БП помощнее, чтобы в случае просадки напряжение всегда было не меньше 24В. Также рассматриваю ИБП от Mean Well RS-150-24 и LRS-200-24. Может кто еще что посоветует, буду благодарен любому совету.
Аватара пользователя
Dysindich
Гуру электроники☆☆☆☆
Сообщения: 900
Стаж: 4 года 10 месяцев
Репутация: 220
Откуда: Liege, Belgium
Аудио система: Onkyo Integra M-506 / Technics sb -m1000/ Lynx D-78-Lynx P05 / Sony NW-WM1A /Koss Porta pro/ Zidoo Neo Alpha /Clone N-Core

Re: Усилитель класса D: FX-Audio - FX502S PRO

Сообщение Dysindich »

Если уж, принято решение заморачиваться блоком питания, то имеет смысл, сразу определиться с напряжением. Предложенные к итайцами 24 вольта, взяты от фонаря, точнее - выбраны из съоображений максимального удешевления проекта, и не являются оптимальными. (Другое дело, если уже есть БП , тогда и заморачиваться не стоит, достаточно допилить то, что досталось).
If you are a pilot, then you are already not shit!
Dandres
Сообщения: 2
Стаж: 3 года 5 месяцев
Репутация: 0
Откуда: Екатеринбург
Аудио система: АС - Wharfedale D310
Усилитель - FX-Audio 502S Pro
Плеер - Fiio X5 III

Re: Усилитель класса D: FX-Audio - FX502S PRO

Сообщение Dandres »

Dysindich писал(а): 04 июл 2022, 19:50 Если уж, принято решение заморачиваться блоком питания, то имеет смысл, сразу определиться с напряжением. Предложенные к итайцами 24 вольта, взяты от фонаря, точнее - выбраны из съоображений максимального удешевления проекта, и не являются оптимальными. (Другое дело, если уже есть БП , тогда и заморачиваться не стоит, достаточно допилить то, что досталось).
Какое напряжение и ток тогда оптимальны? И какая модель БП подходит? Чтобы бюджетно вышло)
Аватара пользователя
Justas*
Гуру электроники☆☆☆☆
Сообщения: 2318
Стаж: 4 года 2 месяца
Репутация: 1260
Откуда: Украина
Аудио система: viewtopic.php?p=17721#p17721

Re: Усилитель класса D: FX-Audio - FX502S PRO

Сообщение Justas* »

Dandres писал(а): 04 июл 2022, 21:05 Какое напряжение и ток тогда оптимальны?
А это зависит от того, какую неискажённую (или с THD 10%) выходную мощность Вы планируете получить от этого усилителя. Эти вопросы в ветке, обсосаны вдоль и поперёк. Читайте внимательно, хотя бы с 20-й страницы.
Параметры усилителя при разной мощности, есть в даташите на TPA3250
Аватара пользователя
Carwizard
Мудрый кот
Сообщения: 334
Стаж: 4 года 6 месяцев
Репутация: 132
Откуда: KZ
Аудио система: Onkyo, PolkAudio, Jamo, Heco, Magnat, Sony SV9900, ATDAC-8AX, FX502S-PRO

Re: Усилитель класса D: FX-Audio - FX502S PRO

Сообщение Carwizard »

Dandres писал(а): 04 июл 2022, 21:05 Какое напряжение и ток тогда оптимальны?
32V 9А - нормалёк для максимальной копоти.
16V 1А - если слушать потихоньку, не более пары ватт. Я сделал переключалку напруги, с одного и того же импульсного МеанВелла. При 32V - усилок будет довольно крепко греться. При 16V - совсем прохладный, идеально для чистого фона. Чем меньше пульсаций по DC - тем лучше. Б/П может быть любым, удовлетворяющим по требуемым ТТХ.
Аватара пользователя
Justas*
Гуру электроники☆☆☆☆
Сообщения: 2318
Стаж: 4 года 2 месяца
Репутация: 1260
Откуда: Украина
Аудио система: viewtopic.php?p=17721#p17721

Re: Усилитель класса D: FX-Audio - FX502S PRO

Сообщение Justas* »

В усилителе, стабилизатор для питания ОУ тоже придётся переключать. Он настроен на 19 В.
Аватара пользователя
Carwizard
Мудрый кот
Сообщения: 334
Стаж: 4 года 6 месяцев
Репутация: 132
Откуда: KZ
Аудио система: Onkyo, PolkAudio, Jamo, Heco, Magnat, Sony SV9900, ATDAC-8AX, FX502S-PRO

Re: Усилитель класса D: FX-Audio - FX502S PRO

Сообщение Carwizard »

Теоретически да, надо бы перестроить и питание ОУ. Но на практике как не странно, всё расчудесно звучит и без переделки питания ОУ, что на пониженном, что на повышенном общем питании.
Joy41
Сообщения: 3
Стаж: 3 года 4 месяца
Репутация: 0
Откуда: Самара
Аудио система: Tox1 - Fx-Audio D01 - Amp Класс D - Yamaha NS-BP300.
Zidoo z9x - Onkyo TX-NR809 - DALI Zensor 5

Re: Усилитель класса D: FX-Audio - FX502S PRO

Сообщение Joy41 »

Всем добра!
Имею FX 502S pro с штатными ОУ и Aiyima A07 с LM4562NA . Пытаюсь выбрать лучший. Начитавшись форумов начал искать хороший бп для питомцев. Основные варианты 48в 10а и 32в 5а. Вариантов масса. Дай думаю послушаю с лбп, посмотрю потребление. И тут наступил техногенный шок. На той громкости, на которой я слушаю, комната 16м2, потребление 19в 0,4а - это максимум что смогли выдержать мои уши при прослушивании GOA PSY Trance. Это музыка с умопомрачительными низами.
Ну и чем выше напряжение, тем ниже ток. Максимум что выдает мой лбп 32в потребление 150мА. Я в шоке. Думаю лбп врёт. Подключил мультиметр, то-же самое.
Выскажите свои свои соображения пожалуйста.
Мои догадки, что измерительные приборы показывают RMS. Среднеквадратичные значения. Пиковые могут быть больше. И ещё несколько наблюдений:
1. В выключенном состоянии жрут до 100 мА. Это нужно проверить дополнительно. Запомнилось. Но не факт.
2. Разницы в звуке практически нет при увеличении питания. Единственно наверно увеличивается мах мощность без искажений. Но при том уровне громкости на котором я слушаю, это вообще не значимо.
3. Разница в звуке между усилителями с разными ОУ малоуловима. Пока отдаю предпочтение младшему брату с NE.
4. Подключил линейный бп от музыкального центра 25в 3а приблизительно. Низы качает, как и импульсные бп. На выходе электролит 2200мкф😀
Аватара пользователя
Carwizard
Мудрый кот
Сообщения: 334
Стаж: 4 года 6 месяцев
Репутация: 132
Откуда: KZ
Аудио система: Onkyo, PolkAudio, Jamo, Heco, Magnat, Sony SV9900, ATDAC-8AX, FX502S-PRO

Re: Усилитель класса D: FX-Audio - FX502S PRO

Сообщение Carwizard »

Joy41 писал(а): 06 авг 2022, 05:44 Мои догадки, что измерительные приборы показывают RMS.
Всё верно, они кажут средневзвешенку, и никак не успевают показать пиковое потребление, к примеру на басах. Пиковое потребление надо измерять амперметром специально под такое предназначенном. К примеру, ранее в этой теме я приводил фото замеров потребления 502-м усилком, при помощи прибора умеющего писать пики - "Fluke 289". Там токовые броски были до 8,6 А, при прослушивании реального муз материала, с нагрузкой на реальные 3-х полосные АС. А в среднем да, обычный ток 0,3 - 0,5А на полняке, если замерять по обычному тестеру, или по индикатору ЛБП.
Joy41
Сообщения: 3
Стаж: 3 года 4 месяца
Репутация: 0
Откуда: Самара
Аудио система: Tox1 - Fx-Audio D01 - Amp Класс D - Yamaha NS-BP300.
Zidoo z9x - Onkyo TX-NR809 - DALI Zensor 5

Re: Усилитель класса D: FX-Audio - FX502S PRO

Сообщение Joy41 »

Ок! Буду искать БП от принтера ампера на 2. Класть бп размером с кирпич и не защищенный не имеет смысла. Mean well здесь избыточен процентов на 200.
Аватара пользователя
Justas*
Гуру электроники☆☆☆☆
Сообщения: 2318
Стаж: 4 года 2 месяца
Репутация: 1260
Откуда: Украина
Аудио система: viewtopic.php?p=17721#p17721

Re: Усилитель класса D: FX-Audio - FX502S PRO

Сообщение Justas* »

Надо было сразу брать со штатным БП. 24В 4А (10$).
2022-8-7 11-26-21.png
2022-8-7 11-26-21.png (428.73 КБ) 2392 просмотра
Выходные параметры, пульсации и пр. ничем не хуже Mean well.
viewtopic.php?p=16164#p16164
При таком напряжении, бросков тока в 8А не будет. Тем более
2. Разницы в звуке практически нет при увеличении питания. Единственно наверно увеличивается мах мощность без искажений. Но при том уровне громкости на котором я слушаю, это вообще не значимо.
Joy41
Сообщения: 3
Стаж: 3 года 4 месяца
Репутация: 0
Откуда: Самара
Аудио система: Tox1 - Fx-Audio D01 - Amp Класс D - Yamaha NS-BP300.
Zidoo z9x - Onkyo TX-NR809 - DALI Zensor 5

Re: Усилитель класса D: FX-Audio - FX502S PRO

Сообщение Joy41 »

Есть и такой. Прекрасно с ним звучит. Но нам же необходимо всё улучшить. Попробовать разные ОУ. Поставить правильные кондёры. Это такая игрушка для взрослых дядек. Получаю от этого удовольствие 😀
Но пока действительно разницу услышал только при смене акустики с Yamaha 300 на Dali zensor 5. На ямахе отлично, на дали вообще запело сказочно. Но dali у меня в зале с ресивером для кино. Не на каждый день.
Аватара пользователя
Igorvolikov
Постоянный житель
Сообщения: 256
Стаж: 3 года 3 месяца
Репутация: 86
Откуда: Киев
Аудио система: Thorens TD 321 + SME Series 3 + Shure V15 IV + Jico SAS b + Kora 3T + Dual ES9038 + Audiolab 8000P + Canton Ergo 670 DC

Re: Усилитель класса D: FX-Audio - FX502S PRO

Сообщение Igorvolikov »

Всем привет.
Спасибо за отличную тему.

Такое дело.
Давно имею FX502Spro. Единственное, что в свое время сделал - выкинул левые 5532 и поставил оригиналы.
Кстати вот прикольное и короткое видео (не мое) как быстро проверить 5532 на "фейковость".
https://www.youtube.com/watch?v=L2c_6VKwG1A

После замены все стало хорошо, слушал и горя не знал. Единственное, что напрягало - немного все разваливалось в нижнем нижем мидбасе/басе на сложных композициях. Не обращал на это внимания и был уверен, что когда заменю БП - все наладится.

И этот день настал позавчера. Попался на работе бесхозный БП MeanWell RS-150-24. Подключил и действительно - ударные на любых треках стали просто супер. И бочка стала бочкой и панч, и даже хлесткость появилась, а самое главное даже кода все это одновременно и много.
НО! При этом. сцена стала намного площе и ближе, пространства нет, все инструменты стали упрощенными, всякая там хрипотца в голосе и прочие прелести стали угадываться с трудом ((((
Это все на 24 вольтах. Если накрутить на 28 вольт становится еще хуже по всем пунктам.

Выручайте - куда смотреть? Может блок для наших целей неподходящий? На всякий случай фото внутренностей блока прикладываю.

И еще дилетантский вопрос (в разрезе фильтра выходного).
Как определить сопротивление АС если производитель заявляет 4-8 ом (canton ergo DC), а тестером меряется 35ом?

Заранее спасибо за советы!


изображение_viber_2022-08-30_00-37-43-793.jpg
Аватара пользователя
PJK
Друзья v-mire.net
Сообщения: 784
Стаж: 4 года 8 месяцев
Репутация: 317
Откуда: Earth
Аудио система: Патефон

Re: Усилитель класса D: FX-Audio - FX502S PRO

Сообщение PJK »

Здравствуйте.
1. Замените ОУ на opa1656
2. Штатные ёмкости, что на выходе (на фильтре) замените на полипропилен у которого рабочее напряжение не менее 250вольт.
3. Посмотрите какие пульсации на Вашем блоке питания. Они должны быть не более 200 милливольт. Меньше - ещё лучше.
---
Не должно быть тестером 35 ом. Должно быть в пределах 4-8. Для начала проверьте Ваш тестер. Если он не врёт, то уже начинайте "копать" АС.
horosh
Пользователь
Сообщения: 24
Стаж: 3 года 3 месяца
Репутация: 5
Откуда: Луцк
Аудио система: fx audio 502spro
brzhifi 2.1 BT5.0

Re: Усилитель класса D: FX-Audio - FX502S PRO

Сообщение horosh »

Все привет, подскажите зачем в схеме эти електролиты нужны ? Какая их функция в схеме? И нужно ли их менять на что то из аудио серии?
Вложения
IMG_20220830_142507.jpg
Аватара пользователя
Justas*
Гуру электроники☆☆☆☆
Сообщения: 2318
Стаж: 4 года 2 месяца
Репутация: 1260
Откуда: Украина
Аудио система: viewtopic.php?p=17721#p17721

Re: Усилитель класса D: FX-Audio - FX502S PRO

Сообщение Justas* »

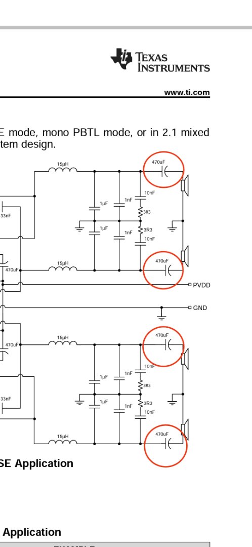
В конфигурации 4 channel SE mode, конденсаторы нужны. Функция, как и в любом усилителе с однополярным питанием, отделить постоянку.
И нужно ли их менять на что то из аудио серии?
Чтобы решить нужно ли менять, нужно знать какая серия там стоит :D
Аватара пользователя
Justas*
Гуру электроники☆☆☆☆
Сообщения: 2318
Стаж: 4 года 2 месяца
Репутация: 1260
Откуда: Украина
Аудио система: viewtopic.php?p=17721#p17721

Re: Усилитель класса D: FX-Audio - FX502S PRO

Сообщение Justas* »

Igorvolikov писал(а): 30 авг 2022, 01:03 И еще дилетантский вопрос (в разрезе фильтра выходного).
Как определить сопротивление АС если производитель заявляет 4-8 ом (canton ergo DC), а тестером меряется 35ом?
Лучше всего, провести измерения специализированной программой.
Указанный в технических характеристиках номинальный импеданс, мало о чём говорит.
К примеру, вот реальный импеданс АС, для которой указан номинальный импеданс в 4 Ома.
SA-pandion2.gif
SA-pandion2.gif (24.85 КБ) 1864 просмотра
Выходной LC фильтр усилителя начинает влиять на АЧХ где то с 3-х кГц. А в этом диапазоне, реальный импеданс АС 10-15 Ом.
horosh
Пользователь
Сообщения: 24
Стаж: 3 года 3 месяца
Репутация: 5
Откуда: Луцк
Аудио система: fx audio 502spro
brzhifi 2.1 BT5.0

Re: Усилитель класса D: FX-Audio - FX502S PRO

Сообщение horosh »

Justas* писал(а): 30 авг 2022, 19:19 В конфигурации 4 channel SE mode, конденсаторы нужны. Функция, как и в любом усилителе с однополярным питанием, отделить постоянку.
И нужно ли их менять на что то из аудио серии?
Чтобы решить нужно ли менять, нужно знать какая серия там стоит :D
У меня конфигурация 2.1 конденсаторы стоят только для сателлитов а для Саба схема как у стерео без електролитов перед нагрузкой! Стояли два китайских полимера 35v 470uf!
Аватара пользователя
Justas*
Гуру электроники☆☆☆☆
Сообщения: 2318
Стаж: 4 года 2 месяца
Репутация: 1260
Откуда: Украина
Аудио система: viewtopic.php?p=17721#p17721

Re: Усилитель класса D: FX-Audio - FX502S PRO

Сообщение Justas* »

Как у Вас, никто не знал. Схему Вы привели 4 channel SE mode!
В первую очередь нужно не о серии, а о ёмкости думать. 470uf катастрофически мало, если АС не комповые пукалки. Частота среза для 4 Ом 85 Гц!
horosh
Пользователь
Сообщения: 24
Стаж: 3 года 3 месяца
Репутация: 5
Откуда: Луцк
Аудио система: fx audio 502spro
brzhifi 2.1 BT5.0

Re: Усилитель класса D: FX-Audio - FX502S PRO

Сообщение horosh »

Justas* писал(а): 30 авг 2022, 22:28 Как у Вас, никто не знал. Схему Вы привели 4 channel SE mode!
В первую очередь нужно не о серии, а о ёмкости думать. 470uf катастрофически мало, если АС не комповые пукалки. Частота среза для 4 Ом 85 Гц!
Может плохо datasheet смотрел там только эта схема подходить с дросселями на 15uH! Фото усилителя 3250 2.1 указал на нём где стоят эти ёмкости!
IMG_20220830_224558.jpg
Аватара пользователя
Justas*
Гуру электроники☆☆☆☆
Сообщения: 2318
Стаж: 4 года 2 месяца
Репутация: 1260
Откуда: Украина
Аудио система: viewtopic.php?p=17721#p17721

Re: Усилитель класса D: FX-Audio - FX502S PRO

Сообщение Justas* »

У Вас комбинация конфигураций.
2 канала в SE, с конденсаторами. И 2 канала объединены в мост для саба. В мосту конденсаторы не нужны.
Панорама.png
Панорама.png (37.98 КБ) 1806 просмотров
Ёмкости ставьте не меньше 2200 мкФ, лучше 4700. Частоту среза по НЧ, всегда можно повысить уменьшением ёмкости входных кондёров.
Какой тип, серию, на Ваше усмотрение.
horosh
Пользователь
Сообщения: 24
Стаж: 3 года 3 месяца
Репутация: 5
Откуда: Луцк
Аудио система: fx audio 502spro
brzhifi 2.1 BT5.0

Re: Усилитель класса D: FX-Audio - FX502S PRO

Сообщение horosh »

Спасибо большое конденсаторы поставлю большей ёмкости но места в корпусе маловато. Сможете ещё помочь вылечить и доработать усилитель сделан очень плохо на мой взгляд!
Из недостатков:
При включении усилителя очень сильно слишен щелчок в колонках в Сабе более выражено!
Питание NE5532 однополярное;
Все регуляторы через месяц уже начали подхрыпливать;
На входе главного питания всего 1410uf ёмкости фильтр;
В некоторых местах слишком тонкие дорожки по питанию на мой взгляд, и сигнальных линиях от тюльпанов;
Короче этот список закончится только новым нормальным усилителем! Не советую покупать этот BrzHiFi 2.1 5.0BT.
Аватара пользователя
Justas*
Гуру электроники☆☆☆☆
Сообщения: 2318
Стаж: 4 года 2 месяца
Репутация: 1260
Откуда: Украина
Аудио система: viewtopic.php?p=17721#p17721

Re: Усилитель класса D: FX-Audio - FX502S PRO

Сообщение Justas* »

По сравнению с FX502S PRO, топология печатной платы BrzHiFi, мягко говоря, не впечатляет.
Основные банки расположены далеко от чипа, рядом только небольшая ёмкость 47 мкФ. Длинные дорожки обладают хоть и небольшой, но достаточной индуктивностью, ухудшающей фильтрацию на частоте полмегагерца.
Поставьте вместо 47 мкФ ёмкость побольше, какая влезет. То же касается и основных банок.
В питание LOW ESR, к примеру Panasonic FM (FC). Выходные (на сателлиты) Nichicon KZ.
Я бы ещё всю керамику (входные, переходные, обвязка темброблока) поменял на плёнку MKP.
Питание ОУ в подобных усилителях везде однополярное. Можно сказать «псевдодвухполярное» с искусственной средней точкой.
В FX502S PRO, щелчков при включении и выключении нет (если выключать кнопкой). МК через ключ, даёт задержку на подачу питания выходных ключей.
В Вашем случае, могу порекомендовать поставить на выходы усилителей релейный блок защиты и задержки. Бонусом будет сохранность сабового динамика при пробое чипа.
Дорожки, если тонкие, можно усилить припайкой сверху медного проводника. Это касается только питания (выводы PVDD), сигнальные линии не нуждаются в широких дорожках.
Что касается подхрипывающих переменников. Ну а что Вы ожидали от китайского ширпотреба? :D
horosh
Пользователь
Сообщения: 24
Стаж: 3 года 3 месяца
Репутация: 5
Откуда: Луцк
Аудио система: fx audio 502spro
brzhifi 2.1 BT5.0

Re: Усилитель класса D: FX-Audio - FX502S PRO

Сообщение horosh »

Justas* писал(а): 31 авг 2022, 13:50 По сравнению с FX502S PRO, топология печатной платы BrzHiFi, мягко говоря, не впечатляет.
Основные банки расположены далеко от чипа, рядом только небольшая ёмкость 47 мкФ. Длинные дорожки обладают хоть и небольшой, но достаточной индуктивностью, ухудшающей фильтрацию на частоте полмегагерца.
Поставьте вместо 47 мкФ ёмкость побольше, какая влезет. То же касается и основных банок.
В питание LOW ESR, к примеру Panasonic FM (FC). Выходные (на сателлиты) Nichicon KZ.
Я бы ещё всю керамику (входные, переходные, обвязка темброблока) поменял на плёнку MKP.
Питание ОУ в подобных усилителях везде однополярное. Можно сказать «псевдодвухполярное» с искусственной средней точкой.
В FX502S PRO, щелчков при включении и выключении нет (если выключать кнопкой). МК через ключ, даёт задержку на подачу питания выходных ключей.
В Вашем случае, могу порекомендовать поставить на выходы усилителей релейный блок защиты и задержки. Бонусом будет сохранность сабового динамика при пробое чипа.
Дорожки, если тонкие, можно усилить припайкой сверху медного проводника. Это касается только питания (выводы PVDD), сигнальные линии не нуждаются в широких дорожках.
Что касается подхрипывающих переменников. Ну а что Вы ожидали от китайского ширпотреба? :D
Вы так точно описали почти всё что я задумал по доработке прямо прочли мои мысли)
Кратко опишу что планирую сделать а вы поправьте подскажите все ли правильно бюджет ограничен потому что не вижу смысла вкладывать в данного китайца много денег!
На входе основного питания 24V стояли три банки по 470uF 35V планирую заменить на Nippon топовой серии LOW ESR 4700uf 35V хотел взять Panasonic но нет в наличии таких ёмкостей! Вопрос по небольшой ёмкости на 47uF можно ёе убрать? Фильтр будет 4700uF + 0.1 керамика вместо 3 *470uF + 47uf+ 0.1uf керамика что скажете?
Поставлю возле стабилизатора банку Panasonic FC на 330-470uF она фильтрует питание 12V от которого питаются операционники и два стабилизатора на 3.3V для микросхемы PCM и BT5.0 модуля.
Можно вместо плёнки поставить nichicon es серии зелёные?
Если делать хорошо нужно менять стабилизаторы 3.3V на прецизионные с низким шумом.
Переделка на двухполярное питания даст какой-то ефект?
Сам я не справлюсь с этой задачей аналогично FX нужно разобраться какие детали будут не нужны при ДП питании а какие оставить!
Релейная защита ставится на все выходы?
Есть смысл менять переменник только на громкость звука другие раз настроил и забыл?
На щёт щелчков заметил что они есть только на Сабе на сателлитах всё тихо вроде!
На выходе есть смысл ставить пленку 1uF ?
Аватара пользователя
Justas*
Гуру электроники☆☆☆☆
Сообщения: 2318
Стаж: 4 года 2 месяца
Репутация: 1260
Откуда: Украина
Аудио система: viewtopic.php?p=17721#p17721

Re: Усилитель класса D: FX-Audio - FX502S PRO

Сообщение Justas* »

На входе основного питания 24V стояли три банки по 470uF 35V планирую заменить на Nippon топовой серии LOW ESR 4700uf 35V хотел взять Panasonic но нет в наличии таких ёмкостей! Вопрос по небольшой ёмкости на 47uF можно ёе убрать? Фильтр будет 4700uF + 0.1 керамика вместо 3 *470uF + 47uf+ 0.1uf керамика что скажете?
Нормально. Но на место 47uF, обязательно нужен LOW ESR приличной ёмкости. Чем ближе фильтрующий конденсатор к выводам питания, тем лучше. Я же писал про это. Керамику можно снизу на его напаять. Там ещё в районе стаба и возле ОУ пара 1000мкФ*16В. Тоже поставьте Panasonic.
Поставлю возле стабилизатора банку Panasonic FC на 330-470uF она фильтрует питание 12V от которого питаются операционники и два стабилизатора на 3.3V для микросхемы PCM и BT5.0 модуля.
Если под стабилизатором подразумевается пятиножечная МС, то это преобразователь DC-DC, 24В в 12В. В 502-м от него запитываются входные цепи чипа и стаб на 3.3 В.
Стаб для питания ОУ, скорее всего над чипом (рядом с ним стабилитрон на 13В), на выходе у него должно быть 18-20В. На входе 24В. Но это по аналогии с 502-м
Можно вместо плёнки поставить nichicon es серии зелёные?
Можно. Но nichicon es неполярные. Если разница потенциалов на обкладках больше 2-3 В, то думаю что лучше подойдут полярные, nichicon KZ к примеру.
Если делать хорошо нужно менять стабилизаторы 3.3V на прецизионные с низким шумом.
В данной реализации не стоит.
Переделка на двухполярное питания даст какой-то ефект?
Трудно сказать. Но позволит обойтись без входных конденсаторов. И если будет применён отдельный источник, то и без преобразователя DC-DC.
Есть смысл менять переменник только на громкость звука другие раз настроил и забыл?
Можно и так, шуршать кроме громкости будет нечему.
На выходе есть смысл ставить пленку 1uF ?
Есть.
Релейная защита ставится на все выходы?
На щёт щелчков заметил что они есть только на Сабе на сателлитах всё тихо вроде!
На сателлиты защита не нужна, там кондёры стоят. Реле, только в качестве задержки включения. Но если щелчков нет, значит ставьте только на саб. Задача упрощается.
Ответить

Вернуться в «Аудио усилители»