Темы в форуме

Однотактный ламповый на 6П14П

Аватара пользователя
MrBigg
Пользователь
Сообщения: 48
Стаж: 3 года 6 месяцев
Репутация: 20
Откуда: Полтава
Аудио система: Акустика - Castle Durham 3
Raspberry 4 + AP Player
DAC AKM 4493+Amanero
AMP Push-pull "Artist" 24W (6П3С “Кобра») ,SE EL84 5W;JLH1969
Monolith 133304 Liquid Spark
Beyerdynamic DT 880 Premium Special Edition Chrome 250 ohms

Однотактный ламповый на 6П14П

Сообщение MrBigg »

Доброго дня всем ) вот и я уже месяц как в ламповой теме . Не знаю, но ни чего менять не хочу . Акустика моя раскрылась в полной мере с двотактным усилителем на 6П3С. Все кто слушал ) как и я удивлены . Сейчас паяю своего первого франкенштейна se на 6С14П . Сегодня первый пуск макета ;) Пробуйте ламповые усилители , реально звук «живой» и насыщенный . Не думал что буду паять что то сам Всем добра ! Отдельное спасибо RUS_D и LinuxManiac
PS Паяю вообще впервые за лет 25 ) последний раз был в техникуме 🤓
Вложения
77065E92-DABE-4AF2-AE02-2D674AF07399.jpeg
3D0313FE-322B-4879-A722-0F80EC2640B4.jpeg
Аватара пользователя
MrBigg
Пользователь
Сообщения: 48
Стаж: 3 года 6 месяцев
Репутация: 20
Откуда: Полтава
Аудио система: Акустика - Castle Durham 3
Raspberry 4 + AP Player
DAC AKM 4493+Amanero
AMP Push-pull "Artist" 24W (6П3С “Кобра») ,SE EL84 5W;JLH1969
Monolith 133304 Liquid Spark
Beyerdynamic DT 880 Premium Special Edition Chrome 250 ohms

Re: Что же такое этот ламповый звук?

Сообщение MrBigg »

Доброй ночи )) мой Франкенштейн запел ))) рад безумно . И звук как по мне отличный . Пока работает только 1 канал ) нет лампы еще одной на выход пока что . Так же получил стрельнувшим кондером ) на фото выше видно , что попутал полярность . Есть фон (питание накала еще не заземлено ) в общем есть над чем работать . Но до ума доведу думаю . Желания еще больше появилось . Звук правда очень приятный . Учитывая еще и то с чего это собрано и как спаяно ( паяльник у меня…. Оторви и выкинь ) но постепенно допилю все нюансы . Скажу от себя - пробуйте поискать свой звук в лампах . Он там есть . Стоимость и звучание лампы меня приятно удивило . Когда доделаю , напишу впечатления от двух каналов ) и если кому то интересно сброшу схему и детальки . Все выписано . Лампы очень не дорогие . Деталек вышло грн на 400 . Пробуйте не пожалеете точно вам говорю . Добра всем ;)
Аватара пользователя
Adam
Постоянный житель
Сообщения: 370
Стаж: 3 года 6 месяцев
Репутация: 128
Откуда: Київ
Аудио система: Rega Planet 2000, ЦАП Shiit Modi 3, Lenco 75, Электроника-017, SE 300В, SE EL84(pent), Triangle Mizis 108

Re: Что же такое этот ламповый звук?

Сообщение Adam »

Давайте схемку. Цікаво... ;)
Аватара пользователя
MrBigg
Пользователь
Сообщения: 48
Стаж: 3 года 6 месяцев
Репутация: 20
Откуда: Полтава
Аудио система: Акустика - Castle Durham 3
Raspberry 4 + AP Player
DAC AKM 4493+Amanero
AMP Push-pull "Artist" 24W (6П3С “Кобра») ,SE EL84 5W;JLH1969
Monolith 133304 Liquid Spark
Beyerdynamic DT 880 Premium Special Edition Chrome 250 ohms

Re: Что же такое этот ламповый звук?

Сообщение MrBigg »

3E214FD6-951C-429F-BA51-9D134D24D175.png
B7432D53-3E27-4AD8-9836-FBEA166EF3F4.jpeg
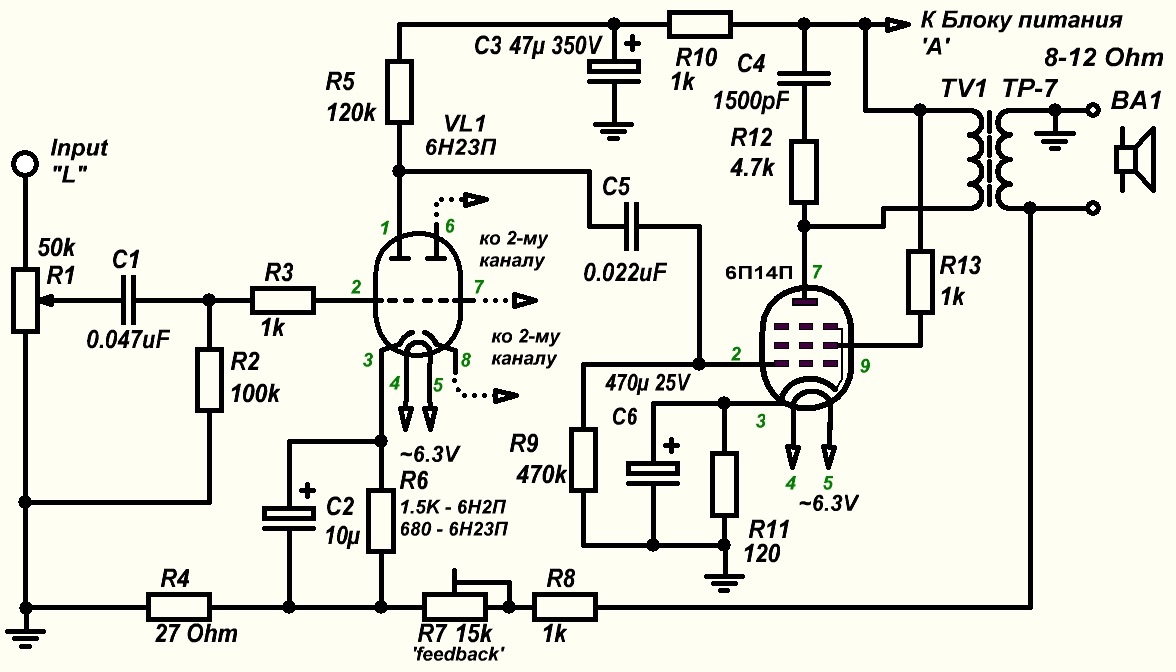
Вот по ссылке , выписал детальки все . И вложил схемки
https://docs.google.com/document/d/1PWP ... 01dzc/edit
Собирал по полной схеме с автосмещением . Толькл без ОС . Не стал с ней заморачиваться .
PS схемку подсказал RUS_D . Где то есть потней целая статья . Я сильно не вчитывался ) просто начал собирать . И не пожалел ;)
Аватара пользователя
Adam
Постоянный житель
Сообщения: 370
Стаж: 3 года 6 месяцев
Репутация: 128
Откуда: Київ
Аудио система: Rega Planet 2000, ЦАП Shiit Modi 3, Lenco 75, Электроника-017, SE 300В, SE EL84(pent), Triangle Mizis 108

Re: Что же такое этот ламповый звук?

Сообщение Adam »

Заморочитись з ОС було б бажано. В мене, правда, трохи інша схемка - з безпосереднім зв'язком між каскадами. Там без ОС ніхт, найн, ну зовсім ніяк... :)
Вложения
GUBIN.jpg
Аватара пользователя
MrBigg
Пользователь
Сообщения: 48
Стаж: 3 года 6 месяцев
Репутация: 20
Откуда: Полтава
Аудио система: Акустика - Castle Durham 3
Raspberry 4 + AP Player
DAC AKM 4493+Amanero
AMP Push-pull "Artist" 24W (6П3С “Кобра») ,SE EL84 5W;JLH1969
Monolith 133304 Liquid Spark
Beyerdynamic DT 880 Premium Special Edition Chrome 250 ohms

Re: Что же такое этот ламповый звук?

Сообщение MrBigg »

Я так понял что ОС опция на выбор ))) но я пока далек от понимания мелочей ) нужно будет попробовать что она даст . Детальки есть на нее )
Кстати на входе у вас нет конденсаторов в схеме . В моей они стоят 0,047мкф . Не пойму для чего они ? Типа фильтр ?
Аватара пользователя
Adam
Постоянный житель
Сообщения: 370
Стаж: 3 года 6 месяцев
Репутация: 128
Откуда: Київ
Аудио система: Rega Planet 2000, ЦАП Shiit Modi 3, Lenco 75, Электроника-017, SE 300В, SE EL84(pent), Triangle Mizis 108

Re: Что же такое этот ламповый звук?

Сообщение Adam »

ОС необхідна, коли у вас вихідний трансформатор типу ТВЗ, коли вихідна лампа працює в пентодному режимі, коли потрібно зменшити вихідний опір підсилювача, коли потрібно розширити діапазон АЧХ, та ще багато всяких коли...Одним словом, дуже корисна річ, хоча краще її не використовувати, де це можливо. Але тут не той випадок ;) . Можете спробувати без вхідного конденсатора, він там "повітря не сильно озонує"...
Аватара пользователя
edik58
Пользователь
Сообщения: 34
Стаж: 3 года 6 месяцев
Репутация: 5
Откуда: Кривой Рог
Аудио система: Ламповый однотакт,самдельная акустика,стол G600С перебранный.

Re: Что же такое этот ламповый звук?

Сообщение edik58 »

lamp_svjaz-1.jpg
lamp_svjaz-1.jpg (40.75 КБ) 3942 просмотра
собрал по этой схеме.Выходной транс ТВЗ-9-1 с тонкими пластинами.Перебрал кучу входных ламп-на мой ух 6Ж1П лучше всего.Только R6 надо на 10вт.Простенько,но звучит чудесно.
Аватара пользователя
edik58
Пользователь
Сообщения: 34
Стаж: 3 года 6 месяцев
Репутация: 5
Откуда: Кривой Рог
Аудио система: Ламповый однотакт,самдельная акустика,стол G600С перебранный.

Re: Однотактный ламповый на 6П14П

Сообщение edik58 »

зображення_viber_2022-11-15_09-54-33-822.jpg
а вот так он выглядит.
Аватара пользователя
LinuxManiac
Добрейший модератор
Сообщения: 1261
Стаж: 6 лет 10 месяцев
Репутация: 824
Откуда: Киев
Контактная информация:

Re: Что же такое этот ламповый звук?

Сообщение LinuxManiac »

MrBigg писал(а): 15 ноя 2022, 00:24 Я так понял что ОС опция на выбор ))) но я пока далек от понимания мелочей ) нужно будет попробовать что она даст. Детальки есть на нее )
Это верное представление. Реальную необходимость использования ООС в конкретной схеме определяем практическим путем. При этом выбор решения во многом зависит от используемых акустических систем, а также - индивидуальных слуховых предпочтений.
Многие настаивают на том, что ООС - "зло". Это необоснованное утверждение. Так же, как и про обязательность ООС (однако, при использовании многополосных АС, для тетродного/пентодного выходного каскада ООС необходима). Половина моих конструкций с пентодными/тетродными выходными каскадами сделана с ООС, половина - без неё. И всякий раз решение принимал при прослушивании разного музыкального материала.
Напомню, на всякий случай, что введение ООС требует определенного запаса по усилению.
MrBigg писал(а): 15 ноя 2022, 00:24 Кстати на входе у вас нет конденсаторов в схеме . В моей они стоят 0,047мкф . Не пойму для чего они ? Типа фильтр ?
Это разделительный конденсатор (ни в коем случае не путать с проходным - таковой совершенно из "другой оперы"). Необходим для предотвращения попадания постоянного напряжения на вход усилителя с выхода источника сигнала. Если вы используете источники с нулевым постоянным напряжением на выходе, то такой конденсатор не нужен.
Однако в некоторых случаях его специально ставят для отсечения инфранизких помех и/или самых низких частот звукового сигнала во избежание перегрузки и неизбежных при этом искажений "слабеньких" акустических систем.
050-246-3341; Viber: 068-362-3497
Аватара пользователя
LinuxManiac
Добрейший модератор
Сообщения: 1261
Стаж: 6 лет 10 месяцев
Репутация: 824
Откуда: Киев
Контактная информация:

Re: Что же такое этот ламповый звук?

Сообщение LinuxManiac »

edik58 писал(а): 15 ноя 2022, 09:45 ...Перебрал кучу входных ламп-на мой ух 6Ж1П лучше всего...
Приветствую ваш выбор. 6Ж1П - во многом "недооцененная" самодельщиками лампа с хорошим звуком. Некоторые мэтры называют это "благозвучной звуковой сигнатурой".
050-246-3341; Viber: 068-362-3497
Аватара пользователя
MrBigg
Пользователь
Сообщения: 48
Стаж: 3 года 6 месяцев
Репутация: 20
Откуда: Полтава
Аудио система: Акустика - Castle Durham 3
Raspberry 4 + AP Player
DAC AKM 4493+Amanero
AMP Push-pull "Artist" 24W (6П3С “Кобра») ,SE EL84 5W;JLH1969
Monolith 133304 Liquid Spark
Beyerdynamic DT 880 Premium Special Edition Chrome 250 ohms

Re: Однотактный ламповый на 6П14П

Сообщение MrBigg »

Всім привіт ) Якщо сьогодні встигну зроблю ЗЗ ) Та спробую замінити Rahorn 0,47 (розділяючий) на КА73-16В 0, 22 . Але якщо я правильно розумію то на 0.22 буде вищий зріз по НЧ. Це для моєї акустики не бажано. Але звук за ідеєю буде активнішим (різче)
Аватара пользователя
MrBigg
Пользователь
Сообщения: 48
Стаж: 3 года 6 месяцев
Репутация: 20
Откуда: Полтава
Аудио система: Акустика - Castle Durham 3
Raspberry 4 + AP Player
DAC AKM 4493+Amanero
AMP Push-pull "Artist" 24W (6П3С “Кобра») ,SE EL84 5W;JLH1969
Monolith 133304 Liquid Spark
Beyerdynamic DT 880 Premium Special Edition Chrome 250 ohms

Re: Что же такое этот ламповый звук?

Сообщение MrBigg »

Это разделительный конденсатор (ни в коем случае не путать с проходным - таковой совершенно из "другой оперы"). Необходим для предотвращения попадания постоянного напряжения на вход усилителя с выхода источника сигнала. Если вы используете источники с нулевым постоянным напряжением на выходе, то такой конденсатор не нужен.
Що це за "джерело з нульовою напругою ?
Аватара пользователя
Adam
Постоянный житель
Сообщения: 370
Стаж: 3 года 6 месяцев
Репутация: 128
Откуда: Київ
Аудио система: Rega Planet 2000, ЦАП Shiit Modi 3, Lenco 75, Электроника-017, SE 300В, SE EL84(pent), Triangle Mizis 108

Re: Однотактный ламповый на 6П14П

Сообщение Adam »

Та що завгодно... Це може бути програвач вінілу чи компакт-дисків, ЦАП тощо. Головне, щоб у них на виході не було постійної напруги.
Аватара пользователя
LinuxManiac
Добрейший модератор
Сообщения: 1261
Стаж: 6 лет 10 месяцев
Репутация: 824
Откуда: Киев
Контактная информация:

Re: Однотактный ламповый на 6П14П

Сообщение LinuxManiac »

MrBigg писал(а): 15 ноя 2022, 11:09 Що це за "джерело з нульовою напругою ?
У джерела може бути на виході, окрім власне, звукового сигналу, ще і постіна напруга, точніше - потенціал. Таке, зокрема, трапляється при незбалансованому двохтактному виходному каскаді (роблять і таке - зустрічав на КТ3102/КТ3107 у RIAA-кореторі), або при несправному вихідному роздільному конденсаторі. У правильно зробленому та справному джерелі постіний потенціал на виході відсутній (тобто - рівний нулю).
050-246-3341; Viber: 068-362-3497
Аватара пользователя
MrBigg
Пользователь
Сообщения: 48
Стаж: 3 года 6 месяцев
Репутация: 20
Откуда: Полтава
Аудио система: Акустика - Castle Durham 3
Raspberry 4 + AP Player
DAC AKM 4493+Amanero
AMP Push-pull "Artist" 24W (6П3С “Кобра») ,SE EL84 5W;JLH1969
Monolith 133304 Liquid Spark
Beyerdynamic DT 880 Premium Special Edition Chrome 250 ohms

Re: Однотактный ламповый на 6П14П

Сообщение MrBigg »

Я мабудь не зрозумію ) чи з мого ЦАПу таке є чи ні )
Аватара пользователя
LinuxManiac
Добрейший модератор
Сообщения: 1261
Стаж: 6 лет 10 месяцев
Репутация: 824
Откуда: Киев
Контактная информация:

Re: Однотактный ламповый на 6П14П

Сообщение LinuxManiac »

Просто виміряйте постійну напругу на виході. А можна інакше: при підключенні джерела до підсилювача без розділювального конденсатора ток спокою лампи першого каскада (напруга на катоді) не зміниться за відсутності постійного потенціалу на виході джерела.
050-246-3341; Viber: 068-362-3497
Аватара пользователя
edik58
Пользователь
Сообщения: 34
Стаж: 3 года 6 месяцев
Репутация: 5
Откуда: Кривой Рог
Аудио система: Ламповый однотакт,самдельная акустика,стол G600С перебранный.

Re: Однотактный ламповый на 6П14П

Сообщение edik58 »

MrBigg писал(а): 15 ноя 2022, 11:03 Всім привіт ) Якщо сьогодні встигну зроблю ЗЗ ) Та спробую замінити Rahorn 0,47 (розділяючий) на КА73-16В 0, 22 . Але якщо я правильно розумію то на 0.22 буде вищий зріз по НЧ. Це для моєї акустики не бажано. Але звук за ідеєю буде активнішим (різче)
Я бы не советовал К73-16В.Стараюсь по возможности (размеры) использовать КБГ-И,К78-2,СГМ и т.п.Хороший пропилен дорог,вот и кручусь.
Аватара пользователя
MrBigg
Пользователь
Сообщения: 48
Стаж: 3 года 6 месяцев
Репутация: 20
Откуда: Полтава
Аудио система: Акустика - Castle Durham 3
Raspberry 4 + AP Player
DAC AKM 4493+Amanero
AMP Push-pull "Artist" 24W (6П3С “Кобра») ,SE EL84 5W;JLH1969
Monolith 133304 Liquid Spark
Beyerdynamic DT 880 Premium Special Edition Chrome 250 ohms

Re: Однотактный ламповый на 6П14П

Сообщение MrBigg »

Це я хочц заради експеременту ) вони стояли в двутакті до ка40-у9 , то не пагано грали у парі з :6П3С
Аватара пользователя
edik58
Пользователь
Сообщения: 34
Стаж: 3 года 6 месяцев
Репутация: 5
Откуда: Кривой Рог
Аудио система: Ламповый однотакт,самдельная акустика,стол G600С перебранный.

Re: Однотактный ламповый на 6П14П

Сообщение edik58 »

К40-У9 у меня как то не прижились.Разброс конский и *звучат* вроде и неплохо,но чего то не хватает.
Аватара пользователя
Adam
Постоянный житель
Сообщения: 370
Стаж: 3 года 6 месяцев
Репутация: 128
Откуда: Київ
Аудио система: Rega Planet 2000, ЦАП Shiit Modi 3, Lenco 75, Электроника-017, SE 300В, SE EL84(pent), Triangle Mizis 108

Re: Однотактный ламповый на 6П14П

Сообщение Adam »

Мені особисто не вистачає в них прозорості, сильно вони якісь мутні. Як альтернатива поліпропілену - можна спробувати полістирол К71-4, К71-5 (циліндричний корпус). Правда, в них робоча напруга невелика - до 250В. Або МПГО (не МБГО!), ці є на 400В і вище. Декому подобаються фторопластові ФТ, К72.
Аватара пользователя
LinuxManiac
Добрейший модератор
Сообщения: 1261
Стаж: 6 лет 10 месяцев
Репутация: 824
Откуда: Киев
Контактная информация:

Re: Однотактный ламповый на 6П14П

Сообщение LinuxManiac »

Гарний результат виходить при шунтуванні К40-У9 слюдяними ССГ. К40-У9 відмінні у голосовому діапазоні та на НЧ, а слюда додає прозорості і муть зникає.
Непоганими виявилися К42У-2 та "подушечки" CL21.
050-246-3341; Viber: 068-362-3497
Аватара пользователя
MrBigg
Пользователь
Сообщения: 48
Стаж: 3 года 6 месяцев
Репутация: 20
Откуда: Полтава
Аудио система: Акустика - Castle Durham 3
Raspberry 4 + AP Player
DAC AKM 4493+Amanero
AMP Push-pull "Artist" 24W (6П3С “Кобра») ,SE EL84 5W;JLH1969
Monolith 133304 Liquid Spark
Beyerdynamic DT 880 Premium Special Edition Chrome 250 ohms

Re: Однотактный ламповый на 6П14П

Сообщение MrBigg »

Доречі підкажіть шунт до ка40-у9 в мене в двотакті як раз би хотілось чіткості у високих. Еле великі там не влізуть
Аватара пользователя
edik58
Пользователь
Сообщения: 34
Стаж: 3 года 6 месяцев
Репутация: 5
Откуда: Кривой Рог
Аудио система: Ламповый однотакт,самдельная акустика,стол G600С перебранный.

Re: Однотактный ламповый на 6П14П

Сообщение edik58 »

КСО,К78-2 окукленные,К31..
Аватара пользователя
MrBigg
Пользователь
Сообщения: 48
Стаж: 3 года 6 месяцев
Репутация: 20
Откуда: Полтава
Аудио система: Акустика - Castle Durham 3
Raspberry 4 + AP Player
DAC AKM 4493+Amanero
AMP Push-pull "Artist" 24W (6П3С “Кобра») ,SE EL84 5W;JLH1969
Monolith 133304 Liquid Spark
Beyerdynamic DT 880 Premium Special Edition Chrome 250 ohms

Re: Однотактный ламповый на 6П14П

Сообщение MrBigg »

Дякую . Сьогодні дав RUS_D його на тести та він пообіцяв шунтанути мені їх ) я в його витвори боюсь лазити . Краще руки майстра тільки рука майстра ;)
Аватара пользователя
MrBigg
Пользователь
Сообщения: 48
Стаж: 3 года 6 месяцев
Репутация: 20
Откуда: Полтава
Аудио система: Акустика - Castle Durham 3
Raspberry 4 + AP Player
DAC AKM 4493+Amanero
AMP Push-pull "Artist" 24W (6П3С “Кобра») ,SE EL84 5W;JLH1969
Monolith 133304 Liquid Spark
Beyerdynamic DT 880 Premium Special Edition Chrome 250 ohms

Re: Однотактный ламповый на 6П14П

Сообщение MrBigg »

Ще питання , яка ємкість ССГ має бути ?
Аватара пользователя
LinuxManiac
Добрейший модератор
Сообщения: 1261
Стаж: 6 лет 10 месяцев
Репутация: 824
Откуда: Киев
Контактная информация:

Re: Однотактный ламповый на 6П14П

Сообщение LinuxManiac »

0,05-0,2 мкФ
050-246-3341; Viber: 068-362-3497
Аватара пользователя
MrBigg
Пользователь
Сообщения: 48
Стаж: 3 года 6 месяцев
Репутация: 20
Откуда: Полтава
Аудио система: Акустика - Castle Durham 3
Raspberry 4 + AP Player
DAC AKM 4493+Amanero
AMP Push-pull "Artist" 24W (6П3С “Кобра») ,SE EL84 5W;JLH1969
Monolith 133304 Liquid Spark
Beyerdynamic DT 880 Premium Special Edition Chrome 250 ohms

Re: Однотактный ламповый на 6П14П

Сообщение MrBigg »

Доброго вечера . Зібрав на стенді , але ж проблемка ) не працює один канал . Завтра буду шукати проблему )
03621EC9-F618-4E84-8824-6B35217357E8.jpeg
Аватара пользователя
MrBigg
Пользователь
Сообщения: 48
Стаж: 3 года 6 месяцев
Репутация: 20
Откуда: Полтава
Аудио система: Акустика - Castle Durham 3
Raspberry 4 + AP Player
DAC AKM 4493+Amanero
AMP Push-pull "Artist" 24W (6П3С “Кобра») ,SE EL84 5W;JLH1969
Monolith 133304 Liquid Spark
Beyerdynamic DT 880 Premium Special Edition Chrome 250 ohms

Re: Однотактный ламповый на 6П14П

Сообщение MrBigg »

Всім привіт ) сьогодні все поміряв , виявилось на катоді вихідной лампи напруга 1В. Переміряв резистори вроді норм . Анод 300В . Замінив лампу запрацювало . Не ясно чому вчора заміна лампи ні чого не вирішила ) Тепер є фон коли гучність на мінімумі . Регулятор не впливає. Гадаю що накальна напруга наводить бо в мене там не ті резістори на землю. Тільки чому вчора не було його не зрозуміло )) Після роботи буду копати далі . А звук доречі - гарненький ))
PS Встав раніше щоб поковиряти підсилювач ) це капець ....
Аватара пользователя
Adam
Постоянный житель
Сообщения: 370
Стаж: 3 года 6 месяцев
Репутация: 128
Откуда: Київ
Аудио система: Rega Planet 2000, ЦАП Shiit Modi 3, Lenco 75, Электроника-017, SE 300В, SE EL84(pent), Triangle Mizis 108

Re: Однотактный ламповый на 6П14П

Сообщение Adam »

Радіотехніка - наука про контакти... ;) Можливо, що в лампових панельках (особливо пластикових) "пес порився..."
Ответить

Вернуться в «Аудио усилители»