Соглашусь с Михаилом - бодрит!
Темы в форуме
Новые сообщения
-
18-дек Триодный однотактный 6П36С + 6В1П
-
18-дек Ваш самый дорогой усилителль мощности
-
17-дек Усилитель Беслика А.И на Германиевых транзисторах v3.01
-
16-дек Усилитель JLH 1969
-
15-дек Не делайте эти ошибки при покупке Б/У(винтажного) усилителя звука
-
12-дек Усилитель звука D класса Clone purifi Hb 3.064 ULTRA
-
11-дек Усилитель на модулях PTERO TAS5342
-
11-дек Черырехканальный усилитель D класса Douk Audio G7
-
10-дек SMSL PA-X
-
09-дек Усилитель А класса JLH2003 c импульсным блоком питания
-
01-дек Усилитель для наушников на TPA6120 с Алиэкспресс
-
01-дек Усилитель D класса на базе плат 2_062 S_AUDIO от Alex
-
19-ноя Двухтактный на лампах EL34 в триодном включении
-
19-ноя МА12070. Прекрасная фрау, с которой мало кто дружит
-
18-ноя Клон nСore от Юрия Игнатьева 400 Вт (2_051_LITE)
Новые темы
-
17-дек Ваш самый дорогой усилителль мощности
-
05-дек SMSL PA-X
-
02-дек Черырехканальный усилитель D класса Douk Audio G7
-
23-ноя Усилитель для наушников на TPA6120 с Алиэкспресс
-
04-ноя Все про лампу гу 15
-
02-ноя Немного самодельных усилителей
-
30-окт Апгрейд усилителя для наушников Douk Audio U3
-
29-окт Усилитель Ampapa D1 HPF 300Wx2
-
12-окт Усилитель Беслика А.И на Германиевых транзисторах v3.01
-
21-сен Snail II
-
15-сен Регулятор тембра
-
12-сен Усилитель, работающий от пульта ТВ.
-
08-сен Класс Д с классическим БП
-
07-сен Як звучить підсилювач на мс. STK407-090B?
-
31-авг Нужен стерео усилитель под заказ (хай енд)
Youtube
TikTok
Инстаграм
☝ Спонсировать
Правила форума
Последние видео с канала
Загрузка видео...
Особенности лампового звука
- Dysindich
- Гуру электроники☆☆☆☆
- Сообщения: 900
- Стаж: 4 года 11 месяцев
- Репутация: 220
- Откуда: Liege, Belgium
- Аудио система: Onkyo Integra M-506 / Technics sb -m1000/ Lynx D-78-Lynx P05 / Sony NW-WM1A /Koss Porta pro/ Zidoo Neo Alpha /Clone N-Core
Re: Особенности лампового звука
Получаю вкус электричества, на зубах... регулярно от кондеров ИБП 
Соглашусь с Михаилом - бодрит!
Соглашусь с Михаилом - бодрит!
If you are a pilot, then you are already not shit!
-
Denisnarshall
- Сообщения: 2
- Стаж: 3 года 11 месяцев
- Репутация: 0
- Откуда: Минск
- Аудио система: Monarch Audio Delux 18B + JLH 1969 / Emotiva BasX A-300 + Paradigm Monitor 9 v. 7
Re: Особенности лампового звука
ЗдравствуйтеLinuxManiac писал(а): 30 мар 2019, 11:02 У адекватных самодельщиков-изготовителей от 500 до 700 USD.
Это, учитывая оригинальность схемы (точно такую интернет-поисковики по запросу "E130L" "E130L amplifier" "E130L tube" не находят), стоимость деталей (трансформаторы самодельные), сборку, настройку и гарантию замены ламп в течение 3 лет.
В реальности, запрашиваемая цена может быть в разЫ больше, исходя из амбиций, эго и запросов изготовителя.
Если же говорить о версии промышленного изготовления, то за бренд и дизайн может быть ценник 3-4 тыс. USD.
возможно ли заказать у Ваc сборку лампового усилителя?
- LinuxManiac
- Добрейший модератор
- Сообщения: 1221
- Стаж: 6 лет 9 месяцев
- Репутация: 783
- Откуда: Киев
- Контактная информация:
Re: Особенности лампового звука
Добрый день.
Да.
Программой Скайп пользуетесь? Так будет проще обсудить подробности и наглядно показать все необходимое.
Ник в Скайпе:
spswmsw
Можем обсудить и в ЛС (хотя для получения такой возможности вам нужно будет сделать ещё 2 сообщения на Форуме).
До связи!
Дмитрий.
Да.
Программой Скайп пользуетесь? Так будет проще обсудить подробности и наглядно показать все необходимое.
Ник в Скайпе:
spswmsw
Можем обсудить и в ЛС (хотя для получения такой возможности вам нужно будет сделать ещё 2 сообщения на Форуме).
До связи!
Дмитрий.
050-246-3341; Viber: 068-362-3497
-
Denisnarshall
- Сообщения: 2
- Стаж: 3 года 11 месяцев
- Репутация: 0
- Откуда: Минск
- Аудио система: Monarch Audio Delux 18B + JLH 1969 / Emotiva BasX A-300 + Paradigm Monitor 9 v. 7
Re: Особенности лампового звука
скайпа нет
напишите на любой из мессенджеров (Viber, Telegram) +375292695800
напишите на любой из мессенджеров (Viber, Telegram) +375292695800
- LinuxManiac
- Добрейший модератор
- Сообщения: 1221
- Стаж: 6 лет 9 месяцев
- Репутация: 783
- Откуда: Киев
- Контактная информация:
Re: Особенности лампового звука
Отправил приглашения в Viber и Telegram.
050-246-3341; Viber: 068-362-3497
-
dimandjy
- Пользователь
- Сообщения: 16
- Стаж: 4 года 11 месяцев
- Репутация: 29
- Откуда: Зеленоград
- Аудио система: На всем что излучает
Re: Особенности лампового звука
Добрый день. Руки чесались давно, года 3-4 назад, мне отдали 4 динамика 4А-32 с коробками. Позже, покупал ламповый приёмник, в гараже у продавца увидел этот усилитель от кинопроектора, блока питания у него не было и состояние было не известно, в целом человек мне его просто отдал. Почитав посты от Lektor, притащил усилитель из гаража, нашёл тор на 110в, и, о чудо, он завёлся! Конечно есть фон. Пока убрал темброблок, цепь питания звуковой лампы(был удивлён что дроссель стоит только в этой цепи), сам блок ФЭУ. Поменял конденсаторы, при этом конденсаторы в цепи питания звуковой лампы к50 1000x25v имеют емкость почти 1600 мкф и esr 0,28! 1975 года выпуска! В целом работает, но искажения слышны без приборов, пока магии не услышал, но такого расчёта сразу и не было. Планирую добиться от него приемлемого звука, для начала входной каскад заменить 6н2п на 6н9с, выходной на 6п3с, убрать ОС. Не кидайте в меня тапками, боюсь проект будет долгим, но есть желание на этом шасси собрать что-то полезное. Буду рад любым советам.
- LinuxManiac
- Добрейший модератор
- Сообщения: 1221
- Стаж: 6 лет 9 месяцев
- Репутация: 783
- Откуда: Киев
- Контактная информация:
Re: Особенности лампового звука
Никаких киданий тапками не будет. Могу обещать. Ваш почин и энтузиазм нужно только поддерживать.dimandjy писал(а): 24 янв 2022, 19:27 ... Не кидайте в меня тапками, боюсь проект будет долгим, но есть желание на этом шасси собрать что-то полезное. Буду рад любым советам.
Что касается совета, то я бы предложил распаять схему полностью и сделать, например, вот эту: Вот её вариант с некоторыми другими номиналами, картой напряжений и вариантами блока питания: Можно будет сделать также и питание от кенотронного выпрямителя.
Задавайте, пожалуйста, любые вопросы.
По мере прогресса проекта выделим в отдельную тему.
Успеха вам!
050-246-3341; Viber: 068-362-3497
- LinuxManiac
- Добрейший модератор
- Сообщения: 1221
- Стаж: 6 лет 9 месяцев
- Репутация: 783
- Откуда: Киев
- Контактная информация:
Re: Особенности лампового звука
Первое впечатление о звучании ламповых усилителей у человека, который никогда ранее их не слышал:
050-246-3341; Viber: 068-362-3497
- Alex
- Site Admin
- Сообщения: 4167
- Стаж: 14 лет 1 месяц
- Репутация: 2725
- Откуда: Kiev
- Аудио система: www.is.gd/l0dt3T
- Контактная информация:
Re: Особенности лампового звука
Да, красиво!
- LinuxManiac
- Добрейший модератор
- Сообщения: 1221
- Стаж: 6 лет 9 месяцев
- Репутация: 783
- Откуда: Киев
- Контактная информация:
Re: Особенности лампового звука
Вопросы и ответы про ламповый усилитель на ГУ-50 + EF80 перенесены в новую тему
viewtopic.php?f=52&t=1457#p23147
Вопрос и ответ при импульсные блоки питания для ламповых конструкций перенесен в новую тему
viewtopic.php?t=1458
viewtopic.php?f=52&t=1457#p23147
Вопрос и ответ при импульсные блоки питания для ламповых конструкций перенесен в новую тему
viewtopic.php?t=1458
050-246-3341; Viber: 068-362-3497
-
mtz_fish
- Почетный пользователь
- Сообщения: 188
- Стаж: 3 года 2 месяца
- Репутация: 37
- Откуда: Минск
- Аудио система: ГИ 18х5гдш4, транзисторный усилитель АВ класса - "Лимит".
Re: Особенности лампового звука
Доборого, не нашел другого способа, как обратиться адресно.LinuxManiac писал(а): 27 май 2021, 18:55 Дорогой коллега, то, что вы описываете - это обычная, даже будничная практика для нас - самодельщиков. Нередко делаем из того, "что есть в тумбочке". И в этой находчивости тоже есть свои "плюсы" - от удачно найденного решения тоже получаем удовольствие!
Интересует такой вопрос, можно ли собрать однотактный усь, который хорошо будет отыгрывать металл.
А то мне притащили мне два здоровых выходника на осм железе для се унч.
Но меня смущает один момент, все ламповики, что мне приносили, как-то странно отыгрывали низ, он был немного смазан, да и в принципе деталей поменьше, чем у моего транзисторного.
Если существует, то можно получить пару советов - лампа, режим, может примерная схема.
- LinuxManiac
- Добрейший модератор
- Сообщения: 1221
- Стаж: 6 лет 9 месяцев
- Репутация: 783
- Откуда: Киев
- Контактная информация:
Re: Особенности лампового звука
Добрый вечер.
Да, такие однотактные усилители делались.
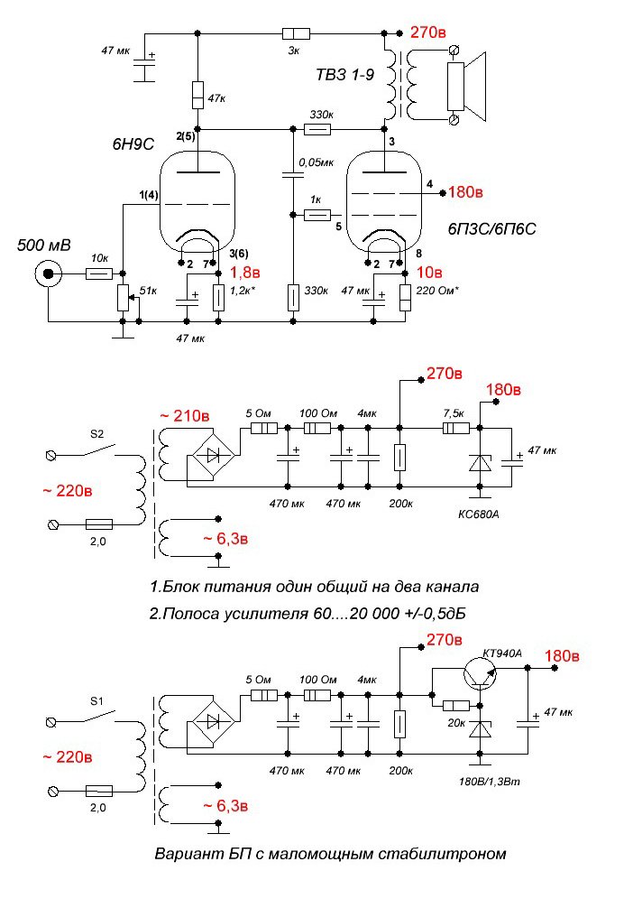
Вот вариант схемы на доступных лампах: Режимы и параметры в зависимости от величины анодной нагрузки:
Ra=1,5k; Ua=220V; Ug1=-80V; Ia=110mA; Pмакс=6,8W
Ra=2k; Ua=240V; Ug1=-90V; Ia=100mA; Pмакс=8,5W
Ra=3k; Ua=260V; Ug1=-100V; Ia=90mA; Pмакс=5,8W
Ra=4k; Ua=275V; Ug1=-110V; Ia=90mA; Pмакс=5,3W
Применение катодного повторителя во втором каскаде обязательно. Без него не будет той самой детальности звучания. Это вопреки растиражированным мнениям о "необходимости короткого тракта" и что "катодный повторитель - это "костыль", "калечащий" звук".
Желательны блок питания с выпрямителем на кенотронах и стабилизация напряжения экранных сеток ламп первого каскада.
Вот аналогичная схема на более дорогих лампах: Если интересует схема с бОльшей выходной мощностью - скажите. Будут вопросы - спрашивайте.
Успеха вам!
Да, такие однотактные усилители делались.
Вот вариант схемы на доступных лампах: Режимы и параметры в зависимости от величины анодной нагрузки:
Ra=1,5k; Ua=220V; Ug1=-80V; Ia=110mA; Pмакс=6,8W
Ra=2k; Ua=240V; Ug1=-90V; Ia=100mA; Pмакс=8,5W
Ra=3k; Ua=260V; Ug1=-100V; Ia=90mA; Pмакс=5,8W
Ra=4k; Ua=275V; Ug1=-110V; Ia=90mA; Pмакс=5,3W
Применение катодного повторителя во втором каскаде обязательно. Без него не будет той самой детальности звучания. Это вопреки растиражированным мнениям о "необходимости короткого тракта" и что "катодный повторитель - это "костыль", "калечащий" звук".
Желательны блок питания с выпрямителем на кенотронах и стабилизация напряжения экранных сеток ламп первого каскада.
Вот аналогичная схема на более дорогих лампах: Если интересует схема с бОльшей выходной мощностью - скажите. Будут вопросы - спрашивайте.
Успеха вам!
050-246-3341; Viber: 068-362-3497
-
mtz_fish
- Почетный пользователь
- Сообщения: 188
- Стаж: 3 года 2 месяца
- Репутация: 37
- Откуда: Минск
- Аудио система: ГИ 18х5гдш4, транзисторный усилитель АВ класса - "Лимит".
Re: Особенности лампового звука
Наверное да, интересует, пусть у меня и акустика на 18х5гдш4 и она прекрасно работает от нескольких ватт.LinuxManiac писал(а): 20 сен 2022, 01:41 Если интересует схема с бОльшей выходной мощностью - скажите. Будут вопросы - спрашивайте.
Успеха вам!
Но думаю, что нужно что-то помощнее.
Привратности судьбы, акустику собрал по Василичу, а вот пару усей, что слвшал в том числе и по его рекомендациям, не устроили.
- LinuxManiac
- Добрейший модератор
- Сообщения: 1221
- Стаж: 6 лет 9 месяцев
- Репутация: 783
- Откуда: Киев
- Контактная информация:
Re: Особенности лампового звука
В таком случае, хочу уточнить: ваши акустические системы 5гдш4х18 - однополосные, без фильтров?
И какая выходная мощность требуется? Чтобы я не гадал, предлагая разные варианты.
И какая выходная мощность требуется? Чтобы я не гадал, предлагая разные варианты.
050-246-3341; Viber: 068-362-3497
-
mtz_fish
- Почетный пользователь
- Сообщения: 188
- Стаж: 3 года 2 месяца
- Репутация: 37
- Откуда: Минск
- Аудио система: ГИ 18х5гдш4, транзисторный усилитель АВ класса - "Лимит".
Re: Особенности лампового звука
Упустил, основная акустика, это щиты на 18 головоках 5гдш4 (6 головок последовательно в 3 параллельных групы) , сопротивление выходное 7.2ом, пищалка p.audio pht-407, подключенная через конденсатор 4мкф. Хотелось бы получіть больше 15ватт, еслі есть такая возможность.LinuxManiac писал(а): 20 сен 2022, 10:55 В таком случае, хочу уточнить: ваши акустические системы 5гдш4х18 - однополосные, без фильтров?
И какая выходная мощность требуется? Чтобы я не гадал, предлагая разные варианты.
В данный момент использую усь на лм1875, там что-то вроде 20вт на 8ом.
Звучание у транзисторника точное, драйвовое, но есть ощущение некоторой высветленности и акцентирования на зоне сибилянтов.
- LinuxManiac
- Добрейший модератор
- Сообщения: 1221
- Стаж: 6 лет 9 месяцев
- Репутация: 783
- Откуда: Киев
- Контактная информация:
Re: Особенности лампового звука
Принято. Спасибо.
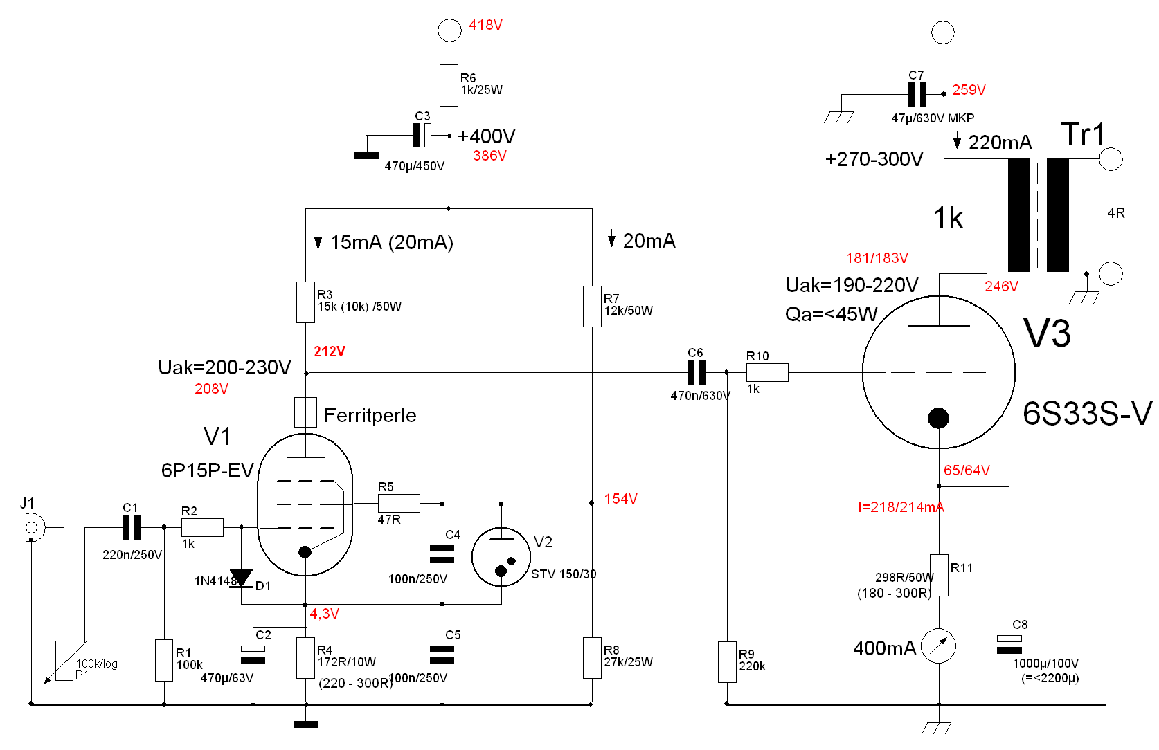
Вот схема на 6С33С и 6П15П. При увеличении напряжения питания до 300-320 вольт и смещении 80 вольт (на катоде), выходная мощность 17-20 ватт. Уточню: напряжение анод-катод 240 вольт, ток через лампу 230-250 мА. Смещение подбирать с запасом (от большего в меньшую сторону) ввиду разброса параметров экземпляром ламп 6С33С.
Замечу, что у резистора R3 ошибочно завышена требуемая мощность. Ему достаточно 5 ватт. Наверное - опечатка. Если будет недостаточно детальности, добавляем катодный повторитель между каскадами.
Успеха вам!
Вот схема на 6С33С и 6П15П. При увеличении напряжения питания до 300-320 вольт и смещении 80 вольт (на катоде), выходная мощность 17-20 ватт. Уточню: напряжение анод-катод 240 вольт, ток через лампу 230-250 мА. Смещение подбирать с запасом (от большего в меньшую сторону) ввиду разброса параметров экземпляром ламп 6С33С.
Замечу, что у резистора R3 ошибочно завышена требуемая мощность. Ему достаточно 5 ватт. Наверное - опечатка. Если будет недостаточно детальности, добавляем катодный повторитель между каскадами.
Успеха вам!
050-246-3341; Viber: 068-362-3497
-
mtz_fish
- Почетный пользователь
- Сообщения: 188
- Стаж: 3 года 2 месяца
- Репутация: 37
- Откуда: Минск
- Аудио система: ГИ 18х5гдш4, транзисторный усилитель АВ класса - "Лимит".
Re: Особенности лампового звука
Понял, спасибо, к концу осени займусь.LinuxManiac писал(а): 20 сен 2022, 13:19 Если будет недостаточно детальности, добавляем катодный повторитель между каскадами.
Успеха вам!
-
mtz_fish
- Почетный пользователь
- Сообщения: 188
- Стаж: 3 года 2 месяца
- Репутация: 37
- Откуда: Минск
- Аудио система: ГИ 18х5гдш4, транзисторный усилитель АВ класса - "Лимит".
Re: Особенности лампового звука
А могу попросить, еще одну альтернативу на другой лампе, знакомый ламповод, говорит, что эта лампа капризная на его взгляд и у него не хватает умения ее готовить.
Предлагает рассмотреть вариант на 6п45с + 6Н2П, 6Н9С, ЕСС82 как усилитель напряжения + катодный повторитель. Либо SRPP.
Мои извинения за этот испорченный телефон.
- LinuxManiac
- Добрейший модератор
- Сообщения: 1221
- Стаж: 6 лет 9 месяцев
- Репутация: 783
- Откуда: Киев
- Контактная информация:
Re: Особенности лампового звука
Названная комбинация с лампой 6П45С в выходном каскаде и катодным повторителем полностью целесообразна. Будет хорошая конструкция. Однако выходная мощность будет не более 10-12 ватт. Поэтому и не рекомендовал это.
050-246-3341; Viber: 068-362-3497
-
mtz_fish
- Почетный пользователь
- Сообщения: 188
- Стаж: 3 года 2 месяца
- Репутация: 37
- Откуда: Минск
- Аудио система: ГИ 18х5гдш4, транзисторный усилитель АВ класса - "Лимит".
Re: Особенности лампового звука
Я понял, завтра заброшу ему транс, пообещал посмотреть параметры трансформатора.
Стоило мне с этого начать конечно...
Просто смутило, то что до этого приносили РР 6П14П УЛ без ОООС на 6-8вт, кмк не хватило по сравнению с транзисторным контроля на нч, там где у транзистора был удар барабана, а потом струна баса, в ламповом один размазанный бумк, но по громкости с большим запасом конечно для меня.
Поэтому и решил, что много мощности во благо.
Хотя по факту акустика 98-100дб, там и 12вт с перебором.
Стоило мне с этого начать конечно...
Просто смутило, то что до этого приносили РР 6П14П УЛ без ОООС на 6-8вт, кмк не хватило по сравнению с транзисторным контроля на нч, там где у транзистора был удар барабана, а потом струна баса, в ламповом один размазанный бумк, но по громкости с большим запасом конечно для меня.
Поэтому и решил, что много мощности во благо.
Хотя по факту акустика 98-100дб, там и 12вт с перебором.
- MrBigg
- Пользователь
- Сообщения: 48
- Стаж: 3 года 5 месяцев
- Репутация: 20
- Откуда: Полтава
- Аудио система: Акустика - Castle Durham 3
Raspberry 4 + AP Player
DAC AKM 4493+Amanero
AMP Push-pull "Artist" 24W (6П3С “Кобра») ,SE EL84 5W;JLH1969
Monolith 133304 Liquid Spark
Beyerdynamic DT 880 Premium Special Edition Chrome 250 ohms
Re: Особенности лампового звука
Всем доброго вечера ! Скажу так . +1 лампофил)) сегодня благодаря любителям этого форума я послушал ламповый звук . Однотактный и двухтактный усилители . Мне тяжело описать впечатление словами . Сказать что я приятно удивлен )) не сказать ничего . У меня не большой опыт прослушивания , слушал Д ( не дорогие) и транзисторные пару . Но тут звук зашёл с первых нот так сказать . Наверное это надолго . У меня бюджетная акустика и дешевые провода . Но то что я слышу меня цепляет . И не хочется выключать . Кто не пробовал попробуйте этот звук оставит след
Огромное спасибо Дмитрий и Руслан ! И отдельное спасибо Артуру который так сказать открыл дверь в хороший звук
Огромное спасибо Дмитрий и Руслан ! И отдельное спасибо Артуру который так сказать открыл дверь в хороший звук
Последний раз редактировалось MrBigg 01 окт 2022, 23:34, всего редактировалось 3 раза.
- LinuxManiac
- Добрейший модератор
- Сообщения: 1221
- Стаж: 6 лет 9 месяцев
- Репутация: 783
- Откуда: Киев
- Контактная информация:
Re: Особенности лампового звука
Поздравляю! Рад вашим впечатлениям!
050-246-3341; Viber: 068-362-3497
-
Student
- Новичок
- Сообщения: 9
- Стаж: 3 года 1 месяц
- Репутация: 0
- Откуда: Австрия
- Аудио система: Ламповый однотактный усилитель на 300В, транзисторные усилители. Акустика Triangle Esprit Comete EZ. Источник CD player и плеер на малинке с шапкой.
Re: Особенности лампового звука
Учитывая относительно небольшую выходную мощность ламповых усилителей, особенно однотактных, индикатор клиппинга им совсем не помешает (для получения максимума от лампового звука). Очевидно что эта мысль не подкупает своей новизной. Но дело не в новизне, а в опыте использования таких индикаторов и конкретной схеме. Если у кого есть опыт, поделитесь плиз.
- lgedmitry
- Гуру электроники☆☆☆☆
- Сообщения: 1579
- Стаж: 6 лет 5 месяцев
- Репутация: 274
- Откуда: Рыбинск
- Аудио система: Самоделки на MA12070, MA12070P, Heybrook HB3, Wharfedale Diamond 12.2
Re: Особенности лампового звука
есть у меня такая схема индикатора с пиками. Нарисовал более 10 лет назад емнип. По мотивам Аудиокиллера. Работает безупречно. После неё только на контроллерах клепал. регулятором "фход" настраиваешь сперва светодиод на начало клиппинга, или на что там нужно. А потом вторым подстроечником настраиваешь стрелкуStudent писал(а): 11 янв 2023, 17:45 Учитывая относительно небольшую выходную мощность ламповых усилителей, особенно однотактных, индикатор клиппинга им совсем не помешает (для получения максимума от лампового звука). Очевидно что эта мысль не подкупает своей новизной. Но дело не в новизне, а в опыте использования таких индикаторов и конкретной схеме. Если у кого есть опыт, поделитесь плиз.
-
Student
- Новичок
- Сообщения: 9
- Стаж: 3 года 1 месяц
- Репутация: 0
- Откуда: Австрия
- Аудио система: Ламповый однотактный усилитель на 300В, транзисторные усилители. Акустика Triangle Esprit Comete EZ. Источник CD player и плеер на малинке с шапкой.
Re: Особенности лампового звука
Спасибо, а зачем стрелка. Светодиода разве не достаточно?
А я тем временем вот такую схему нашел на сайте австралийского разработчика Rod Elliott (sound-au.com)
...
А вот скопировать сюсда схему не получилось. Как это делать?
А я тем временем вот такую схему нашел на сайте австралийского разработчика Rod Elliott (sound-au.com)
...
А вот скопировать сюсда схему не получилось. Как это делать?
- LinuxManiac
- Добрейший модератор
- Сообщения: 1221
- Стаж: 6 лет 9 месяцев
- Репутация: 783
- Откуда: Киев
- Контактная информация:
Re: Особенности лампового звука
Ниже окна для ввода текста сообщения есть кнопка/вкладка "вложения" (рядом с кнопкой/вкладкой "настройка").
050-246-3341; Viber: 068-362-3497
-
Student
- Новичок
- Сообщения: 9
- Стаж: 3 года 1 месяц
- Репутация: 0
- Откуда: Австрия
- Аудио система: Ламповый однотактный усилитель на 300В, транзисторные усилители. Акустика Triangle Esprit Comete EZ. Источник CD player и плеер на малинке с шапкой.
Re: Особенности лампового звука
Спасибо, как прикреплять понял, а как вставлять изображение в текстовое сообщение?
- Вложения
-
- Источник: sound-ua.com
- p146-f1.gif (6.42 КБ) 1131 просмотр
-
Student
- Новичок
- Сообщения: 9
- Стаж: 3 года 1 месяц
- Репутация: 0
- Откуда: Австрия
- Аудио система: Ламповый однотактный усилитель на 300В, транзисторные усилители. Акустика Triangle Esprit Comete EZ. Источник CD player и плеер на малинке с шапкой.
Re: Особенности лампового звука
Изображение открылось автоматически 