Темы в форуме
Новые сообщения
-
23-мар Интересный усилитель AIYIMA A80 TPA3255 PFFB
-
22-мар Усилитель NAD C328 (D класс 2х50 Вт)
-
20-мар Ламповый усилитель на 6Н9С KT88
-
20-мар Двухтактный на 6П42С в триодном включении
-
19-мар JLH 1969 Vintage Style
-
18-мар Ламповый однотактный усилитель на 6Ф5П
-
17-мар Помогите выбрать китайский ламповый усилитель
-
14-мар Усилитель на модулях PTERO TAS5342
-
12-мар Усилитель D класса на базе плат 2_062 S_AUDIO от Alex
-
11-мар Клон nСore от Юрия Игнатьева 400 Вт (2_051_LITE)
Новые темы
-
15-мар Помогите выбрать китайский ламповый усилитель
-
15-мар Двухтактный на 6П42С в триодном включении
-
26-фев Усилитель NAD C328 (D класс 2х50 Вт)
-
09-фев Прогресс усилителей мощности умер?
-
22-янв Ламповый усилитель для наушников HiFiMAN Edition XS
-
11-янв Список схем ламповых двухтактных усилителей для наушников
-
07-янв SMSL AO300 PRO — DAC + усилитель мощности + усилитель для наушников
-
05-янв Ламповий Однотакт (SE)
-
31-дек Ламповый усилитель против D класса.
-
17-дек Ваш самый дорогой усилителль мощности
Усилитель звука D класса Clone purifi Hb 3.064 ULTRA
- emon
- Почетный пользователь
- Сообщения: 171
- Стаж: 4 года 9 месяцев
- Репутация: 70
- Откуда: Irpin
- Аудио система: DSC 2.6 + DSD'it + Lundahl LL1527XL
KT77 Gold Lion + Mullard ECF80 + Lundahl LL1663
Акустика Heco Celan Revolution 3 Espresso Veneer, sony ss-f6000p
Усилитель Игнатьева V3.
Re: Усилитель звука D класса Clone purifi Hb 3.064 ULTRA
-
Rus3d
- Почетный пользователь
- Сообщения: 90
- Стаж: 3 года 8 месяцев
- Репутация: 42
- Откуда: Россия
- Аудио система: Усилитель BRZHIFI APTX Power Amplifier 2.0
Re: Усилитель звука D класса Clone purifi Hb 3.064 ULTRA
Замена просто на более громкий не даст коэффициент услинеия в несколько раз, а просто в процентном соотношении 5-10%
Наверно вам правильные вещи говорят, вам надо усилить сигнал мин в 2-3 раза. В данном случае у автора 0.8 в.
Не один операционный усилитель так не сделает, нужно либо переделывать плату усилителя, либо ставить после цапа еще один пред. усилитель.
Он может состоять как с операционных усилителей, так и с кучи транзисторов
Сейчас в основном стоят микросхемы (операционные усилители.)
Либо в цапе заменить компоненты и доработать пред. усилитель
Ну конечно может у автора там стоит операционный усилитель низкого увеличения, но даже при замены на другой тот же 5532 будет макс 1.4-1.5
Может я где-то ошибаюсь, но вроде должно быть так в стандарте. Все зависит от самой связки и компонентов в пред. усилителя цапа
Если я неправ, то админы могут поправить
-
vovan230863
- Почетный пользователь
- Сообщения: 77
- Стаж: 3 года 10 месяцев
- Репутация: 4
- Откуда: жезказган
- Аудио система: корвет 068.s90 Клон nСore 2_051_LITE
Re: Усилитель звука D класса Clone purifi Hb 3.064 ULTRA
юрий извините может я не так понял.вы говорите что напряжение не влияет на мощность.зачем я тогда поставил на 48v.может тогда поставить на 30???
-
Sous
- Разработчик
- Сообщения: 1455
- Стаж: 5 лет 7 месяцев
- Репутация: 1268
- Откуда: Ивано-Франковск
- Аудио система: DX3pro
Focal horus716
S_Audio stereo AMP 2_061
Re: Усилитель звука D класса Clone purifi Hb 3.064 ULTRA
Усилитель усиливает
сигнал на коэффициент усиления, напряжение питание вообще не причем.
от напряжения питания зависит только максимальная мощность.
от напряжения питания зависит только максимальная мощность.
-
vovan230863
- Почетный пользователь
- Сообщения: 77
- Стаж: 3 года 10 месяцев
- Репутация: 4
- Откуда: жезказган
- Аудио система: корвет 068.s90 Клон nСore 2_051_LITE
Re: Усилитель звука D класса Clone purifi Hb 3.064 ULTRA
т.е. если я правильно понял бп трогать не надо.просто через коммутатор подать на балансный вход с цапа.у меня на выходе нерегулируемый хлр 3 v и будет мне счастье
-
Sous
- Разработчик
- Сообщения: 1455
- Стаж: 5 лет 7 месяцев
- Репутация: 1268
- Откуда: Ивано-Франковск
- Аудио система: DX3pro
Focal horus716
S_Audio stereo AMP 2_061
Re: Усилитель звука D класса Clone purifi Hb 3.064 ULTRA
Не бывает такого "громкий ОУ".Кто это вообще придумал? Совет: если не понимаете, что нужно сделать-обратитесь к специалистам. Выйдет дешевле и без неприятных последствий. Без обид. Просто тут натуральная ерунда обсуждается, блоки питания, ОУ. Это все издругой оперы. Реально нужно либо заменить ЦАП, либо увеличивать коэффициент усиления заменой обвязки ОУ, либо в ЦАП, либо в усилителе.
-
vovan230863
- Почетный пользователь
- Сообщения: 77
- Стаж: 3 года 10 месяцев
- Репутация: 4
- Откуда: жезказган
- Аудио система: корвет 068.s90 Клон nСore 2_051_LITE
Re: Усилитель звука D класса Clone purifi Hb 3.064 ULTRA
так яж сразу писал что у меня с цапа выход на рца 0.8v но можно регулировать громкость.на хлр 3v но без регулировки.написал что жду коммутатор.
- Justas*
- Гуру электроники☆☆☆☆
- Сообщения: 2452
- Стаж: 4 года 6 месяцев
- Репутация: 1342
- Откуда: Украина
- Аудио система: viewtopic.php?p=17721#p17721
Re: Усилитель звука D класса Clone purifi Hb 3.064 ULTRA
Я уверен!!!emon писал(а): 22 мар 2023, 13:31 Вы уверены, что если у человека низкий выходной уровень в ЦАПе, то заменив ОУ на более громкий это не изменит ситуацию?
Не бывает громких ОУ, и не громких тоже.
Коэффициент усиления определяется цепью обратной связи. Отношением R2 к R1
С любым ОУ, Кус остаётся неизменным. Вам уже сколько раз написали, меняйте это соотношение в ЦАП или в усилителе.
- Justas*
- Гуру электроники☆☆☆☆
- Сообщения: 2452
- Стаж: 4 года 6 месяцев
- Репутация: 1342
- Откуда: Украина
- Аудио система: viewtopic.php?p=17721#p17721
Re: Усилитель звука D класса Clone purifi Hb 3.064 ULTRA
Лучше в усилителе. В ЦАП OOC в большинстве случаев частотнозависимая.
-
makstex
- Почетный пользователь
- Сообщения: 127
- Стаж: 5 лет 5 месяцев
- Репутация: 11
- Откуда: Тольятти
- Аудио система: RX-V2600, Paradigm 11v4, Atom v5, MiniMonitor v5, Topping d50s, su-9n, raw-mda1, v2.051, v2.052, v2.053, v3.06, v3.065, v3.13
Re: Усилитель звука D класса Clone purifi Hb 3.064 ULTRA
А мне, что то подсказывает, что где то есть какая то ошибка в подключении самого усилка. 0.8В на входе * КОС при 4Ом ~ 100Вт.vovan230863 писал(а): 22 мар 2023, 15:06 так яж сразу писал что у меня с цапа выход на рца 0.8v но можно регулировать громкость.на хлр 3v но без регулировки.написал что жду коммутатор.
Ну никак не может он тихо!
При подключении по RCA, холодный вход точно на землю посадили (ну так, мало ли, вдруг на горячий)?
-
vovan230863
- Почетный пользователь
- Сообщения: 77
- Стаж: 3 года 10 месяцев
- Репутация: 4
- Откуда: жезказган
- Аудио система: корвет 068.s90 Клон nСore 2_051_LITE
Re: Усилитель звука D класса Clone purifi Hb 3.064 ULTRA
всем привет.пусть я буду в ваших глазах неумехой.ну ведь есть на сайте умные грамотные люди.пожалста подскажите ответ.дано -питание уся +-48v вход 0.8 v. какая максимальная мощность данного блока.слабо верится что только у меня такая проблемма.и второй вопрос какие должны быть параметры для заявленных 400-вт на канал
-
vovan230863
- Почетный пользователь
- Сообщения: 77
- Стаж: 3 года 10 месяцев
- Репутация: 4
- Откуда: жезказган
- Аудио система: корвет 068.s90 Клон nСore 2_051_LITE
Re: Усилитель звука D класса Clone purifi Hb 3.064 ULTRA
юрий привет какой мощности надо сопротивления .перемычка стабилитрон.заранее спасибо
-
vovan230863
- Почетный пользователь
- Сообщения: 77
- Стаж: 3 года 10 месяцев
- Репутация: 4
- Откуда: жезказган
- Аудио система: корвет 068.s90 Клон nСore 2_051_LITE
Re: Усилитель звука D класса Clone purifi Hb 3.064 ULTRA
юрий извините и какого типоразмера?
-
Sous
- Разработчик
- Сообщения: 1455
- Стаж: 5 лет 7 месяцев
- Репутация: 1268
- Откуда: Ивано-Франковск
- Аудио система: DX3pro
Focal horus716
S_Audio stereo AMP 2_061
Re: Усилитель звука D класса Clone purifi Hb 3.064 ULTRA
размер 1206.
Просто так менять не нужно, так как китайцы постоянно что-то обновляют в схеме блока, и используемые стабилитроны уже видел как минимум в 5-ти разных вариантах.
возможно даже в большинстве случаев стабилитрон при изменении напряжения менять не нужно вообще.
Алгоритм такой: все изменения делать только если есь четкое понимание зачем, и какие повлечет изменения ваше вмешательство.
Если не можете ответить себе на этот ворос используя логическиее построения и расчеты, то ничего делать не нужно. Это секономит множество времени и денег.
Просто так менять не нужно, так как китайцы постоянно что-то обновляют в схеме блока, и используемые стабилитроны уже видел как минимум в 5-ти разных вариантах.
возможно даже в большинстве случаев стабилитрон при изменении напряжения менять не нужно вообще.
Алгоритм такой: все изменения делать только если есь четкое понимание зачем, и какие повлечет изменения ваше вмешательство.
Если не можете ответить себе на этот ворос используя логическиее построения и расчеты, то ничего делать не нужно. Это секономит множество времени и денег.
-
vovan230863
- Почетный пользователь
- Сообщения: 77
- Стаж: 3 года 10 месяцев
- Репутация: 4
- Откуда: жезказган
- Аудио система: корвет 068.s90 Клон nСore 2_051_LITE
Re: Усилитель звука D класса Clone purifi Hb 3.064 ULTRA
юрий я понимаю что вы гуру электроники.создаете сильные вещи.просто зачем вы меняли номиналы в бп?
-
Sous
- Разработчик
- Сообщения: 1455
- Стаж: 5 лет 7 месяцев
- Репутация: 1268
- Откуда: Ивано-Франковск
- Аудио система: DX3pro
Focal horus716
S_Audio stereo AMP 2_061
Re: Усилитель звука D класса Clone purifi Hb 3.064 ULTRA
Я не гуру, я только учусь.
Я менял для того, чтобы все режимы работы стаабилизатора остаалиись без изменений после манипуляции с вых напряжением.
измерял напряжение падения стабилитронов на плате до замены и потом менял стабилитроны на номиналы большие на 10В чем были
Я менял для того, чтобы все режимы работы стаабилизатора остаалиись без изменений после манипуляции с вых напряжением.
измерял напряжение падения стабилитронов на плате до замены и потом менял стабилитроны на номиналы большие на 10В чем были
-
Sous
- Разработчик
- Сообщения: 1455
- Стаж: 5 лет 7 месяцев
- Репутация: 1268
- Откуда: Ивано-Франковск
- Аудио система: DX3pro
Focal horus716
S_Audio stereo AMP 2_061
Re: Усилитель звука D класса Clone purifi Hb 3.064 ULTRA
а вообще все это было затеяно для уменьшения шума в ранних версиях блоков питания.
позже китаййцы немного изменили настройки, и доработка перестала давать резуультаты
позже китаййцы немного изменили настройки, и доработка перестала давать резуультаты
-
vovan230863
- Почетный пользователь
- Сообщения: 77
- Стаж: 3 года 10 месяцев
- Репутация: 4
- Откуда: жезказган
- Аудио система: корвет 068.s90 Клон nСore 2_051_LITE
Re: Усилитель звука D класса Clone purifi Hb 3.064 ULTRA
юрий спасибо за развернутый ответ
- JKS
- Почетный пользователь
- Сообщения: 139
- Стаж: 3 года
- Репутация: 26
- Откуда: Старый Оскол
- Аудио система: Электроника 324-1
ТДС-4 «Старт»
Re: Усилитель звука D класса Clone purifi Hb 3.064 ULTRA
Очень интересно про шумы в БП. Какого вида они, не подскажете? Просто у меня БП +-35 с чёрным радиатором и наклонённой от него платой (как у многих) даёт очень значительный шум в районе 300-500 Гц и промодулирван 3-7 кГц. Наушником через конденсатор отчётлива слышно на выходе БП.Sous писал(а): 23 мар 2023, 15:34 а вообще все это было затеяно для уменьшения шума в ранних версиях блоков питания.
позже китаййцы немного изменили настройки, и доработка перестала давать резуультаты![]()
По проводу громкости выхода, без предварительного усилителя 15-20В на выходе усилителя, что маловато. (Вход с мобильного устойчива 0,6-0,7В). Мой предвак на 206 не понравился. Может кто посоветовать хороший сали?
Не реагируйте на мои сообщения, пишу на форуме только Подшофе.
-
Sous
- Разработчик
- Сообщения: 1455
- Стаж: 5 лет 7 месяцев
- Репутация: 1268
- Откуда: Ивано-Франковск
- Аудио система: DX3pro
Focal horus716
S_Audio stereo AMP 2_061
Re: Усилитель звука D класса Clone purifi Hb 3.064 ULTRA
намного луше поменять усиление в модуле, по качеству будет предпочтительнее, так как все эти предвари с али не имеют нормального инструментального входа, плюс для них нужен источник питания, и еще они будут давать хлопок при выключении с вероятностью 90%.
Хотя, если запитатать от слаботочного блока питания 3 версии, то встроенный датчик напряжения по +15Впожалуй подавит щелчки.
На малых нагрузках БП работает в BURST MODE(L6599), что-то вроде импульсной модуляции, до 5 Вт примеерно если повезет. шум генерируется на частотах 260-520Гц и гармоники. после 5-6 Вт режим работы изменяется на непрерывный и блок затихает.
Если не повезет - то этот режим будет до 20-30Вт.
Хотя, если запитатать от слаботочного блока питания 3 версии, то встроенный датчик напряжения по +15Впожалуй подавит щелчки.
На малых нагрузках БП работает в BURST MODE(L6599), что-то вроде импульсной модуляции, до 5 Вт примеерно если повезет. шум генерируется на частотах 260-520Гц и гармоники. после 5-6 Вт режим работы изменяется на непрерывный и блок затихает.
Если не повезет - то этот режим будет до 20-30Вт.
-
alexarz
- Пользователь
- Сообщения: 27
- Стаж: 3 года
- Репутация: 13
- Откуда: Арзамас
- Аудио система: Источник - Eversolo DMP A8
ЦАП Dеnаfriрs Роntus II 15th
РГ по схеме Никитина от antecom
УНЧ Technics SE-A100
АС Sony SS 8150
В запасе
Источник - малинка 4 со шляпой TZT Ustars audio R19, с Moode
ЦАП - Charm Audio DAC 2.5
УНЧ - Clone Purifi 2.061.P
Re: Усилитель звука D класса Clone purifi Hb 3.064 ULTRA
Теперь понятно почему после конца трека фон не сразу появляется. Если в собранном виде фон заметен будет, можно подумать о постоянной нагрузке на БП.Sous писал(а): 24 мар 2023, 11:05 ...
На малых нагрузках БП работает в BURST MODE(L6599), что-то вроде импульсной модуляции, до 5 Вт примеерно если повезет. шум генерируется на частотах 260-520Гц и гармоники. после 5-6 Вт режим работы изменяется на непрерывный и блок затихает.
Если не повезет - то этот режим будет до 20-30Вт.
- JKS
- Почетный пользователь
- Сообщения: 139
- Стаж: 3 года
- Репутация: 26
- Откуда: Старый Оскол
- Аудио система: Электроника 324-1
ТДС-4 «Старт»
Re: Усилитель звука D класса Clone purifi Hb 3.064 ULTRA
Большое спасибо за пояснения.Sous писал(а): 24 мар 2023, 11:05 На малых нагрузках БП работает в BURST MODE(L6599), что-то вроде импульсной модуляции, до 5 Вт примеерно если повезет. шум генерируется на частотах 260-520Гц и гармоники. после 5-6 Вт режим работы изменяется на непрерывный и блок затихает.
Если не повезет - то этот режим будет до 20-30Вт.
Подскажите, а какие-нибудь фильтры, подключенные к входу БП могут исправить ситуацию?
Не реагируйте на мои сообщения, пишу на форуме только Подшофе.
-
Sous
- Разработчик
- Сообщения: 1455
- Стаж: 5 лет 7 месяцев
- Репутация: 1268
- Откуда: Ивано-Франковск
- Аудио система: DX3pro
Focal horus716
S_Audio stereo AMP 2_061
Re: Усилитель звука D класса Clone purifi Hb 3.064 ULTRA
Для такой низкой частоты нужно слишком большую индуктивность, потому, думаю, фильтр тут не поможет.
-
gans
- Сообщения: 2
- Стаж: 2 года 11 месяцев
- Репутация: 0
- Откуда: Чучевичи
- Аудио система: EVE Audio sc205
Re: Усилитель звука D класса Clone purifi Hb 3.064 ULTRA
Скажите, можно ли к этому усилителю как то приделать ADAU1701? И разделить два канала на четыре пусть даже меньшей мощности?
-
makstex
- Почетный пользователь
- Сообщения: 127
- Стаж: 5 лет 5 месяцев
- Репутация: 11
- Откуда: Тольятти
- Аудио система: RX-V2600, Paradigm 11v4, Atom v5, MiniMonitor v5, Topping d50s, su-9n, raw-mda1, v2.051, v2.052, v2.053, v3.06, v3.065, v3.13
Re: Усилитель звука D класса Clone purifi Hb 3.064 ULTRA
Так это фильтр ЦАП, он никак не рассчитан на выходную мощность, его только перед входом цеплять, так, что надо 4 усилителя.gans писал(а): 28 мар 2023, 09:50 Скажите, можно ли к этому усилителю как то приделать ADAU1701? И разделить два канала на четыре пусть даже меньшей мощности?
-
gans
- Сообщения: 2
- Стаж: 2 года 11 месяцев
- Репутация: 0
- Откуда: Чучевичи
- Аудио система: EVE Audio sc205
Re: Усилитель звука D класса Clone purifi Hb 3.064 ULTRA
То что перед это точно. То что четыре усилка это печально. Я просто хотел из студийных мониторов выкинуть фильтры и сделать цифровыми кроссоверы. А с помощью ADAU сделать идеальную АЧХ и через этот усь. А так чтобы один выход разделить на 2 нельзя?
- Justas*
- Гуру электроники☆☆☆☆
- Сообщения: 2452
- Стаж: 4 года 6 месяцев
- Репутация: 1342
- Откуда: Украина
- Аудио система: viewtopic.php?p=17721#p17721
Re: Усилитель звука D класса Clone purifi Hb 3.064 ULTRA
Это не фильтр ЦАП, а цифровой сигнальный аудиопроцессор. С любого стереоустройства можно получить 2 канала по 2 полосы (ФНЧ и ФВЧ), для двухполосок. Естественно нужно 4 усилителя. Или эти 2 распилить.
Я бы не советовал Вам ковыряется в мониторах. Идеальную АЧХ не получить даже с помощью ADAU.
Я бы не советовал Вам ковыряется в мониторах. Идеальную АЧХ не получить даже с помощью ADAU.
-
vovan230863
- Почетный пользователь
- Сообщения: 77
- Стаж: 3 года 10 месяцев
- Репутация: 4
- Откуда: жезказган
- Аудио система: корвет 068.s90 Клон nСore 2_051_LITE
Re: Усилитель звука D класса Clone purifi Hb 3.064 ULTRA
добрый день форумчане.прошу помощи у специалистов.вопрос по усю клон нкор лайт.не смог найти данные по входу в усилитель.какой должен быть вольтаж.у моего источника 0.8 в.бп 48+-.юрий выслал картинку в которой надо подбирать номиналы сопротивлений.а какие нужно ставить?.может кто нить сможет рассчитать.по описанию на 4омную нагрузку усь должен выдать 400вт.выдает дай бог 50.если с математической точки зрения подбирать то номиналы надо увеличить в 8 раз.но навряд ли это правильно.это знаете как в s90.пищаль 16ом середина 8ом низ 4ом а сама ас меньше 4 ом.для меня это всегда казалось невозможным но оно так и есть.поэтому просьба к гуру по возможности помоч.я слабо верю что эта проблемма только у меня.заранее спасибо.
-
vovan230863
- Почетный пользователь
- Сообщения: 77
- Стаж: 3 года 10 месяцев
- Репутация: 4
- Откуда: жезказган
- Аудио система: корвет 068.s90 Клон nСore 2_051_LITE
Re: Усилитель звука D класса Clone purifi Hb 3.064 ULTRA
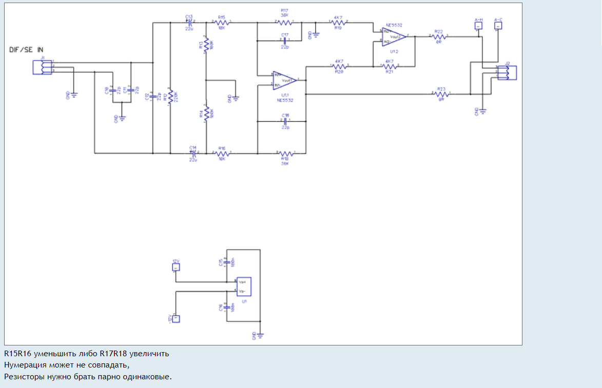
особенно порадовало что нумерация может не совпадать
- Justas*
- Гуру электроники☆☆☆☆
- Сообщения: 2452
- Стаж: 4 года 6 месяцев
- Репутация: 1342
- Откуда: Украина
- Аудио система: viewtopic.php?p=17721#p17721
Re: Усилитель звука D класса Clone purifi Hb 3.064 ULTRA
Конечно неправильно. Арифметика Вам в помощь.vovan230863 писал(а): 29 мар 2023, 16:47 у моего источника 0.8 в.бп 48+-.юрий выслал картинку в которой надо подбирать номиналы сопротивлений.а какие нужно ставить?.может кто нить сможет рассчитать.по описанию на 4омную нагрузку усь должен выдать 400вт.выдает дай бог 50.если с математической точки зрения подбирать то номиналы надо увеличить в 8 раз.но навряд ли это правильно.
50Вт, 4Ом, Uвых=14В
400Вт, 4Ом, Uвых=40В
Значит напряжение на входе усилителя, нужно увеличить в 40/14=2,85 раз.
От чего зависит Кус ОУ уже написано:
viewtopic.php?p=26346#p26346
Или уменьшаете R15,R16 в 2,85 раза, или увеличиваете R17,R18 во столько же.
Есть одно но… При уменьшении R15,R16, уменьшается входное сопротивление и полоса снизу. Увеличивать R17,R18 выше 100 кОм не рекомендуется (во избежание наводок).
Так что ставьте R17,R18 по 91 кОм вместо 30 и не парьтесь.
Проблема прозвонить?особенно порадовало что нумерация может не совпадать
И что в этом невозможного? Импеданс АС может быть проблемой для какого ни будь ИТУН.это знаете как в s90.пищаль 16ом середина 8ом низ 4ом а сама ас меньше 4 ом.для меня это всегда казалось невозможным но оно так и есть
Для нормального усилителя с Rвых близким к нулю, это не имеет значения.