Темы в форуме
Новые сообщения
-
18-дек Триодный однотактный 6П36С + 6В1П
-
18-дек Ваш самый дорогой усилителль мощности
-
17-дек Усилитель Беслика А.И на Германиевых транзисторах v3.01
-
16-дек Усилитель JLH 1969
-
15-дек Не делайте эти ошибки при покупке Б/У(винтажного) усилителя звука
-
12-дек Усилитель звука D класса Clone purifi Hb 3.064 ULTRA
-
11-дек Усилитель на модулях PTERO TAS5342
-
11-дек Черырехканальный усилитель D класса Douk Audio G7
-
10-дек SMSL PA-X
-
09-дек Усилитель А класса JLH2003 c импульсным блоком питания
-
01-дек Усилитель для наушников на TPA6120 с Алиэкспресс
-
01-дек Усилитель D класса на базе плат 2_062 S_AUDIO от Alex
-
19-ноя Двухтактный на лампах EL34 в триодном включении
-
19-ноя МА12070. Прекрасная фрау, с которой мало кто дружит
-
18-ноя Клон nСore от Юрия Игнатьева 400 Вт (2_051_LITE)
Новые темы
-
17-дек Ваш самый дорогой усилителль мощности
-
05-дек SMSL PA-X
-
02-дек Черырехканальный усилитель D класса Douk Audio G7
-
23-ноя Усилитель для наушников на TPA6120 с Алиэкспресс
-
04-ноя Все про лампу гу 15
-
02-ноя Немного самодельных усилителей
-
30-окт Апгрейд усилителя для наушников Douk Audio U3
-
29-окт Усилитель Ampapa D1 HPF 300Wx2
-
12-окт Усилитель Беслика А.И на Германиевых транзисторах v3.01
-
21-сен Snail II
-
15-сен Регулятор тембра
-
12-сен Усилитель, работающий от пульта ТВ.
-
08-сен Класс Д с классическим БП
-
07-сен Як звучить підсилювач на мс. STK407-090B?
-
31-авг Нужен стерео усилитель под заказ (хай енд)
Youtube
TikTok
Инстаграм
☝ Спонсировать
Правила форума
Полностью балансный усилитель класса D на мостовом выходном каскаде TAS5342
-
Sous
- Разработчик
- Сообщения: 1412
- Стаж: 5 лет 4 месяца
- Репутация: 1234
- Откуда: Ивано-Франковск
- Аудио система: DX3pro
Focal horus716
S_Audio stereo AMP 2_061
Полностью балансный усилитель класса D на мостовом выходном каскаде TAS5342
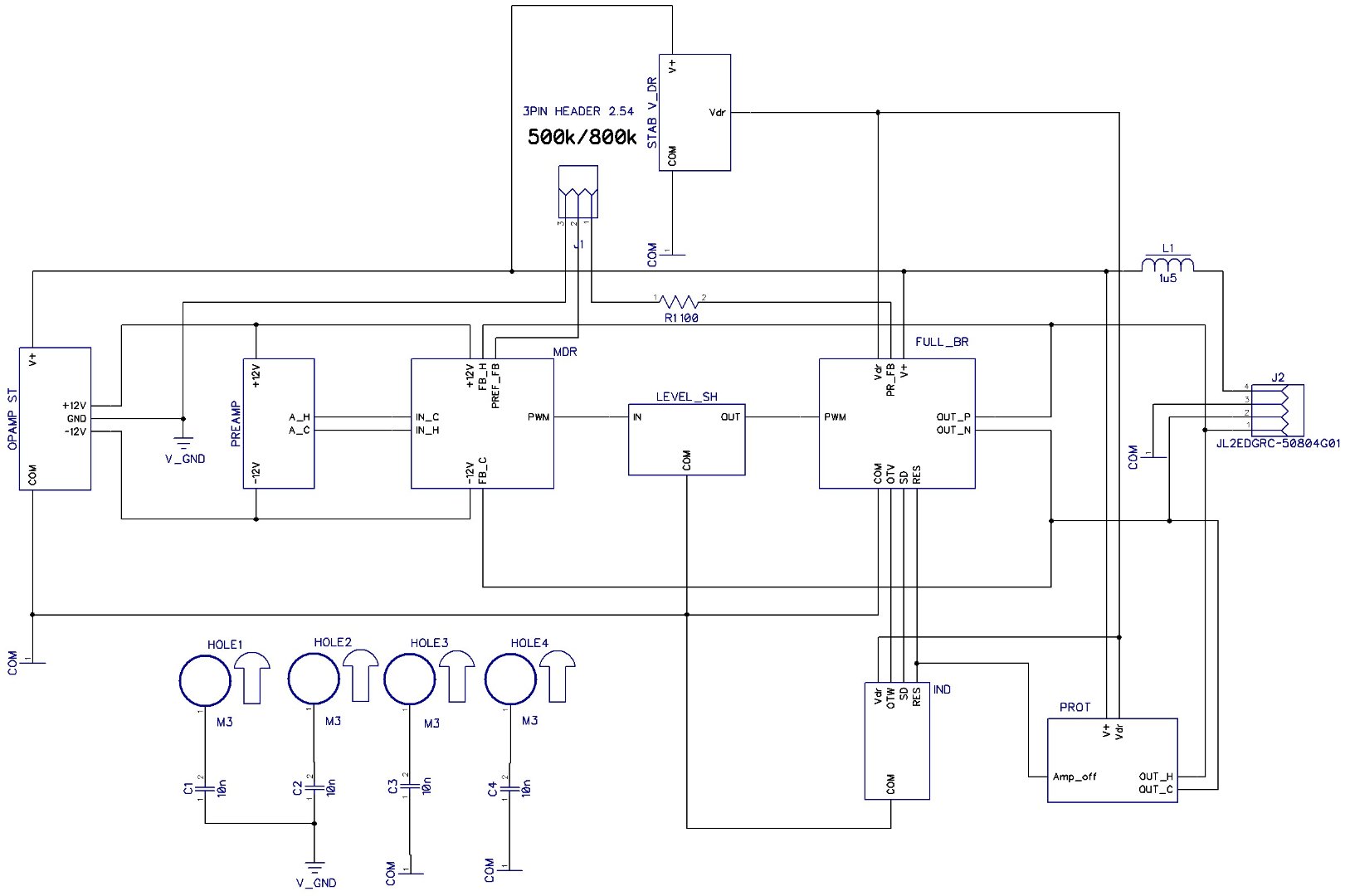
Проект под смешным названием "PTERO".От момента заказа первого прототипа прошло уже как 5 лет.
Название такое, так как проект в чем-то основан на совмещении несовместимого. Для модулятора необходимо двухполярное напряжение, тогда как выходной каскад работает от монополярного напряжения с привязкой всех уровней к минусовой шине.
Идея повторить широко известный в узких кругах Oriel Indra, но на современном модуляторе и без всяких там ПЛИС и контроллеров.
Усилитель с монополярным питанием. Максимальная мощность 100Вт/4Ом, 150Вт/2Ом. Выходной каскад отличается очень малым временем распространения сигнала - в районе 60нс, и приемлемой линейностью - без обратной связи около 0,2%. Плюс короткий быстроспадающий спектр искажений. С современным модулятором это позволяет получить во всем диапазоне мощностей до -3дБ искажения менее 0,0005% даже в варианте ncore. В варианте purifi искажения ниже 0,0001%.
Название такое, так как проект в чем-то основан на совмещении несовместимого. Для модулятора необходимо двухполярное напряжение, тогда как выходной каскад работает от монополярного напряжения с привязкой всех уровней к минусовой шине.
Идея повторить широко известный в узких кругах Oriel Indra, но на современном модуляторе и без всяких там ПЛИС и контроллеров.
Усилитель с монополярным питанием. Максимальная мощность 100Вт/4Ом, 150Вт/2Ом. Выходной каскад отличается очень малым временем распространения сигнала - в районе 60нс, и приемлемой линейностью - без обратной связи около 0,2%. Плюс короткий быстроспадающий спектр искажений. С современным модулятором это позволяет получить во всем диапазоне мощностей до -3дБ искажения менее 0,0005% даже в варианте ncore. В варианте purifi искажения ниже 0,0001%.
-
uriy
- Магистр электроники
- Сообщения: 1468
- Стаж: 2 года 7 месяцев
- Репутация: 447
- Откуда: Ukraine
- Аудио система: Цифраактив
Re: Полностью балансный усилитель класса D на мостовом выходном каскаде TAS5342
Поздравляю с переходом на мостовой выход уся.
Теперь нет геморроя с пампингом и как следствием нет геморроя с оос в БП. Уйма проблем питания решается одним махом т.е. мостовым выходом уся, что значительно снижает требование к БП.
Теперь нет геморроя с пампингом и как следствием нет геморроя с оос в БП. Уйма проблем питания решается одним махом т.е. мостовым выходом уся, что значительно снижает требование к БП.
- ARTShaving
- Почетный пользователь
- Сообщения: 186
- Стаж: 2 года 2 месяца
- Репутация: 56
- Откуда: Dnipro
- Аудио система: Іphone, блютуз колонка.
- Контактная информация:
Re: Полностью балансный усилитель класса D на мостовом выходном каскаде TAS5342
Підкажіть, будь ласка, яка максимальна і мінімальна напруга живлення і яка максимальна потужність при 8 омній нагрузці?Sous писал(а): 28 ноя 2023, 21:26 Усилитель с монополярным питанием. Максимальная мощность 100Вт/4Ом, 150Вт/2Ом.
Дякую.
-
Sous
- Разработчик
- Сообщения: 1412
- Стаж: 5 лет 4 месяца
- Репутация: 1234
- Откуда: Ивано-Франковск
- Аудио система: DX3pro
Focal horus716
S_Audio stereo AMP 2_061
Re: Полностью балансный усилитель класса D на мостовом выходном каскаде TAS5342
починає працювати від 24В.
На 8Ом можна отримати 50Вт при 32В.
На 8Ом можна отримати 50Вт при 32В.
-
Sous
- Разработчик
- Сообщения: 1412
- Стаж: 5 лет 4 месяца
- Репутация: 1234
- Откуда: Ивано-Франковск
- Аудио система: DX3pro
Focal horus716
S_Audio stereo AMP 2_061
Re: Полностью балансный усилитель класса D на мостовом выходном каскаде TAS5342
спасибо. С блоками действительно ситуааци получше. Хотя не так чтоб уж сильно, минимум половина дешевых не отвечает нормам безопасности.uriy писал(а): 28 ноя 2023, 21:59 Поздравляю с переходом на мостовой выход уся.
Теперь нет геморроя с пампингом и как следствием нет геморроя с оос в БП. Уйма проблем питания решается одним махом т.е. мостовым выходом уся, что значительно снижает требование к БП.
-
uriy
- Магистр электроники
- Сообщения: 1468
- Стаж: 2 года 7 месяцев
- Репутация: 447
- Откуда: Ukraine
- Аудио система: Цифраактив
Re: Полностью балансный усилитель класса D на мостовом выходном каскаде TAS5342
Какие нормы безопасности в аудиофилии???Sous писал(а): 29 ноя 2023, 14:44 С блоками действительно ситуааци получше. Хотя не так чтоб уж сильно, минимум половина дешевых не отвечает нормам безопасности.
Шучу конечно, но частенько ради нулей после запятой аудиофилы отключают цепи безопасности в импульсных БП. Но теперь вам прикрутить к этому усю свой стабилизированный ИБП вообще не проблема. Тем самым уменьшить размеры ИБП ну и удешевить его т.к. конденсаторы денег стоят. Но БП это всё цветочки, теперь по ТТХ вы с лёгкостью ложите на лопатки уси на основе TPA3255, а это весьма круто, в общем мостовой выход уся это сила которая позволяет достигнуть хороших ТТХ с меньшими общими затратами. Как я понимаю сейчас многие обращают вминание на уси на ТРА3255 т.к. она сейчас в тренде по показателям качество/цена, ну вот, теперь по показателю цена качество вы переплюнули ТРА3255, что само собой, должно заинтересовать людей которые хотят чёт лучше чем ТРА3255 но за вменяемые деньги.
-
Magnus
- Постоянный житель
- Сообщения: 273
- Стаж: 2 года 6 месяцев
- Репутация: 69
- Откуда: Урал
- Аудио система: Denon avr x3400, Focal chorus 826V, MS Sound Purifi 3.065
Re: Полностью балансный усилитель класса D на мостовом выходном каскаде TAS5342
Проект под смешным названием "PTERO"
"-Питеро? -Нет, натурал!" (с)
А размеры плат есть? Завалялся у меня корпус узенький. Может что получится?
"-Питеро? -Нет, натурал!" (с)
А размеры плат есть? Завалялся у меня корпус узенький. Может что получится?
-
Sous
- Разработчик
- Сообщения: 1412
- Стаж: 5 лет 4 месяца
- Репутация: 1234
- Откуда: Ивано-Франковск
- Аудио система: DX3pro
Focal horus716
S_Audio stereo AMP 2_061
Re: Полностью балансный усилитель класса D на мостовом выходном каскаде TAS5342
50х93в моно версии.
и 89х100 в стерео. Стерео пока в виде готового набора документации. Пока не приедет моновариант заказывать не буду, чтобы учесть результаты тестов.
и 89х100 в стерео. Стерео пока в виде готового набора документации. Пока не приедет моновариант заказывать не буду, чтобы учесть результаты тестов.
- ARTShaving
- Почетный пользователь
- Сообщения: 186
- Стаж: 2 года 2 месяца
- Репутация: 56
- Откуда: Dnipro
- Аудио система: Іphone, блютуз колонка.
- Контактная информация:
Re: Полностью балансный усилитель класса D на мостовом выходном каскаде TAS5342
Помітив, що зручніше коли вхідний стерео сигнал приходить по одній «косичці» чим по двом.
Якщо попередня плата має вихід стерео сигналу в одній «косичці», то потрібно думати, як його розвести окремо на дві.
Якщо попередня плата має вихід стерео сигналу в одній «косичці», то потрібно думати, як його розвести окремо на дві.
-
drmodd
- Гуру электроники☆☆☆☆
- Сообщения: 182
- Стаж: 4 года 11 месяцев
- Репутация: 92
- Откуда: Москва
- Аудио система: E70 Velvet, SuperGaN, PTERO, Focal Chorus 726, MA Bronze, N-Acoustic.
Re: Полностью балансный усилитель класса D на мостовом выходном каскаде TAS5342
Там же балансный вход, одним проводом нужно 5 жилок.ARTShaving писал(а): 04 дек 2023, 01:10 Помітив, що зручніше коли вхідний стерео сигнал приходить по одній «косичці» чим по двом.
-
drmodd
- Гуру электроники☆☆☆☆
- Сообщения: 182
- Стаж: 4 года 11 месяцев
- Репутация: 92
- Откуда: Москва
- Аудио система: E70 Velvet, SuperGaN, PTERO, Focal Chorus 726, MA Bronze, N-Acoustic.
Re: Полностью балансный усилитель класса D на мостовом выходном каскаде TAS5342
А подскажите мне пожалуйста, какие цепи в ИИП нужно отключить для большего количества нулей? А то я настолько тупой, что даже понять не могу, о чем речь.uriy писал(а): 29 ноя 2023, 15:24 Шучу конечно, но частенько ради нулей после запятой аудиофилы отключают цепи безопасности в импульсных БП.
-
Sous
- Разработчик
- Сообщения: 1412
- Стаж: 5 лет 4 месяца
- Репутация: 1234
- Откуда: Ивано-Франковск
- Аудио система: DX3pro
Focal horus716
S_Audio stereo AMP 2_061
Re: Полностью балансный усилитель класса D на мостовом выходном каскаде TAS5342
Наконец-то приехали чистовые платы Ptero
- Alex
- Site Admin
- Сообщения: 4165
- Стаж: 14 лет 1 месяц
- Репутация: 2717
- Откуда: Kiev
- Аудио система: www.is.gd/l0dt3T
- Контактная информация:
-
Sous
- Разработчик
- Сообщения: 1412
- Стаж: 5 лет 4 месяца
- Репутация: 1234
- Откуда: Ивано-Франковск
- Аудио система: DX3pro
Focal horus716
S_Audio stereo AMP 2_061
Re: Полностью балансный усилитель класса D на мостовом выходном каскаде TAS5342
В производстве стерео вариант платы.
- kovrigger
- Постоянный житель
- Сообщения: 425
- Стаж: 5 лет
- Репутация: 114
- Откуда: Украина, Киев
- Аудио система: NFJ&FX AUDIO 502S PRO, акустика "Фараон 2 Magico Mini" от HiFiCompass, ЦАП AH-D6+(авторский), звуковая карта Apogee Duet Firewire
Re: Полностью балансный усилитель класса D на мостовом выходном каскаде TAS5342
красиво выглядит и по характеристикам топчик. Риспект автору
- lexey
- Самоделкин
- Сообщения: 273
- Стаж: 4 года 1 месяц
- Репутация: 221
- Откуда: Усть-Каменогорск
- Аудио система: :
ЦАП: SMSL SU-9 PRO es9039pro
Усилитель: 3_065р ULTRA
Акустика: Проект xrk971
Re: Полностью балансный усилитель класса D на мостовом выходном каскаде TAS5342
Собрал простую сборку на моно модулях TAS5342. Без всяких реле, защит, селекторов собирается очень, очень просто. Мне потребовался один вечер. Для новичков я думаю сборка не потребует каких то супер способностей.
Потребовались некоторые детали.
Использовал маленький алюминиевый корпус https://aliexpress.ru/item/32921255330. ... 6092264968
Блок питания 24в примерно за 10 долларов)) https://aliexpress.ru/item/100500549955 ... 3323307562
РГ 10kO https://aliexpress.ru/item/100500251650 ... 0962358440
Вводы выводы были в наличии. Также щепотка проводов оказалась под рукой.
Так как блок питания на 24в пришлось его немного разогнать до 30в. Возможно можно и больше (на печатной плате с права от транса написано DC-36-7 намекает о этом) но я не стал испытывать судьбу
Подсветка на кнопке корпуса работает не от 220в. По этому просто отпаял светодиод на блоке питания и припаял тонкий провод на это место. А дальше провод подпаял к кнопке. Работает)
Потребовались некоторые детали.
Использовал маленький алюминиевый корпус https://aliexpress.ru/item/32921255330. ... 6092264968
Блок питания 24в примерно за 10 долларов)) https://aliexpress.ru/item/100500549955 ... 3323307562
РГ 10kO https://aliexpress.ru/item/100500251650 ... 0962358440
Вводы выводы были в наличии. Также щепотка проводов оказалась под рукой.
Так как блок питания на 24в пришлось его немного разогнать до 30в. Возможно можно и больше (на печатной плате с права от транса написано DC-36-7 намекает о этом) но я не стал испытывать судьбу
Весь мир - Варкрафт, а ты в нём Мурлок.
- lexey
- Самоделкин
- Сообщения: 273
- Стаж: 4 года 1 месяц
- Репутация: 221
- Откуда: Усть-Каменогорск
- Аудио система: :
ЦАП: SMSL SU-9 PRO es9039pro
Усилитель: 3_065р ULTRA
Акустика: Проект xrk971
Re: Полностью балансный усилитель класса D на мостовом выходном каскаде TAS5342
Провод для подсветки.
Блок питания установил на стойки длинной тела 6мм, резьба м3.
Внимание!!! Радиатор блока питания заодно с минусовым контактом электролита после диодного моста, 300вольт.
По блоку вроде все.
По платам ум, ну тут все скучно). Юрий постарался и сделал платы ну очень простыми в подключении. Подключайте вход (здесь все подписано, горячий H. холодный C. Не каких тебе интриг и расследований о мистическом значении квадратной площадки пина)). Я припаял провода, если есть конвекторы и очень лень, то подключить ум можно вовсе не имея паяльник
Питание и выход на акустику, в комплекте шли клеммы, можно тоже без паяльники. Я не призываю к отказу от паяльника, я использовал обжим. Я к тому что если его нет под рукой то это не большая проблема
Крепеж платы к днищу корпуса. Платы были укомплектованы переходной пластинкой на чипе. Я использовал терм прокладку, толщину точно не знаю, но она у меня была. С этим бутербродом мне по высоте подошли стойки с длинной тела 5мм. Может с слюдой понадобится стойки длинной тела 4мм, но это думаю нужно по месту смотреть.
РГ припаял к платке для псевдо-балансного подключения. В принципе на это все.
Внимание!!! Радиатор блока питания заодно с минусовым контактом электролита после диодного моста, 300вольт.
По блоку вроде все.
По платам ум, ну тут все скучно). Юрий постарался и сделал платы ну очень простыми в подключении. Подключайте вход (здесь все подписано, горячий H. холодный C. Не каких тебе интриг и расследований о мистическом значении квадратной площадки пина)). Я припаял провода, если есть конвекторы и очень лень, то подключить ум можно вовсе не имея паяльник
Питание и выход на акустику, в комплекте шли клеммы, можно тоже без паяльники. Я не призываю к отказу от паяльника, я использовал обжим. Я к тому что если его нет под рукой то это не большая проблема
Крепеж платы к днищу корпуса. Платы были укомплектованы переходной пластинкой на чипе. Я использовал терм прокладку, толщину точно не знаю, но она у меня была. С этим бутербродом мне по высоте подошли стойки с длинной тела 5мм. Может с слюдой понадобится стойки длинной тела 4мм, но это думаю нужно по месту смотреть.
РГ припаял к платке для псевдо-балансного подключения. В принципе на это все.
Весь мир - Варкрафт, а ты в нём Мурлок.
- lexey
- Самоделкин
- Сообщения: 273
- Стаж: 4 года 1 месяц
- Репутация: 221
- Откуда: Усть-Каменогорск
- Аудио система: :
ЦАП: SMSL SU-9 PRO es9039pro
Усилитель: 3_065р ULTRA
Акустика: Проект xrk971
Re: Полностью балансный усилитель класса D на мостовом выходном каскаде TAS5342
По звуку, тут я очень скучный человек. "Оценивая" качество звучания я могу оперировать словами "мне не нравится" и "мне нравится".
Мне нравится как звучит этот усилитель.
У меня уже собралась небольшая коллекция усилителей на модулях от Юрия. Мне они нравятся
Если Администратор разрешит то я бы создал объявление с продажей всех ум что на фото ниже. Мне столько не нужно, я хочу теперь собрать ум на топовых платах Юрия 3_065. И уже успокоится, на какое то время
Мне нравится как звучит этот усилитель.
У меня уже собралась небольшая коллекция усилителей на модулях от Юрия. Мне они нравятся
Если Администратор разрешит то я бы создал объявление с продажей всех ум что на фото ниже. Мне столько не нужно, я хочу теперь собрать ум на топовых платах Юрия 3_065. И уже успокоится, на какое то время
Весь мир - Варкрафт, а ты в нём Мурлок.
- Alex
- Site Admin
- Сообщения: 4165
- Стаж: 14 лет 1 месяц
- Репутация: 2717
- Откуда: Kiev
- Аудио система: www.is.gd/l0dt3T
- Контактная информация:
Re: Полностью балансный усилитель класса D на мостовом выходном каскаде TAS5342
Конечно продавайте.
- Alex
- Site Admin
- Сообщения: 4165
- Стаж: 14 лет 1 месяц
- Репутация: 2717
- Откуда: Kiev
- Аудио система: www.is.gd/l0dt3T
- Контактная информация:
Re: Полностью балансный усилитель класса D на мостовом выходном каскаде TAS5342
Хочу собрать в таком же корпусе, интересно, как будет звучать.lexey писал(а): 09 янв 2024, 19:04 По звуку, тут я очень скучный человек. "Оценивая" качество звучания я могу оперировать словами "мне не нравится" и "мне нравится".
Мне нравится как звучит этот усилитель.
1704719636960.jpg
1704719636955.jpg
1704719581957.jpg
-
ivan2024
- Пользователь
- Сообщения: 11
- Стаж: 1 год 11 месяцев
- Репутация: 0
- Откуда: Новокузнецк
- Аудио система: TDA1541A -> TPA3116 D2 (DC24V) & NAD D 3020 -> Crysler Living Audio Ce2-aIII, Technics Speaker System SC-1550N
Re: Полностью балансный усилитель класса D на мостовом выходном каскаде TAS5342
То же самое, но только без моста есть? Меандры сказочные (как и все остальные графики), но блин... предубеждение, всё такое)))) И мне столько Ваттов не надо, нужно 6-тиканальник собрать чутка помощнее TPA3116 D2 каждый канал чтобы был.
- Alex
- Site Admin
- Сообщения: 4165
- Стаж: 14 лет 1 месяц
- Репутация: 2717
- Откуда: Kiev
- Аудио система: www.is.gd/l0dt3T
- Контактная информация:
Re: Полностью балансный усилитель класса D на мостовом выходном каскаде TAS5342
Тут весь прикол что Мостовой Усилок.
-
ivan2024
- Пользователь
- Сообщения: 11
- Стаж: 1 год 11 месяцев
- Репутация: 0
- Откуда: Новокузнецк
- Аудио система: TDA1541A -> TPA3116 D2 (DC24V) & NAD D 3020 -> Crysler Living Audio Ce2-aIII, Technics Speaker System SC-1550N
Re: Полностью балансный усилитель класса D на мостовом выходном каскаде TAS5342
Синусоиду на осциллографе именно мост колбасит, не понимаю (как-то странно как будто колбасится (не через ноль (как логично ожидать), а наоборот), не?)? Или я просто подгоняюсь уже. Просто... ну не концерт же как-никак для дома.
- Vacumeter
- Почетный пользователь
- Сообщения: 60
- Стаж: 2 года 5 месяцев
- Репутация: 13
- Откуда: Одесса
- Аудио система: Pioneer A-402R; Pioneer CT-656; TANNOY Mercury MX-2; JBL-E20; AKAI-CS-M01; AKAI-AM-U01
Re: Полностью балансный усилитель класса D на мостовом выходном каскаде TAS5342
А приобрести платы можно где-то?
-
Sous
- Разработчик
- Сообщения: 1412
- Стаж: 5 лет 4 месяца
- Репутация: 1234
- Откуда: Ивано-Франковск
- Аудио система: DX3pro
Focal horus716
S_Audio stereo AMP 2_061
Re: Полностью балансный усилитель класса D на мостовом выходном каскаде TAS5342
Разделение каналов на стерео плате в аудиодиапазоне.
-
Mikle
- Почетный пользователь
- Сообщения: 82
- Стаж: 1 год 10 месяцев
- Репутация: 16
- Откуда: Харьков
- Аудио система: SMSL dac, ArcamA28, Sous 2.
061P/Epos M22i
Re: Полностью балансный усилитель класса D на мостовом выходном каскаде TAS5342
Юрий, какой коэф. усиления стереоплаты?Sous писал(а): 28 янв 2024, 14:26 Разделение каналов на стерео плате в аудиодиапазоне.
Взаимопроникновение каналов.png