Темы в форуме
Новые сообщения
-
08-дек Выбор схемы фонокорректора
-
02-дек Звуковая карта Asus Xonar U7 MKII (замер RMAA)
-
30-ноя Tiny Riaa
-
21-ноя ЦАП на легендарной TDA1541A из Поднебесной
-
03-окт ЦАП SMSL D200
-
29-сен Сетевой аудиоцентр на Raspberry Pi 3B+
-
23-сен Усилитель для наушников Fosi Audio ZH3 HIFI на AKM4493SEQ
-
16-сен Мобильный ЦАП с усилителем для наушников Khadas Tea Pro
-
01-сен Звуковая карта Fosi Audio K7 HiFi DAC с усилителем для наушников
-
14-авг Чем меньше ЦАП, тем хуже звук?
-
10-авг Теплый ламповый ЦАП
-
09-авг Мультибитный ЦАП на древнем PCM56P
-
03-авг ЦАП с усилителем для наушников SMSL LIN.LIN.LIN DS200
-
19-июл подыскиваю проигрыватель занедорого
-
07-июл SMSL C200Pro - ЦАП с усилителем для наушников
Новые темы
-
27-сен ЦАП SMSL D200
-
23-сен Усилитель для наушников Fosi Audio ZH3 HIFI на AKM4493SEQ
-
09-сен Мобильный ЦАП с усилителем для наушников Khadas Tea Pro
-
29-июл ЦАП с усилителем для наушников SMSL LIN.LIN.LIN DS200
-
19-июл Мультибитный ЦАП на древнем PCM56P
-
19-июл подыскиваю проигрыватель занедорого
-
16-май Чем меньше ЦАП, тем хуже звук?
-
12-май SMSL C200Pro - ЦАП с усилителем для наушников
-
08-май ЦАП Fosi Audio ZD3 на ES9039Q2M
-
03-май ЦАП Tempotec March m3
-
27-апр Фонокорректор Fosi Audio BOX X5 за 100$
-
23-апр Tiny Riaa
-
23-апр USB DAC для телефону
-
17-апр Звуковая карта Fosi Audio K7 HiFi DAC с усилителем для наушников
-
04-мар Выбор ЦАП до 500$
Youtube
TikTok
Инстаграм
☝ Спонсировать
Правила форума
Чувствительный фонокорректор с ООС в первом каскаде
- LinuxManiac
- Добрейший модератор
- Сообщения: 1220
- Стаж: 6 лет 8 месяцев
- Репутация: 780
- Откуда: Киев
- Контактная информация:
Чувствительный фонокорректор с ООС в первом каскаде
Среди схем фонокорректоров мое внимание давно привлекли несколько – с коррекцией АЧХ в цепи ООС, охватывающей первый каскад. При этом, это не разработки наших дней, а конструкции полувековой давности. Прежде всего – от Mullard (копия этой схемы была в журнале «Радио» №5 за 1965 год, с. 63).
Далее – фрагмент другой схемы и её полная версия неизвестного авторства, но явно также не из нового времени.
Наконец – фрагмент схемы предусилителя QUAD-22 с комбинированной цепью коррекции (ООС в первом каскаде в сочетании с пассивной цепью «с анода на землю»).
050-246-3341; Viber: 068-362-3497
- LinuxManiac
- Добрейший модератор
- Сообщения: 1220
- Стаж: 6 лет 8 месяцев
- Репутация: 780
- Откуда: Киев
- Контактная информация:
Re: Чувствительный фонокорректор с ООС в первом каскаде
Несколько раз я намеревался заняться макетированием такого схемного решения, и всегда что-то мешало. А в этот раз – таки сделал макет, взяв за основу вторую из показанных выше схем. Выбрал её, исходя из меньшей величины анодной нагрузки (естественно – и бОльшего тока анода). Не люблю уж очень слаботочные режимы. По своей привычке – стремлюсь не повторять полностью чужие схемы – во второй каскад поставил триоды PC88. Ранее никогда их не применял, а паспортные данные нравились (усиление приблизительно 50 при токе анода до 15 мА).
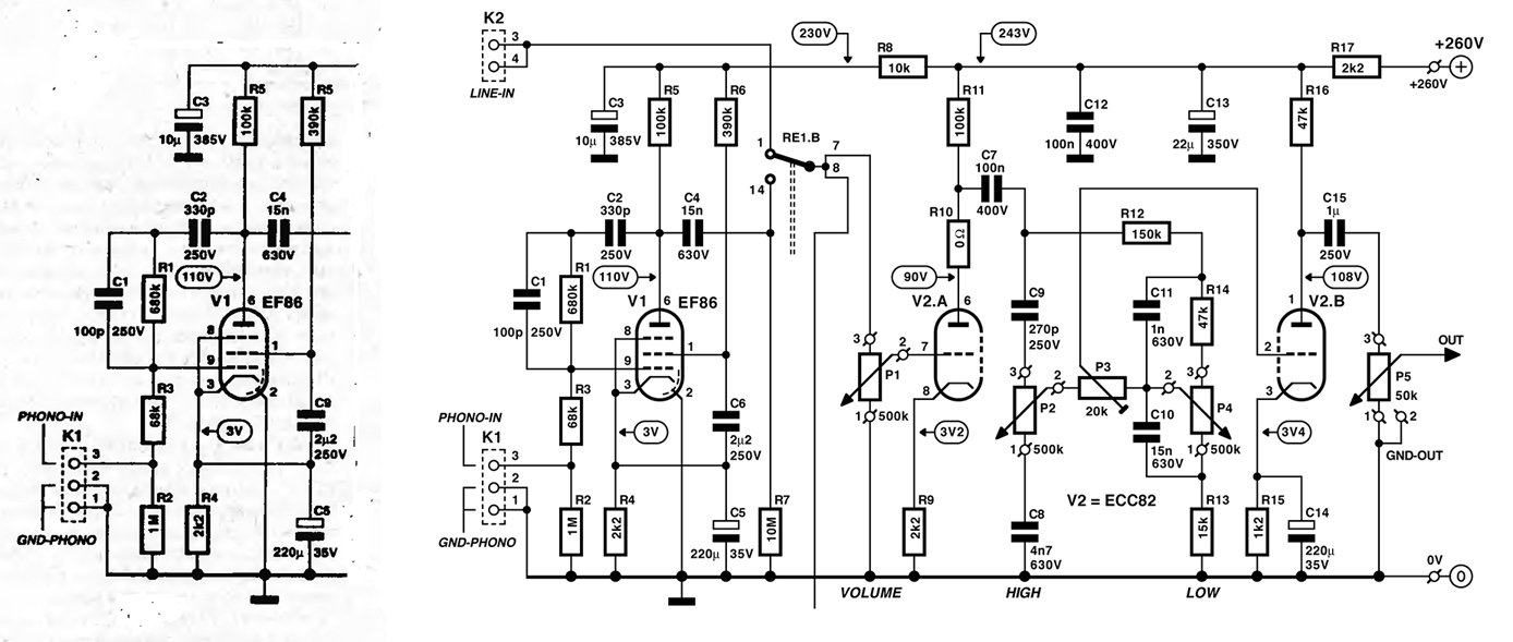
Собрал макет. Включил… и впечатлился. Не ожидал столь хорошего звука. Думал, что будет или неплохо, или как-то не очень. Отбросил все дела и занялся конструкцией «в металле». Корпус у меня был (не помню уже, где и когда купил). Ламповые панельки в этот раз установил внутри (под верхней панелью), а не снаружи корпуса. Использовал импульсный блок питания (такой уже применял ранее). Вот окончательная схема. Из особенностей:
1) напряжение накала ламп PC88 – 3,8 вольта, поэтому накалы включены через гасящие резисторы (существует версия таких ламп EC88 с накалом 6,3 вольта, но у меня их нет)
2) радиатор ИБП соединен с корпусом фонокорреткора (без этого почему-то присутствовал фон 50 Гц)
3) увеличено и стабилизировано напряжение питания экранной сетки пентода
4) увеличен номинал межкаскадного конденсатора
5) выходное сопротивление - приблизительно 3,5–4 кОм
6) усиление на частоте 1000 Гц – приблизительно 550-600; очень пригодится при работе с низкочувствительными ММ-головками (бывают такие - «low-output cartridge”).
Вчера закончил чистовую конструкцию. Включил – убедился, что работает, но слушать уже не стал. Было поздно. Сегодня поставил “Wish You Were Here”. Не знаю, то ли это эффект новизны, то ли в такой схеме что-то есть. И это что-то достойно внимания. Несмотря на то, что знаю все моменты и нюансы альбома наизусть, я «выпал» из времени, пока звучала первая сторона пластинки. Так что, выводы я сделал:
1) коррекция в цепи ООС фонокорректора не есть «зло», как порой приходится читать и слышать
2) схемы середины прошлого века – кладезь, если не сказать сокровищница, знаний.
Собрал макет. Включил… и впечатлился. Не ожидал столь хорошего звука. Думал, что будет или неплохо, или как-то не очень. Отбросил все дела и занялся конструкцией «в металле». Корпус у меня был (не помню уже, где и когда купил). Ламповые панельки в этот раз установил внутри (под верхней панелью), а не снаружи корпуса. Использовал импульсный блок питания (такой уже применял ранее). Вот окончательная схема. Из особенностей:
1) напряжение накала ламп PC88 – 3,8 вольта, поэтому накалы включены через гасящие резисторы (существует версия таких ламп EC88 с накалом 6,3 вольта, но у меня их нет)
2) радиатор ИБП соединен с корпусом фонокорреткора (без этого почему-то присутствовал фон 50 Гц)
3) увеличено и стабилизировано напряжение питания экранной сетки пентода
4) увеличен номинал межкаскадного конденсатора
5) выходное сопротивление - приблизительно 3,5–4 кОм
6) усиление на частоте 1000 Гц – приблизительно 550-600; очень пригодится при работе с низкочувствительными ММ-головками (бывают такие - «low-output cartridge”).
Вчера закончил чистовую конструкцию. Включил – убедился, что работает, но слушать уже не стал. Было поздно. Сегодня поставил “Wish You Were Here”. Не знаю, то ли это эффект новизны, то ли в такой схеме что-то есть. И это что-то достойно внимания. Несмотря на то, что знаю все моменты и нюансы альбома наизусть, я «выпал» из времени, пока звучала первая сторона пластинки. Так что, выводы я сделал:
1) коррекция в цепи ООС фонокорректора не есть «зло», как порой приходится читать и слышать
2) схемы середины прошлого века – кладезь, если не сказать сокровищница, знаний.
050-246-3341; Viber: 068-362-3497
- LinuxManiac
- Добрейший модератор
- Сообщения: 1220
- Стаж: 6 лет 8 месяцев
- Репутация: 780
- Откуда: Киев
- Контактная информация:
Re: Чувствительный фонокорректор с ООС в первом каскаде
Всем хорошего звука!
050-246-3341; Viber: 068-362-3497
- Alex
- Site Admin
- Сообщения: 4147
- Стаж: 14 лет 1 месяц
- Репутация: 2700
- Откуда: Kiev
- Аудио система: www.is.gd/l0dt3T
- Контактная информация:
Re: Чувствительный фонокорректор с ООС в первом каскаде
Красота то какая!
- LinuxManiac
- Добрейший модератор
- Сообщения: 1220
- Стаж: 6 лет 8 месяцев
- Репутация: 780
- Откуда: Киев
- Контактная информация: