Собрал в черновом виде на двух парах усилителей NCore-purify clone.
Вместо монструозных катушек и других аудиофильских деталей в кроссовере самих колонок, подобных этим:
Нижние две платы - усилители НЧ, верхние две - усилители ВЧ/СЧ
Нч фильтрация выполнена на входе усилителя с помощью переделанных китайских плат фильтра для сабвуфера, изменил чтобы срез регулировался в пределах ~420 - 2500 Гц.
В колонках НЧ фильтр вообще убран, НЧ динамики напрямую подключены к клеммам (для ВЧ отдельные клеммы, провода).
У ВЧ усилителей входные электролиты закорочены, на входе добавлены простые полипропиленовые конденсаторы 0.33мкф.
БП предполагается 2шт (левый/правый каналы), резистором снизил напряжение до 42в.
Слушаю пока в этом черновом варианте, нравится как звучит. Бас однозначно стал чище, улучшилась отдача (бас получается подключен по постоянке). Соседи снизу подтверждают )
Регулировку частоты среза специально сделал такую, чтобы штатная (2200Гц) была у края - т.е. я знаю где нужное мне положение регулятора. Усиление НЧ/ВЧ сделал одинаковым.
Думаю ещё как собрать по корпусам )
Темы в форуме
Новые сообщения
-
01-дек Усилитель для наушников на TPA6120 с Алиэкспресс
-
01-дек Усилитель D класса на базе плат 2_062 S_AUDIO от Alex
-
28-ноя Усилитель звука D класса Clone purifi Hb 3.064 ULTRA
-
26-ноя Усилитель на модулях PTERO TAS5342
-
19-ноя Двухтактный на лампах EL34 в триодном включении
-
19-ноя МА12070. Прекрасная фрау, с которой мало кто дружит
-
18-ноя Клон nСore от Юрия Игнатьева 400 Вт (2_051_LITE)
-
15-ноя Усилитель Беслика А.И на Германиевых транзисторах v3.01
-
10-ноя Усилитель JLH 1969
-
09-ноя Немного самодельных усилителей
-
08-ноя Все про лампу гу 15
-
06-ноя Апгрейд усилителя для наушников Douk Audio U3
-
06-ноя Интересный усилитель AIYIMA A80 TPA3255 PFFB
-
02-ноя Усилитель Ampapa D1 HPF 300Wx2
-
16-окт Усилитель на плате PTERO REV 1_03 TAS5342A cборка от Alex
Новые темы
-
23-ноя Усилитель для наушников на TPA6120 с Алиэкспресс
-
04-ноя Все про лампу гу 15
-
02-ноя Немного самодельных усилителей
-
30-окт Апгрейд усилителя для наушников Douk Audio U3
-
29-окт Усилитель Ampapa D1 HPF 300Wx2
-
12-окт Усилитель Беслика А.И на Германиевых транзисторах v3.01
-
21-сен Snail II
-
15-сен Регулятор тембра
-
12-сен Усилитель, работающий от пульта ТВ.
-
08-сен Класс Д с классическим БП
-
07-сен Як звучить підсилювач на мс. STK407-090B?
-
31-авг Нужен стерео усилитель под заказ (хай енд)
-
29-авг Винтаж в помойку?
-
28-авг Помощь в подборе усилителя.
-
18-авг Усилитель D класса на базе плат 2_062 S_AUDIO от Alex
Наш youtube
Наш инстаграм
☝ Сказать спасибо!
Правила форума
Биампинг со встроенным кроссовером для НЧ
-
Nialpo
- Пользователь
- Сообщения: 10
- Стаж: 5 лет 3 месяца
- Репутация: 6
- Откуда: Пермь
- Аудио система: nCore клон + Technics SB-RX50
Re: Биампинг со встроенным кроссовером для НЧ
Ещё пара слов о регуляторе громкости (общем). Всё просто:
Сам регулятор шаговый, минимально-достаточный, такой:
-
Nialpo
- Пользователь
- Сообщения: 10
- Стаж: 5 лет 3 месяца
- Репутация: 6
- Откуда: Пермь
- Аудио система: nCore клон + Technics SB-RX50
Re: Биампинг со встроенным кроссовером для НЧ
От советских слюдяных конденсаторов отказался (это было экспериментально)
Сейчас np0
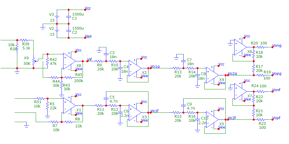
Схема фильтра на китайской плате, вверху было - внизу стало.
(4 резистора 20к включены последовательно с регулятором частоты среза 100к)
Схема фильтра на китайской плате, вверху было - внизу стало.
(4 резистора 20к включены последовательно с регулятором частоты среза 100к)