Темы в форуме
Новые сообщения
-
19-дек Не делайте эти ошибки при покупке Б/У(винтажного) усилителя звука
-
18-дек Триодный однотактный 6П36С + 6В1П
-
18-дек Ваш самый дорогой усилителль мощности
-
17-дек Усилитель Беслика А.И на Германиевых транзисторах v3.01
-
16-дек Усилитель JLH 1969
-
12-дек Усилитель звука D класса Clone purifi Hb 3.064 ULTRA
-
11-дек Усилитель на модулях PTERO TAS5342
-
11-дек Черырехканальный усилитель D класса Douk Audio G7
-
10-дек SMSL PA-X
-
09-дек Усилитель А класса JLH2003 c импульсным блоком питания
-
01-дек Усилитель для наушников на TPA6120 с Алиэкспресс
-
01-дек Усилитель D класса на базе плат 2_062 S_AUDIO от Alex
-
19-ноя Двухтактный на лампах EL34 в триодном включении
-
19-ноя МА12070. Прекрасная фрау, с которой мало кто дружит
-
18-ноя Клон nСore от Юрия Игнатьева 400 Вт (2_051_LITE)
Новые темы
-
17-дек Ваш самый дорогой усилителль мощности
-
05-дек SMSL PA-X
-
02-дек Черырехканальный усилитель D класса Douk Audio G7
-
23-ноя Усилитель для наушников на TPA6120 с Алиэкспресс
-
04-ноя Все про лампу гу 15
-
02-ноя Немного самодельных усилителей
-
30-окт Апгрейд усилителя для наушников Douk Audio U3
-
29-окт Усилитель Ampapa D1 HPF 300Wx2
-
12-окт Усилитель Беслика А.И на Германиевых транзисторах v3.01
-
21-сен Snail II
-
15-сен Регулятор тембра
-
12-сен Усилитель, работающий от пульта ТВ.
-
08-сен Класс Д с классическим БП
-
07-сен Як звучить підсилювач на мс. STK407-090B?
-
31-авг Нужен стерео усилитель под заказ (хай енд)
Youtube
TikTok
Инстаграм
☝ Спонсировать
Правила форума
Последние видео с канала
Загрузка видео...
Усилитель JLH 1969
- Justas*
- Гуру электроники☆☆☆☆
- Сообщения: 2324
- Стаж: 4 года 2 месяца
- Репутация: 1263
- Откуда: Украина
- Аудио система: viewtopic.php?p=17721#p17721
Re: Усилитель JLH 1969
По большому счёту, наше увлечение аудиотехникой - сплошной субъективизм.
-
Lazarus
- Пользователь
- Сообщения: 14
- Стаж: 3 года 6 месяцев
- Репутация: 7
- Откуда: Киев
- Аудио система: B&W AURA SE -X AUV 80LE
Telefunken TL700
Re: Усилитель JLH 1969
Добрый день уважаемые форумчане!
Недавно перечитал всю ветку и решил зарегистрироваться на форуме. Я давно вынашивал идею собрать свой усилитель и выбор пал как раз на схему JLH 1969, ввиду ее простоты реализации (в мирской жизни я далек от радиоэлектроники, но закон Ома для участка цепи знаю и паяльником пользоваться умею). Китайские платы не рассматриваю, ибо хочу все сделать максимально самостоятельно.
Итак, за основу была взята схема из сайта http://soundfi.blogspot.com/2018/04/jlh ... ifier.html. Далее, под имеющиеся в наличии компоненты, я попытался развести плату Подскажите пожалуйста, все ли я правильно сделал (разводка платы, подбор компонентов, комментарии)?
Заранее спасибо!
Компоненты:
С1.1,С1.2 - К71-4 (1,8 мкф 160 В)
С2 - Elna Silmic II (100 мкф 35 В)
С3 - Elna Silmic II (220 мкф 25 В)
С4 - Elna Silmic II (470 мкф 25 В)
С5 - К74-16В (0,1 мкф 63 В)
С8 - К74-16В (1,0 мкф 400 В)
С9 - Nichicon KG(M) Gold Tune (10000 мкф 35 В)
R1 - ПТМН-0,5 39 кОм
R2 - ПТМН-0,5 100 кОм
R3 - СП4-1-0,5 (СП3-39А) 100 кОм
R4 - ПТМН-0,5 220 Ом
R5 - ПТМН-0,5 2,7 кОм
R6 - ПТМН-0,5 8,2 кОм
R7 - С2-29В 100 Ом
R8 - СП5-2-0,5 1 кОм
R9 - ПТМН-0,5 2,2 кОм
R10 - МЛТ-2 10 Ом
Т1 - ВС560С
Т2 - BD 139-16
T3, T4 - Tesla KD503
Недавно перечитал всю ветку и решил зарегистрироваться на форуме. Я давно вынашивал идею собрать свой усилитель и выбор пал как раз на схему JLH 1969, ввиду ее простоты реализации (в мирской жизни я далек от радиоэлектроники, но закон Ома для участка цепи знаю и паяльником пользоваться умею). Китайские платы не рассматриваю, ибо хочу все сделать максимально самостоятельно.
Итак, за основу была взята схема из сайта http://soundfi.blogspot.com/2018/04/jlh ... ifier.html. Далее, под имеющиеся в наличии компоненты, я попытался развести плату Подскажите пожалуйста, все ли я правильно сделал (разводка платы, подбор компонентов, комментарии)?
Заранее спасибо!
Компоненты:
С1.1,С1.2 - К71-4 (1,8 мкф 160 В)
С2 - Elna Silmic II (100 мкф 35 В)
С3 - Elna Silmic II (220 мкф 25 В)
С4 - Elna Silmic II (470 мкф 25 В)
С5 - К74-16В (0,1 мкф 63 В)
С8 - К74-16В (1,0 мкф 400 В)
С9 - Nichicon KG(M) Gold Tune (10000 мкф 35 В)
R1 - ПТМН-0,5 39 кОм
R2 - ПТМН-0,5 100 кОм
R3 - СП4-1-0,5 (СП3-39А) 100 кОм
R4 - ПТМН-0,5 220 Ом
R5 - ПТМН-0,5 2,7 кОм
R6 - ПТМН-0,5 8,2 кОм
R7 - С2-29В 100 Ом
R8 - СП5-2-0,5 1 кОм
R9 - ПТМН-0,5 2,2 кОм
R10 - МЛТ-2 10 Ом
Т1 - ВС560С
Т2 - BD 139-16
T3, T4 - Tesla KD503
- Inok
- Постоянный житель
- Сообщения: 332
- Стаж: 3 года 11 месяцев
- Репутация: 186
- Откуда: Ukraine
- Аудио система: Clone purifi Hb 3.065 ULTRA, DALI Oberon 9 Dark Walnut
Re: Усилитель JLH 1969
Схема проверенная годами, собирайте а дальше можно будет и прокачать, если будет желаие.
-
Lazarus
- Пользователь
- Сообщения: 14
- Стаж: 3 года 6 месяцев
- Репутация: 7
- Откуда: Киев
- Аудио система: B&W AURA SE -X AUV 80LE
Telefunken TL700
Re: Усилитель JLH 1969
Спасибо за поддержку!Inok писал(а): 04 июн 2022, 21:28 Схема проверенная годами, собирайте а дальше можно будет и прокачать, если будет желаие.
Правильно ли я понимаю, что в плате явных "косяков" нет и можно приступать к реализации на макете?
- lgedmitry
- Гуру электроники☆☆☆☆
- Сообщения: 1579
- Стаж: 6 лет 5 месяцев
- Репутация: 274
- Откуда: Рыбинск
- Аудио система: Самоделки на MA12070, MA12070P, Heybrook HB3, Wharfedale Diamond 12.2
Re: Усилитель JLH 1969
я б точку запитки +27В перенёс поближе к выходному транзюку. По аналогии с -27В
-
Lazarus
- Пользователь
- Сообщения: 14
- Стаж: 3 года 6 месяцев
- Репутация: 7
- Откуда: Киев
- Аудио система: B&W AURA SE -X AUV 80LE
Telefunken TL700
Re: Усилитель JLH 1969
Спасибо, уже исправилlgedmitry писал(а): 05 июн 2022, 09:07 я б точку запитки +27В перенёс поближе к выходному транзюку. По аналогии с -27В
-
Lazarus
- Пользователь
- Сообщения: 14
- Стаж: 3 года 6 месяцев
- Репутация: 7
- Откуда: Киев
- Аудио система: B&W AURA SE -X AUV 80LE
Telefunken TL700
Re: Усилитель JLH 1969
Забыл задать ещё один интересующий меня вопрос: автор оригинальной схемы не использует ни CRC-фильтр ни электронный дроссель (что рассматривается здесь на форуме), а использует регулируемый линейный стабилизатор положительного напряжения (кр144ен2а).
Не могли бы рассказать о плюсах и минусах такого решения?
Не могли бы рассказать о плюсах и минусах такого решения?
- Вложения
-
- 31D93BA1-E3C3-48A0-9879-82781EC01FFD.jpeg (36.46 КБ) 2663 просмотра
- Carwizard
- Мудрый кот
- Сообщения: 334
- Стаж: 4 года 6 месяцев
- Репутация: 132
- Откуда: KZ
- Аудио система: Onkyo, PolkAudio, Jamo, Heco, Magnat, Sony SV9900, ATDAC-8AX, FX502S-PRO
Re: Усилитель JLH 1969
Невнимательность детектед, как говорится. У вас сразу две ошибки в маркировке стабика. Нет такой микросхемы. А есть КР142ЕН22А (аналог LT1083). Этот стабик по току тянет аж до 7.5А, что с большим запасом. Так что почему бы и не поставить.Lazarus писал(а): 05 июн 2022, 10:29 ...регулируемый линейный стабилизатор положительного напряжения (кр144ен2а).
-
Lazarus
- Пользователь
- Сообщения: 14
- Стаж: 3 года 6 месяцев
- Репутация: 7
- Откуда: Киев
- Аудио система: B&W AURA SE -X AUV 80LE
Telefunken TL700
Re: Усилитель JLH 1969
За невнимательность-таки да, каюсь.
Спасибо за разъяснение.
Спасибо за разъяснение.
- osscar
- Почетный пользователь
- Сообщения: 100
- Стаж: 4 года 9 месяцев
- Репутация: 18
- Откуда: Рига
- Аудио система: Самодельные усилители: Leach amp, PASS AB100,F5, Hiraga Lemonstre, MF A1 clone, JLH 1969, LM3875, Whammy HPA, RN MARSH HPA, GU32 PP, 6C33C SE...и еще немного.
Акустика: Mission m34i, Mark Audio CHR 70, CHP 70.
Источники сигнала: SONY CDP XE900E, SONY S570ES, CA C500, Arcam Rdac, Spotify, Telefunken TS860 AT440MLa (переработан) ,OBH8 SE.
Re: Усилитель JLH 1969
Привет,
Мне кажется выходные транзисторы нужны с максимально возможным коэффициентом усиления...... Не знаю, насколько хорошо будут работать эти "старые"- и сможете ли вы подобрать «идеальные» пары (T3, T4 - Tesla KD503) - но каков будет уровень искажений...
Мне кажется выходные транзисторы нужны с максимально возможным коэффициентом усиления...... Не знаю, насколько хорошо будут работать эти "старые"- и сможете ли вы подобрать «идеальные» пары (T3, T4 - Tesla KD503) - но каков будет уровень искажений...
-
Lazarus
- Пользователь
- Сообщения: 14
- Стаж: 3 года 6 месяцев
- Репутация: 7
- Откуда: Киев
- Аудио система: B&W AURA SE -X AUV 80LE
Telefunken TL700
Re: Усилитель JLH 1969
Спасибо за совет. Но, пока что, есть такие и 2Т808А. Где-то в ветке читал, что кто-то из форумчан использовал KD502…osscar писал(а): 05 июн 2022, 15:34 Привет,
Мне кажется выходные транзисторы нужны с максимально возможным коэффициентом усиления...... Не знаю, насколько хорошо будут работать эти "старые"- и сможете ли вы подобрать «идеальные» пары (T3, T4 - Tesla KD503) - но каков будет уровень искажений...
Пары буду подбирать китайским тестером радиодеталей lcr-t4. Как говориться: за не имением гербовой, пишем на обычной… В дальнейшем планирую прикупить 2SC5200.
- Dysindich
- Гуру электроники☆☆☆☆
- Сообщения: 900
- Стаж: 4 года 11 месяцев
- Репутация: 220
- Откуда: Liege, Belgium
- Аудио система: Onkyo Integra M-506 / Technics sb -m1000/ Lynx D-78-Lynx P05 / Sony NW-WM1A /Koss Porta pro/ Zidoo Neo Alpha /Clone N-Core
Re: Усилитель JLH 1969
Китайским тестером , Вы , ничего не подберете.
Ознакомьтесь через Гуглю с вопросом измерения коэффициента усиления мощных транзисторов для подбора их в пары. Соберете простейший стенд и тогда, вполне подберете транзюки , используя те же китайские тестеры. Главное - в ваших действиях , будет определенный смысл, согласующийся с поставленными целями.
Ознакомьтесь через Гуглю с вопросом измерения коэффициента усиления мощных транзисторов для подбора их в пары. Соберете простейший стенд и тогда, вполне подберете транзюки , используя те же китайские тестеры. Главное - в ваших действиях , будет определенный смысл, согласующийся с поставленными целями.
If you are a pilot, then you are already not shit!
- osscar
- Почетный пользователь
- Сообщения: 100
- Стаж: 4 года 9 месяцев
- Репутация: 18
- Откуда: Рига
- Аудио система: Самодельные усилители: Leach amp, PASS AB100,F5, Hiraga Lemonstre, MF A1 clone, JLH 1969, LM3875, Whammy HPA, RN MARSH HPA, GU32 PP, 6C33C SE...и еще немного.
Акустика: Mission m34i, Mark Audio CHR 70, CHP 70.
Источники сигнала: SONY CDP XE900E, SONY S570ES, CA C500, Arcam Rdac, Spotify, Telefunken TS860 AT440MLa (переработан) ,OBH8 SE.
Re: Усилитель JLH 1969
Очень хорошо работает в BD911 - от 10 шт. Я выбрал 4 лучших / равным высшим коэффициентам. и цена демократичная.
-
Lazarus
- Пользователь
- Сообщения: 14
- Стаж: 3 года 6 месяцев
- Репутация: 7
- Откуда: Киев
- Аудио система: B&W AURA SE -X AUV 80LE
Telefunken TL700
Re: Усилитель JLH 1969
Спасибо. Значит, будем курить интернет…Dysindich писал(а): 05 июн 2022, 15:55 Китайским тестером , Вы , ничего не подберете.
Ознакомьтесь через Гуглю с вопросом измерения коэффициента усиления мощных транзисторов для подбора их в пары. Соберете простейший стенд и тогда, вполне подберете транзюки , используя те же китайские тестеры. Главное - в ваших действиях , будет определенный смысл, согласующийся с поставленными целями.
-
Lazarus
- Пользователь
- Сообщения: 14
- Стаж: 3 года 6 месяцев
- Репутация: 7
- Откуда: Киев
- Аудио система: B&W AURA SE -X AUV 80LE
Telefunken TL700
Re: Усилитель JLH 1969
Спасибо за подсказку. Принял к сведению!osscar писал(а): 05 июн 2022, 15:56 Очень хорошо работает в BD911 - от 10 шт. Я выбрал 4 лучших / равным высшим коэффициентам. и цена демократичная.
- osscar
- Почетный пользователь
- Сообщения: 100
- Стаж: 4 года 9 месяцев
- Репутация: 18
- Откуда: Рига
- Аудио система: Самодельные усилители: Leach amp, PASS AB100,F5, Hiraga Lemonstre, MF A1 clone, JLH 1969, LM3875, Whammy HPA, RN MARSH HPA, GU32 PP, 6C33C SE...и еще немного.
Акустика: Mission m34i, Mark Audio CHR 70, CHP 70.
Источники сигнала: SONY CDP XE900E, SONY S570ES, CA C500, Arcam Rdac, Spotify, Telefunken TS860 AT440MLa (переработан) ,OBH8 SE.
Re: Усилитель JLH 1969
В моем исполнении все транзисторы такие же как и у вас (кроме упомянутого выше выхода B911)
КНИ прим. 0,026% при 1 Вт.
Блок питания CRC 25000 мкФ 1R и еще 25000 мкФ. (для каждого канала)
фон около 120 микро В.
вместо BD можно вставить ZTX 450 (он также имеет мощность 1 Вт, если что) ,(у меня есть такие - но лень экспериментировать - может THD можно было бы уменьшить.
КНИ прим. 0,026% при 1 Вт.
Блок питания CRC 25000 мкФ 1R и еще 25000 мкФ. (для каждого канала)
фон около 120 микро В.
вместо BD можно вставить ZTX 450 (он также имеет мощность 1 Вт, если что) ,(у меня есть такие - но лень экспериментировать - может THD можно было бы уменьшить.
-
Lazarus
- Пользователь
- Сообщения: 14
- Стаж: 3 года 6 месяцев
- Репутация: 7
- Откуда: Киев
- Аудио система: B&W AURA SE -X AUV 80LE
Telefunken TL700
Re: Усилитель JLH 1969
Вы имеете в виду ZTX 450 вместо BD 139-16?osscar писал(а): 05 июн 2022, 16:17 вместо BD можно вставить ZTX 450 (он также имеет мощность 1 Вт, если что) ,(у меня есть такие - но лень экспериментировать - может THD можно было бы уменьшить.
- lgedmitry
- Гуру электроники☆☆☆☆
- Сообщения: 1579
- Стаж: 6 лет 5 месяцев
- Репутация: 274
- Откуда: Рыбинск
- Аудио система: Самоделки на MA12070, MA12070P, Heybrook HB3, Wharfedale Diamond 12.2
Re: Усилитель JLH 1969
я экспериментировал с транзюками. Порядочно так. Правда, только в 2003 версии ЖЛХ. Вышло, что первым транзистором из имевшихся в наличии лучше всего BC807 работает, а вторым - КТ602БМ
- osscar
- Почетный пользователь
- Сообщения: 100
- Стаж: 4 года 9 месяцев
- Репутация: 18
- Откуда: Рига
- Аудио система: Самодельные усилители: Leach amp, PASS AB100,F5, Hiraga Lemonstre, MF A1 clone, JLH 1969, LM3875, Whammy HPA, RN MARSH HPA, GU32 PP, 6C33C SE...и еще немного.
Акустика: Mission m34i, Mark Audio CHR 70, CHP 70.
Источники сигнала: SONY CDP XE900E, SONY S570ES, CA C500, Arcam Rdac, Spotify, Telefunken TS860 AT440MLa (переработан) ,OBH8 SE.
-
Lazarus
- Пользователь
- Сообщения: 14
- Стаж: 3 года 6 месяцев
- Репутация: 7
- Откуда: Киев
- Аудио система: B&W AURA SE -X AUV 80LE
Telefunken TL700
Re: Усилитель JLH 1969
Спасибо. Заранее прошу прощения за вопросы, которые вам могут показаться «детскими». Я начинающий, и многое из «очевидного» могу ещё не знать
-
Lazarus
- Пользователь
- Сообщения: 14
- Стаж: 3 года 6 месяцев
- Репутация: 7
- Откуда: Киев
- Аудио система: B&W AURA SE -X AUV 80LE
Telefunken TL700
Re: Усилитель JLH 1969
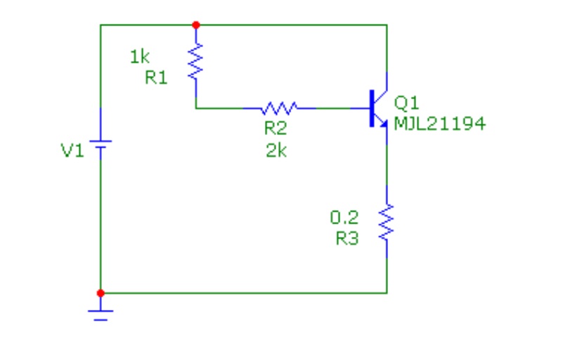
Подскажите пожалуйста, схема приведённая ниже подойдёт для подбора имеющихся выходных транзисторов(KD 503, 2T808A)? Я имею в виду номиналы резисторов не нужно увеличивать?
- Justas*
- Гуру электроники☆☆☆☆
- Сообщения: 2324
- Стаж: 4 года 2 месяца
- Репутация: 1263
- Откуда: Украина
- Аудио система: viewtopic.php?p=17721#p17721
Re: Усилитель JLH 1969
В схеме Худа, каждый транзистор желательно иметь с максимальным hFE. Тут как в ОУ, чем больше общий Кус, тем более эффективна работа ООС на ВЧ. Если выходные транзисторы будут иметь hFE > 100, на место Т2 можно установить хороший маломощный транзистор, без радиатора.osscar писал(а): 05 июн 2022, 15:34 Мне кажется выходные транзисторы нужны с максимально возможным коэффициентом усиления...... Не знаю, насколько хорошо будут работать эти "старые"- и сможете ли вы подобрать «идеальные» пары (T3, T4 - Tesla KD503) - но каков будет уровень искажений...
Выходной каскад в этой схеме своеобразный, идентичную пару подбирать, нет смысла. Достаточно транзистор с бОльшим hFE поставить на место Т4.
Tesla KD503… Сказать в ведро, будет слишком грубо, наверно можно где то найти применение.
hFE 40, граничная частота всего 2мГц. Неудобный корпус ТО-3.
Чем не устраивает указанный на схеме 2SC5200?
Не дефицит, стоит не дорого. Практически линейная зависимость hFE от Iс.
Только брать нужно 2SC5200-О. У 6-и купленных мной экземпляров, hFE 150 +/- 10%.
Недостаток один. Из-за падения напряжения между In и Out стабилизатора, происходит его нагрев, зависящий от тока и напряжения этого падения. Так как уже имеются радиаторы для ВК, то в сущности это уже как бы и не недостаток.Lazarus писал(а): 05 июн 2022, 10:29 Забыл задать ещё один интересующий меня вопрос: автор оригинальной схемы не использует ни CRC-фильтр ни электронный дроссель (что рассматривается здесь на форуме), а использует регулируемый линейный стабилизатор положительного напряжения (кр144ен2а).
Не могли бы рассказать о плюсах и минусах такого решения?
Из плюсов – возможность уменьшить ёмкость банок. А главный плюс – уменьшение 100 Герцовых пульсаций. По уровню, они будут не больше высокочастотных в ИИП.
Кстати, минимально допустимое напряжение падения у LT1083, всего 1В.
-
Lazarus
- Пользователь
- Сообщения: 14
- Стаж: 3 года 6 месяцев
- Репутация: 7
- Откуда: Киев
- Аудио система: B&W AURA SE -X AUV 80LE
Telefunken TL700
Re: Усилитель JLH 1969
Я так понимаю, что измерять hFE необходимо в любом случае: будь то подбор выходных транзисторов в пары, либо же выявление двух с максимальным коэффициентом усиления, что бы поставить на место Т4?Justas* писал(а): 05 июн 2022, 18:13
В схеме Худа, каждый транзистор желательно иметь с максимальным hFE. Тут как в ОУ, чем больше общий Кус, тем более эффективна работа ООС на ВЧ. Если выходные транзисторы будут иметь hFE > 100, на место Т2 можно установить хороший маломощный транзистор, без радиатора.
Выходной каскад в этой схеме своеобразный, идентичную пару подбирать, нет смысла. Достаточно транзистор с бОльшим hFE поставить на место Т4.
Значит буду заказывать 2SC5200-О. А пока что собираю макетную плату на том что есть.Justas* писал(а): 05 июн 2022, 18:13
Чем не устраивает указанный на схеме 2SC5200?
Не дефицит, стоит не дорого. Практически линейная зависимость hFE от Iс.
Только брать нужно 2SC5200-О. У 6-и купленных мной экземпляров, hFE 150 +/- 10%.
- Justas*
- Гуру электроники☆☆☆☆
- Сообщения: 2324
- Стаж: 4 года 2 месяца
- Репутация: 1263
- Откуда: Украина
- Аудио система: viewtopic.php?p=17721#p17721
Re: Усилитель JLH 1969
Не всегда это нужно, есть даташиты. Хотя сам в подбирал в пары для разных каналов. В качестве Т1 у меня 2SA970BL. По даташиту бета 350-700. Отобрал из десятка, пары с бетой 600, 560 и 510. Поставил естественно те у которых 600. Так и с Т2. Нашёл парочку КТ602Б с максимальным 260.Lazarus писал(а): 05 июн 2022, 18:41 Я так понимаю, что измерять hFE необходимо в любом случае: будь то подбор выходных транзисторов в пары, либо же выявление двух с максимальным коэффициентом усиления, что бы поставить на место Т4?
Выходные все оказались с практически одинаковой бетой. Из одной партии обычно так и бывает.
По стенду для измерения мощных транзисторов.
На скорую руку делал так: коллекторный резистор 4 Ом, базовый 100 Ом и переменник 1,5 кОм. Питание 12 В.
Транзистор на небольшой радиатор.
Включаем стенд и крутим переменник в сторону уменьшения сопротивления, пока вольтметр в коллекторе не покажет 3-4 В.
Ждём секунд 10 покуда транзистор не прогреется до 50-60°. Затем докручиваем до 6 В и смотрим сколько показывает базовый вольтметр.
Дальше по закону Ома. 6 В в коллекторе = 1,5 А. В это время базовый вольтметр показывает к примеру 1,5 В (базовый ток 0,015 А). 1,5 : 0,015 = 100. Т.е. коэфициент передачи тока = 100 (грубо).
И не забываем, что бета зависит не только от тока, но и от температуры.
-
Lazarus
- Пользователь
- Сообщения: 14
- Стаж: 3 года 6 месяцев
- Репутация: 7
- Откуда: Киев
- Аудио система: B&W AURA SE -X AUV 80LE
Telefunken TL700
Re: Усилитель JLH 1969
Огромное спасибо за схему и пояснение!Justas* писал(а): 05 июн 2022, 19:09 По стенду для измерения мощных транзисторов.
На скорую руку делал так: коллекторный резистор 4 Ом, базовый 100 Ом и переменник 1,5 кОм. Питание 12 В.
Транзистор на небольшой радиатор.
Включаем стенд и крутим переменник в сторону уменьшения сопротивления, пока вольтметр в коллекторе не покажет 3-4 В.
Ждём секунд 10 покуда транзистор не прогреется до 50-60°. Затем докручиваем до 6 В и смотрим сколько показывает базовый вольтметр.
Дальше по закону Ома. 6 В в коллекторе = 1,5 А. В это время базовый вольтметр показывает к примеру 1,5 В (базовый ток 0,015 А). 1,5 : 0,015 = 100. Т.е. коэфициент передачи тока = 100 (грубо).
И не забываем, что бета зависит не только от тока, но и от температуры.
P.S. Исходя из величин токов, предполагаю что коллекторный резистор нужно брать минимум 10 Вт, базовый и переменник будет достаточно 1 Вт?
- Justas*
- Гуру электроники☆☆☆☆
- Сообщения: 2324
- Стаж: 4 года 2 месяца
- Репутация: 1263
- Откуда: Украина
- Аудио система: viewtopic.php?p=17721#p17721
Re: Усилитель JLH 1969
Да коллекторный желательно Ватт 10, в базу ставил МЛТ 0,125
-
Lazarus
- Пользователь
- Сообщения: 14
- Стаж: 3 года 6 месяцев
- Репутация: 7
- Откуда: Киев
- Аудио система: B&W AURA SE -X AUV 80LE
Telefunken TL700
Re: Усилитель JLH 1969
Спасибо. Значит, все правильно понял. МЛТшек - как у дурака фантиков, и где-то еще ПЕВ-10, был то-ли на 8 Ом, то-ли на 4 Ом....это уже детали. Найдем и сделаем. Главное, что пока понятно что и зачем.
Спасибо большое вам и всему форуму за дружелюбие и терпение. На иных площадках все как-то печальнее...
-
ILICH
- Сообщения: 2
- Стаж: 3 года 5 месяцев
- Репутация: 0
- Откуда: Замин
- Аудио система: Амфитон у002+ 10мас-1м
Re: Усилитель JLH 1969
всем доброго времени суток. Подскажите, пожалуйста, как классическую схему jlh 1969 перевести для работы с наушниками с сопротивлением 75 ом и мощностью 0,1-0,2 ватта
Re: Усилитель JLH 1969
Я думаю, что будет работать даже без переделок схемы. Просто подключить наушники и все.
-
ILICH
- Сообщения: 2
- Стаж: 3 года 5 месяцев
- Репутация: 0
- Откуда: Замин
- Аудио система: Амфитон у002+ 10мас-1м
Re: Усилитель JLH 1969
в нете встречал схему с другими номиналами резисторов, вот и задумался