Темы в форуме

Дешевый кабель 220В спалит твой усилитель а дорогой сделает тебя лохом

Аватара пользователя
Adam
Постоянный житель
Сообщения: 371
Стаж: 3 года 7 месяцев
Репутация: 128
Откуда: Київ
Аудио система: Rega Planet 2000, ЦАП Shiit Modi 3, Lenco 75, Электроника-017, SE 300В, SE EL84(pent), Triangle Mizis 108

Re: Дешевый кабель 220В спалит твой усилитель а дорогой сделает тебя лохом

Сообщение Adam »

uriy писал(а): 11 дек 2023, 15:24 Измерительные инструменты уже давненько на несколько порядков по разрешающей способности превышают разрешающую способность человеческого слуха. И если по измерениям нет разницы, а на ваш слух она есть, то тут ответ очевиден, погрешность внесена не средствами воспроизведения, а погрешность возникла на стороне приёмника т.е. слушателя.
Я мав на увазі дещо інше. В цій темі було б логічно розмірковувати про кабелі, або акустику. Але якщо піти далі і в "глибину", наприклад, підсилювачі, то там не все так просто.
Допустимо, що ви завзятий ламповик (той, хто збирає пристрої на радіолампах). У вас є всі необхідні прилади для вимірювання характеристик ламп, підсилювачів та інших компонентів. Ви відбираєте лампи з найкращими параметрами, збираєте підсилювач по найкращій, перевіреній мільйонами, схемі і отримуєте звук. Але якесь внутрішнє "точило" точить вас, щоб попробувати варіанти з іншими компонентами, і ви робите це - міняєте перевірену лампу на іншу (наприклад більш стару, або закордонний аналог). І о диво! Гармоніки не змінились, спотворення за приладом ті ж самі, але звук зовсім інший. Ви запевняєте себе - та це ж самонавіювання, або в мене нежить, і я став гірше чути... Приводите (увага!) на сліпий тест свого знайомого (бажано скептика з абсолютним слухом) і все підтверджується. І я, як людина, що любить спершу все виміряти і подивитись на вирішення проблеми з різних кутів, кажу собі - світ не перевернувся від цього вгору дибки, просто прийми це як є і використовуй для свого задоволення.
P.S. Я сподіваюсь, це не схоже на промову якогось пастора, типу мантяна... :)
Аватара пользователя
Justas*
Гуру электроники☆☆☆☆
Сообщения: 2445
Стаж: 4 года 5 месяцев
Репутация: 1342
Откуда: Украина
Аудио система: viewtopic.php?p=17721#p17721

Re: Дешевый кабель 220В спалит твой усилитель а дорогой сделает тебя лохом

Сообщение Justas* »

Adam писал(а): 11 дек 2023, 14:14 А що робити, якщо все що можливо виміряти вже виміряне і різниці в компонентах не виявлено. А звучать по різному?
Возможно мы измеряем не совсем то что нужно.
Из статьи на которую мне скинул ссылку XIAN
В 1970-х годах одним из непреднамеренных последствий стремления уменьшить искажения в первых твердотельных усилителях путем добавления в схему большого количества отрицательной обратной связи (это снизило уровни искажений усилителя до исчезающе низких значений, таких как 0,001% THD) привело к типу искажений, называемому переходными интермодуляционными искажениями (TIM), впервые обнаруженным финским исследователем Матти Отала. При внезапных музыкальных переходных процессах в твердотельном усилителе, использующем большое количество отрицательной обратной связи, TIM может возбудить в усилителе колебания, что приведет к слышимым и неприятным высокочастотным искажениям. Следовательно, при принятии решения о покупке стоит с осторожностью относиться к показателям искажений. Постоянное снижение уровня искажений может не способствовать улучшению качества звука.
PS
Эйнштейн считал, что задача физики как науки - познать ту реальность, которая существует вне зависимости от наблюдателя (и измерительного прибора). Ему казалось, что само представление о том, что такое реальность, ускользает из физики.
«Бог не играет в кости»
Т.е. возможно есть какие-то другие физические поля или взаимодействия, которые влияют на результат. Что означает, существуют некие скрытые параметры, которые оказывают влияние на конечный результат. Основная проблема этой интерпретации: найти эти скрытые параметры и сформулировать непротиворечивую теорию.
Аватара пользователя
ARTShaving
Почетный пользователь
Сообщения: 197
Стаж: 2 года 4 месяца
Репутация: 62
Откуда: Dnipro
Аудио система: Іphone, блютуз, TPA 3255, B&W 601 S1.
Контактная информация:

Re: Дешевый кабель 220В спалит твой усилитель а дорогой сделает тебя лохом

Сообщение ARTShaving »

Щукарь писал(а): 11 дек 2023, 15:09 Немає нічого складного, в кабінеті аудіометрії, які є в багатьох клініках, можна зробити аудіограму. Вона дещо відрізняється від звичного для нас виду, але ж її роблять медики, а не аудіофіли, що з них взяти :)
Клас! Дякую.. :D
Складається хороша концепція.
- Аудіаграма слуху.
- АЧХ музичного тракту.
- Еквалайзер.
Все обʼєднуємо і маємо максимально комфортний звук. :)

Відчуваю, що скоро на прослушки народ буде приходити тільки із справками від лікаря. :lol: :lol:
Аватара пользователя
Adam
Постоянный житель
Сообщения: 371
Стаж: 3 года 7 месяцев
Репутация: 128
Откуда: Київ
Аудио система: Rega Planet 2000, ЦАП Shiit Modi 3, Lenco 75, Электроника-017, SE 300В, SE EL84(pent), Triangle Mizis 108

Re: Дешевый кабель 220В спалит твой усилитель а дорогой сделает тебя лохом

Сообщение Adam »

Justas* писал(а): 11 дек 2023, 16:59 Т.е. возможно есть какие-то другие физические поля или взаимодействия, которые влияют на результат. Что означает, существуют некие скрытые параметры, которые оказывают влияние на конечный результат. Основная проблема этой интерпретации: найти эти скрытые параметры и сформулировать непротиворечивую теорию.
1000% ! :!:
Але поки ми цього не знаємо, або не спроможні "щось таке" виміряти, не варто сильно засмучуватись. Цілком можливо і потрібно використовувати те що є. Так, трохи незручно переберати детальки. На це йде багато часу і навіть коштів, але поки що так... :?
ARTShaving писал(а): 11 дек 2023, 17:18 Відчуваю, що скоро на прослушки народ буде приходити тільки із справками від лікаря. :lol: :lol:
І не тільки. Бажано мати певний рівень музичної культури. Наприклад, відрізняти музику Шумана і Шуберта. Ну добре, це я загнув..., хоча б не слухати шансон або паплавського.. ;)
uriy
Магистр электроники
Сообщения: 1554
Стаж: 2 года 9 месяцев
Репутация: 487
Откуда: Ukraine
Аудио система: Цифраактив

Re: Дешевый кабель 220В спалит твой усилитель а дорогой сделает тебя лохом

Сообщение uriy »

Adam писал(а): 11 дек 2023, 16:39 Я мав на увазі дещо інше. В цій темі було б логічно розмірковувати про кабелі, або акустику. Але якщо піти далі і в "глибину", наприклад,
Ну как говорят, дьявол кроется в деталях.... чем глубже копать, тем легче запутаться, тем более если опираться только на своё субъективное восприятие бытия.
Adam писал(а): 11 дек 2023, 16:39 І я, як людина, що любить спершу все виміряти і подивитись на вирішення проблеми з різних кутів, кажу собі - світ не перевернувся від цього вгору дибки, просто прийми це як є і використовуй для свого задоволення.
Вы наверно не совсем хорошо видите некое противоречие между человеком который любит всё измерить и человеком который согласен принять это как есть т.е. без соответствующих результатов измерений. Вы понимаете что в самой сути понятия любить всё измерить, и одновременно принять результат прослушивания на веру как есть, есть такое не хилое противоречие. Это два взаимоисключающих параметра. Человек который любит всё измерять, не признает что старая лампа имеющая идентичные параметры с новой лампой, влияет на звук, он будет искать причину изменения звука при старой и новой лампе с помощью измерений, это если вести речь за человека который любит всё измерить.
Человек который просто готов принять результаты прослушивания как сам факт, что оно так и есть, не будет углубляться в тонкости измерений что бы поймать измерениями причину изменения в звуке.
Тут стоит обдумать и понять одну немаловажную вещь, человек который готов признать что лампа, имеющая идентичные параметры на физическом уровне, может звучать по разному на физическом уровне, то такой человек очень сильно не дружит с формальной логикой.
Вы по условию эксперимента выдвигаете условие, что лампы по электрическим параметрам идентичны, их отличие лишь в возрасте. Так вот, по исходным условиям этого эксперимента, если ваше мышление рационально, то абсолютно нету никакой разницы, какая лампа стоит при прослушивании музыки, и это легко доказать со стороны физического мира измерениями, а со стороны психологии двойным слепым тестированием. Если же вы будете просто голословно настаивать что лампы одинаковы по измерениям, а звук разный, то это явный признак ирационального мышления, либо намеренной лжи, и такому человеку что либо показать и доказать, с помощью причинно следственных цепочек, будет весьма нетривиальная задача, т.к. у него ирациональная логика, но таких людей очень легко ввести в ещё большее заблуждение, главное завоевать авторитет в его глазах, и тогда верти и крути его как хочешь т.к. он будет очень многое воспринимать на веру т.е. для него слово авторитета становится истиной, к сожалению, или к счастью, людей ищущих авторитета в темах в которых они не разбираются досконально, подавляющее большинство.
Весь вопрос лишь в том, в каком направлении продвигаетесь вы, вы стремитесь стать авторитетом, или вы уже нашли авторитета который даёт ответы на ваши вопросы по эзотерическим методам улучшения качества звука, и вы просто адепт?????
Влияние маркетинга на положение дел, я опускаю в своих рассуждениях, хотя наверно это и зря, именно маркетинг является движущей силой порождения ирациональных логических связей, и паразитирования на этом.
uriy
Магистр электроники
Сообщения: 1554
Стаж: 2 года 9 месяцев
Репутация: 487
Откуда: Ukraine
Аудио система: Цифраактив

Re: Дешевый кабель 220В спалит твой усилитель а дорогой сделает тебя лохом

Сообщение uriy »

Adam писал(а): 11 дек 2023, 17:36 1000% ! :!:
Але поки ми цього не знаємо, або не спроможні "щось таке" виміряти, не варто сильно засмучуватись. Цілком можливо і потрібно використовувати те що є.
Да, да, да, вот тлько Эйнштейн высказывался о том что Бог не играет в кости, в сторону обсуждения закономерностей квантовой механики, и теперь зная это, я перефразирую ваше высказывание. - "Покуда мы не знаем как работает квантовая механика мы будет перебирать лампы в ламповом усилителе." :lol: :lol: :lol: :lol:
Во такая она ирациональная логика. И есть люди которые очень сильно не видят разницы между передовыми рубежами точной науки и аудиофилией. Главное таким людям показать на примере той же квантовой механики что нельзя предсказать результат измерений, т.е. наука глупа, безсильна и т.д. и т.п. т.е. в первую очередь нужно зародить у обывателя сомнение в авторитете науки, ввести в заблуждения и далее уже рассказывать что правильные провода правильно влияют на звук, не влияя на результаты измерения. И у людей которые не могут думать рационально, срабатывает весьма не хилый триггер внутри их сознания, всё, он познал основы бытия, ведь всё намного проще чем то, что декларирует наука. Достаточно просто перебрать брендовые провода и найти лучший по звуку, а измерение то всё от лукавого. :lol: :lol: :lol: Да, да, главное подменить у человека авторитетность науки на свою, и всё, они ваши. :D

Adam писал(а): 11 дек 2023, 17:36 Так, трохи незручно переберати детальки. На це йде багато часу і навіть коштів, але поки що так... :?,
Это так для тех, кто не признаёт результаты измерений и накопленный до них опыт в этом направлении, и такие люди как правило бродят в потёмках, искренне пологая что питающий шнурок влияет на конечный результат, особенно когда в сети верхушку синусоиды подрезали соседи. :lol: :lol: :lol:
Аватара пользователя
Adam
Постоянный житель
Сообщения: 371
Стаж: 3 года 7 месяцев
Репутация: 128
Откуда: Київ
Аудио система: Rega Planet 2000, ЦАП Shiit Modi 3, Lenco 75, Электроника-017, SE 300В, SE EL84(pent), Triangle Mizis 108

Re: Дешевый кабель 220В спалит твой усилитель а дорогой сделает тебя лохом

Сообщение Adam »

uriy писал(а): 11 дек 2023, 18:01 Вы наверно не совсем хорошо видите некое противоречие между человеком который любит всё измерить и человеком который согласен принять это как есть т.е. без соответствующих результатов измерений. Вы понимаете что в самой сути понятия любить всё измерить, и одновременно принять результат прослушивания на веру как есть, есть такое не хилое противоречие. Это два взаимоисключающих параметра.
- - - - - -
Весь вопрос лишь в том, в каком направлении продвигаетесь вы, вы стремитесь стать авторитетом, или вы уже нашли авторитета который даёт ответы на ваши вопросы по эзотерическим методам улучшения качества звука, и вы просто адепт?????
Я люблю все вимірювати, бо в мені сидить такий собі внутрішній "тєхнарь любознатєльний". Без цієї якості дуже важко зібрати якийсь пристрій, що споживає електричний струм так, щоб в ньому нічого не згоріло і не вибухнуло. Отож спочатку вимірюємо, потім збираємо, знову вимірюємо, потім слухаємо. Щось не те..., чухаємо потилицю, починаємо креативно вирішувати задачку.
Авторитет? Бог з вами... Моє завдання (як і багатьох з нас) - потрапити, якщо не в точку "Б", то хоча б в "А".
График.gif
График.gif (3.01 КБ) 4980 просмотров
uriy
Магистр электроники
Сообщения: 1554
Стаж: 2 года 9 месяцев
Репутация: 487
Откуда: Ukraine
Аудио система: Цифраактив

Re: Дешевый кабель 220В спалит твой усилитель а дорогой сделает тебя лохом

Сообщение uriy »

Adam писал(а): 11 дек 2023, 18:26 Отож спочатку вимірюємо, потім збираємо, знову вимірюємо, потім слухаємо. Щось не те..., чухаємо потилицю, починаємо креативно вирішувати задачку.
А мне вот интересно стало, вы измерение АЧХ и Ки в зоне прослушивания проводите?
Adam писал(а): 11 дек 2023, 18:26 Авторитет? Бог з вами...
Ну так по вашему опыту прослушивания, питающий шнурок влияет на звук, или нет?
Adam писал(а): 11 дек 2023, 18:26 Моє завдання (як і багатьох з нас) - потрапити, якщо не в точку "Б", то хоча б в "А".
:D
Если принять во внимание что качество звука для многих ищущих его, это некая абстрактная величина, которая измеряется только собственным субъективным восприятием звука в конкретный момент, то такая цель со стороны материального мира недостижима в своей сути, сталкер об этом целое кино снял. :lol: :lol: :lol:
Аватара пользователя
Adam
Постоянный житель
Сообщения: 371
Стаж: 3 года 7 месяцев
Репутация: 128
Откуда: Київ
Аудио система: Rega Planet 2000, ЦАП Shiit Modi 3, Lenco 75, Электроника-017, SE 300В, SE EL84(pent), Triangle Mizis 108

Re: Дешевый кабель 220В спалит твой усилитель а дорогой сделает тебя лохом

Сообщение Adam »

uriy писал(а): 11 дек 2023, 18:57 А мне вот интересно стало, вы измерение АЧХ и Ки в зоне прослушивания проводите?
Вимірюю для підсилювача, коректора і т.п. Для акустики поки не маю адекватних засобів для виміру. Користуюсь тим, що є, а саме - власними вухами. Нагадаю, свого часу, навчався в муз. школі по класу баяна. Цілих півтора року! Моя тонка дитяча психіка не витримала наруги від сольфеджіо. :) Іноді, для підтверження результатів запрошую знайомого музиканта (скрипаль з абсолютним слухом).
uriy писал(а): 11 дек 2023, 18:57 Ну так по вашему опыту прослушивания, питающий шнурок влияет на звук, или нет?
"Це вже було..." viewtopic.php?t=1775&start=90
Последний раз редактировалось Adam 11 дек 2023, 19:31, всего редактировалось 1 раз.
XIAN
Гуру АС
Сообщения: 1037
Стаж: 5 лет 1 месяц
Репутация: 414
Откуда: Киев
Аудио система: DIY

Re: Дешевый кабель 220В спалит твой усилитель а дорогой сделает тебя лохом

Сообщение XIAN »

ARTShaving писал(а): 11 дек 2023, 17:18 Складається хороша концепція.
- Аудіаграма слуху.
Аудіограмму важко вдома зробити, шумова полка зависока вдома краще криві рівної гучності, але все одно треба якісь еталонні навушники. Ось є для цього тест.
Аватара пользователя
Adam
Постоянный житель
Сообщения: 371
Стаж: 3 года 7 месяцев
Репутация: 128
Откуда: Київ
Аудио система: Rega Planet 2000, ЦАП Shiit Modi 3, Lenco 75, Электроника-017, SE 300В, SE EL84(pent), Triangle Mizis 108

Re: Дешевый кабель 220В спалит твой усилитель а дорогой сделает тебя лохом

Сообщение Adam »

uriy писал(а): 11 дек 2023, 18:57 Если принять во внимание что качество звука для многих ищущих его, это некая абстрактная величина, которая измеряется только собственным субъективным восприятием звука в конкретный момент, то такая цель со стороны материального мира недостижима в своей сути, сталкер об этом целое кино снял. :lol:
Навіяло...
Аватара пользователя
Щукарь
Пользователь
Сообщения: 13
Стаж: 2 года 2 месяца
Репутация: 8
Откуда: Кривий Ріг
Аудио система: iBasso DX150, FiiO X1 II Silver, Audio-Technica ATN-M50x, та багато чого саморобного.
А також: сідюк Marantz, акустика Monitor Audio Silver 100(7G)

Re: Дешевый кабель 220В спалит твой усилитель а дорогой сделает тебя лохом

Сообщение Щукарь »

ARTShaving писал(а): 11 дек 2023, 17:18 Складається хороша концепція.
- Аудіаграма слуху.
- АЧХ музичного тракту.
- Еквалайзер.
Жарти-жартами, але коли є проблеми зі слухом, то саме так і відбувається: лікар сурдолог на основі аудіограми в цифровому слуховому апараті коригує АЧХ таким чином, аби компенсувати патологічні зміни в органах слуху.
uriy
Магистр электроники
Сообщения: 1554
Стаж: 2 года 9 месяцев
Репутация: 487
Откуда: Ukraine
Аудио система: Цифраактив

Re: Дешевый кабель 220В спалит твой усилитель а дорогой сделает тебя лохом

Сообщение uriy »

Adam писал(а): 11 дек 2023, 19:31 Вимірюю для підсилювача, коректора і т.п.
Понятно, ищем там где светлее, а не там где потерялось.
Adam писал(а): 11 дек 2023, 19:31 Для акустики поки не маю адекватних засобів для виміру. Користуюсь тим, що є, а саме - власними вухами.
Угу, уши настолько точный инструмент что могут поймать изменения на АЧХ в 1дБ и указать частотную область в которой это происходит.
Уши это не инструмент измерений, это всё баловство в плане человека любящего всё измерять.
Вы реально блуждаете в потёмках, так как не видите как искажена АФЧХ и каков уровень гармоник и шума в вашей зоне прослушивания, от ваших глаз скрыт очень важный параметр, параметр который можно измерить, и сделать куда более объективные выводы по слышимому или не слышимому влиянию, того или иного компонента в тракте.
Когда я приобрёл микрофон и снял АЧХ в точке прослушивания, я нехило так припух, былые стремления иметь сверх ровную АЧХ в усилителе от 20Гц до 35кГц сняло как рукой. Проверив свой частотный диапазон слышимости частот, я понял что росказни влияния супер твитера на качество звука таки рассчитаны на собак и точно не на меня т.к. я выше 14кГц ничего не слышу и завал на АЧХ выше 14кГц, я реально таки не слышу, он для меня не важен вообще. А вот когда я таки начал рихтовать АЧХ в зоне прослушивания, вот тогда для меня открылся большой мир, мир в котором изменения АФЧХ видимые на измерениях хорошо слышно невооружённым ухом. Какие там нафиг провода, или цапы или усилители, большая часть проблематики того, или иного звука который я слышу, находится в том, что я измеряю микрофоном, а все эти мурзилки в которых хвалят тот или иной усилитель или АС, это всё для тех, у кого не хватает смелости или ума купить микрофон и посмотреть чего у него творится со звуковой волной в точке прослушивания. Измерение АФЧХ, гармоник, времени реверберации волны в точке прослушивания, при сопоставлении их с результатами субъективного восприятия звука, очень хорошо облегчают понимание того, в какую сторону нужно двигаться что бы не зацикливаться на ошибочных домыслах.
Скажу так - именно микрофон открыл мне глаза и показал что на уровне усилителя и цапа уже давно ни чего не нужно искать, основной кусок проблематики находится в АС и её "согласованности" с комнатой.
А вы шнурки проверяете на предмет их влияния на звук, в место того, что бы взять микрофон и начать измерять сопоставлять и познавать как АФЧХ АС и комнаты влияют на субъективное восприятие звука.

Adam писал(а): 11 дек 2023, 19:31 "Це вже було..." viewtopic.php?t=1775&start=90
Вы хоть и говорите что для вас нет авторитетов, но их активная деятельность коснулось и вас. По вашим высказываниям я вижу что вы признаёте саму теорию влияния питающего шнурка на звук. Скажу вам прямо - если питающий шнурок влияет на звук, то тут три вероятные причины, либо шнурок неисправен, либо усилитель неисправен, либо в голове чёт не исправлено. В исправном усилителе при исправном шнурке и голове, питающий шнурок ни коем образом не влияет на звук.


Adam писал(а): 11 дек 2023, 19:31 Нагадаю, свого часу, навчався в муз. школі по класу баяна. Цілих півтора року!
То что я дипломированный инженер электрик вовсе не означает то, что я могу с приемлемой для измерений точности, языком измерить напряжение батарейки или аккумулятора, или узнать уровень напряжении в сети двумя пальцами.
Adam писал(а): 11 дек 2023, 19:31 Іноді, для підтверження результатів запрошую знайомого музиканта (скрипаль з абсолютним слухом).
Как я понимаю то люди с абсолютным слухом могут назвать играющую ноту без опоры на некий предварительный эталонный звук, при этом они не в состоянии сказать какой уровень гармоник у этой ноты, не могу сказать какой спектр распределения гармоник и т.д и т.п. Т.е. люди с абсолютным слухом, могут определить частоту звука, но и не более того, нарисовать кривизну АФЧХ в зоне прослушивания с точностью +/-1дБ они не смогут, я уж молчу за точность +/-0,1дБ.
В целом оно хорошо что вы проводите прослушивания с человеком у которого слух отличается от вашего, это лучше чем брать только свой слух за опору. Но это всё баловство, при современном уровне развитии технологий и накопленных знаний в этой области.
Аватара пользователя
Adam
Постоянный житель
Сообщения: 371
Стаж: 3 года 7 месяцев
Репутация: 128
Откуда: Київ
Аудио система: Rega Planet 2000, ЦАП Shiit Modi 3, Lenco 75, Электроника-017, SE 300В, SE EL84(pent), Triangle Mizis 108

Re: Дешевый кабель 220В спалит твой усилитель а дорогой сделает тебя лохом

Сообщение Adam »

uriy писал(а): 11 дек 2023, 20:57 Вы реально блуждаете в потёмках, так как не видите как искажена АФЧХ и каков уровень гармоник и шума в вашей зоне прослушивания, от ваших глаз скрыт очень важный параметр, параметр который можно измерить, и сделать куда более объективные выводы по слышимому или не слышимому влиянию, того или иного компонента в тракте.
Саме цікаве, що для вибору кращої детальки мені достатньо тієї акустики що є. Навіть якщо зона прослуховування не відповідає критеріям ідеальної (чи достатньої) АЧХ та шумів. Якщо різниця в компонентах відчутна навіть в акустично не підготовленому приміщенні, то в підготовленому вона буде відчутна і поготів.
uriy писал(а): 11 дек 2023, 20:57 То что я дипломированный инженер электрик вовсе не означает то, что я могу с приемлемой для измерений точности, языком измерить напряжение батарейки или аккумулятора, или узнать уровень напряжении в сети двумя пальцами.

Не применшуйте своїх можливостей. Потрібно тільки трохи потренуватись і все вийде... :)
uriy
Магистр электроники
Сообщения: 1554
Стаж: 2 года 9 месяцев
Репутация: 487
Откуда: Ukraine
Аудио система: Цифраактив

Re: Дешевый кабель 220В спалит твой усилитель а дорогой сделает тебя лохом

Сообщение uriy »

Adam писал(а): 11 дек 2023, 21:14 Саме цікаве, що для вибору кращої детальки мені достатньо тієї акустики що є. Навіть якщо зона прослуховування не відповідає критеріям ідеальної (чи достатньої) АЧХ та шумів.
Проблема в том, что вы это всё делаете с "завязанными глазами" т.е. в "слепую", не понимая что влияя на АФЧХ АС с помощью тех же эквалайзеров, и акустическое оформление комнаты с помощью места размещения АС и разных поглотителей и переотражателей, вы будете получать куда более ощутимые результаты чем "слепой" перебор конденсаторов или ламп или шнурков. Вы по сути топчитесь на месте, по простой причине, вы не хотите уделить время для акустических измерений и манипуляций с ними, раз вы собрали усилитель, то собрать микрофон из комплектующих вам не составляет труда, останавливает вас лишь нежелание увидеть больше, чем вы видите сейчас.

Adam писал(а): 11 дек 2023, 21:14 Не применшуйте своїх можливостей. Потрібно тільки трохи потренуватись і все вийде... :)
Я могу языком отличить крону от пальчиковой батарейки, я могу языком определить разряжена ли батарейка, но сказать какое конкретно напряжение на батарейке или определить степень разряда с погрешностью в 10% я не могу, и никто не сможет, будь у него тренировки хоть длиною в жизнь. Замечу что в метрологии погрешность измерения постоянного напряжения выше 2,5% уже давно считается неприемлемой, а при погрешности вольтметра выше 5%, вольтметр уже не может называться измерительным прибором и переходит в разряд индикаторов, индикатор указывающий только наличия или отсутствия напряжения в сети на его численные показания нельзя полагаться.

Так же я боле чем уверен, что вы не в состоянии нарисовать АФЧХ своей АС в зоне прослушивания даже с точностью в +/-3дБ. УШИ это не измерительный инструмент. Начните измерять микрофоном и не занимайтесь отговорками что я слышу больше и лучше чем измерительный микрофон. Это всё заблуждение. Микрофон "видит" и "слышит" куда больше и точнее чем способен слышать человек.
Аватара пользователя
Justas*
Гуру электроники☆☆☆☆
Сообщения: 2445
Стаж: 4 года 5 месяцев
Репутация: 1342
Откуда: Украина
Аудио система: viewtopic.php?p=17721#p17721

Re: Дешевый кабель 220В спалит твой усилитель а дорогой сделает тебя лохом

Сообщение Justas* »

Нашёл вот в интернетах.
график.png
В правом верхнем углу ASR и вегалаб
В левом нижнем разные гуру и любители Аббаса
Я где-то в правом нижнем квадрате (потому что рационалист, но опираюсь на то, что слышу, и это мне важнее научных обоснований)

Я тоже там же. Субьективный рационалист.
Мне видится так:
В самом верхнем правом углу, начинается отрицание всех явлений, до объяснения которых не «допетрила» наука и техника или до которых просто никому нет дела. Отрицается даже банальная вкусовщина.
А в нижнем левом углу уже «виртуальное» сознание и магическое мышление заменяет собой истинный опыт.
Uncle_Sam_(pointing_finger).jpg
Аватара пользователя
Adam
Постоянный житель
Сообщения: 371
Стаж: 3 года 7 месяцев
Репутация: 128
Откуда: Київ
Аудио система: Rega Planet 2000, ЦАП Shiit Modi 3, Lenco 75, Электроника-017, SE 300В, SE EL84(pent), Triangle Mizis 108

Re: Дешевый кабель 220В спалит твой усилитель а дорогой сделает тебя лохом

Сообщение Adam »

uriy писал(а): 11 дек 2023, 21:42 ... Начните измерять микрофоном и не занимайтесь отговорками что я слышу больше и лучше чем измерительный микрофон. Это всё заблуждение. Микрофон "видит" и "слышит" куда больше и точнее чем способен слышать человек.
Розмова поступово заходить в глухий кут. Я ні на грам не применшую важливість акустичної обробки, але наполягаю на тому твердженні, що в "вилизаній" зоні прослуховування різниця між компонентами буде ще більша. Ви дещо применшуєте важливість того, що знаходиться всередині "чорного ящика" (підсилювача), гіпертрофовано збільшуючи те, що є зовні. Це, погодьтесь, неповна картина сприйняття звуку.
Justas* писал(а): 11 дек 2023, 21:52 Uncle_Sam
А я, мабуть, центрист... ;)
Последний раз редактировалось Adam 11 дек 2023, 22:15, всего редактировалось 1 раз.
Аватара пользователя
ARTShaving
Почетный пользователь
Сообщения: 197
Стаж: 2 года 4 месяца
Репутация: 62
Откуда: Dnipro
Аудио система: Іphone, блютуз, TPA 3255, B&W 601 S1.
Контактная информация:

Re: Дешевый кабель 220В спалит твой усилитель а дорогой сделает тебя лохом

Сообщение ARTShaving »

Adam писал(а): 11 дек 2023, 21:14 Не применшуйте своїх можливостей. Потрібно тільки трохи потренуватись і все вийде... :)
Оце ви насмішили так насмішили. :lol: :lol: :lol:
Justas* писал(а): 11 дек 2023, 21:52 Uncle_Sam_
Я десь по центру раціональної прямої. :roll:
uriy
Магистр электроники
Сообщения: 1554
Стаж: 2 года 9 месяцев
Репутация: 487
Откуда: Ukraine
Аудио система: Цифраактив

Re: Дешевый кабель 220В спалит твой усилитель а дорогой сделает тебя лохом

Сообщение uriy »

Adam писал(а): 11 дек 2023, 22:06 Розмова поступово заходить в глухий кут. Я ні на грам не применшую важливість акустичної обробки, але наполягаю на тому твердженні, що в "вилизаній" зоні прослуховування різниця між компонентами буде ще більша.
Согласен что в более линейной системе определить на слух влияние конденсатора на звук будет легче, но всё равно вероятность ошибочного вывода будет высокой, а вот с помощью измерений вероятность ошибки будет минимальна.
Adam писал(а): 11 дек 2023, 22:06 Ви дещо применшуєте важливість того, що знаходиться всередині "чорного ящика" (підсилювача), гіпертрофовано збільшуючи те, що є зовні. Це, погодьтесь, неповна картина сприйняття звуку.
Покуда мы не говори о цифрах, трудно определить что я принижаю, а что я возвышаю.
Я же хочу вам донести простую мысль - человек слышит звуковую волну, и контроль (измерение) параметров звуковой волны должен быть первичен, если мы не видим чего у нас там прилетает в точку прослушивания, то можно долго и нудно тыкать вольтметром и амперметром в конденсаторы, можно долго и нудно подбирать шнурки, и так и не понять, что отражённая волна от открытой или закрытой двери, влияет на конечный результат на порядок сильнее чем манипуляция с заменой конденсатора. Покуда вы на измерениях не увидите цифр что от чего зависит, и насколько, до тех пор вы будете порождать лишние сущности, там где их нету. Тридцать лет назад было весьма проблематично посмотреть на АФЧХ в зоне прослушивания, и уж подавно проанализировать её т.е. посмотреть на степ респонз или на время реверберации, сейчас это делается очень просто, при наличии компьютера, микрофона и желания познать больше чем могут позволить вам ваши натренированные уши. Перейдите к измерением звукового давления в зоне прослушивания, а уж потом сами принимайте решения, это конденсатор повлиял на верхнюю серединку СЧ диапазона, или это просто кто то занавеску задёрнул на окне, покуда вы этот конденсатор перепаивали.
Аватара пользователя
Adam
Постоянный житель
Сообщения: 371
Стаж: 3 года 7 месяцев
Репутация: 128
Откуда: Київ
Аудио система: Rega Planet 2000, ЦАП Shiit Modi 3, Lenco 75, Электроника-017, SE 300В, SE EL84(pent), Triangle Mizis 108

Re: Дешевый кабель 220В спалит твой усилитель а дорогой сделает тебя лохом

Сообщение Adam »

uriy писал(а): 11 дек 2023, 22:50 Покуда вы на измерениях не увидите цифр что от чего зависит, и насколько, до тех пор вы будете порождать лишние сущности, там где их нету. Тридцать лет назад было весьма проблематично посмотреть на АФЧХ в зоне прослушивания, и уж подавно проанализировать её т.е. посмотреть на степ респонз или на время реверберации, сейчас это делается очень просто, при наличии компьютера, микрофона и желания познать больше чем могут позволить вам ваши натренированные уши. Перейдите к измерением звукового давления в зоне прослушивания, а уж потом сами принимайте решения, это конденсатор повлиял на верхнюю серединку СЧ диапазона, или это просто кто то занавеску задёрнул на окне, покуда вы этот конденсатор перепаивали.
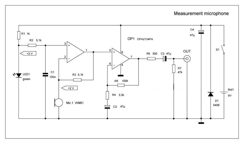
Добре. Давайте більш конкретно ,"по тєхнарськи". Чи буде АФЧХ в зоні прослуховування різнитись від, припустимо, ламп одного типу, але різних виробників? При тому, що параметри у них будуть однакові.

До речі, я давно хочу собі зібрати схемку з вимірювальним мікрофоном. Щось на кшталт такого:
Измерительный микрофон.Схема.JPG
Радять капсюль - WM 61 Panasonic. Вийде щось путнє з такого?
Аватара пользователя
Justas*
Гуру электроники☆☆☆☆
Сообщения: 2445
Стаж: 4 года 5 месяцев
Репутация: 1342
Откуда: Украина
Аудио система: viewtopic.php?p=17721#p17721

Re: Дешевый кабель 220В спалит твой усилитель а дорогой сделает тебя лохом

Сообщение Justas* »

Отличная схема, разработчик Fenix
https://cxo.lv/solder/micamp/111-micamp01
Я делал такую на NE5532. Основной недостаток при питании от Кроны, ОУ кушает около 4 мА, светодиод в (качестве стабилитрона) жрёт 10 мА.
Увеличил в 100 раз нагрузочный резистор и поставил 3 КД102 вместо светодиода, что бы в сумме получить те же 2В на микрофоне. Ну и регулятор чувствительности на миниатюрном галетнике. 10 положений лишнее, достаточно 3-5.
Мик. усилитель_схема.JPG
Последний раз редактировалось Justas* 12 дек 2023, 00:00, всего редактировалось 1 раз.
uriy
Магистр электроники
Сообщения: 1554
Стаж: 2 года 9 месяцев
Репутация: 487
Откуда: Ukraine
Аудио система: Цифраактив

Re: Дешевый кабель 220В спалит твой усилитель а дорогой сделает тебя лохом

Сообщение uriy »

Adam писал(а): 11 дек 2023, 23:22 Добре. Давайте більш конкретно ,"по тєхнарськи". Чи буде АФЧХ в зоні прослуховування різнитись від, припустимо, ламп одного типу, але різних виробників? При тому, що параметри у них будуть однакові.
О каких параметрах идёт речь? О массагабариных, или о тех параметрах от которых зависит АФЧХ в зоне прослушивания? Если параметры ламп, от которых зависит АФЧХ идентичны, то АФЧХ в зоне прослушивании не изменится при прочих равных условиях которые влияют на АФЧХ в точке измерения. Вот только где вы возьмёте две одинаковые лампы??? Параметры ламп которые влияют на АФЧХ достаточно нестабильны от лампы к лампе, даже в одной серии, а чего уж говорить о одинаковости ламп от разного производителей??? И между прочем, одинаковость АФЧХ это не гарантия одинаково звука. Нужно ещё смотреть на уровень нелинейных искажений и на реверберацию или же водопад.
Adam писал(а): 11 дек 2023, 23:22 Радять капсюль - WM 61 Panasonic. Вийде щось путнє з такого?
Я вам не дам ответа, так как с такой схемой не знаком, я себе собирал измерительный микрофон по некой хитрой схеме в которой нужно было перерезать дорожку на капсуле, но в итоге так и не смог найти концов, что бы его откалибровать, и плюнув на это занятие, прикупил калиброванный измерительный юсб микрофон UMIK-1. Но знаю что в инете есть куча обзоров той или иной схемы измерительного микрофона.
Аватара пользователя
ARTShaving
Почетный пользователь
Сообщения: 197
Стаж: 2 года 4 месяца
Репутация: 62
Откуда: Dnipro
Аудио система: Іphone, блютуз, TPA 3255, B&W 601 S1.
Контактная информация:

Re: Дешевый кабель 220В спалит твой усилитель а дорогой сделает тебя лохом

Сообщение ARTShaving »

Adam писал(а): 11 дек 2023, 23:22 До речі, я давно хочу собі зібрати схемку з вимірювальним мікрофоном.
Давно проситься тема про вимірювальний мікрофон. Може відкриєте? Залюбки приєднаюсь до обговорення, бо теж маю потребу. ;)
Аватара пользователя
Adam
Постоянный житель
Сообщения: 371
Стаж: 3 года 7 месяцев
Репутация: 128
Откуда: Київ
Аудио система: Rega Planet 2000, ЦАП Shiit Modi 3, Lenco 75, Электроника-017, SE 300В, SE EL84(pent), Triangle Mizis 108

Re: Дешевый кабель 220В спалит твой усилитель а дорогой сделает тебя лохом

Сообщение Adam »

По цій схемці тут було https://audiogarret.com.ua/viewtopic.php?t=7866
uriy
Магистр электроники
Сообщения: 1554
Стаж: 2 года 9 месяцев
Репутация: 487
Откуда: Ukraine
Аудио система: Цифраактив

Re: Дешевый кабель 220В спалит твой усилитель а дорогой сделает тебя лохом

Сообщение uriy »

Основная проблема измерительного микрофона это не собрать его, а откалибровать т.е. узнать реальную АЧХ капсюля что бы её учесть при измерениях. Без "эталонного" микрофона сделать это не получится. И приходится просто надеется что капсюль который попал в схему, не сильно кривой, т.е. его кривизна ощутимо меньше кривизны измеряемой АЧХ, ну и с гармониками капсюля тоже вопрос сложный т.к. они сильно зависят от уровня давления и от состояния капсюля.
Аватара пользователя
Adam
Постоянный житель
Сообщения: 371
Стаж: 3 года 7 месяцев
Репутация: 128
Откуда: Київ
Аудио система: Rega Planet 2000, ЦАП Shiit Modi 3, Lenco 75, Электроника-017, SE 300В, SE EL84(pent), Triangle Mizis 108

Re: Дешевый кабель 220В спалит твой усилитель а дорогой сделает тебя лохом

Сообщение Adam »

uriy писал(а): 11 дек 2023, 23:56 ..И между прочем, одинаковость АФЧХ это не гарантия одинаково звука.
Все вірно. Таких параметрів, які залежать один від іншого багато. Встановити чітку кореляцію, що від чого залежить, важко. Я особисто не бачив досліджень, яким можна 100%-но довіряти. Щось типу "ми перевірили сотню конденсаторів, беріть ось ці - буде вам щастя і вічна молодість". Вирішити це питання для аудіофільствующого меломана досить просто - сів, замінив лампу чи конденсатор на інший та й слухай свого Шуберта. Або Шумана. Ми ці питання вирішуємо особисто для себе, для своєї системи, яка ніколи не буде ідеальною. Звичайно, якщо ще й акустично обробити приміщення чи зробити еквалізацію (хоча я би цього не робив), то взагалі кайф.
uriy
Магистр электроники
Сообщения: 1554
Стаж: 2 года 9 месяцев
Репутация: 487
Откуда: Ukraine
Аудио система: Цифраактив

Re: Дешевый кабель 220В спалит твой усилитель а дорогой сделает тебя лохом

Сообщение uriy »

Adam писал(а): 12 дек 2023, 00:48 Я особисто не бачив досліджень, яким можна 100%-но довіряти. Щось типу "ми перевірили сотню конденсаторів, беріть ось ці - буде вам щастя і вічна молодість".
Если учесть, что те или иные искажения могут влиять по разному на тех или иных людей, то тогда становится очевидно почему нельзя найти эликсир молодости.
Adam писал(а): 12 дек 2023, 00:48 Вирішити це питання для аудіофільствующого меломана досить просто - сів, замінив лампу чи конденсатор на інший та й слухай свого Шуберта. Або Шумана.
Так же просто, как и прийти к недостоверному выводу.
Вы между прочем ни когда не думали, почему колонкострители вкладывают основные средства и усилия в акустическую систему и акустику помещения, а усилители и цапы у них идут в большей степени по остаточному принципу? Могу приоткрыть вам завесу над маленькой тайной, которую многие знают, но не многие придают ей должного значения. Весьма весомая часть искажений приводящих к ухудшению или улучшению слышимого звука, находится на стороне преобразования электрического сигнала в акустический.
Adam писал(а): 12 дек 2023, 00:48 Ми ці питання вирішуємо особисто для себе, для своєї системи, яка ніколи не буде ідеальною. Звичайно, якщо ще й акустично обробити приміщення чи зробити еквалізацію (хоча я би цього не робив), то взагалі кайф.
Соберите микрофон, снимите АЧХ, сделайте рум коррекцию этой АЧХ, послушайте, а потом уже скажите, стоит её делать или не стоит. Я вон сейчас слушаю 10гдш без акустического оформления, просто с коррекцией АЧХ, и не ощущаю дискомфорта от того что слышу, зато если отключить коррекцию, то задратая серединка начинает проявлять себя во всей красе. Ну а то, что я слышал на трёхполсоном цифро активе, с более менее вменяемыми динамиками, в приличном обществе не обсуждают. :lol: :lol: :lol:
Аватара пользователя
Justas*
Гуру электроники☆☆☆☆
Сообщения: 2445
Стаж: 4 года 5 месяцев
Репутация: 1342
Откуда: Украина
Аудио система: viewtopic.php?p=17721#p17721

Re: Дешевый кабель 220В спалит твой усилитель а дорогой сделает тебя лохом

Сообщение Justas* »

ARTShaving писал(а): 11 дек 2023, 23:59
Adam писал(а): 11 дек 2023, 23:22 До речі, я давно хочу собі зібрати схемку з вимірювальним мікрофоном.
Давно проситься тема про вимірювальний мікрофон. Може відкриєте? Залюбки приєднаюсь до обговорення, бо теж маю потребу. ;)
Сделал
XIAN
Гуру АС
Сообщения: 1037
Стаж: 5 лет 1 месяц
Репутация: 414
Откуда: Киев
Аудио система: DIY

Re: Дешевый кабель 220В спалит твой усилитель а дорогой сделает тебя лохом

Сообщение XIAN »

Adam писал(а): 12 дек 2023, 00:48 Я особисто не бачив досліджень, яким можна 100%-но довіряти. Щось типу "ми перевірили сотню конденсаторів, беріть ось ці - буде вам щастя і вічна молодість".
І не побачите, для серйозних дослідників це питання не стоїть. А вас воно цікавить, тому що виробники всяких езотеричних пристроїв і компонентів вливають в це гроші. Навіть якщо ви напряму не ведетесь на їхню рекламу, чуєте відгуки від тих хто повівся і починає шось свербіть ;)
Adam писал(а): 12 дек 2023, 00:48 чи зробити еквалізацію (хоча я би цього не робив)

Якщо не міняти АС, чи не робити акустичну обробку приміщення, це єдиний спосіб який може покращити звук не в уяві, а в реальності. Насправді, від еквалізації навіть найкращім колонкам в підготовленому приміщенні гірше не стане, просто вплив менше ніж в середньостатистичному випадку. Підтверджено досвідом безлічі студій.
Justas* писал(а): 11 дек 2023, 21:52 Нашёл вот в интернетах.
Де я, можно, думаю, не писати) Не те щоб я заперечував усе
Justas* писал(а): 11 дек 2023, 21:52 В самом верхнем правом углу, начинается отрицание всех явлений, до объяснения которых не «допетрила» наука и техника или до которых просто никому нет дела.
Не те щоб я настільки радикальний, я готовий прийняти, що щось ми не враховуємо в замірах і що впливає на кінцевий результа, але треба підтвердити, що це не придумали жителі лівої сторони квадрата. І окрім сліпого теста, або якихось комплексних статистичних досліджень варіантів як це підтвердити, ніхто не знає. То перед тим як вдаватись в пошук "сущностей" я почекаю коли їхні прихильники, в сліпих тестах, хочаб підсилювачі почнуть, впевнено, розрізняти.
Justas* писал(а): 11 дек 2023, 16:59 называемому переходными интермодуляционными искажениями (TIM),
Наскільки я розумію, ця проблема давно вирішена, тому цей тест ніхто і не робить. Плюс це не якась езотерика, методика заміру є в оригінальній статті для AES, плюс воно корелює з іншими замірами інтермодуляцій.
ReaGeN
Сообщения: 1
Стаж: 2 года 2 месяца
Репутация: 0
Откуда: VRN
Аудио система: Mackie MR824, TASCAM MD350, Asus Xonar Essence ST (tweak)

Re: Дешевый кабель 220В спалит твой усилитель а дорогой сделает тебя лохом

Сообщение ReaGeN »

Приветствую
Скажите где посмотреть нормальную таблицу зависимости длинны, сечения и мощности по акустическим проводам? Не аудиофильскую и от маркетологов! Желательно времён ссср.
Ответить

Вернуться в «Аудио аксессуары»