Темы в форуме
Новые сообщения
-
14-фев Варианты доработки и модерницации акустических систем.
-
11-фев (ГИ) Груповой Излучатель + ШП. Моя история и пояснения.
-
10-фев АС для спальної кімнати
-
31-янв 4-х полосная DIY АС. Нужен совет
-
11-янв Низкочастотная часть в акустике с ЭМОС
-
02-янв Цифровая корекция НЧ диапазона. Подводные камни.
-
30-дек DIY цифроактивная трёхполосная АС ближнего поля.
-
26-дек Акустика Активна, чи звичайна?
-
13-ноя Колонки DALI OBERON 9
-
11-ноя Компактые полочники на стол возле ПК.
Новые темы
-
28-фев Как отреставрировать динамик?
-
27-янв 4-х полосная DIY АС. Нужен совет
-
08-янв Низкочастотная часть в акустике с ЭМОС
-
30-дек Цифровая корекция НЧ диапазона. Подводные камни.
-
25-сен песок: нужно ли насыпать?
-
20-сен Help твиттура.
-
16-сен Компактые полочники на стол возле ПК.
-
08-сен Купить винтажную АС или новую?
-
08-сен Тест Cabasse Realto
-
30-авг Вопрос - сопротивление
Низкочастотная часть в акустике с ЭМОС
-
Zenon7s
- Сообщения: 3
- Стаж: 1 месяц
- Репутация: 4
- Откуда: Киев
- Аудио система: Класс д, самодельная акустика
Низкочастотная часть в акустике с ЭМОС
Кто нибудь пытался делать эмос? Недавно сделал эмос в покупном сабвуфере, результат оказался выше ожиданий. Звук аудио системы вышел на кардинально новый уровень. Хотя до этого много раз менял акустические системы и сабвуферы.
- Justas*
- Гуру электроники☆☆☆☆
- Сообщения: 2438
- Стаж: 4 года 5 месяцев
- Репутация: 1340
- Откуда: Украина
- Аудио система: viewtopic.php?p=17721#p17721
Re: Низкочастотная часть в акустике с ЭМОС
Что в качестве датчика?
-
Zenon7s
- Сообщения: 3
- Стаж: 1 месяц
- Репутация: 4
- Откуда: Киев
- Аудио система: Класс д, самодельная акустика
Re: Низкочастотная часть в акустике с ЭМОС
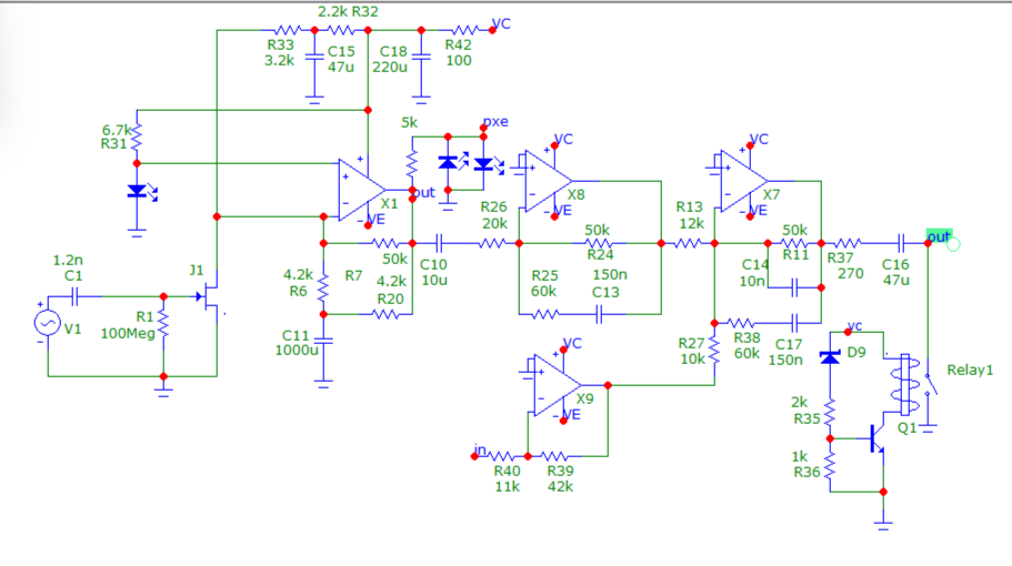
Это вообще интересная история, У меня уже работал простой эмос при помощи балансировки импеданса динамика, вопрос закрывал, потому как корпус саба маленький а динамик непомерно большой( svs sb1000 как пассивный). Но попалась информация что во всех винчестерах есть датчик ускорения. Так и есть сделал при помощи этого датчика и все получилось просто супер. Зеленый график снят с датчика ускорения закрепленного на катушке динамика без эмос. Видно что саб бубнит на одной частоте. Красный эмос включен. Это уже не саб, а полноценное низкочастотное звено, играющее до 10-400 Гц. Ну и естественно искажения на частотах ниже резонанса динамика снизились на порядок.
https://www.youtube.com/watch?v=ivTqqy4zR-w
https://piratelogic.nl/?p=en.accelerometers
https://www.youtube.com/watch?v=ivTqqy4zR-w
https://piratelogic.nl/?p=en.accelerometers
- Justas*
- Гуру электроники☆☆☆☆
- Сообщения: 2438
- Стаж: 4 года 5 месяцев
- Репутация: 1340
- Откуда: Украина
- Аудио система: viewtopic.php?p=17721#p17721
Re: Низкочастотная часть в акустике с ЭМОС
Какое акустическое оформление, объём, динамик? Микрофоном не пробовали измерить?
- ARTShaving
- Почетный пользователь
- Сообщения: 197
- Стаж: 2 года 4 месяца
- Репутация: 62
- Откуда: Dnipro
- Аудио система: Іphone, блютуз, TPA 3255, B&W 601 S1.
- Контактная информация:
Re: Низкочастотная часть в акустике с ЭМОС
Був в Києві дуже розумний інженер практик Дмитро Марьянович, він на ЕМОС «собаку зʼїв». Він спец з багаторічним досвідом в цій сфері.
У мене під Києвом залишилась АС з його начинкою, дуже гарно грає.
Зараз він живе в Харкові.
У мене під Києвом залишилась АС з його начинкою, дуже гарно грає.
Зараз він живе в Харкові.
-
Zenon7s
- Сообщения: 3
- Стаж: 1 месяц
- Репутация: 4
- Откуда: Киев
- Аудио система: Класс д, самодельная акустика
Re: Низкочастотная часть в акустике с ЭМОС
Эмос делается для закрытого ящика. У меня был раньше санфаер, очень мощный саб. В кино вел себя впечатляюще, попробовал на музыке- не то. Явно отстаёт и слышно саб явно выделяется. Санфаер был с пассивным излучателем. Купил svs sb1000, закрытый ящик 33см куб и динамик 13 дюймов. В кино по хуже но норм. По крайней мере соседи не приходили спросить что у нас случилось ;). Попробовал на музыке -значительно лучше. Но периодически слышал что-то не то. Кстати включал я его через процессор helix. Начал измерять. В сабе стоит dsp, который ровняет АЧХ, но нелинейные искажения ни кто не отменял. Да и фронт сигнала встроенный дсп сильно валит, дает приличную задержку в общем для музыки не пойдет. Посмотрел как он воспроизводит пакет синусоиды микрофоном- там вообще от пакета ничего не остаётся , какая-то каша. Потом сделал из него пассивный АЧХ ровнял процессором helix. Но на 20- 30 гц очень явные искажения. Потом делал примитивный эмос, балансировал мостом импеданс динамика что бы получить противо ЭДС. В общем получилось но искажения эта система правила слабо, очень трудно добиться полного баланса моста. И тут случайно попалась информация про датчики ускорения в винчестерах... Да микрофоном конечно проверял - очень похоже на график с датчика ускорения, только чуток комната туда подмешивается. Хотя датчик ускорения по сути и есть тот же микрофон. Теперь я не могу практически отличить где играют колонки небольшие клипши (полочные каждый динамик свой усилитель и через helix). Саб 20-200, остальное колонки. Звучит чтобы не употреблять пафосных слов - Очень , Очень хорошо. Хотел делать второй такой же саб, но пока слушаю так, я локализацию саба практически не слышу. Правда электричество редко бывает.