Темы в форуме

<

      Youtube            TikTok           Инстаграм         ☝ Спонсировать               Правила форума   

Последние видео с канала

Загрузка видео...



Усилитель JLH 1969

Ромарио
Почетный пользователь
Сообщения: 65
Стаж: 3 года 10 месяцев
Репутация: 4
Откуда: Красноярск
Аудио система: Муз.центр lg

Re: Усилитель JLH 1969

Сообщение Ромарио »

Вопрос такой: как влияют конденсаторы после торика на качество звука,смотрю на эти золотые банки на фотках и прям внушают(ну типа понимаеш,что переплачиваеш за них низря)?,в двух словах -
acrobot
Почетный пользователь
Сообщения: 94
Стаж: 4 года 10 месяцев
Репутация: 2
Откуда: Беларусь\Витебск
Аудио система: самопал

Re: Усилитель JLH 1969

Сообщение acrobot »

На звук влияют сильно, после торов оптимально советуют Ничикон fw, у себя в 4 различных БП менял и разница слышна, но у тебя импульсные бп вообще. Сейчас будет вопрос что лучше для звука импульсный или линейный бп, сразу ответ - линейный, чтобы тут не говорили, верь мне.
Изображение
Изображение
Аватара пользователя
Inok
Постоянный житель
Сообщения: 332
Стаж: 3 года 11 месяцев
Репутация: 186
Откуда: Ukraine
Аудио система: Clone purifi Hb 3.065 ULTRA, DALI Oberon 9 Dark Walnut

Re: Усилитель JLH 1969

Сообщение Inok »

Я тоже за линейный, если это усилитель Худа.
Аватара пользователя
LinuxManiac
Добрейший модератор
Сообщения: 1221
Стаж: 6 лет 9 месяцев
Репутация: 783
Откуда: Киев
Контактная информация:

Re: Усилитель JLH 1969

Сообщение LinuxManiac »

acrobot писал(а): 29 мар 2022, 21:52 ... чтобы тут не говорили, верь мне.
Здесь не секта. Здесь верят только своим ушам.
И, как уже было указано, здесь не "тыкают". Сутки РО для обдумывания и осознания норм общения на Форуме.
Модератор.
050-246-3341; Viber: 068-362-3497
Ramirez10
Почетный пользователь
Сообщения: 139
Стаж: 3 года 8 месяцев
Репутация: 61
Откуда: миргород
Аудио система: jlh 1969
jlh2003
pp 6н13с spring
IQ mini lady s110

Re: Усилитель JLH 1969

Сообщение Ramirez10 »

вопрос к тем, кто уже ставил импульсник в jlh. в чем преимущество? чем он лучше линейного бп?
Ramirez10
Почетный пользователь
Сообщения: 139
Стаж: 3 года 8 месяцев
Репутация: 61
Откуда: миргород
Аудио система: jlh 1969
jlh2003
pp 6н13с spring
IQ mini lady s110

Re: Усилитель JLH 1969

Сообщение Ramirez10 »

acrobot писал(а): 29 мар 2022, 17:43 да что ты говоришь, полно фотографий с 60Х людей с блютузколонками, особенно негров
Изображение
вообще то у мужика в руках переносной приемник. антенну же хорошо видно! его в то время еще назьівали "транзистор"
Ramirez10
Почетный пользователь
Сообщения: 139
Стаж: 3 года 8 месяцев
Репутация: 61
Откуда: миргород
Аудио система: jlh 1969
jlh2003
pp 6н13с spring
IQ mini lady s110

Re: Усилитель JLH 1969

Сообщение Ramirez10 »

Lektor писал(а): 04 фев 2020, 20:47 При таком падении напряжения дроссель должен довольно сильно греться. И я честно, не понимаю его сути. При таком токе и частоте в 50Гц ферит не работает. Дроссель работает как резистор. Там где-то 0,7 Ома.
вообще то автор указал что кольцо бело-желтое. а ето никак не феррит. оно из порошкового железа.
Ромарио
Почетный пользователь
Сообщения: 65
Стаж: 3 года 10 месяцев
Репутация: 4
Откуда: Красноярск
Аудио система: Муз.центр lg

Re: Усилитель JLH 1969

Сообщение Ромарио »

Какой диапазон воспроизводимых частот у худа?
Аватара пользователя
lgedmitry
Гуру электроники☆☆☆☆
Сообщения: 1579
Стаж: 6 лет 5 месяцев
Репутация: 274
Откуда: Рыбинск
Аудио система: Самоделки на MA12070, MA12070P, Heybrook HB3, Wharfedale Diamond 12.2

Re: Усилитель JLH 1969

Сообщение lgedmitry »

Ромарио писал(а): 04 апр 2022, 19:28 Какой диапазон воспроизводимых частот у худа?
уж точно не уже, чем 0.02...20кГц
dron77
Пользователь
Сообщения: 10
Стаж: 4 года 8 месяцев
Репутация: 0
Откуда: Юг Мос.обл.
Аудио система: Вега 109

Re: Усилитель JLH 1969

Сообщение dron77 »

Здравствуйте.
Друзья, нужен снова ваш совет. БП с али не сразу, но зазвенел сам и пошёл фон на колонки. Аналогичный повторил его участь. Причину не знаю. Подумал, может жарко им в маленьком корпусе?
Нашел такой, но пока не купил (фото серый в отдельном кортусе. Хочу отдельно примастырить. Можно его будет использовать?
1635619174120.jpg
1635619174120.jpg (17.95 КБ) 2629 просмотров
Screenshot_20220408-181138.png
Screenshot_20220408-181211.png
Ромарио
Почетный пользователь
Сообщения: 65
Стаж: 3 года 10 месяцев
Репутация: 4
Откуда: Красноярск
Аудио система: Муз.центр lg

Re: Усилитель JLH 1969

Сообщение Ромарио »

Процесс
Вложения
20220411_170837.jpg
20220411_170819.jpg
20220411_171015.jpg
Ромарио
Почетный пользователь
Сообщения: 65
Стаж: 3 года 10 месяцев
Репутация: 4
Откуда: Красноярск
Аудио система: Муз.центр lg

Re: Усилитель JLH 1969

Сообщение Ромарио »

Процесс
Вложения
Screenshot_20220411-171229_Gallery.jpg
Screenshot_20220411-171220_Gallery.jpg
Ромарио
Почетный пользователь
Сообщения: 65
Стаж: 3 года 10 месяцев
Репутация: 4
Откуда: Красноярск
Аудио система: Муз.центр lg

Re: Усилитель JLH 1969

Сообщение Ромарио »

Левый канал: 53 и 61 'С
правый 55 и 65 'С
Напряжение на выходе: левый .015v ,правый .018v
Гудит из динамика
Аватара пользователя
Inok
Постоянный житель
Сообщения: 332
Стаж: 3 года 11 месяцев
Репутация: 186
Откуда: Ukraine
Аудио система: Clone purifi Hb 3.065 ULTRA, DALI Oberon 9 Dark Walnut

Re: Усилитель JLH 1969

Сообщение Inok »

При импульсном питании гула быть не должно.
sierratds
Сообщения: 3
Стаж: 3 года 7 месяцев
Репутация: 3
Откуда: Brazil
Аудио система: JLH 1969 (10W) monoblock

Re: Усилитель JLH 1969

Сообщение sierratds »

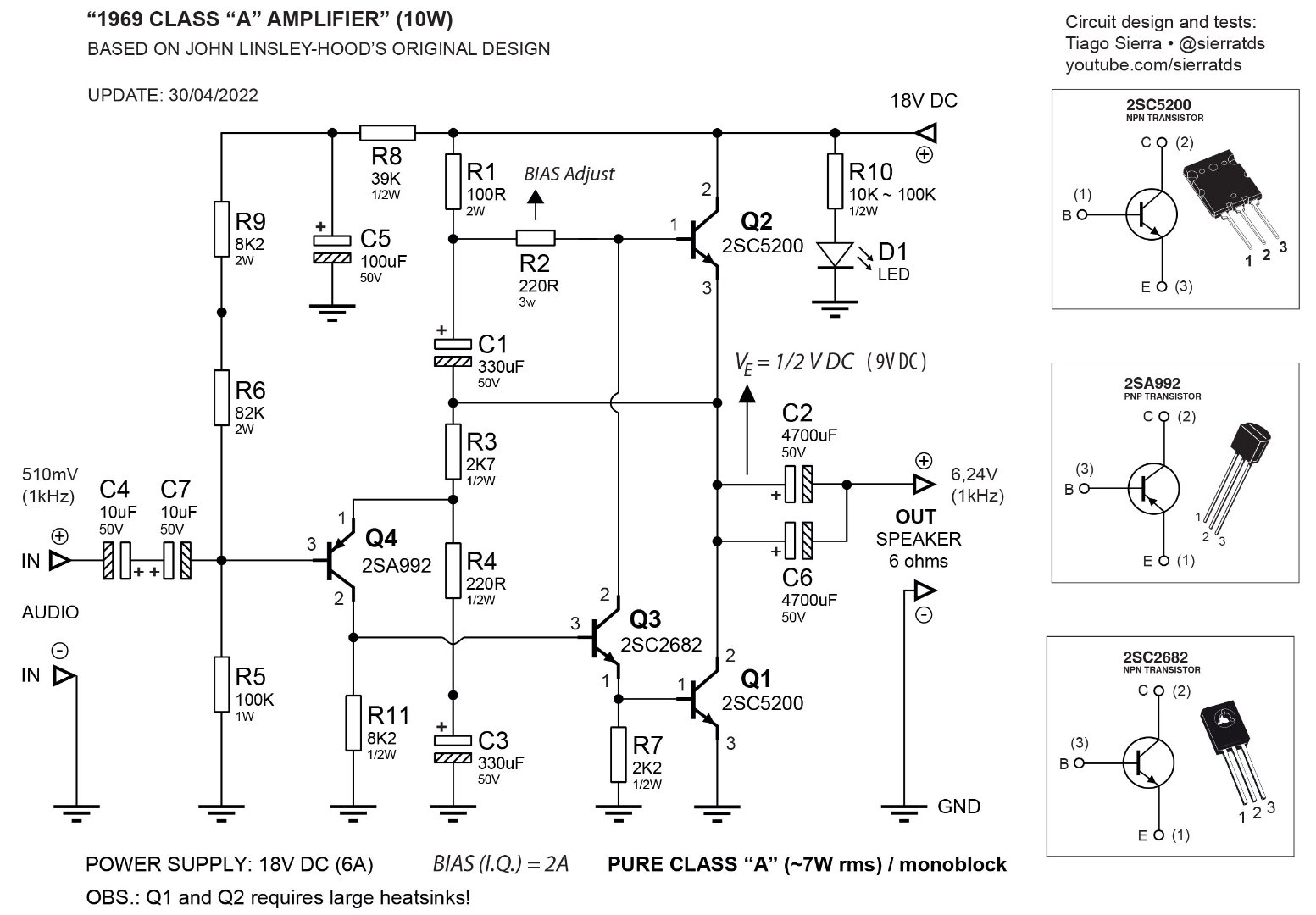
Всем привет, меня зовут Тьяго Сьерра, я из Бразилии.
Смонтировал свой моноблок JLH.
Следуйте схеме.
Я не уверен насчет входного конденсатора.
Не могли бы вы изменить какой?
01.jpg
https://www.youtube.com/playlist?list=P ... g1GG5cesc6

https://www.youtube.com/redirect?event= ... 4o1QHTau5M
Аватара пользователя
lgedmitry
Гуру электроники☆☆☆☆
Сообщения: 1579
Стаж: 6 лет 5 месяцев
Репутация: 274
Откуда: Рыбинск
Аудио система: Самоделки на MA12070, MA12070P, Heybrook HB3, Wharfedale Diamond 12.2

Re: Усилитель JLH 1969

Сообщение lgedmitry »

sierratds писал(а): 04 май 2022, 22:22 Всем привет, меня зовут Тьяго Сьерра, я из Бразилии.
Смонтировал свой моноблок JLH.
Следуйте схеме.
Я не уверен насчет входного конденсатора.
Не могли бы вы изменить какой?01.jpg

https://www.youtube.com/playlist?list=P ... g1GG5cesc6

https://www.youtube.com/redirect?event= ... 4o1QHTau5M
С7 замкнуть и выбросить
Аватара пользователя
LinuxManiac
Добрейший модератор
Сообщения: 1221
Стаж: 6 лет 9 месяцев
Репутация: 783
Откуда: Киев
Контактная информация:

Re: Усилитель JLH 1969

Сообщение LinuxManiac »

sierratds писал(а): 04 май 2022, 22:22 ...
Я не уверен насчет входного конденсатора.
Не могли бы вы изменить какой?
Заменить оба С4 и С7 на один MKP 1 mF (replace both C4 & C7 for a single MKP capacitor 1 microfarad).
050-246-3341; Viber: 068-362-3497
sierratds
Сообщения: 3
Стаж: 3 года 7 месяцев
Репутация: 3
Откуда: Brazil
Аудио система: JLH 1969 (10W) monoblock

Re: Усилитель JLH 1969

Сообщение sierratds »

Привет, ребята, я удалил C6 и C7.
Это было так:

C4 = 1 мкФ (полиэстер).
C2 = 6800 мкФ (50 В)
Amplificador Classe A JLH 1969 10W DC 04-05-2022.jpg
Аватара пользователя
LinuxManiac
Добрейший модератор
Сообщения: 1221
Стаж: 6 лет 9 месяцев
Репутация: 783
Откуда: Киев
Контактная информация:

Re: Усилитель JLH 1969

Сообщение LinuxManiac »

Отлично! (Great job!)
050-246-3341; Viber: 068-362-3497
sierratds
Сообщения: 3
Стаж: 3 года 7 месяцев
Репутация: 3
Откуда: Brazil
Аудио система: JLH 1969 (10W) monoblock

Re: Усилитель JLH 1969

Сообщение sierratds »

Спасибо,
Мне понравился результат.
Звук стал более «насыщенным»;
Аватара пользователя
Dr.Somebody
Постоянный житель
Сообщения: 206
Стаж: 3 года 10 месяцев
Репутация: 83
Откуда: Ukraine, Kyiv
Аудио система: Неважливо

Re: Усилитель JLH 1969

Сообщение Dr.Somebody »

sierratds писал(а): 05 май 2022, 16:34 Спасибо,
Мне понравился результат.
Звук стал более «насыщенным»;
А если входной конденсатор поставить 2,2 mkF , а выходной - 10 000 mkF звук еще более понравится :D
Аватара пользователя
lgedmitry
Гуру электроники☆☆☆☆
Сообщения: 1579
Стаж: 6 лет 5 месяцев
Репутация: 274
Откуда: Рыбинск
Аудио система: Самоделки на MA12070, MA12070P, Heybrook HB3, Wharfedale Diamond 12.2

Re: Усилитель JLH 1969

Сообщение lgedmitry »

Dr.Somebody писал(а): 08 май 2022, 14:41
sierratds писал(а): 05 май 2022, 16:34 Спасибо,
Мне понравился результат.
Звук стал более «насыщенным»;
А если входной конденсатор поставить 2,2 mkF , а выходной - 10 000 mkF звук еще более понравится :D
Тут уже скорее тип конденсатора сильнее повлияет, чем ёмкость. Имхо
ms142
Постоянный житель
Сообщения: 395
Стаж: 5 лет
Репутация: 74
Откуда: Киев
Аудио система: ONKEN на триаксиалах LAFAYETTE 99-0020W
клон NCore v3 + предварь (diy)
Wadia 121 + ЛБП
Eweat D20
Popcorn C200 + SL + ЛБП

Re: Усилитель JLH 1969

Сообщение ms142 »

sierratds писал(а): 05 май 2022, 14:48 C4 = 1 мкФ (полиэстер).
Не самый лучший диэлектрик.
Гораздо лучше полипропилен.
Аватара пользователя
Dysindich
Гуру электроники☆☆☆☆
Сообщения: 900
Стаж: 4 года 11 месяцев
Репутация: 220
Откуда: Liege, Belgium
Аудио система: Onkyo Integra M-506 / Technics sb -m1000/ Lynx D-78-Lynx P05 / Sony NW-WM1A /Koss Porta pro/ Zidoo Neo Alpha /Clone N-Core

Re: Усилитель JLH 1969

Сообщение Dysindich »

Ramirez10 писал(а): 30 мар 2022, 16:27 вопрос к тем, кто уже ставил импульсник в jlh. в чем преимущество? чем он лучше линейного бп?
Может быть, будет интересно : https://www.youtube.com/watch?v=8z5PG36 ... k&index=15
это, в двух словах (картинках) о преимуществах и недостатков импульсник против линейного.
If you are a pilot, then you are already not shit!
Аватара пользователя
Justas*
Гуру электроники☆☆☆☆
Сообщения: 2324
Стаж: 4 года 2 месяца
Репутация: 1263
Откуда: Украина
Аудио система: viewtopic.php?p=17721#p17721

Re: Усилитель JLH 1969

Сообщение Justas* »

Ramirez10 писал(а): 30 мар 2022, 16:27 вопрос к тем, кто уже ставил импульсник в jlh. в чем преимущество? чем он лучше линейного бп?
Я ставил, только в обратном порядке. Линейный вместо импульсного.
Сравнивать их можно, если только линейный имеет стабилизатор, или хотя бы т.н. электронный дроссель. Без него, 100 Герцовые пульсации неприличной амплитуды. При токе 1,5-2 А и напряжении 30В, дроссель в выпрямителе мало чем поможет.
Основные преимущества ИИП (сравнительно небольшие габариты, высокий КПД) в усилителе класса А становятся не важны. Из за крупных радиаторов, корпус усилителя достаточно просторный. Тор или R-core с банками выпрямителя, займут не намного больше места чем ИИП.
Отдельный радиатор для регулирующего транзистора стабилизатора, тоже не нужен. Он ставиться на общий радиатор. Его теполовыделение, составит процентов 10 от тепловыделения транзисторов ВК. И так очень низкий КПД усилителя, пострадает не сильно. :D
Выпрямительные диоды – сдвоенные Шоттки (сборки), радиаторов не требуют.
Из недостатков – цена. Выйдет дороже, чем китайский ширпотреб (ИИП).
По звуку. Надо слушать. Я выбрал линейный.
Sid
Постоянный житель
Сообщения: 370
Стаж: 4 года 6 месяцев
Репутация: 121
Откуда: Украина
Аудио система: JLH1969, ELAC BS 192, Fostex FE126EN

Re: Усилитель JLH 1969

Сообщение Sid »

Ramirez10 писал(а): 30 мар 2022, 16:27 вопрос к тем, кто уже ставил импульсник в jlh. в чем преимущество? чем он лучше линейного бп?
1. Цена.
При прочих равных обходится примерно в три и более раз дешевле линейного блока питания, которому кроме трансформатора нужно много чего ещё.

2. Габариты и вес.
Делал знакомому усилитель Худа 1969 на классических платах. Ставил два импульсника по 65 Ватт на канал.
Размеры ИБП: 51 х 77 х 24 мм. Вес: 110 грамм. Почувствуйте разницу, как говорится. viewtopic.php?f=52&t=1229

3. Удобство.
Всё, что нужно, уже есть на борту: поставил и забыл. Автоматом решается проблема с фоном 50/100 Гц.

P.S. Раньше импульсные блоки питания не ставили потому, что их просто не было. Позже не ставили потому, что их качество оставляло желать лучшего. Сейчас ведущие производители усилителей ставят линейные блоки питания просто потому, что так удобней, и, в итоге - выгодней. Попутно поддерживается миф о "классике жанра", "проверенном десятилетиями качестве", о том, что 10 кг. железа - это всегда хорошо и т.д. Современный усилитель представляет собой по сути комбайн, в котором установлена куча модулей, каждый из которых требует своего питания: 5V, 6V, 9V, 12V... DC, AC и т.д. Поэтому проще иметь один тор с первичной сетевой обмоткой, поверх которой мотаются вторичные - столько и такие, какие нужно. С импульсниками в организации разнокалиберного питания сложнее. В усилителях, где нужен просто один выход для его питания, импульсные блоки питания - очень хорошее и логичное решение. Преимущества описаны выше. ИМХО.
Аватара пользователя
Justas*
Гуру электроники☆☆☆☆
Сообщения: 2324
Стаж: 4 года 2 месяца
Репутация: 1263
Откуда: Украина
Аудио система: viewtopic.php?p=17721#p17721

Re: Усилитель JLH 1969

Сообщение Justas* »

Sid писал(а): 09 май 2022, 07:41 Современный усилитель представляет собой по сути комбайн, в котором установлена куча модулей, каждый из которых требует своего питания: 5V, 6V, 9V, 12V... DC, AC и т.д. Поэтому проще иметь один тор с первичной сетевой обмоткой, поверх которой мотаются вторичные - столько и такие, какие нужно. С импульсниками в организации разнокалиберного питания сложнее.
Для классического JLH 1969 достаточно 2-х ИИП. Для схемы 2003г с двухполярным питанием, нужно уже 4-е. Возможно потребуется ещё один, для схемы защиты АС. В этом случае действительно "проще иметь один тор с первичной сетевой обмоткой, поверх которой мотаются вторичные - столько и такие, какие нужно." Габариты и стоимость обоих БП становятся сопоставимы.
В линейном БП всего 2 вида помех. Электромагнтные (50 Гц) от ТС и импульсные, от переключений выпрямительных диодов. От первых легко избавиться правильным расположением ТС и применением кольцевых сердечников. Тор, R-core. От вторых - быстродействующие диоды, Шоттки и снабберы. В сеть не гадят, фильтр EMI не обязателен. После стабилизатора,при токе 2А, 100 Гц на уровне -110 дБ. 50 Гц на уровне фона.
Усилитель.jpg
Здесь 2 тора, но можно было обойтись одним. 4-е силовых вторички и ещё одна для устройства защиты.
Кстати, большая ёмкость банок, нужна не только для уменьшения пульсаций.
Я не против ИИП, стоит в моём FX502S PRO. Он и с линейным БП как средневолновая радиостанция. :D
Да и не все ИИП одинаково полезны.
https://www.youtube.com/watch?v=D1w8YBwd_3s
В конечном итоге, важны не только цена и габариты. Главное звук. А тут нужно пробовать разные варианты.
Sid
Постоянный житель
Сообщения: 370
Стаж: 4 года 6 месяцев
Репутация: 121
Откуда: Украина
Аудио система: JLH1969, ELAC BS 192, Fostex FE126EN

Re: Усилитель JLH 1969

Сообщение Sid »

Justas* писал(а): 11 май 2022, 23:57 В конечном итоге, важны не только цена и габариты. Главное звук. А тут нужно пробовать разные варианты.
Согласен. Запитывал ради интереса свой Худ и линейником и импульсником.
Сколько не вслушивался, разницы услышать не удалось.
(Слушал на разных колонках).
Аватара пользователя
Alex
Site Admin
Сообщения: 4167
Стаж: 14 лет 1 месяц
Репутация: 2725
Откуда: Kiev
Аудио система: www.is.gd/l0dt3T
Контактная информация:

Re: Усилитель JLH 1969

Сообщение Alex »

Тоже самое, если слушать и не знать где какой блок, то разницы не слышно. Если знать, то кажется, что с обычным блоком, с большим трансформатором, лучше :)
Sid
Постоянный житель
Сообщения: 370
Стаж: 4 года 6 месяцев
Репутация: 121
Откуда: Украина
Аудио система: JLH1969, ELAC BS 192, Fostex FE126EN

Re: Усилитель JLH 1969

Сообщение Sid »

Да - от субъективности в оценке избавиться сложно. В таких ситуациях поступаю очень просто: если сам не слышу разницы, но интересно, обращаюсь к экспертам. Если вижу, что однозначных выводов нет, просто выбираю тот вариант, который мне удобен.
Ответить

Вернуться в «Аудио усилители»