Темы в форуме
Новые сообщения
-
22-янв Класс D унизил АВ и лампы!
-
18-янв Как прогресс продавливает аудиофилов
-
15-янв Буфер на лампах от LinuxManiac
-
15-янв Какой класс усилителя вы предпочитаете? (голосование)
-
31-дек В каком качестве вы предпочитаете слушать музыку?
-
26-дек Hi-res звук на YouTube каков реальный битрейт
-
26-дек Kef LS60 vs Kef r5 meta
-
12-дек Мой путь в аудио
-
07-дек Покажи свою аудиосистему!
-
20-ноя На какой громкости слушать музыку правильно?
Новые темы
-
25-дек Kef LS60 vs Kef r5 meta
-
11-дек Мой путь в аудио
-
09-дек Какой класс усилителя вы предпочитаете? (голосование)
-
24-ноя Hi-res звук на YouTube каков реальный битрейт
-
19-ноя Выболр цапа бу 20-30к
-
04-ноя Класс D унизил АВ и лампы!
-
03-ноя Испортился 3.5 джек выход на пк за ночь с усилком.
-
19-окт Выбор усилителя и напольных колонок
-
30-авг На какой громкости слушать музыку правильно?
-
08-июн ЦАПи і підсилювачі з низькими спотвореннями <-80 dB не мають сен...
История проекта полочников на asalab Mb1602.8 и wavecor tw030wa11
Модератор: LinuxManiac
-
mtz_fish
- Почетный пользователь
- Сообщения: 199
- Стаж: 3 года 4 месяца
- Репутация: 40
- Откуда: Минск
- Аудио система: ГИ 18х5гдш4, транзисторный усилитель АВ класса - "Лимит".
История проекта полочников на asalab Mb1602.8 и wavecor tw030wa11
Решил здесь поделиться проектом, вдруг кому полезно будет.
На самом деле, эта история, о том как не надо делать акустику со слов, хотя...
И так, история такая, порекомендовали мне комплект головок - asalab Mb1602.8 + ленточник товарища Богословского.
Концепт был таков, делаем ящик по даташиту 15-16л вставляем канализационную трубу д5см и длинной 10см, вставляем асалаб без фильтра и добавляем твиттер через конденсатор условно 3.3мкф и получаем чуть ли ни хайенд.
В итоге, получилось весьма недурно, но был ряд недостатков - всплеск на 4.5кгц и провал на 8кгц. Более детальный анализ показал следующее, что asalab Mb1602.8 имеет чуть более высокий всплеск на 4.5кгц,чем по дш и не так хорошо режется фильтром, как указано в дш, а ленточник имеет околонулевую индуктивность и фильтры выше первого порядка не работают. А это, что обещает дш: После некоторых экспериментов было решено заменить вч. Выбор пал на wavecor tw030wa11.
Но тут опять проморгал ттх, оказалось, что мидбасовая голова 8ом, а высокочастотная 4ом.
На самом деле, эта история, о том как не надо делать акустику со слов, хотя...
И так, история такая, порекомендовали мне комплект головок - asalab Mb1602.8 + ленточник товарища Богословского.
Концепт был таков, делаем ящик по даташиту 15-16л вставляем канализационную трубу д5см и длинной 10см, вставляем асалаб без фильтра и добавляем твиттер через конденсатор условно 3.3мкф и получаем чуть ли ни хайенд.
В итоге, получилось весьма недурно, но был ряд недостатков - всплеск на 4.5кгц и провал на 8кгц. Более детальный анализ показал следующее, что asalab Mb1602.8 имеет чуть более высокий всплеск на 4.5кгц,чем по дш и не так хорошо режется фильтром, как указано в дш, а ленточник имеет околонулевую индуктивность и фильтры выше первого порядка не работают. А это, что обещает дш: После некоторых экспериментов было решено заменить вч. Выбор пал на wavecor tw030wa11.
Но тут опять проморгал ттх, оказалось, что мидбасовая голова 8ом, а высокочастотная 4ом.
-
mtz_fish
- Почетный пользователь
- Сообщения: 199
- Стаж: 3 года 4 месяца
- Репутация: 40
- Откуда: Минск
- Аудио система: ГИ 18х5гдш4, транзисторный усилитель АВ класса - "Лимит".
Re: История проекта полочников на asalab Mb1602.8 и wavecor tw030wa11
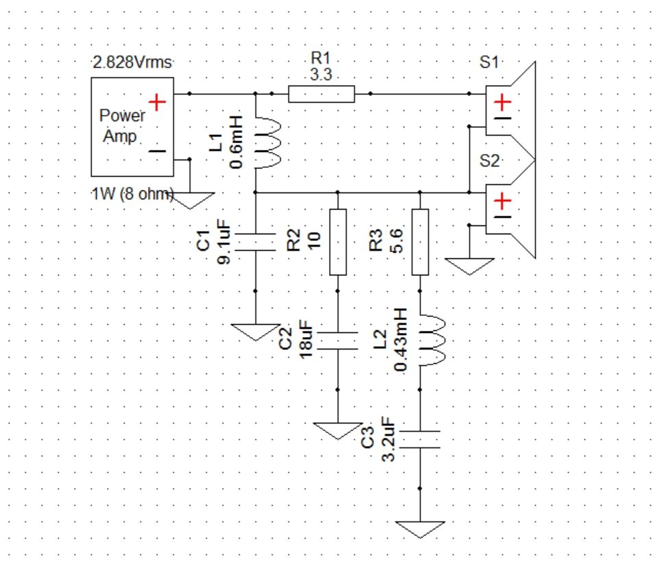
Параллельный классический фильтр с наскока показал результат хуже, чем последовательный.
В итоге, решили не тратить время и вернулись к варианту последовательного фильтра.
Но и с ним был ряд проблем, горб 4.5кгц от мидбаса не давал хорошо состыковать твиттер.
Был добавлен режектор, который давил хорошо этот выброс, немного пересмотрен фильтр.
Был добавлен режектор, который давил хорошо этот выброс, немного пересмотрен фильтр.
-
mtz_fish
- Почетный пользователь
- Сообщения: 199
- Стаж: 3 года 4 месяца
- Репутация: 40
- Откуда: Минск
- Аудио система: ГИ 18х5гдш4, транзисторный усилитель АВ класса - "Лимит".
Re: История проекта полочников на asalab Mb1602.8 и wavecor tw030wa11
Получился такой вот результат, но опять же, звук был не лишен проблем, слишком яркая середина имного высоких.
Показал фильтр приятелю, он отметил, что этот фильтр вышел странный, где не правильно порезан твиттер.
Пришлось, озадачить этим вопросом человека, который мне помогал с построением фильтра.
В итоге, был предложен следующий вариант фильтра, который нормально резал твиттер, а также снижал его громкость. Замер ачх и прослушивание показали, что был получен вариант близкий к нужному или даже эталонному. Установка ближе к стене естественно поднимает уровень нч, но при этом нет гипертрофированного бубнения.
Пришлось, озадачить этим вопросом человека, который мне помогал с построением фильтра.
В итоге, был предложен следующий вариант фильтра, который нормально резал твиттер, а также снижал его громкость. Замер ачх и прослушивание показали, что был получен вариант близкий к нужному или даже эталонному. Установка ближе к стене естественно поднимает уровень нч, но при этом нет гипертрофированного бубнения.
-
mtz_fish
- Почетный пользователь
- Сообщения: 199
- Стаж: 3 года 4 месяца
- Репутация: 40
- Откуда: Минск
- Аудио система: ГИ 18х5гдш4, транзисторный усилитель АВ класса - "Лимит".
Re: История проекта полочников на asalab Mb1602.8 и wavecor tw030wa11
Если оставить графоманию, то получился очень и очень хороший результат.
Если бы проект делал сейчас, заказывал бы версию 4 омную версию мидбаса, чтобы лучше по импедансу и громкости совпадали головки, что скорее всего бы привело к более простому фильтру.
Так же, что такое бассбокс, я узнал несколько позже, поэтому я бы сейчас потратил вечерок на просчет короба, сделав его больше на несколько литров. Если это кому-то будет полезно, я буду рад.
Так же интересно, что кто думает по поводу этого изделия))
Если бы проект делал сейчас, заказывал бы версию 4 омную версию мидбаса, чтобы лучше по импедансу и громкости совпадали головки, что скорее всего бы привело к более простому фильтру.
Так же, что такое бассбокс, я узнал несколько позже, поэтому я бы сейчас потратил вечерок на просчет короба, сделав его больше на несколько литров. Если это кому-то будет полезно, я буду рад.
Так же интересно, что кто думает по поводу этого изделия))
-
Arseniy
- Пользователь
- Сообщения: 48
- Стаж: 3 года 5 месяцев
- Репутация: 21
- Откуда: Украина
- Аудио система: В процессе
Re: История проекта полочников на asalab Mb1602.8 и wavecor tw030wa11
Мне понравилась ваша реализация.
-
mtz_fish
- Почетный пользователь
- Сообщения: 199
- Стаж: 3 года 4 месяца
- Репутация: 40
- Откуда: Минск
- Аудио система: ГИ 18х5гдш4, транзисторный усилитель АВ класса - "Лимит".
Re: История проекта полочников на asalab Mb1602.8 и wavecor tw030wa11
Спасибо, вот думаю пичок на 650гц оказывает какое-то влияние или нет?
- Alex
- Site Admin
- Сообщения: 4188
- Стаж: 14 лет 2 месяца
- Репутация: 2754
- Откуда: Kiev
- Аудио система: www.is.gd/l0dt3T
- Контактная информация:
Re: История проекта полочников на asalab Mb1602.8 и wavecor tw030wa11
Хороший проект, не думаю что горб сильно влияет, а вы делали замеры в том месте, где слушаете музыку?
-
mtz_fish
- Почетный пользователь
- Сообщения: 199
- Стаж: 3 года 4 месяца
- Репутация: 40
- Откуда: Минск
- Аудио система: ГИ 18х5гдш4, транзисторный усилитель АВ класса - "Лимит".
Re: История проекта полочников на asalab Mb1602.8 и wavecor tw030wa11
Наверное нет, так как места нет пока.
Переехал недавно, щиты на пол поставил, их в основном и слушаю.
Переехал недавно, щиты на пол поставил, их в основном и слушаю.
-
mtz_fish
- Почетный пользователь
- Сообщения: 199
- Стаж: 3 года 4 месяца
- Репутация: 40
- Откуда: Минск
- Аудио система: ГИ 18х5гдш4, транзисторный усилитель АВ класса - "Лимит".
Re: История проекта полочников на asalab Mb1602.8 и wavecor tw030wa11
Видимо действительно хорошая реализация вышла, вчера заехал знакомый, включил ему послушать, сидел с круглыми глазами, день думал, потом изъявил желание выкупить их.Alex писал(а): 23 сен 2022, 12:13 Хороший проект, не думаю что горб сильно влияет, а вы делали замеры в том месте, где слушаете музыку?
А мне и не жалко, немного не мой звук, он хороший то, но чего-то немного не то, да и можно будет, что-то еще попробовать сделать))
Посмотрел еше раз на параметры тс асалаб мб1602, видется очень хорошим кандидатом в лабиринт, добротность, ход и сила мотора подходящие.
Весьма интересно.
-
mtz_fish
- Почетный пользователь
- Сообщения: 199
- Стаж: 3 года 4 месяца
- Репутация: 40
- Откуда: Минск
- Аудио система: ГИ 18х5гдш4, транзисторный усилитель АВ класса - "Лимит".
Re: История проекта полочников на asalab Mb1602.8 и wavecor tw030wa11
Ps. Усилитель аб класс, композит лм1875, на паяльнике проходит под названием "Лимит", на мой взгляд очень интересная штука, звук бодрый, открытый, детальный, чуть подчеркнуты сибилянты, пожалуй это единственный недостаток, после малой мощности.
-
mtz_fish
- Почетный пользователь
- Сообщения: 199
- Стаж: 3 года 4 месяца
- Репутация: 40
- Откуда: Минск
- Аудио система: ГИ 18х5гдш4, транзисторный усилитель АВ класса - "Лимит".
Re: История проекта полочников на asalab Mb1602.8 и wavecor tw030wa11
Эпопея проекта завершена.
Приехал товарищ, привез денег, забрал полочники, третью неделю радуется, наушники из основного устройства воспроизведения звука стали второстепенным.
Приехал товарищ, привез денег, забрал полочники, третью неделю радуется, наушники из основного устройства воспроизведения звука стали второстепенным.