Темы в форуме
Новые сообщения
-
08-фев Вариант блока питания
-
12-ноя Устройсво включения усилителя по триггеру и от подачи звука.
-
25-окт Bluetooth-передатчик с аналоговым входом и LDAC
-
26-сен Соединение усилителя и акустики.
-
25-сен SMD - типа , очень просто!
-
25-сен Хочу регулировать громкость не вставая с кресла.
-
24-июл Система Dirac Live
-
19-июл Посоветуйте качественную связку BT+DAC для передачи музыки с ком...
-
04-июл Замена конденсаторов в блоке питания GHXAMP 500 Вт
-
04-май Контроллер расширения USB3.0 ST-Lab U-750 не видит цап
Новые темы
-
20-окт Bluetooth-передатчик с аналоговым входом и LDAC
-
24-сен Соединение усилителя и акустики.
-
24-сен SMD - типа , очень просто!
-
10-июл Хочу регулировать громкость не вставая с кресла.
-
04-июл Посоветуйте качественную связку BT+DAC для передачи музыки с ком...
-
30-апр Контроллер расширения USB3.0 ST-Lab U-750 не видит цап
-
18-апр Измерительный комплекс QA403 Audio Analyzer
-
13-мар DOUK AUDIO VU3 Переключатель акустики/усилителей
-
02-мар Плата защиты акустики для класс д
-
09-сен Самодельная внешняя звуковая USB карта для замеров. Пока теорети...
Вариант блока питания
-
Sous
- Разработчик
- Сообщения: 1443
- Стаж: 5 лет 7 месяцев
- Репутация: 1254
- Откуда: Ивано-Франковск
- Аудио система: DX3pro
Focal horus716
S_Audio stereo AMP 2_061
Вариант блока питания
Отправил в производство прототип сетевого блока питания
Для заказа пишите вайбер/ватсап. +380675417465
Без стабилизации, 500Вт, +/-50В. Как-то не компактно вышло: 110*140
Для заказа пишите вайбер/ватсап. +380675417465
Без стабилизации, 500Вт, +/-50В. Как-то не компактно вышло: 110*140
- Alex
- Site Admin
- Сообщения: 4218
- Стаж: 14 лет 3 месяца
- Репутация: 2797
- Откуда: Kiev
- Аудио система: www.is.gd/l0dt3T
- Контактная информация:
Re: Вариант блока питания
Отличные новости!
-
Sous
- Разработчик
- Сообщения: 1443
- Стаж: 5 лет 7 месяцев
- Репутация: 1254
- Откуда: Ивано-Франковск
- Аудио система: DX3pro
Focal horus716
S_Audio stereo AMP 2_061
Re: Вариант блока питания
синхронный, да. Посмотрим, как будет работать. На счет выигрыша -должен быть не шумный. но как выйдет-посмотрим.
Re: Вариант блока питания
Приветствую всех!
Схемы не видел, но красиво.
а в подобном устройстве не будет лишним по вторичке датчик тока с операционником и оптопарой, затыкающей шим ?
Схемы не видел, но красиво.
а в подобном устройстве не будет лишним по вторичке датчик тока с операционником и оптопарой, затыкающей шим ?
-
Sous
- Разработчик
- Сообщения: 1443
- Стаж: 5 лет 7 месяцев
- Репутация: 1254
- Откуда: Ивано-Франковск
- Аудио система: DX3pro
Focal horus716
S_Audio stereo AMP 2_061
Re: Вариант блока питания
Датчик тока на первичной стороне
-
uriy
- Магистр электроники
- Сообщения: 1549
- Стаж: 2 года 9 месяцев
- Репутация: 486
- Откуда: Ukraine
- Аудио система: Цифраактив
Re: Вариант блока питания
Я чёт не понимаю, синхронник управляется со стороны высокого напряжения?
Как я понимаю стабилизация напряжения у вас таки есть на высокой стороне. Или нету?
Без принципиалки гадать по кофейной гуще тяжело...
Кстати я не понимаю чем вам мешает шум китайских БП? Результаты измерений ваших усей на китайском БП заоблачны, вы хотите их ещё заоблачней сделать, или что? Как я понимаю найти ЦАП который сможет дать гармоники ниже гармоник вашего уся уже не совсем дешёвая задача....
-
Sous
- Разработчик
- Сообщения: 1443
- Стаж: 5 лет 7 месяцев
- Репутация: 1254
- Откуда: Ивано-Франковск
- Аудио система: DX3pro
Focal horus716
S_Audio stereo AMP 2_061
Re: Вариант блока питания
В целом шум китайских БП я вижу на осциллографе, когда они рядом работают. Плюс очень большой разброс по качеству .
Стабилизации в этом аппарате нет, управление с первичной стороны через трансформаторную развязку.
Защита по перегреву, по току и отключение при отсутствии сети.
Триггерная защита по внешнему сигналу, передача STBY на усилитель.
Стабилизации нет, но в остальном все с запасом, плюс двунаправленый выпрямитель.
Не в последнюю очередь сделал для самообразования. Нарабатываются решения, которые в следующий раз применять быстро и просто.
Еще интересно было, сколько пойдет человекочасов. получилось что-то около 100 часов работы, по сути 700-1к$ работы.
Стабилизации в этом аппарате нет, управление с первичной стороны через трансформаторную развязку.
Защита по перегреву, по току и отключение при отсутствии сети.
Триггерная защита по внешнему сигналу, передача STBY на усилитель.
Стабилизации нет, но в остальном все с запасом, плюс двунаправленый выпрямитель.
Не в последнюю очередь сделал для самообразования. Нарабатываются решения, которые в следующий раз применять быстро и просто.
Еще интересно было, сколько пойдет человекочасов. получилось что-то около 100 часов работы, по сути 700-1к$ работы.
-
uriy
- Магистр электроники
- Сообщения: 1549
- Стаж: 2 года 9 месяцев
- Репутация: 486
- Откуда: Ukraine
- Аудио система: Цифраактив
Re: Вариант блока питания
И вы думаете что это проблема оос?Sous писал(а): 19 май 2023, 14:04 В целом шум китайских БП я вижу на осциллографе, когда они рядом работают. Плюс очень большой разброс по качеству .
Хммм, стабилизацию в своей сути можно рассматривать как увеличение ёмкости, т.е. если отказываться от стабилизации то приходится увеличивать накопительную ёмкость для достижения тех же просадок напряжения что и при наличии оос. Надеюсь вы проверите влияние оос на результаты прослушивания и измерений в своей топологии БП. Я считаю БП нужна оос, от неё одни плюсы, отказываться от оос не рационально на мой взгляд.Sous писал(а): 19 май 2023, 14:04 Стабилизации нет, но в остальном все с запасом, плюс двунаправленый выпрямитель.
Схема вышла грамосткая и и это всё без оос... Ну в конце концов прослушивания с измерениями должны ставить точку, а я так, просто мысли в слух.Sous писал(а): 19 май 2023, 14:04 Не в последнюю очередь сделал для самообразования. Нарабатываются решения, которые в следующий раз применять быстро и просто.
-
Sous
- Разработчик
- Сообщения: 1443
- Стаж: 5 лет 7 месяцев
- Репутация: 1254
- Откуда: Ивано-Франковск
- Аудио система: DX3pro
Focal horus716
S_Audio stereo AMP 2_061
Re: Вариант блока питания
Стабилизация ШИМ работатет так себе, без стабилизации для звука лучше .
в LLC ситуация позитивнее, за исключением первых пару ват. Изменение частоты изменяет коэфф передачи контура, потому ОС не должна быть быстрой. Но в общем - китайские LLC обычно плохо реализованы и собраны на мусорных деталях.
в LLC ситуация позитивнее, за исключением первых пару ват. Изменение частоты изменяет коэфф передачи контура, потому ОС не должна быть быстрой. Но в общем - китайские LLC обычно плохо реализованы и собраны на мусорных деталях.
-
uriy
- Магистр электроники
- Сообщения: 1549
- Стаж: 2 года 9 месяцев
- Репутация: 486
- Откуда: Ukraine
- Аудио система: Цифраактив
Re: Вариант блока питания
Ну как я понимаю вы собираете резонансник без оос, и как я понимаю то для проверки влияния оос на показатели можно навесиком организовать оос для проверки её эффективности или не эффективности конкретно в этой топологии.
-
Sous
- Разработчик
- Сообщения: 1443
- Стаж: 5 лет 7 месяцев
- Репутация: 1254
- Откуда: Ивано-Франковск
- Аудио система: DX3pro
Focal horus716
S_Audio stereo AMP 2_061
Re: Вариант блока питания
Я не уверен, что резонансный блок будет работать с синхронным выпрямителем нормально.
Тут из функций модулятора используется только плавный старт и защиты. Драйвер TL494
Тут из функций модулятора используется только плавный старт и защиты. Драйвер TL494
-
Sous
- Разработчик
- Сообщения: 1443
- Стаж: 5 лет 7 месяцев
- Репутация: 1254
- Откуда: Ивано-Франковск
- Аудио система: DX3pro
Focal horus716
S_Audio stereo AMP 2_061
Re: Вариант блока питания
LLC будет следующим заходом.
-
uriy
- Магистр электроники
- Сообщения: 1549
- Стаж: 2 года 9 месяцев
- Репутация: 486
- Откуда: Ukraine
- Аудио система: Цифраактив
Re: Вариант блока питания
Высокая частота?Sous писал(а): 20 май 2023, 17:37 Я не уверен, что резонансный блок будет работать с синхронным выпрямителем нормально.
Понял, это ШИМ БП.Sous писал(а): 20 май 2023, 17:37 Тут из функций модулятора используется только плавный старт и защиты. Драйвер TL494
Я так понимаю вы сигнал на управления синхронником берёте с первичной стороны и далее у вас целая схема управления синхронником там набрана. Весь этот огород можно убрать если развязывающий трансформатор синхронника запитать от вторички силового транса.
-
Sous
- Разработчик
- Сообщения: 1443
- Стаж: 5 лет 7 месяцев
- Репутация: 1254
- Откуда: Ивано-Франковск
- Аудио система: DX3pro
Focal horus716
S_Audio stereo AMP 2_061
Re: Вариант блока питания
Все заработало с первого раза, хотя кое-какие подстроййки пришлось сделать
-
uriy
- Магистр электроники
- Сообщения: 1549
- Стаж: 2 года 9 месяцев
- Репутация: 486
- Откуда: Ukraine
- Аудио система: Цифраактив
Re: Вариант блока питания
Хммм. Навороченный БП. Как я понимаю вы не применили Y конденсаторы в сетевом фильтре но при этом поставили второй синфазный дроссель что бы уменьшить кондуктивную помеху которая лезет от полумоста в сторону сети, на мой взгляд весьма странное решение и вероятней всего мало эффективное. Но этот второй синфазный дроссель мне напомнил одну "хитрость" которую можно сделать в не стабилизированном ШИМе, полумост с помощью внешней добавочной индуктивности достаточно легко завести в LC резонанс, что в свою очередь снизит кондуктивную помехе до весьма малого уровня. Да LC резонанс будет сваливаться при максимальных нагрузках но т.к. это БП для УНЧ то как правило ток нагрузки на реальных громкостях менее 10Вт на канал, что в свою очередь намекает на весьма существенный выигрыш от LC резонанса. Как по повышенному КПД так и по низким кондуктивным помехам. Так как у вас на плате есть место в виде второго синфазного дросселя то переделать этот БП к LC резонансу не составит сложностей, в общем переведите БП в резонанс и посмотрите на плюшки от этой затеи, вполне возможно вам это куда больше понравится чем теперешнее решение. Да, и хотелось бы посмотреть на работу этого монстра под максимальной нагрузкой, у вас уж больно длинные цепи управления ключами, на глаз сложно сказать как это повлияет на стабильность работы БП, на глаз сложно предсказать как кондуктивные помехи будут глушит управляющий сигнал. Так что могут вылезти бока в этом направлении, типа спонтанное перегорание силовых ключей как в полумосте так и в синхронном выпрямителе.... Я бы этот БП погонял на пред максимальных мощностях пару суток или подольше, что бы потом быть спокойным что он не будет перегорать от смены фазы луны....
-
Sous
- Разработчик
- Сообщения: 1443
- Стаж: 5 лет 7 месяцев
- Репутация: 1254
- Откуда: Ивано-Франковск
- Аудио система: DX3pro
Focal horus716
S_Audio stereo AMP 2_061
Re: Вариант блока питания
напр на трансформаторе и напряжение на затворах
-
Sous
- Разработчик
- Сообщения: 1443
- Стаж: 5 лет 7 месяцев
- Репутация: 1254
- Откуда: Ивано-Франковск
- Аудио система: DX3pro
Focal horus716
S_Audio stereo AMP 2_061
Re: Вариант блока питания
чуть подкрутить, и будет ПНН
-
uriy
- Магистр электроники
- Сообщения: 1549
- Стаж: 2 года 9 месяцев
- Репутация: 486
- Откуда: Ukraine
- Аудио система: Цифраактив
Re: Вариант блока питания
Да, да, о нём я и говорю. Вчера немного освежил память, нашёл файл симуляции в МС, и там в итоге не нужна доп индуктивность для транса, достаточно индуктивности намагничивания транса. У вас вообще чёт там по первичке транса наворочено, я так и не разобрался толком, по факту для ПНН там нужен один конденсатор нужного номинала и всё, а у вас там их аж три стоит.... Я когда то делал не стабилизированный ППН на 40кГц на TL494, и у меня остался файл симуляции, если интересно могу скинуть файл на мыло, хотя там и симулировать особо нечего, главное просто запитать транс меандром нужной частоты и загнать в симулятор номиналы транса, результаты симуляции в МС очень хорошо соответствуют результату в железе, достаточно внести реально измеренные значения трансформатора и подобрать номинал конденсатора для ПНН, причём особо ни чего рассчитывать не нужно, достаточно измерений индуктивности намагничивания трансформатора, ну и для пущёй точности индуктивность рассеивания первички, ну а номинал конденсатора методом тыка подбирается и ву а ля, БП сидит в ПНН до определённой нагрузки, по первой я рассчитывал номиналы резонансного контура, но в итоге понял что быстрее через МС подобрать номинал конденсатора к уже реально измеренному трансформатору, в расчётах там изначально рассчитывается и транс, по этому есть некая проблема потом подгонять реальный транс к расчётному, ну то такое, реально проще готовый транс использовать,и потом заводить полумост в ПНН с помощью подбора номинала конденсатора, и да, мне кажется вы зря залезли на 100кГц т.к. защитная пауза у 494 относительно велика, и вы как бы уменьшаете время передачи энергии во вторичку, в общем мне кажется оптимальнее таки снизить частоту до 40кГц, это хоть и потребует увеличение витков в трансе, но это так же увеличит индуктивность намагничивания и полумост будет легче загнать в ПНН, если я правильно помню то чем ниже частота, тем дольше сохраняется режим ПНН при увеличении нагрузки.
З.Ы. я так понимаю вы таки показали напряжение в средней точке полумоста, а не напряжение на трансе, для контроля ПНН нужно измерять напряжение в средней точке полумоста т.к. напряжение на трансе отличается от напряжения в средней точке. Напряжение на трансе я понимаю как напряжение на его обмотке, а не напряжение одной из обмоток транса по отношению к земле.
-
Sous
- Разработчик
- Сообщения: 1443
- Стаж: 5 лет 7 месяцев
- Репутация: 1254
- Откуда: Ивано-Франковск
- Аудио система: DX3pro
Focal horus716
S_Audio stereo AMP 2_061
Re: Вариант блока питания
Спасибо , скиньте конечно, у вас там моя почта вроде есть. Вы же под тем же ником на веге были, если я не ошибаюсь.
или вот sous.audio на gmail
Я могу выложить схему, но тут наверно не будет особенно интересно, все же не технический форум.
или вот sous.audio на gmail
Я могу выложить схему, но тут наверно не будет особенно интересно, все же не технический форум.
-
Sous
- Разработчик
- Сообщения: 1443
- Стаж: 5 лет 7 месяцев
- Репутация: 1254
- Откуда: Ивано-Франковск
- Аудио система: DX3pro
Focal horus716
S_Audio stereo AMP 2_061
Re: Вариант блока питания
по поводу частоты- тут вынуждженная мера. Из-за того, что GDT очень мелкий, на частоте 60к он уже начинает насыщатся. А так - планировал на 60кГц работать. Но мотать кучу трансов вручную не улыбаеся, потому все же решил поднять частоту до 90 и использовать то что есть.
В целом я этот дизайн сделал для самообразования. Интересно было именно глобально оптимизировать схему для производства на заводе, т.е. под производителя выбор комплектации. Получилось, что все, что на плате устанавливается, кроме электролитов, стоит 10 долл.
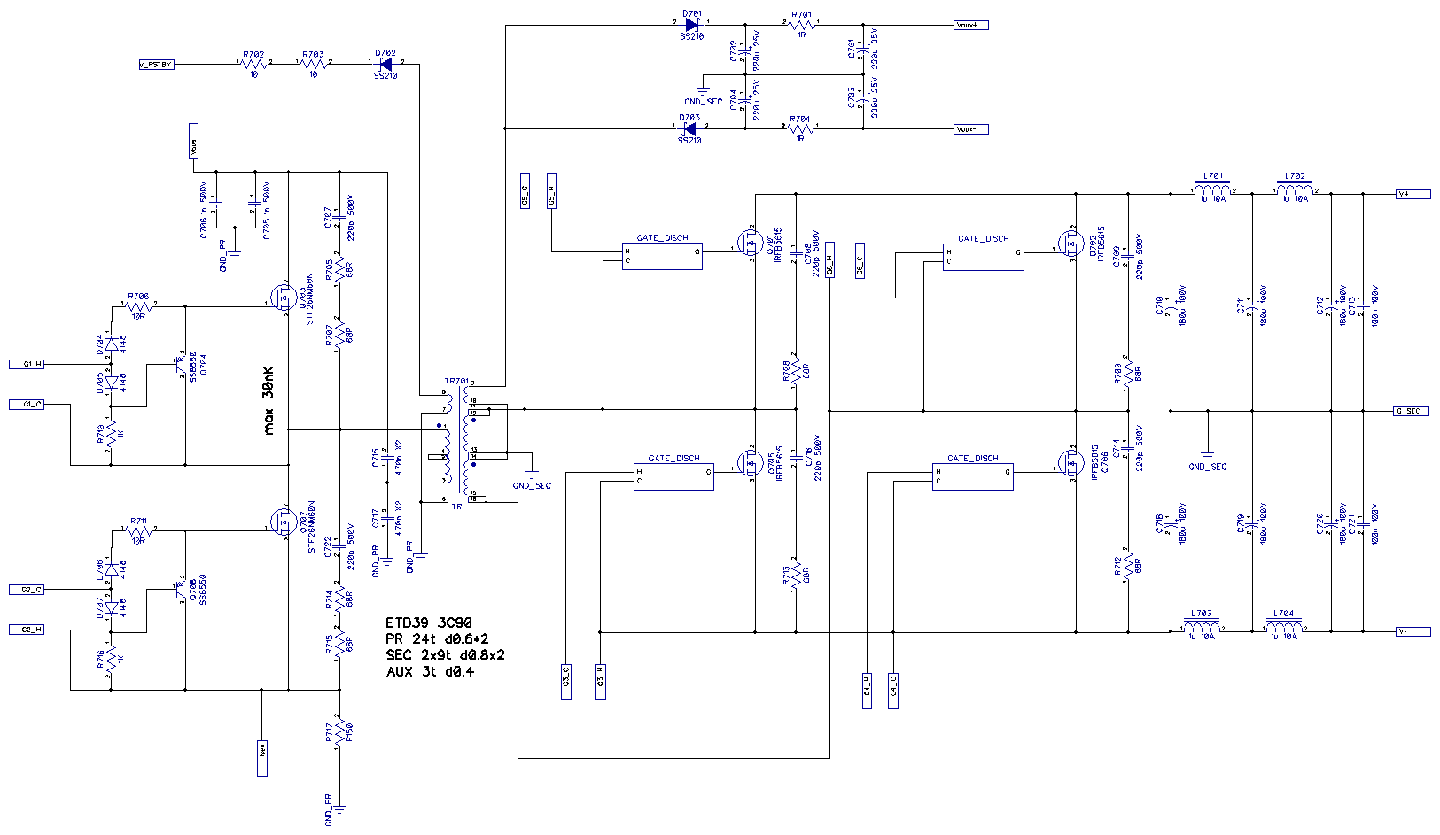
вот, фрагмент схемы
В целом я этот дизайн сделал для самообразования. Интересно было именно глобально оптимизировать схему для производства на заводе, т.е. под производителя выбор комплектации. Получилось, что все, что на плате устанавливается, кроме электролитов, стоит 10 долл.
вот, фрагмент схемы
-
uriy
- Магистр электроники
- Сообщения: 1549
- Стаж: 2 года 9 месяцев
- Репутация: 486
- Откуда: Ukraine
- Аудио система: Цифраактив
Re: Вариант блока питания
Отправил на sous.audio на gmail.
Ну не знаю, я тут толковых аудио технарей вижу больше чем на других аудио форумах, если не брать в расчёт вегу.Sous писал(а): 04 июн 2023, 13:20 Я могу выложить схему, но тут наверно не будет особенно интересно, все же не технический форум.
-
uriy
- Магистр электроники
- Сообщения: 1549
- Стаж: 2 года 9 месяцев
- Репутация: 486
- Откуда: Ukraine
- Аудио система: Цифраактив
Re: Вариант блока питания
Да, о них я не подумал. Нужно искать микросхему которая способна обслуживать синхронный мост. Когда то я находил спец микрухи для синхронных мостов, но уж и не помню ни название ни какой вольтаж они выдерживают....Sous писал(а): 04 июн 2023, 13:28 по поводу частоты- тут вынуждженная мера. Из-за того, что GDT очень мелкий, на частоте 60к он уже начинает насыщатся.
-
Sous
- Разработчик
- Сообщения: 1443
- Стаж: 5 лет 7 месяцев
- Репутация: 1254
- Откуда: Ивано-Франковск
- Аудио система: DX3pro
Focal horus716
S_Audio stereo AMP 2_061
Re: Вариант блока питания
немного поравил косяки и отправил чистовой в производство. Полностью ПНН добиться пока не удалось, точнее чуть не хватает мертвого времени. Нужно поэксперементировать. Заодно на производстве заказал нарезку пластинок радиаторов.
-
Sous
- Разработчик
- Сообщения: 1443
- Стаж: 5 лет 7 месяцев
- Репутация: 1254
- Откуда: Ивано-Франковск
- Аудио система: DX3pro
Focal horus716
S_Audio stereo AMP 2_061
Re: Вариант блока питания
Немного подстроил.
Напряжение на трансформаторе, и напряжение на затворе силового транзистора.
Напряжение на трансформаторе, и напряжение на затворе силового транзистора.
- Alex
- Site Admin
- Сообщения: 4218
- Стаж: 14 лет 3 месяца
- Репутация: 2797
- Откуда: Kiev
- Аудио система: www.is.gd/l0dt3T
- Контактная информация:
Re: Вариант блока питания
А какой диапазон входных напряжений от и до?
-
Sous
- Разработчик
- Сообщения: 1443
- Стаж: 5 лет 7 месяцев
- Репутация: 1254
- Откуда: Ивано-Франковск
- Аудио система: DX3pro
Focal horus716
S_Audio stereo AMP 2_061
Re: Вариант блока питания
Вниз ограничение нет, по сути блок будет работать до 100В в сети, но пропорционально упадет напряжение на выходе. Сверху тоже ограничения не делал, но лучше не подавать напряжение выше разумного порога в около 260В
-
uriy
- Магистр электроники
- Сообщения: 1549
- Стаж: 2 года 9 месяцев
- Репутация: 486
- Откуда: Ukraine
- Аудио система: Цифраактив
Re: Вариант блока питания
Как вы говорите сигнальные трансы могут при 60кГц работать, мне кажется оптимальней всего снизить частоту до 60кГц и тогда получится получить ПНН...
-
Sous
- Разработчик
- Сообщения: 1443
- Стаж: 5 лет 7 месяцев
- Репутация: 1254
- Откуда: Ивано-Франковск
- Аудио система: DX3pro
Focal horus716
S_Audio stereo AMP 2_061
Re: Вариант блока питания
Я еще поиграюсь;)
-
Sous
- Разработчик
- Сообщения: 1443
- Стаж: 5 лет 7 месяцев
- Репутация: 1254
- Откуда: Ивано-Франковск
- Аудио система: DX3pro
Focal horus716
S_Audio stereo AMP 2_061
Re: Вариант блока питания
Немного осталось, почти.