Забув показати під ковпаком

- IMG_20231113_145924.jpg (43.27 КБ) 2488 просмотров
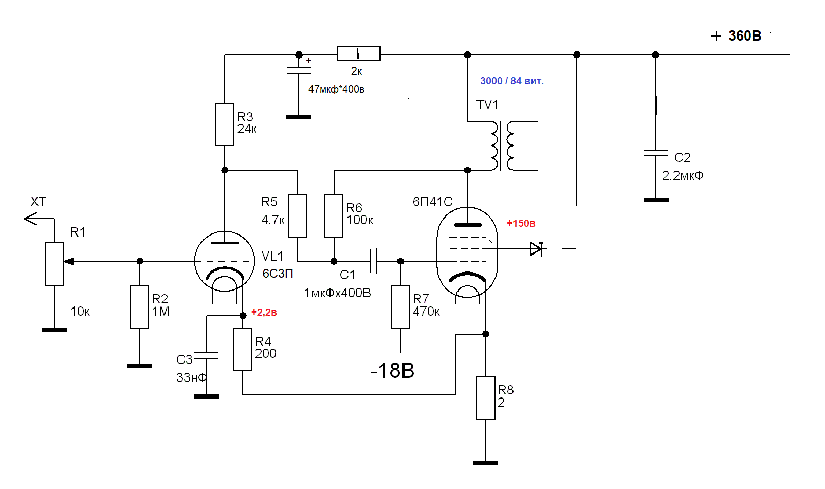
А хто що скаже про провід
МС 16-33 0,20 ?
Дроти МС 16-33 використовують для межблочного або внутриблочного з'єднання в електронній апаратурі з номінальною напругою до 100 Вольт. Струмопровідна жила складається з декількох мідних посріблених дротів, покритих плівками фторопласту, виступаючим ізолятором. Розшифровка проводу МС 16-33: М - монтажний, З - суцільний ізолятор з фторопласту, 1 - напругу до 100 В, 6 - температура до 200 градусів, 3 - високоміцна жила, 3 - номер розробки.
Я ним розвів вхідний сигнал від RCA до регуулятора

не замітив щоб звук став поганим ....