Темы в форуме

Кабель питания влияет на звук?

Флейм на любые, темы.
mtz_fish
Постоянный житель
Сообщения: 222
Стаж: 3 года 5 месяцев
Репутация: 48
Откуда: Минск
Аудио система: Самосборное 4х полосное с цифровым делением:)

Re: Кабель питания влияет на звук?

Сообщение mtz_fish »

Ясно)) Я кабели не бачу, они за комодом тусуются. А что они там не такие, как могли бы быть, ну это уже из другой плоскости, пусть тараканы сидят и печалятся по этому поводу ))
Аватара пользователя
Justas*
Гуру электроники☆☆☆☆
Сообщения: 2447
Стаж: 4 года 5 месяцев
Репутация: 1342
Откуда: Украина
Аудио система: viewtopic.php?p=17721#p17721

Re: Кабель питания влияет на звук?

Сообщение Justas* »

kovrigger писал(а): 20 ноя 2025, 00:38 я уже не раз высказывался по этому поводу - повторю для тех, кому за – все кабели в звуковом тракте, включая сетевые влияют на звук. Кабель работает как фильтр и как любое передаточное звено системы вносит свои искажения (У любого провода есть свои R, L и C)

Есть люди и есть сетапы, на которых разницу между обычным кабелем за 3 коп и более-менее аудиофильским слышно, есть море сетапов и огромное число меломанов, которые разницы не замечают.
Если у кабеля есть свои R, L и C, то легко подсчитать (измерить) Fсреза получившегося ФНЧ и прикинуть как он будет влиять на звуковой диапазон.
dislifter писал(а): 20 ноя 2025, 09:13 Ёмкость кабеля может влиять на АЧХ если выходное у источника огромное.. но для современных цапов с их низким выходным , влияние будет в мегагерцовом диапазоне.. аудио не вч техника где есть свои нюансы..
Вот где собака порылась!
Погонная ёмкость 1м РК-75, 50 - 70 пФ.
С выходным сопротивлением источника 100 Ом, имеем Fсреза 32 и 23 мГц.
Это для межблочника. Внутреннее сопротивление сети - единицы Ома. Там вообще Гигагерцы получаются.
Если усилитель реагирует на это, в печку такой усилитель. Хотя можно ещё сетевую вилку попробовать перевернуть . :D
Аватара пользователя
Igorvolikov
Постоянный житель
Сообщения: 271
Стаж: 3 года 6 месяцев
Репутация: 95
Откуда: Киев
Аудио система: Thorens TD 321 + SME Series 3 + Shure V15 IV + Jico SAS b + Kora 3T + Dual ES9038 + Audiolab 8000P + Canton Ergo 670 DC

Re: Кабель питания влияет на звук?

Сообщение Igorvolikov »

ИМХО
Без обид, но во всех подобных темах можно смело учасников дискуссии на ШИ-боты заменять.
Одно и то же.
Одни слышат, другие не слышат.

Вот, что на самом деле интересно, а если кто-то из лагеря "не слышат" вдруг услышит и об этом напишет - он сразу будет записан в Удифилы? Или ему будет дан шанс расслышать обратно и исправиться? Ну там испытательный срок напрмер :lol:
Последний раз редактировалось Igorvolikov 20 ноя 2025, 23:34, всего редактировалось 1 раз.
Аватара пользователя
Igorvolikov
Постоянный житель
Сообщения: 271
Стаж: 3 года 6 месяцев
Репутация: 95
Откуда: Киев
Аудио система: Thorens TD 321 + SME Series 3 + Shure V15 IV + Jico SAS b + Kora 3T + Dual ES9038 + Audiolab 8000P + Canton Ergo 670 DC

Re: Кабель питания влияет на звук?

Сообщение Igorvolikov »

Alex писал(а): 19 ноя 2025, 12:05 В общем, я так понимаю, аудиофилы скоро будут ставить свои электростанции прямо у себя во дворе — лишь бы получить самый чистый синус.
В наши дни это просто мечта!
Причем к Аудио эта мечта отношения вообще не имеет. :(
Аватара пользователя
Justas*
Гуру электроники☆☆☆☆
Сообщения: 2447
Стаж: 4 года 5 месяцев
Репутация: 1342
Откуда: Украина
Аудио система: viewtopic.php?p=17721#p17721

Re: Кабель питания влияет на звук?

Сообщение Justas* »

Igorvolikov писал(а): 20 ноя 2025, 23:34 В наши дни это просто мечта!
Раньше мечтой был свечной заводик, сейчас собственная электростанция :|
Аватара пользователя
Justas*
Гуру электроники☆☆☆☆
Сообщения: 2447
Стаж: 4 года 5 месяцев
Репутация: 1342
Откуда: Украина
Аудио система: viewtopic.php?p=17721#p17721

Re: Кабель питания влияет на звук?

Сообщение Justas* »

Igorvolikov писал(а): 20 ноя 2025, 23:33 Вот, что на самом деле интересно, а если кто-то из лагеря "не слышат" вдруг услышит и об этом напишет - он сразу будет записан в Удифилы? Или ему будет дан шанс расслышать обратно и исправиться? Ну там испытательный срок напрмер :lol:
Без всяких условок. Самый жёсткий приговор, неделя слепых тестов!
А вот слышащие, остаются такими навсегда. Менять религию грешно.
mgirskiy
Пользователь
Сообщения: 25
Стаж: 3 года 2 месяца
Репутация: 6
Откуда: Дніпро
Аудио система: CD Denon DCD-520, Thorens TD 105, Kora 3T, DAC AH-D6 (АК4490), Amp Vasilich-AMP-5, SE 6Н23П+6П18П, полочники на SB Acoustics SB13PFC25+SB26STCN, SB Acoustics SB17NBAC+ Vifa XT25TG30, Mark Audio CHR-70 + какой-то китайчик.

Re: Кабель питания влияет на звук?

Сообщение mgirskiy »

Justas* писал(а): 20 ноя 2025, 23:37
Igorvolikov писал(а): 20 ноя 2025, 23:34 В наши дни это просто мечта!
Раньше мечтой был свечной заводик, сейчас собственная электростанция :|
Зачем же? Два тяговых аккумулятора и аудиофильский инвертор решат вопрос питания.

Меня умилил аудиофил с д-классом техникс за 2,5 штуки баксов ))) слышит он ))) там двойная цифровая фильтрация/стабилизация питания, сначала в блоке питания, потом в самом усилителе.

Кстати, почему усилитель обладая PSRR в 90-100дб не подавляет помеху от выключателя света или холодильника, дорогой сетевой шнур тоже, а простой фильтр из двух конденсаторов и синфазного дросселя подавляет?
uriy
Магистр электроники
Сообщения: 1555
Стаж: 2 года 10 месяцев
Репутация: 490
Откуда: Ukraine
Аудио система: Цифраактив

Re: Кабель питания влияет на звук?

Сообщение uriy »

mgirskiy писал(а): 07 дек 2025, 15:15
Кстати, почему усилитель обладая PSRR в 90-100дб не подавляет помеху от выключателя света или холодильника, дорогой сетевой шнур тоже, а простой фильтр из двух конденсаторов и синфазного дросселя подавляет?
Потому что ЭМИ от выключателя пролазит во вход усилителя, а не на его шины питания, шины питания просто являются проводником ЭМИ от входа УНЧ к сети 230В. Синфазный дроссель просто увеличивает сопротивление для протекания тока ЭМИ через вход усилителя к сети питания. Как правило ток ЭМИ проходит через емкостные составляющие компонентов уся к сети 230В....
Аватара пользователя
Justas*
Гуру электроники☆☆☆☆
Сообщения: 2447
Стаж: 4 года 5 месяцев
Репутация: 1342
Откуда: Украина
Аудио система: viewtopic.php?p=17721#p17721

Re: Кабель питания влияет на звук?

Сообщение Justas* »

mgirskiy писал(а): 07 дек 2025, 15:15
Justas* писал(а): 20 ноя 2025, 23:37
Igorvolikov писал(а): 20 ноя 2025, 23:34 В наши дни это просто мечта!
Раньше мечтой был свечной заводик, сейчас собственная электростанция :|
Зачем же? Два тяговых аккумулятора и аудиофильский инвертор решат вопрос питания.
А АКБ от чего заряжать если света вообще не будет?
А тут дровишек в топку подкинул, и тепло и светло :D
uriy
Магистр электроники
Сообщения: 1555
Стаж: 2 года 10 месяцев
Репутация: 490
Откуда: Ukraine
Аудио система: Цифраактив

Re: Кабель питания влияет на звук?

Сообщение uriy »

Justas* писал(а): 07 дек 2025, 17:32 А тут дровишек в топку подкинул, и тепло и светло :D
Ага, к стенке элемент Пельтье прилепил и заряжай Акк для уся.
mgirskiy
Пользователь
Сообщения: 25
Стаж: 3 года 2 месяца
Репутация: 6
Откуда: Дніпро
Аудио система: CD Denon DCD-520, Thorens TD 105, Kora 3T, DAC AH-D6 (АК4490), Amp Vasilich-AMP-5, SE 6Н23П+6П18П, полочники на SB Acoustics SB13PFC25+SB26STCN, SB Acoustics SB17NBAC+ Vifa XT25TG30, Mark Audio CHR-70 + какой-то китайчик.

Re: Кабель питания влияет на звук?

Сообщение mgirskiy »

uriy писал(а): 07 дек 2025, 16:08
mgirskiy писал(а): 07 дек 2025, 15:15
Кстати, почему усилитель обладая PSRR в 90-100дб не подавляет помеху от выключателя света или холодильника, дорогой сетевой шнур тоже, а простой фильтр из двух конденсаторов и синфазного дросселя подавляет?
Потому что ЭМИ от выключателя пролазит во вход усилителя, а не на его шины питания, шины питания просто являются проводником ЭМИ от входа УНЧ к сети 230В. Синфазный дроссель просто увеличивает сопротивление для протекания тока ЭМИ через вход усилителя к сети питания. Как правило ток ЭМИ проходит через емкостные составляющие компонентов уся к сети 230В....
Логику чет потерял, вход у вас каким образом связан с сетевым фильтром, не через шины питания? 50-60 Гц же не попадают на вход, и не усиливаются, хотя они есть в питании по уровню 20мВ примерно, если их усилитель усилит в 100 раз, то будет 2 вольта, почти 70-75 дБ на колонках. Представьте себе схему усилителя - плата усилителя, вход не подключен, выход к АС, питание к выпрямителю, выпрямитель к трансформатору, трансформатор кабелем к розетке - в таком включении в колонках щелчки слышно, когда вы свет включаете. А если между кабелем и трансформатором поставить фильтр с синфазным дросселем и двумя параллельными конденсаторами на входе и выходе, то щелчков не слышно. О чем это говорит? А о том, что PSRR - Power Supply Rejection Ratio - это о подавлении несущей сети - 50 или 60Гц, а спектр помехи лежит в другом диапазоне. Вот у меня лежит синфазный дроссель в коробочке, как раз для этих целей, меряю его индуктивность - 50 мГн (миллигенри) одна катушка, если на вход и выход прилепить по конденсатору 0,68 мкФ, то он будет резать все, что выше 400Гц как из сети, так и в сеть.

Ну и к теме, кабель питания, как его не закрути, будет иметь индуктивность пару микрогенри и емкость пусть 300 пикофарад в прыжке, т.е. его работа по фильтрации начнется примерно с 6,5 МЕГА Герц. )
Последний раз редактировалось mgirskiy 07 дек 2025, 18:41, всего редактировалось 1 раз.
mgirskiy
Пользователь
Сообщения: 25
Стаж: 3 года 2 месяца
Репутация: 6
Откуда: Дніпро
Аудио система: CD Denon DCD-520, Thorens TD 105, Kora 3T, DAC AH-D6 (АК4490), Amp Vasilich-AMP-5, SE 6Н23П+6П18П, полочники на SB Acoustics SB13PFC25+SB26STCN, SB Acoustics SB17NBAC+ Vifa XT25TG30, Mark Audio CHR-70 + какой-то китайчик.

Re: Кабель питания влияет на звук?

Сообщение mgirskiy »

Justas* писал(а): 07 дек 2025, 17:32 А АКБ от чего заряжать если света вообще не будет?
А тут дровишек в топку подкинул, и тепло и светло :D
Это - да, дрова - лампово! )
А так проблема сетевого кабеля то будет решена? Или плохой кабель зарядит батарею плохим током? :D

Помню в 90-х Cyrus выпустил серию усилителей и не только с возможностью подключения низковольного питания. И отдельные аудиофильские блоки питания, там было две линии для питания мощника - шоттки в мосту и большие конденсаторы, и для всего остального на суперсовременных аудиофильских LM317 )) один блок питания на 300 ватт мог питать 5 устройств, типа 5 отдельных линий - какая экономия на шнурах питания!
Некоторые экспериментаторы делали для него блоки питания на аккумуляторах )) пару часов послушал, ночь заряжаешь )))
uriy
Магистр электроники
Сообщения: 1555
Стаж: 2 года 10 месяцев
Репутация: 490
Откуда: Ukraine
Аудио система: Цифраактив

Re: Кабель питания влияет на звук?

Сообщение uriy »

mgirskiy писал(а): 07 дек 2025, 18:33 Логику чет потерял, вход у вас каким образом связан с сетевым фильтром, не через шины питания?
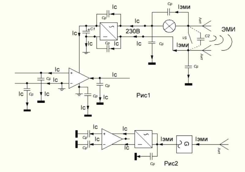
Когда в проводнике протекает ток, то в индуктивности проводника накапливается энергия, при размыкании цепи протекания тока, эта накопленная индуктивностью энергия должна куда то деться, часть её идёт на нагрев дугового разряда возникающего при размыкании выключателя, а часть её излучается в виде Электро Магнитного Излучения (ЭМИ), и тут начинаются проблемы, сам проводник начинает выступать антенной, а антенна это в своей сути две обкладки конденсатора между которыми колеблется электрическое поле. Одна обкладка конденсатора это один проводник, а вторая обкладка конденсатора становится всё то, что рядом с этим проводником и способное проводить ток. В каком то смысле два провода идущие к лампочке становятся как антеннами так и заземлением для этой антенны, всю физику я сейчас я не вспомню, но подвох в том, что в проводах появляется ток который через емкостную связь начинает стекать к некой общей земле. Этот ток я подписал как Iэми, и Ic как синфазный ток. Усилитель за счёт емкостной связи его входа через шнурок создаёт путь стекания синфазного тока к общей земле. Этот ток проходит через высокочувствительные высокоомные входные цепи уся, и вызывает те щелчки что вы слышите.
Усилитель как бы включён последовательно с генератором ЭМИ и через него протекает ток ЭМИ к некой общей земле Рис2.
Рисунки чисто схематические и показывают пути стекание тока генератора ЭМИ, Ср это распределённая паразитная ёмкость которая обеспечивает пути прохождения ВЧ токов.
Так как ток генерации ЭМИ стекает в "свою землю", путь его протекания проходит по обоим проводам питания, по этому и нужен синфазный дроссель что бы увеличить сопротивление протеканию этого тока в обоих проводниках, если ставить обычный Г образный НЧ фильтр то это не поможет т.к. синфазный ток пройдёт по общему проводнику, а потом через ёмкость пройдёт за дроссель.

Кстати, иногда ставят С2 параллельно контакту на Рисунке 1, он создаёт путь протекания тока индуктивности проводов, и тем самым уменьшает ВЧ ток который пойдёт по проводам в сеть, да и напряжение на контакте он уменьшает, тем самым длительность искры уменьшается.
В общем тут главное понять что при выключении лампочки на входе усилителя появляется ВЧ ток который влияет на усилитель и этот ток протекает через ёмкость кабеля по отношению некой земли которая создаётся на время излучения ЭМИ самими проводниками которые идут к лампочке.
Вот как то так....
Screenshot_1.png
Аватара пользователя
IT-Prof
Помощник модератора
Сообщения: 770
Стаж: 10 лет 1 месяц
Репутация: 188

Re: Кабель питания влияет на звук?

Сообщение IT-Prof »

В целом вы описали явление достаточно близко к реальности: при размыкании цепи действительно возникает ВЧ-импульс, который уходит в эфир, пролетает по проводке как синфазный шум и через емкостные связи попадает на вход усилителя. Именно это и вызывает слышимые щелчки.

Есть несколько моментов, которые можно уточнить для точности. Антенна это не “две обкладки конденсатора”, а проводник, на котором из-за быстрого изменения токов формируется излучающее поле. Емкостная связь действительно есть, но она не определяет антенну как явление. Усилитель не включён последовательно с источником ЭМИ, он просто создаёт путь для синфазного тока через входной кабель.

Но ключевая идея верная: выброс при размыкании создаёт синфазный ВЧ-ток, который проходит по проводке и наводится на вход усилителя, а синфазный дроссель и снаббер уменьшают эти эффекты.
uriy
Магистр электроники
Сообщения: 1555
Стаж: 2 года 10 месяцев
Репутация: 490
Откуда: Ukraine
Аудио система: Цифраактив

Re: Кабель питания влияет на звук?

Сообщение uriy »

IT-Prof писал(а): 08 дек 2025, 11:17 Есть несколько моментов, которые можно уточнить для точности.
Там если уточнять, то чёрт ногу сломит в итоге.

IT-Prof писал(а): 08 дек 2025, 11:17 Антенна это не “две обкладки конденсатора”, а проводник, на котором из-за быстрого изменения токов формируется излучающее поле. Емкостная связь действительно есть, но она не определяет антенну как явление.
Да это так, но что бы упрощённо описать переход тока электрической цепи в ЭМИ, через привычную нам теорию электрических цепей, приходится прибегать к такой аналогии, которая само собой просто упрощает описание явления, но не описывает его достоверно точно.
IT-Prof писал(а): 08 дек 2025, 11:17 Усилитель не включён последовательно с источником ЭМИ, он просто создаёт путь для синфазного тока через входной кабель.
Я там и написал слова - как бы последовательно. Я для упрощения пояснения хотел акцентировать внимание на том, что усилителю неизбежно приходится принимать на себя ВЧ ток по отношению к некой земли антенны.
Аватара пользователя
IT-Prof
Помощник модератора
Сообщения: 770
Стаж: 10 лет 1 месяц
Репутация: 188

Re: Кабель питания влияет на звук?

Сообщение IT-Prof »

Слгласен
Аватара пользователя
Justas*
Гуру электроники☆☆☆☆
Сообщения: 2447
Стаж: 4 года 5 месяцев
Репутация: 1342
Откуда: Украина
Аудио система: viewtopic.php?p=17721#p17721

Re: Кабель питания влияет на звук?

Сообщение Justas* »

mgirskiy писал(а): 07 дек 2025, 18:35
Justas* писал(а): 07 дек 2025, 17:32 А АКБ от чего заряжать если света вообще не будет?
А тут дровишек в топку подкинул, и тепло и светло :D
Это - да, дрова - лампово! )
А так проблема сетевого кабеля то будет решена? Или плохой кабель зарядит батарею плохим током? :D
Хорошо бы знать в чём проблема сетевого кабеля. Пусть беспокоятся те, кому она свербит.
Ответить

Вернуться в «Флейм»