Хочу попросить у знающих людей простенькую схему для лампового усилителя на 2 - 4 лампы, буду очень благодарен
Темы в форуме
Новые сообщения
-
02-дек Использование шаговых двигателей в аудиоустройствах
-
28-ноя Портативная зарядная станция BLUETTI EB3A
-
27-ноя Резервное питание квартиры от Alex
-
28-авг Есть ли в этом "наборе" полезные для звука конденсаторы?
-
30-июн FNIRSI DPS-150 – Мини Лабораторный Блок Питания на 30V 5A
-
29-июн Паяльник мечта радиолюбителя FNIRSI DWS-200
-
26-июн Amazon удалил все мои книги с kindle 10
-
05-июн 74LVC
-
20-май Блок питания для аудио L_SMPS 200_32SR от Sous
-
09-май Резонансные блоки питания \LLC\
-
23-апр Детали для нашего хобби
-
15-апр USB 2.0 изолятор ADuM3165
-
04-мар Ламповый усилитель Class A, для наушников
-
21-фев Очки для пайки всякой мелочи
-
20-фев Как отличить настоящие транзисторы от поддельных?
Новые темы
-
10-окт конденсаторы для лампового усилителя
-
05-сен Использование шаговых двигателей в аудиоустройствах
-
27-авг Есть ли в этом "наборе" полезные для звука конденсаторы?
-
18-июн Amazon удалил все мои книги с kindle 10
-
01-июн 74LVC
-
30-апр Резервное питание квартиры от Alex
-
19-мар USB 2.0 изолятор ADuM3165
-
02-мар PP на EL34 супертріод
-
18-фев Блок питания для аудио L_SMPS 200_32SR от Sous
-
03-дек Вопросы по ТВЗ 60 ВТ EI96 * 45
-
04-ноя Підібрати аналог транзистору
-
30-окт FNIRSI DPS-150 – Мини Лабораторный Блок Питания на 30V 5A
-
11-сен Японский трансформатор Toyozumi SD21-015KB
-
05-сен Как снять лоток CD?
-
03-сен QUAD 405 Klone - постоянка на выходе
Наш youtube
Наш инстаграм
☝ Сказать спасибо!
Правила форума
Проэкт "Ламповые часы" + Усилитель
Модератор: LinuxManiac
Re: Проэкт "Ламповые часы" + Усилитель
Доброго времени суток, вот и доходят руки к продолжению проекта, правда немного позже чем рассчитывал
Хочу попросить у знающих людей простенькую схему для лампового усилителя на 2 - 4 лампы, буду очень благодарен
Так же есть идея поселить туда 2 лампы 6Е1П, схема для их работы уже найдена, останется только подружить с усилителем.
Хочу попросить у знающих людей простенькую схему для лампового усилителя на 2 - 4 лампы, буду очень благодарен
- LinuxManiac
- Добрейший модератор
- Сообщения: 1214
- Стаж: 6 лет 8 месяцев
- Репутация: 780
- Откуда: Киев
- Контактная информация:
Re: Проэкт "Ламповые часы" + Усилитель
Добрый день.
Вот, как я думаю, оптимальная схема с описанием для вашего проекта:
http://www.radiolamps.ru/articles/se/tubeamp_41.html
Вот, как я думаю, оптимальная схема с описанием для вашего проекта:
http://www.radiolamps.ru/articles/se/tubeamp_41.html
050-246-3341; Viber: 068-362-3497
-
Lektor
- Ветеран движения
- Сообщения: 1927
- Стаж: 6 лет 10 месяцев
- Репутация: 115
- Откуда: Александрия, Украина
Re: Проэкт "Ламповые часы" + Усилитель
Простенькие схемы не всегда просто реализуются, иногда очень сложно.
Дмитрий (LinuxManiac) предложил отличный проект на 6Ф3П. По сути большинство ныне живущих лампостроителей начинали с этого усилителя. В том числе и я. Беритесь смело!
Дмитрий (LinuxManiac) предложил отличный проект на 6Ф3П. По сути большинство ныне живущих лампостроителей начинали с этого усилителя. В том числе и я. Беритесь смело!
Re: Проэкт "Ламповые часы" + Усилитель
Спасибо за совет, думаю на нем и остановлюсь. Ну что, приступим к поиску комплектухи 
- Alex
- Site Admin
- Сообщения: 4124
- Стаж: 14 лет
- Репутация: 2685
- Откуда: Kiev
- Аудио система: www.is.gd/l0dt3T
- Контактная информация:
Re: Проэкт "Ламповые часы" + Усилитель
Давай! Удачи 
Re: Проэкт "Ламповые часы" + Усилитель
И снова Здравствуйте
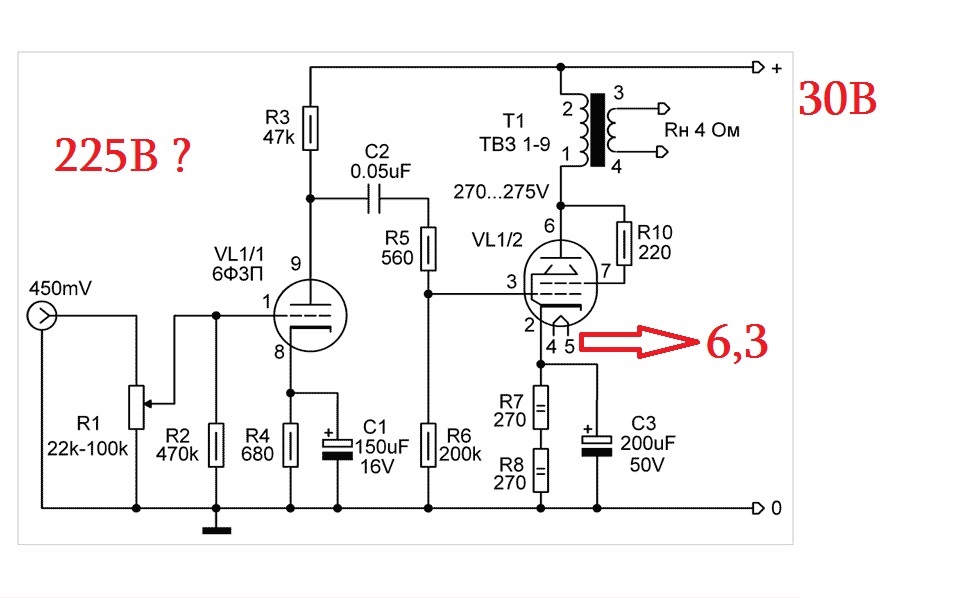
Разбирая схему появился вопрос, ну и хотелось уточнить нюанс, верно ли я все понял касательно питания (в чем я сильно сомневаюсь).
Не могу разобраться куда подается 215-225В с трансформатора, и верно ли я подвел 6.3В и 30В.
Также прошу подсказать где можно заказать трансформаторы выходные и входной.
Входной нужен с дополнительным выходом 10В для вывода питания на часы, ибо как я говорил ранее хочу что бы сие чудо было одним целым а не два отдельных устройства.
Заранее благодарен!
Не могу разобраться куда подается 215-225В с трансформатора, и верно ли я подвел 6.3В и 30В.
Также прошу подсказать где можно заказать трансформаторы выходные и входной.
Входной нужен с дополнительным выходом 10В для вывода питания на часы, ибо как я говорил ранее хочу что бы сие чудо было одним целым а не два отдельных устройства.
Заранее благодарен!
- Вложения
-
- Схема.jpg (91.05 КБ) 11690 просмотров
-
- схема питания.gif (19.76 КБ) 11700 просмотров
- LinuxManiac
- Добрейший модератор
- Сообщения: 1214
- Стаж: 6 лет 8 месяцев
- Репутация: 780
- Откуда: Киев
- Контактная информация:
Re: Проэкт "Ламповые часы" + Усилитель
Добрый день.
1) 6,3 вольта подведены правильно.
2) напряжение от обмотки 215-220 вольт после выпрямления даст приблизительно 300 вольт постоянного тока и это напряжение подаем туда, где вы изобразили 30 вольт (на вывод "2" анодного трансформатора и резистор R3)
3) напряжение 30 вольт в этом варианте схемы не нужно (не используется); оно необходимо в другом варианте схемы в той же статье - она показана там первой - там минус 30 вольт подается в цепь первой сетки оконечной лампы (на резистивный делитель R6/R7, а линия подведения обозначена на краю схемы справа как "-См", т.е. "минус смещения" или "отрицательное смещение"); это решение называется схемой с фиксированным смещением; ну, а вы выбрали второй вариант схемы в статье - она с автоматическим смещением за счет цепочки резисторов в катоде с суммарным сопротивлением 540 Ом.
Появятся ещё вопросы - пожалуйста, задавайте.
1) 6,3 вольта подведены правильно.
2) напряжение от обмотки 215-220 вольт после выпрямления даст приблизительно 300 вольт постоянного тока и это напряжение подаем туда, где вы изобразили 30 вольт (на вывод "2" анодного трансформатора и резистор R3)
3) напряжение 30 вольт в этом варианте схемы не нужно (не используется); оно необходимо в другом варианте схемы в той же статье - она показана там первой - там минус 30 вольт подается в цепь первой сетки оконечной лампы (на резистивный делитель R6/R7, а линия подведения обозначена на краю схемы справа как "-См", т.е. "минус смещения" или "отрицательное смещение"); это решение называется схемой с фиксированным смещением; ну, а вы выбрали второй вариант схемы в статье - она с автоматическим смещением за счет цепочки резисторов в катоде с суммарным сопротивлением 540 Ом.
Появятся ещё вопросы - пожалуйста, задавайте.
Последний раз редактировалось LinuxManiac 14 авг 2019, 17:33, всего редактировалось 1 раз.
050-246-3341; Viber: 068-362-3497
Re: Проэкт "Ламповые часы" + Усилитель
Спасибо за разъяснение, значит можно искать трансформатор вместо 30В что бы было 10В. Как говориться задача упрощается
- LinuxManiac
- Добрейший модератор
- Сообщения: 1214
- Стаж: 6 лет 8 месяцев
- Репутация: 780
- Откуда: Киев
- Контактная информация:
Re: Проэкт "Ламповые часы" + Усилитель
Момент. Ни 30, ни 10 вольт вообще не нужно.
Для выбранной вами схемы необходимы два напряжения:
1) 6,3 вольта на ток 2,6-3 ампера (или 2 обмотки на 6,3 вольта по 1,3-1,5 ампера)
2) 215-225 вольт 200 миллиампер (0,2 ампера)
Для выбранной вами схемы необходимы два напряжения:
1) 6,3 вольта на ток 2,6-3 ампера (или 2 обмотки на 6,3 вольта по 1,3-1,5 ампера)
2) 215-225 вольт 200 миллиампер (0,2 ампера)
050-246-3341; Viber: 068-362-3497
Re: Проэкт "Ламповые часы" + Усилитель
Я просто думал подселить к данному трансформатору еще и часы, чтоб не делать отдельный блок питания, или лучше все же отдельный сделать?
- LinuxManiac
- Добрейший модератор
- Сообщения: 1214
- Стаж: 6 лет 8 месяцев
- Репутация: 780
- Откуда: Киев
- Контактная информация:
Re: Проэкт "Ламповые часы" + Усилитель
А... прошу прощения, я просто не учел.
Можно и один трансформатор, но найти именно такой готовый может оказаться проблематично.
Быстрее найдутся один на 10 вольт и ещё один - на 6,3 и 215-225 вольт.
Можно и один трансформатор, но найти именно такой готовый может оказаться проблематично.
Быстрее найдутся один на 10 вольт и ещё один - на 6,3 и 215-225 вольт.
050-246-3341; Viber: 068-362-3497
Re: Проэкт "Ламповые часы" + Усилитель
Ага, понял. Спасибо!LinuxManiac писал(а): 14 авг 2019, 17:57 Быстрее найдутся один на 10 вольт и ещё один - на 6,3 и 215-225 вольт.
Re: Проэкт "Ламповые часы" + Усилитель
Есть вопрос, на питание можно поставить тороидальный трансформатор? Нашел контору которая делает недорого и качественно, и будет все что нужно.
Последний раз редактировалось red_kuga 14 авг 2019, 21:08, всего редактировалось 1 раз.
- LinuxManiac
- Добрейший модератор
- Сообщения: 1214
- Стаж: 6 лет 8 месяцев
- Репутация: 780
- Откуда: Киев
- Контактная информация:
Re: Проэкт "Ламповые часы" + Усилитель
Доброго, нашел два выходных ТВЗ 1-9 70-х годов по хорошей цене, стоит их брать, или лучьше аналог посвежее найти?
Re: Проэкт "Ламповые часы" + Усилитель
Только не бейте
ну не умею я фотошопом пользоваться))
Набросок дизайна, к нему и стремлюсь, надеюсь будет не так как на фото
Набросок дизайна, к нему и стремлюсь, надеюсь будет не так как на фото
- Вложения
-
- набросок.jpg (56.24 КБ) 11879 просмотров
- LinuxManiac
- Добрейший модератор
- Сообщения: 1214
- Стаж: 6 лет 8 месяцев
- Репутация: 780
- Откуда: Киев
- Контактная информация:
Re: Проэкт "Ламповые часы" + Усилитель
Если есть возможность проверить целостность обмоток (нет ли обрыва), то брать стОит. До второй половины 80-х годов выпускали нормальные изделия.red_kuga писал(а): 16 авг 2019, 14:19 Доброго, нашел два выходных ТВЗ 1-9 70-х годов по хорошей цене, стоит их брать, или лучьше аналог посвежее найти?
050-246-3341; Viber: 068-362-3497
- Alex
- Site Admin
- Сообщения: 4124
- Стаж: 14 лет
- Репутация: 2685
- Откуда: Kiev
- Аудио система: www.is.gd/l0dt3T
- Контактная информация:
Re: Проэкт "Ламповые часы" + Усилитель
Если попросить лектора, то он может помочь безвозмездноred_kuga писал(а): 16 авг 2019, 14:19 Доброго, нашел два выходных ТВЗ 1-9 70-х годов по хорошей цене, стоит их брать, или лучьше аналог посвежее найти?
Re: Проэкт "Ламповые часы" + Усилитель
- Вложения
-
- E236699F-BDD8-4063-BF78-579DC4F0F35B.jpeg (223.09 КБ) 10858 просмотров
Re: Проэкт "Ламповые часы" + Усилитель
О...добрые тёплые старые лампы...
- Canny
- Постоянный житель
- Сообщения: 436
- Стаж: 9 лет 9 месяцев
- Репутация: 78
- Откуда: Ukraine
- Аудио система: ICEpower ICE125ASX2
Re: Проэкт "Ламповые часы" + Усилитель
Вообще супер. Обычно все только пишут и пишут. Но редко кто, что то делает. Удачи в интересном проекте.
Re: Проэкт "Ламповые часы" + Усилитель
Спасибо, так ведь ничего тяжелого нету, может где то чего то не знаю, больше времени трачу на поиск комплектух, главное желание есть, и руки не совсем кривые, вот и залог моего успехаCanny писал(а): 19 авг 2019, 19:50 Вообще супер. Обычно все только пишут и пишут. Но редко кто, что то делает. Удачи в интересном проекте.
Может когда закончу еще чего в голову прилетит) А тем кто только пишет желаю рискнуть и что то интересное сделать своими руками, ведь это классно
Re: Проэкт "Ламповые часы" + Усилитель
На вид выглядит стильно и оригинально. Если получится также и ещё будет звучать, будет здоровоred_kuga писал(а): 16 авг 2019, 15:03 Только не бейтену не умею я фотошопом пользоваться))
Набросок дизайна, к нему и стремлюсь, надеюсь будет не так как на фото![]()
Re: Проэкт "Ламповые часы" + Усилитель
Приехал трансформатор, продолжаем собирать комплектуху дальше)
- Вложения
-
- 98D60390-2F84-47DD-BD95-746591408980.jpeg (2.25 МБ) 10283 просмотра
-
Lektor
- Ветеран движения
- Сообщения: 1927
- Стаж: 6 лет 10 месяцев
- Репутация: 115
- Откуда: Александрия, Украина
Re: Проэкт "Ламповые часы" + Усилитель
Очень важный элемент!
Теперь выходные надо раздобыть.
Теперь выходные надо раздобыть.
Re: Проэкт "Ламповые часы" + Усилитель
Жду с нетерпением результата, проект интересный!
Re: Проэкт "Ламповые часы" + Усилитель
Доброго времени суток, подскажите пожалуйста какие выходные трансформаторы подойдут лучше всего и где их можно найти, а то те что присматривал убежали уже... 
Так же интересует корректность расположения компонентов.
Так же интересует корректность расположения компонентов.
- Вложения
-
- изображение_viber_2019-09-10_14-17-52.jpg (298.47 КБ) 10189 просмотров
- Alex
- Site Admin
- Сообщения: 4124
- Стаж: 14 лет
- Репутация: 2685
- Откуда: Kiev
- Аудио система: www.is.gd/l0dt3T
- Контактная информация:
Re: Проэкт "Ламповые часы" + Усилитель
Вроде все нормально, посмотрим, что скажет LinuxManiac, у него по лампам опыт большой.
- LinuxManiac
- Добрейший модератор
- Сообщения: 1214
- Стаж: 6 лет 8 месяцев
- Репутация: 780
- Откуда: Киев
- Контактная информация:
Re: Проэкт "Ламповые часы" + Усилитель
Взаимное расположение деталей вполне разумное.
Что касается приобретения выходных трансформаторов, то для среднего уровня здесь есть выбор возможностей, например:
https://www.olx.ua/obyavlenie/transform ... f81d2136ba
https://www.olx.ua/obyavlenie/prodam-tr ... ac073badc5
и другие.
Для более высокого уровня качества предпочтительно обратиться к специалистам, чтобы вам их изготовили.
Что касается приобретения выходных трансформаторов, то для среднего уровня здесь есть выбор возможностей, например:
https://www.olx.ua/obyavlenie/transform ... f81d2136ba
https://www.olx.ua/obyavlenie/prodam-tr ... ac073badc5
и другие.
Для более высокого уровня качества предпочтительно обратиться к специалистам, чтобы вам их изготовили.
050-246-3341; Viber: 068-362-3497
Re: Проэкт "Ламповые часы" + Усилитель
Спасибо LinuxManiac за подсказку, выходные заказал и получил, теперь вперед за мелочевкой)
- Вложения
-
- EF74F2B0-668A-4EAA-A5E3-A9E383D2F65C.jpeg (21.14 КБ) 10062 просмотра