Темы в форуме
Новые сообщения
-
28-сен Вариант блока питания
-
26-сен Соединение усилителя и акустики.
-
25-сен SMD - типа , очень просто!
-
25-сен Хочу регулировать громкость не вставая с кресла.
-
24-июл Система Dirac Live
-
19-июл Посоветуйте качественную связку BT+DAC для передачи музыки с ком...
-
04-июл Замена конденсаторов в блоке питания GHXAMP 500 Вт
-
04-май Контроллер расширения USB3.0 ST-Lab U-750 не видит цап
-
09-апр DOUK AUDIO VU3 Переключатель акустики/усилителей
-
31-мар Интересный фонокорректор AIYIMA T3 PRO под ММ и МС
-
12-мар Регулятор громкости Никитина
-
15-фев Тестируем китайские разъемы и гнезда RCA, банан, вилка
-
05-фев Кошерный блок питания для усилителя мощности. (Ворклог)
-
23-янв Какая внешняя звуковая карта лучше подойдет для ноутбука?
-
09-сен Самодельная внешняя звуковая USB карта для замеров. Пока теорети...
Новые темы
-
24-сен Соединение усилителя и акустики.
-
24-сен SMD - типа , очень просто!
-
10-июл Хочу регулировать громкость не вставая с кресла.
-
04-июл Посоветуйте качественную связку BT+DAC для передачи музыки с ком...
-
30-апр Контроллер расширения USB3.0 ST-Lab U-750 не видит цап
-
18-апр Измерительный комплекс QA403 Audio Analyzer
-
13-мар DOUK AUDIO VU3 Переключатель акустики/усилителей
-
02-мар Плата защиты акустики для класс д
-
09-сен Самодельная внешняя звуковая USB карта для замеров. Пока теорети...
-
24-июн Устройсво включения усилителя по триггеру и от подачи звука.
-
11-июн Переключатель усилителей и колонок со стрелочками ET30 VU Meter ...
-
25-май Интересный фонокорректор AIYIMA T3 PRO под ММ и МС
-
18-май Чем занять глаза во время прослушивания музыки.
-
01-апр БП для стрімера
-
07-мар Система Dirac Live
Наш youtube
Наш инстаграм
☝ Сказать спасибо!
Правила форума
Вариант блока питания
-
- Разработчик
- Сообщения: 1397
- Стаж: 5 лет 2 месяца
- Репутация: 1225
- Откуда: Ивано-Франковск
- Аудио система: DX3pro
Focal horus716
S_Audio stereo AMP 2_061
Re: Вариант блока питания
https://www.hypex.nl/products/smps-family/smps1200a180
Вот, поглядите, 1200Вт продают, и сертификация присутствует.
Понимаю, вам кажется неоптимальной конструкция. я даже с вами соглашусь.
Мне вот было интересно сделать аналог данного блока. Этот блок хвалят и покупают.
Что до новой версии. На данном этапе нет возможности изготовить трансформатор для LLC. т.е. штучные экземпляры я могу выпустить, но с точки хоть какого-то серийного производства мне это не интересно. Если вы сможете изготовить нужный трансформатор в нормальном кол-ве с таргетом 5-6 долл, то , в общем-то, вам и карты в руки. предложите вариант своего блока.
Текущий трансформатор инд рассеяния 5мкГн/2800 намагн, вы считаете , что можно таким контуром изменять к-т передачи? Нужен другой трансформатор, без доп дросселя его нужно момтать на спец каркасе литцендратом. Предлагаю вам оценить стоимость партии таких трансформаторов. Да еще и проконтролировать качество изготовления.
По поводу делителя конденсатороного. Гуру утверждают, что он нужен. Собственно, не мудрено, что будет и на одном последовательном работать. У меня по этому поводу нет собственного мнения, потому я доверяю профессиналам.
Ну вот, собираюсь в новой версии оптимизировать : добавить зазор и добавочный дроссель.
Такой подход ПМСМ является оптимальным с точки зрения расходов на подготовку производства.
Вот, поглядите, 1200Вт продают, и сертификация присутствует.
Понимаю, вам кажется неоптимальной конструкция. я даже с вами соглашусь.
Мне вот было интересно сделать аналог данного блока. Этот блок хвалят и покупают.
Что до новой версии. На данном этапе нет возможности изготовить трансформатор для LLC. т.е. штучные экземпляры я могу выпустить, но с точки хоть какого-то серийного производства мне это не интересно. Если вы сможете изготовить нужный трансформатор в нормальном кол-ве с таргетом 5-6 долл, то , в общем-то, вам и карты в руки. предложите вариант своего блока.
Текущий трансформатор инд рассеяния 5мкГн/2800 намагн, вы считаете , что можно таким контуром изменять к-т передачи? Нужен другой трансформатор, без доп дросселя его нужно момтать на спец каркасе литцендратом. Предлагаю вам оценить стоимость партии таких трансформаторов. Да еще и проконтролировать качество изготовления.
По поводу делителя конденсатороного. Гуру утверждают, что он нужен. Собственно, не мудрено, что будет и на одном последовательном работать. У меня по этому поводу нет собственного мнения, потому я доверяю профессиналам.
Ну вот, собираюсь в новой версии оптимизировать : добавить зазор и добавочный дроссель.
Такой подход ПМСМ является оптимальным с точки зрения расходов на подготовку производства.
-
- Магистр электроники
- Сообщения: 1372
- Стаж: 2 года 5 месяцев
- Репутация: 427
- Откуда: Ukraine
- Аудио система: Цифраактив
Re: Вариант блока питания
Ну мне просто не понятен ряд схемных решений, и не более того. В целом когда блок питания удовлетворят потребности это уже и хорошо.
Ну я ещё понимаю людей которые паяльник в руках не держали, ну вы то должны понимать, что они сделали не стабилизированный ИБП т.к. это просто легче всего реализовать для двух полюсного питания, и не более того. Я это к тому, что хвалить то могут, но чисто со стороны ТТХ стабилизированный БП часто выигрывает у не стабилизированного. Другое дело что сделать хороший стабилизированный БП не всегда легче. Я в общем это к тому, что если вы стремитесь к высотам т.е. к росту показателей то желательно уметь отделять рекламу от технической целесообразности и экономии.
Вам что для не стабилизированного что для стабилизированного ИБП нужны трансформаторы, а их отличие по большому счёту, всего то будет в величине воздушного зазора в сердечнике...
По сути у меня всё та же проблема, мне очень лень мотать трансформаторы, при всём том, что у меня нет ни какой серии и она даже не предвидится. А делать двухполюсные стабилизированные БП я явно не собираюсь т.к. в среде аудиофилов работает правило запас есть не просит, т.е. они хотят иметь БП на 1кВт, при этом слушать музыку будут при 0,5Вт на канал, и вправлять им мозги у меня нет ни какого желания, да и возможности тоже нету, стабилизированные 1кВт БП очень сложно сделать стабильными, во всём диапазоне нагрузок. Ну и потом, у меня уси мостовые и мощностя куда скромнее чем хотят аудиофилы, я это к тому, что мне однополюсного стабилизированного ИБП на 400Вт выше крыши хватает. При этом, когда я делал усь на 200Вт на канал, получилось так, что оптимальнее всего сделать на каждый канал свой БП т.е. не делать один мощный БП т.к. вылазят нюансы которые мешают получить результат с минимальными интеллектуальными затратами.
Я тут немного подвисаю... Вам нужно увеличить индуктивность рассеивания? Увеличивайте зазор в сердечнике. Не нужен ни какой спец каркас, первичку мотаете в пару слоёв ближе к сердечнику, вторичку поверх первички т.е. не нужно делать чередование обмоток. Я на ETD39 делаю себе трансформаторы на LLC, у меня первичка 39витков, вторичка 11 витков, воздушный зазор 1мм в итоге имею Ls=43uH Lm=234uH когда то давно я этот транс рассчитывал с m=3. Хотя опять же, если вы идёте на 1кВт то тогда да, тогда вероятней всего придётся ставить внешнюю индуктивность. До 400Вт точно хватит и одного транса. Выше по мощности я не ходил, там уже опять считать нужно.
А те профессионалы хоть как то обосновывают необходимость емкостного делителя? Ну а своё мнение вы можете сформировать в течении полу часа, у вас есть БП на руках, просто убираете емкостной делитель и смотрите как изменилась работа БП, если БП работает ровно так же как и с емкостным делителем то ответ очевиден, если БП стал работать не так как вам нужно то ёмкости таки нужны. Когда есть БП на руках, сформировать мнение можно очень быстро.
С внешним дросселем на больших мощностях есть нюанс, его там нужно диодами залочить иначе будет бобо. В целом я согласен что оптимальность под серийность более важна чем оптимальность для единичного изделия, и конечно вам виднее что именно вам будет оптимальней, а мои высказывания это больше мои рассуждения в слух, а не указания к действию.
-
- Разработчик
- Сообщения: 1397
- Стаж: 5 лет 2 месяца
- Репутация: 1225
- Откуда: Ивано-Франковск
- Аудио система: DX3pro
Focal horus716
S_Audio stereo AMP 2_061
Re: Вариант блока питания
эмм, на сколько мне известно, индуктивность рассеяния никак не зависит от зазора в сердечнике
можно увеличивать расстояние между обмотками(заполнением между ними), но вариант так себе, так как повторяемость хромает. С увеличением зазора и ухудшением связи между обмотками кратно возрастают потери в проводах. Плюс частоты на малых нагрузках увеличиваются. Обычный провод уже применять нельзя.
Почему и применяююттся разнесенные обмотки на секционированх каркасах - исключительно для повторяемости, больше ни для чего. Ну еще для электробезовпасности полезно.
отсюда выплывает неообходимость
1. заказного каркаса
2. намотки литцендратом
3. доплаты за бифилярную намотку литцендратом
4. доплаты за вообще сложность лужения литцендрата к выводам трансформатора
5. Сам литцендрат значительно дороже обычного проода
Это увеличивает стоимость трансформатора в разы.
На другой чаше весов применение трансформатора намотанного обычным проводом с заменой только одной половинки сердечника и добавления дросселя за пол доллара.

можно увеличивать расстояние между обмотками(заполнением между ними), но вариант так себе, так как повторяемость хромает. С увеличением зазора и ухудшением связи между обмотками кратно возрастают потери в проводах. Плюс частоты на малых нагрузках увеличиваются. Обычный провод уже применять нельзя.
Почему и применяююттся разнесенные обмотки на секционированх каркасах - исключительно для повторяемости, больше ни для чего. Ну еще для электробезовпасности полезно.
отсюда выплывает неообходимость
1. заказного каркаса
2. намотки литцендратом
3. доплаты за бифилярную намотку литцендратом
4. доплаты за вообще сложность лужения литцендрата к выводам трансформатора
5. Сам литцендрат значительно дороже обычного проода
Это увеличивает стоимость трансформатора в разы.
На другой чаше весов применение трансформатора намотанного обычным проводом с заменой только одной половинки сердечника и добавления дросселя за пол доллара.
-
- Гуру электроники☆☆☆☆
- Сообщения: 316
- Стаж: 3 года 1 месяц
- Репутация: 107
- Откуда: Горлівка Донецької обл
- Аудио система: homemade
Re: Вариант блока питания
На додаток ще і маємо можливість довільно змінювати значення індуктивності цього дроселю за потребами, чого з індуктивністю розсіювання зробити не можливо без зміни трансу
-
- Магистр электроники
- Сообщения: 1372
- Стаж: 2 года 5 месяцев
- Репутация: 427
- Откуда: Ukraine
- Аудио система: Цифраактив
Re: Вариант блока питания
А насколько мне известно то зависит.
Но зазор в LLC это не сколько об индуктивности рассеивания, сколько о реализации принципа работы LLC. Ведь не просто так в названии принципа работы этого резонансника две буквы L, одна индуктивность работает в одном диапазоне частот, другая индуктивность преобладает в другом диапазоне частот, и эти две индуктивности должны быть изначально рассчитаны исходя из поставленной задачи. Одна индуктивность в названии это приведённая индуктивность рассеивания, а вторая индуктивность это индуктивность намагничивания которая должна быть определенной расчётной величины, и как правило для её достижения нужно вводить зазор в сердечник, другими словами, ставите вы внешний дроссель или не ставите, а величина индуктивности намагничивания определяется по расчётам. Кончено на этапе расчёта можно варьировать необходимой величиной индуктивности намагничивания выбирая разный k, но диапазон там не настолько высок, что бы избавится от зазора в сердечнике.
Воздушный зазор на потери в проводах на прямую никак не влияет, зазор просто уменьшает индуктивность намагничивания что приводит к росту тока намагничивания в трансформаторе, а уже этот ток приводит к потерям в меди. Сопротивление меди зависит от частоты тока, из-за скин эффекта, и ни коем образом сопротивление меди не зависит от величины воздушного зазора. В общем ставите вы внешний дроссель или не ставите это не приведёт к ощутимому улучшению КПД транса т.к. необходимая индуктивность намагничивания задана режимом работы LLC и она будет требовать зазор.
Я тут не учитываю влияние магнитного поля в зазоре на обмотку и эффект близости обмоток т.к. это не так важно в целом по сути дилеммы...
Ну да, секционная обмотка убивает несколько зайцев одним выстрелом, она самая подходящая для задачи изготовления серийного трансформатора для LLC БП.
Если вы думаете что внешний дроссель уменьшит требования к обмоткам транса, то зря, потери в меди зависят от частоты и величины тока намагничивания и тока нагрузки, и вот насколько вам удастся уменьшить ток намагничивания применив внешний дроссель вопрос открытый, но т.к. вы идёте на 0,6-1кВт, то ток нагрузки будет определяющим в потерях в меди, а не ток намагничивая. Се ля ви, как не крутись, а когда идёшь на большие мощностя и частоты, то только литцендрат помогает уменьшить потери в меди, а будет тот внешний дроссель или не будет, не важно.Sous писал(а): ↑30 сен 2023, 14:42 отсюда выплывает неообходимость
1. заказного каркаса
2. намотки литцендратом
3. доплаты за бифилярную намотку литцендратом
4. доплаты за вообще сложность лужения литцендрата к выводам трансформатора
5. Сам литцендрат значительно дороже обычного проода
Это увеличивает стоимость трансформатора в разы.
В любом случае на любой следующей итерации подгонки БП при необходимости можно будет легко убрать дроссель из рабочей схемы, честно говоря в свой первый LLC я тоже устанавливал дроссель, и лишь позже я допёр что для моих нужд вполне достаточно паразитных параметров обмотки трансформатора, и в следующих ревизиях я уже не применял внешний дроссель. Так или иначе, любой БП требует допиливания после сборки, как бы не хотелось на этапе разработки найти самый оптимальный путь. Вообще внешний дроссель это всё детский сад по сравнению с тем что вас ждёт впереди, обеспечить глубокую ООС в широком диапазоне нагрузок ещё тот геморрой, при этом работа ООС зависит от параметров трансформатора, и хрен его ещё знает как поведёт себя ООС при перекачивании тока из одного плеча в другое плечё питания при пампинге. Так что есть внешний дроссель или нету его, это в целом не так важно, и это не влияет на куда более важные вопросы.... Видать инжинера хайпекс не спроста отказались от ООС. Ну да время покажет, надеюсь у вас получится получить удовлетворительную работу двухполюсного LLC.
-
- Гуру электроники☆☆☆☆
- Сообщения: 133
- Стаж: 3 года
- Репутация: 108
- Откуда: Ternopil
- Аудио система: Class D amplifier / own development
Re: Вариант блока питания
Цей "дільник"віртуально утворює другу частину моста, з конденсаторів по черзі в двотактному режимі береться енергія. Якщо послідовний конденсатор буде один, то в один такт він відпрацьовуватиме на накачку трансформатора, а в інший такт він буде з'єднаний послідовно з електролітом через інший ключ. Поки електроліт новий, особливої різниці помітно не буде (на осцилографі буде ледь помітна асиметрія імпульсів через доданий опір), а коли електроліт трохи втратить свої властивості, отоді почнеться шоу ) не скажу, як у резонансників з цим діло, а от у двохтакта, що працює в режимі нерозривних струмів, там повний капець. Зазвичай високовольтні електроліти не Low ESR, і всі імпульсні струми зав'язані на еквівалентний опір та паразитну індуктивність, і конденсатор додатково підігрівається. Ну економлять китайці дві гривні і якось працює. А для чого нам економити?
А, ще згадав один нюанс. Якщо ми вмикаємо в мережу бж з один конденсатором, то він спершу розряджений і перший імпульс прилітає на вторинну обмотку з подвійною амплітудою по відношенню до робочої. Якщо на виході діоди шотткі не захищені кламперами і вони не мають запасу по напрузі, то їм від тої мізерної енергії приходить гаплик - дуже чутливі вони до перенапруги, не мають лавинного пробою на відміну від звичайних діодів на PN-переході і надлишок напруги не скинуть в тепло подібно стабілітрону.
-
- Магистр электроники
- Сообщения: 1372
- Стаж: 2 года 5 месяцев
- Репутация: 427
- Откуда: Ukraine
- Аудио система: Цифраактив
Re: Вариант блока питания
Але ми тут мову ведемо за резонансник... Що б не писати знову багато літер, покажу картинки з апноута an-1160 IR27951-2.mr. Dream писал(а): ↑02 окт 2023, 13:17
Цей "дільник"віртуально утворює другу частину моста, з конденсаторів по черзі в двотактному режимі береться енергія. Якщо послідовний конденсатор буде один, то в один такт він відпрацьовуватиме на накачку трансформатора, а в інший такт він буде з'єднаний послідовно з електролітом через інший ключ. Поки електроліт новий, особливої різниці помітно не буде (на осцилографі буде ледь помітна асиметрія імпульсів через доданий опір), а коли електроліт трохи втратить свої властивості, отоді почнеться шоу ) не скажу, як у резонансників з цим діло, а от у двохтакта, що працює в режимі нерозривних струмів, там повний капець.
Як бачите дуже жадібні інженери компанії IR вирішили заощадити пару копійок і вирішили не ставити ємнісний дільник. І правильно зробили, дільник там не потрібний. Як я розумію суть роботи інженера розробника, то це досягнення результату оптимальним шляхом, якщо ємнісний дільник не потрібен, то навіщо його туди ставити? Що б місце посідав? Що б гріл повітря чим даремно?
Повторюся, обґрунтованого технічного критерію про необхідність ємнісного дільника у LLC/LC я не зустрічав донині.
-
- Разработчик
- Сообщения: 1397
- Стаж: 5 лет 2 месяца
- Репутация: 1225
- Откуда: Ивано-Франковск
- Аудио система: DX3pro
Focal horus716
S_Audio stereo AMP 2_061
Re: Вариант блока питания
Вопрос:Кстати, по резонансной емкости. Бруно применяет делитель. Тут возникла полемика - нужен ли второй коонденсатор воообще, или достаточно одного. Я скопировал у Бруно или того таинственного "штрейкбрехера", кто занимался БП. Но вот правильно ли это?
Ответ: Да, нужен делитель. По двум причинам.
Два конденсатора имеют меньшее активное сопротивление и соответственно меньшие потери.
Правильное расположение конденсаторов позволяет скомпенсировать ВЧ наводки на шины питания и пройти тест по кондуктивным помехам, что ещё важнее. Но так просто осциллографом это не увидишь, к сожалению.
Вот профессионала мнение.
Ответ: Да, нужен делитель. По двум причинам.
Два конденсатора имеют меньшее активное сопротивление и соответственно меньшие потери.
Правильное расположение конденсаторов позволяет скомпенсировать ВЧ наводки на шины питания и пройти тест по кондуктивным помехам, что ещё важнее. Но так просто осциллографом это не увидишь, к сожалению.
Вот профессионала мнение.
-
- Магистр электроники
- Сообщения: 1372
- Стаж: 2 года 5 месяцев
- Репутация: 427
- Откуда: Ukraine
- Аудио система: Цифраактив
Re: Вариант блока питания
Кстати, меня немного сбил с толку третий плёночный конденсатор который у вас стоит после синфазного фильтрующего дросселя. Я чёт подумал что у вас стоит емкостной делитель и потом через третий конденсатор подключается обмоткам трансформатора. Только сейчас я понял что тот третий конденсатор стоит параллельно шинам питания после синфазного дросселя.
По этому в предыдущем сообщении я написал что делитель будет по чём зря греть воздух и его можно убрать т.к. предполагал наличие третьего конденсатора в цепи трансформатора. Ну то такое, по сути поднятого вопроса это не сильно важно.
Я ещё обратил внимание что у вас на ключах по схеме стоят снаберы, у хайпекс тоже стоят снаберы на ключах?
Вообще у вас есть схема БП от хайпекс, а то я гадаю по фотографиям чего да как там намудрили....

Да, два конденсатора позволяют снизить ток через конденсатор в два раза. Но как я помню, то активные потери в диэлектрике в плёночных конденсаторах значительно преобладают над потерями связанных с активным сопротивлением обкладок и проводников, по этому для плёнок принято приводить тангенс угла потерь который подразумевает параллельную схему замещения конденсатора т.е. на схеме замещения активные потери включены параллельно ёмкости конденсатора, проще говоря, потери в плёночных конденсаторах намного больше зависят от амплитуды и частоты напряжения на обкладках конденсатора, чем от тока через конденсатор. А вот напряжение приложенное к конденсатору в LLC БП одинаковое что при одном что при двух конденсаторах т.е. потери будут одинаковые что при одном конденсаторе что при двух т.к. при двух конденсаторах мы уменьшаем ёмкость в два раза, и по этому потери на каждом конденсаторе уменьшатся в два раза но т.к. их два то общие потери обоих конденсаторов будут равны потерям одного конденсатора с удвоенной ёмкостью, т.е. просто при двух конденсаторах потери распределятся между двумя конденсаторами и не более того.
Ну это дело тонкое и тёмное, вполне возможно это и так, но судя по двум синфазным фильтрам которые стоят у хайпекс в БП, два конденсатора им не сильно то в этом и помогли. Я эт к тому, что два синфазных фильтра в БП ставят тогда, когда одного синфазника не хватает что бы подавить ЭМИ БП.
Я ещё обратил внимание что у вас на ключах по схеме стоят снаберы, у хайпекс тоже стоят снаберы на ключах?
Вообще у вас есть схема БП от хайпекс, а то я гадаю по фотографиям чего да как там намудрили....
-
- Разработчик
- Сообщения: 1397
- Стаж: 5 лет 2 месяца
- Репутация: 1225
- Откуда: Ивано-Франковск
- Аудио система: DX3pro
Focal horus716
S_Audio stereo AMP 2_061
Re: Вариант блока питания
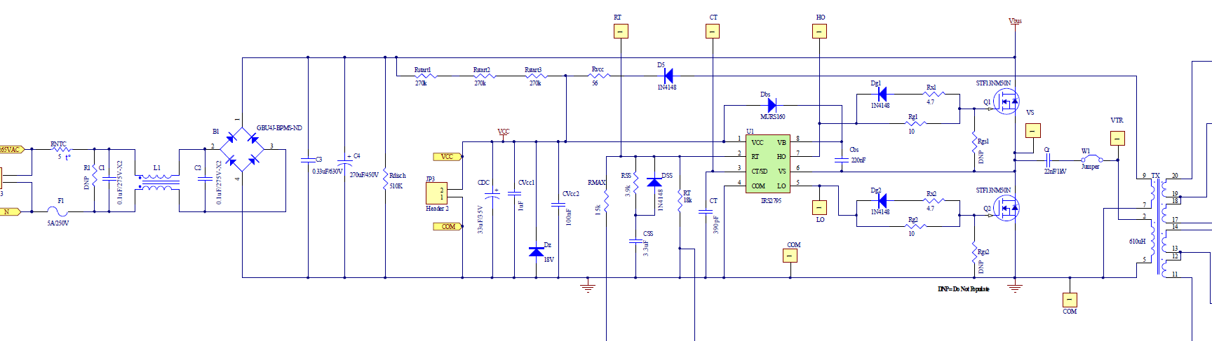
Вот тут силовая часть, целиком не выкладываю, слишком большой файл. Если зхахотите ознакомиться- то на мониторе есть сервис мануал над м22
-
- Магистр электроники
- Сообщения: 1372
- Стаж: 2 года 5 месяцев
- Репутация: 427
- Откуда: Ukraine
- Аудио система: Цифраактив
Re: Вариант блока питания
Спасибо за схемы.
Да не, силовой части достаточно, в общем намудрили они там до не могу, ну что ж, как говориться им виднее.

Однополупериодное выпрямление на силовом трансе для вспомогательного питания VDR и PV AUX куда более спорное решение чем второй конденсатор в резонансом контуре. Впрочем это нужно основательно анализировать всю схему полностью, может там токи миллиамперные и это не так критично, либо у них есть некий учёт и компенсация уровня подмагничивания транса. Питание VAUX не будет подмагничивать транс только при условии равенства токов в полюсах питания. Я себе такого не позволяю, но у меня и транс не в серии. В общем намудрили они, без пол литры там не разберёшься - что зачем, и почему.

-
- Разработчик
- Сообщения: 1397
- Стаж: 5 лет 2 месяца
- Репутация: 1225
- Откуда: Ивано-Франковск
- Аудио система: DX3pro
Focal horus716
S_Audio stereo AMP 2_061
Re: Вариант блока питания
Не за что.
Очень похоже, что у них трансформатор с мелким зазором. Наверно расчет на то, что он размагничивается сам в какой-то мере.
Очень похоже, что у них трансформатор с мелким зазором. Наверно расчет на то, что он размагничивается сам в какой-то мере.
-
- Гуру электроники☆☆☆☆
- Сообщения: 133
- Стаж: 3 года
- Репутация: 108
- Откуда: Ternopil
- Аудио система: Class D amplifier / own development
Re: Вариант блока питания
Підмагнічування в напівмості це дуже рідкісне явище

А стосовно дільника я вже відповідав:
- симетрична характеристика двох тактів
- зменшення навантаження на електроліт
- імпульси замикаються по найкоротшому шляху і паразитна індуктивність провідників не створює зайвих завад. Електролітичний конденсатор можна розмістити в зручному місці.
при вартості ключів повного моста у синхронному випрямлячі ще один копійчаний конденсатор на собівартість не сильно вплине. Користі від нього більше.
-
- Разработчик
- Сообщения: 1397
- Стаж: 5 лет 2 месяца
- Репутация: 1225
- Откуда: Ивано-Франковск
- Аудио система: DX3pro
Focal horus716
S_Audio stereo AMP 2_061
Re: Вариант блока питания
Проектирую небольшой субмодуль, который буде выводить блок питания из дежурного режима. Соответственно, пару вопросов. Как вы считаете
Какой пороговый уровень срабатывания ( сейчас настроил на 300мВ)
Через сколько времени отсутствия аудио блок питания должен выключаться? Сейчас настроил на 3 минуты.
Какой пороговый уровень срабатывания ( сейчас настроил на 300мВ)
Через сколько времени отсутствия аудио блок питания должен выключаться? Сейчас настроил на 3 минуты.
-
- Постоянный житель
- Сообщения: 272
- Стаж: 2 года 4 месяца
- Репутация: 69
- Откуда: Урал
- Аудио система: Denon avr x3400, Focal chorus 826V, MS Sound Purifi 3.065
Re: Вариант блока питания
а выключится ли он при 300Мв по питанию +-15Вольт при подключенном усилителе 3.065? Не знаю сколько пред усилителя потребляет на ХХ и не помешает ли это срабатыванию? Я так понимаю, при уровне меньше 300мВ БП уходит в сон. И пользуясь случаем... На ваших блоках питания на выходе нет синфазных дросселей, нужны ли они, чтобы сгладить "иглы" на осцилограмме. Может у вас всё чётко (чисто) и зря я заморачиваюсь доп. фильтрацией?Sous писал(а): ↑10 окт 2023, 00:14 Проектирую небольшой субмодуль, который буде выводить блок питания из дежурного режима. Соответственно, пару вопросов. Как вы считаете
Какой пороговый уровень срабатывания ( сейчас настроил на 300мВ)
Через сколько времени отсутствия аудио блок питания должен выключаться? Сейчас настроил на 3 минуты.
-
- Разработчик
- Сообщения: 1397
- Стаж: 5 лет 2 месяца
- Репутация: 1225
- Откуда: Ивано-Франковск
- Аудио система: DX3pro
Focal horus716
S_Audio stereo AMP 2_061
Re: Вариант блока питания
Сложно понять про что вы спрашиваете. Схема включения никак не связана с нагрузкой от слова совсем.
Синфазных дросселей действительно нет, как и в большинстве блоков. Не нужны
Дополнительный мдуль подключается в одному из выходов аудио источника - входов усилителя. Если на входе появляется аудио- формируется внутренний сигнал на включение блока питания. Если аудио нет в течении заданного таймаута( ориентировочно 3-5минут), блок питания усилителя отключается.
речь идет о пороге аудиосигнала.
Т.е. можно блок питанния оставить включенным в сеть, он будет потреблять около 0,5Вт в час. Когда вы включите свой ЦАП блок питания автоматически проснется. Кроме этого можно реализовать функцию включения блока маломощным низковольтным включателем. вариантов много
Синфазных дросселей действительно нет, как и в большинстве блоков. Не нужны
Дополнительный мдуль подключается в одному из выходов аудио источника - входов усилителя. Если на входе появляется аудио- формируется внутренний сигнал на включение блока питания. Если аудио нет в течении заданного таймаута( ориентировочно 3-5минут), блок питания усилителя отключается.
речь идет о пороге аудиосигнала.
Т.е. можно блок питанния оставить включенным в сеть, он будет потреблять около 0,5Вт в час. Когда вы включите свой ЦАП блок питания автоматически проснется. Кроме этого можно реализовать функцию включения блока маломощным низковольтным включателем. вариантов много
-
- Постоянный житель
- Сообщения: 272
- Стаж: 2 года 4 месяца
- Репутация: 69
- Откуда: Урал
- Аудио система: Denon avr x3400, Focal chorus 826V, MS Sound Purifi 3.065
Re: Вариант блока питания
А вот это классные фичи
- Alex
- Site Admin
- Сообщения: 4080
- Стаж: 13 лет 11 месяцев
- Репутация: 2630
- Откуда: Kiev
- Аудио система: www.is.gd/l0dt3T
- Контактная информация:
Re: Вариант блока питания
Было бы не плохо, если можно регулировать самому пороговый уровень и время отключения, может каким переключателем или перемычками на плате.Sous писал(а): ↑10 окт 2023, 00:14 Проектирую небольшой субмодуль, который буде выводить блок питания из дежурного режима. Соответственно, пару вопросов. Как вы считаете
Какой пороговый уровень срабатывания ( сейчас настроил на 300мВ)
Через сколько времени отсутствия аудио блок питания должен выключаться? Сейчас настроил на 3 минуты.
-
- Разработчик
- Сообщения: 1397
- Стаж: 5 лет 2 месяца
- Репутация: 1225
- Откуда: Ивано-Франковск
- Аудио система: DX3pro
Focal horus716
S_Audio stereo AMP 2_061
Re: Вариант блока питания
Над этим работаем 
Начали тестировать версию блока 1_031.
Добавлена возможность включать блок внешним напряжением.
Чуть позже покажу.

Начали тестировать версию блока 1_031.
Добавлена возможность включать блок внешним напряжением.
Чуть позже покажу.
-
- Разработчик
- Сообщения: 1397
- Стаж: 5 лет 2 месяца
- Репутация: 1225
- Откуда: Ивано-Франковск
- Аудио система: DX3pro
Focal horus716
S_Audio stereo AMP 2_061
Re: Вариант блока питания
Версию 1_031 выпустил в кол-ве 20 штук. (почти закончилась).
В произвосдтве версия 1_032, в этот раз заказ 50 штук.
Версия техническая, из измерений - только номиналы, которые в 1_031 пришлось вручную править заменой некоторых резисторов.
Так же улучшил защиту по перегреву: пришлось в и так плотный монтаж добавить дополнительный транзистор, но все получилось.
Изменение в более четком отключении защиты по перегреву, раньше она плавно отключалась, теперь быстро. Гистерезис 20С, температуру не высокую выбрал - 77С. На открытом воздухе на 360Вт долговременно не нагревается до срабатывания защиты. Это с радиаторной пластинкой площадью 35мм.кв на сторону.
Доработал конструкцию трансформатора- понятен какой зазор необходим в сердечнике.
Получена первая партия заводских трансформаторов, пока на 48В, 100шт.
В ближайшее время закажу на 53В и 57В.
Проект получился, хоть и с использованием не совсем подходящих GDT, но тем не менее. Себестоимость изготовления пока позволяет продавать по текущей цене.
На днях займусь модулем автовключения. Я пока не решил, в каком виде его делать. Подавать аудио прямо на блок питания, либо размещать модуль автовключения на входном RCA коннекторе, на корпусе усилителя, соединив его сблоком шлейфом. Склоняюсь к первому варианту.
В произвосдтве версия 1_032, в этот раз заказ 50 штук.
Версия техническая, из измерений - только номиналы, которые в 1_031 пришлось вручную править заменой некоторых резисторов.
Так же улучшил защиту по перегреву: пришлось в и так плотный монтаж добавить дополнительный транзистор, но все получилось.
Изменение в более четком отключении защиты по перегреву, раньше она плавно отключалась, теперь быстро. Гистерезис 20С, температуру не высокую выбрал - 77С. На открытом воздухе на 360Вт долговременно не нагревается до срабатывания защиты. Это с радиаторной пластинкой площадью 35мм.кв на сторону.
Доработал конструкцию трансформатора- понятен какой зазор необходим в сердечнике.
Получена первая партия заводских трансформаторов, пока на 48В, 100шт.
В ближайшее время закажу на 53В и 57В.
Проект получился, хоть и с использованием не совсем подходящих GDT, но тем не менее. Себестоимость изготовления пока позволяет продавать по текущей цене.
На днях займусь модулем автовключения. Я пока не решил, в каком виде его делать. Подавать аудио прямо на блок питания, либо размещать модуль автовключения на входном RCA коннекторе, на корпусе усилителя, соединив его сблоком шлейфом. Склоняюсь к первому варианту.
-
- Разработчик
- Сообщения: 1397
- Стаж: 5 лет 2 месяца
- Репутация: 1225
- Откуда: Ивано-Франковск
- Аудио система: DX3pro
Focal horus716
S_Audio stereo AMP 2_061
Re: Вариант блока питания
Еще не протестил, но , по идее, должно работать.
Скоро сниму видеео на эту тему
Скоро сниму видеео на эту тему
-
- Разработчик
- Сообщения: 1397
- Стаж: 5 лет 2 месяца
- Репутация: 1225
- Откуда: Ивано-Франковск
- Аудио система: DX3pro
Focal horus716
S_Audio stereo AMP 2_061
Re: Вариант блока питания
Модуль автовключения
Сверху слева вход аудио, справа выход для светодиодов индикации, один светится в дежурном режиме. второй во время вкл, можно вынести на передднюю панель.
Сверху слева вход аудио, справа выход для светодиодов индикации, один светится в дежурном режиме. второй во время вкл, можно вынести на передднюю панель.
-
- Гуру электроники☆☆☆☆
- Сообщения: 179
- Стаж: 4 года 9 месяцев
- Репутация: 92
- Откуда: Москва
- Аудио система: E70 Velvet, SuperGaN, PTERO, Focal Chorus 726, MA Bronze, N-Acoustic.
Re: Вариант блока питания
Юр, к нему дежурка нужна?
-
- Разработчик
- Сообщения: 1397
- Стаж: 5 лет 2 месяца
- Репутация: 1225
- Откуда: Ивано-Франковск
- Аудио система: DX3pro
Focal horus716
S_Audio stereo AMP 2_061
Re: Вариант блока питания
Да. каких-то 10-20мА нужно.
-
- Разработчик
- Сообщения: 1397
- Стаж: 5 лет 2 месяца
- Репутация: 1225
- Откуда: Ивано-Франковск
- Аудио система: DX3pro
Focal horus716
S_Audio stereo AMP 2_061
Re: Вариант блока питания
Размеры платы
-
- Постоянный житель
- Сообщения: 272
- Стаж: 2 года 4 месяца
- Репутация: 69
- Откуда: Урал
- Аудио система: Denon avr x3400, Focal chorus 826V, MS Sound Purifi 3.065
Re: Вариант блока питания
У меня версия 1_02 во время пуска не свистит, но свистит во время отключения.
Блок питания 1_032 уже не свистит при отключении?
"-оптимизация источника дежурного питания, так как пищит во время пуска, зараза;"
Дело в дежурке похоже. Своими силами я могу это исправить? (могу отдать монтажницам на производство, если надо)
Вы только подскажите как. Дроссели на 15 Ампер новые, а какой номинал? Тоже бы сменил.
Блок питания 1_032 уже не свистит при отключении?
"-оптимизация источника дежурного питания, так как пищит во время пуска, зараза;"
Дело в дежурке похоже. Своими силами я могу это исправить? (могу отдать монтажницам на производство, если надо)
Вы только подскажите как. Дроссели на 15 Ампер новые, а какой номинал? Тоже бы сменил.
-
- Разработчик
- Сообщения: 1397
- Стаж: 5 лет 2 месяца
- Репутация: 1225
- Откуда: Ивано-Франковск
- Аудио система: DX3pro
Focal horus716
S_Audio stereo AMP 2_061
Re: Вариант блока питания
Не, свистят все, это свойство дежурного источника на LNK406.
На старте просто короче цикл, потому незаметно.
Когда запускается основной преобразователь LNK406 переходит в режим простоя.
В целом, LNK не самый удачный вариант дежурки, по хорошему нужно было бы какой-то мелкий трансформатор приделать, но пока так. Она очень простая и упрощает процесс получения результата.
как раз переход на версию 1_03 - оптимизация дежурного источника.
В 31 версии добавлен дополнительній ключ и оптопара, с помощью которой можно дистанционно включать блок.
Ну и добавлена возможномть установить DC/DC 1205, который выступает в качестве источника питания модуля автозапуска и т.д.
На старте просто короче цикл, потому незаметно.
Когда запускается основной преобразователь LNK406 переходит в режим простоя.
В целом, LNK не самый удачный вариант дежурки, по хорошему нужно было бы какой-то мелкий трансформатор приделать, но пока так. Она очень простая и упрощает процесс получения результата.
как раз переход на версию 1_03 - оптимизация дежурного источника.
В 31 версии добавлен дополнительній ключ и оптопара, с помощью которой можно дистанционно включать блок.
Ну и добавлена возможномть установить DC/DC 1205, который выступает в качестве источника питания модуля автозапуска и т.д.
-
- Разработчик
- Сообщения: 1397
- Стаж: 5 лет 2 месяца
- Репутация: 1225
- Откуда: Ивано-Франковск
- Аудио система: DX3pro
Focal horus716
S_Audio stereo AMP 2_061
Re: Вариант блока питания
https://docs.google.com/document/d/1PJe ... ue&sd=true
Понемногу пишется инструкция к блоку питания
Понемногу пишется инструкция к блоку питания