Добрый день.
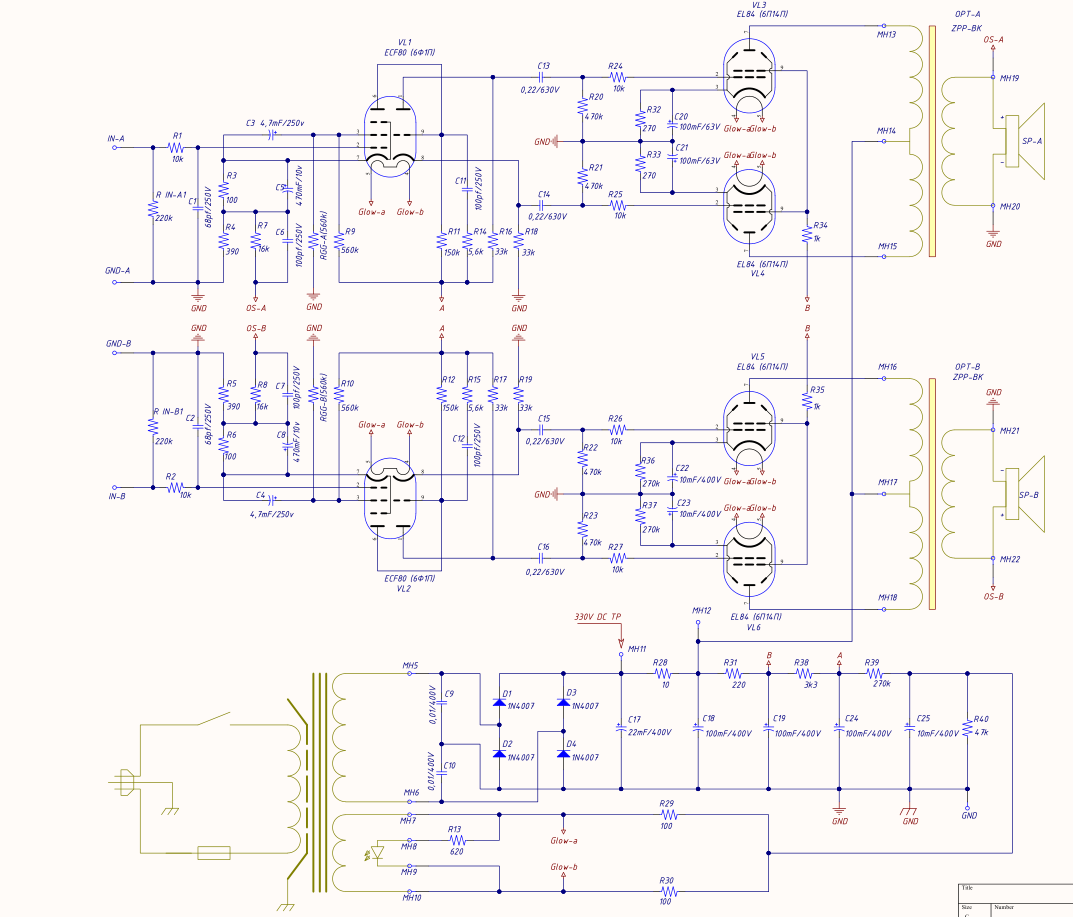
Лампы EL84 и 6BQ5 - абсолютные аналоги, выпускавшиеся в Европе и США/Канаде. Нередко встречаются с двойной маркировкой (две надписи рядом или одна под другой на баллоне лампы):
EL84
6BQ5
Достойны внимания: Mullard (в том числе - DAYSTROM Made by Mullard), TESLA, PHILIPS (в том числе - PHILIPS MINIWATT), Telefunken, Valvo, Amperex, RFT, RCA, Westinghouse, SYLVANIA, General Electric, FIVRE.
Наилучшие EL84 - Mullard и TESLA.
Наилучшие 6BQ5 - RCA и General Electric.
Отмечу, что появились и существуют некие "Mullard Made in Russia" - мне они не попадались, но, очевидно, что это или некий "новодел", или перемаркированные советские/российские 6П14П. Я бы обходил их стороной.
Лампы ECF80 и 6BL8 - также абсолютные аналоги. И в этом случае встречаются экземпляры с двойной маркировкой.
Достойны внимания: Mullard, Siemens, Telefunken, Brimar, Colomor, PHILIPS, SYLVANIA, Motorola, Amperex.

- 6bl8-ecf80.jpg (29.63 КБ) 6550 просмотров
Наилучшие, пожалуй - ECF80 PHILIPS и 6BL8 SYLVANIA.
Что касается аморфного трансформаторного железа, то я сам с ним дела не имел. Могу лишь сослаться на ряд источников литературы и опыт достойных уважения людей: трансформаторы на этом железе хороши при работе с малыми и среднего уровня сигналами (входные и - в ряде случаев - межкаскадные трансформаторы), в качестве же выходных трансформаторов их применение нецелесообразно.
Буду признателен, если знающие (а главное - имеющие опыт с таким железом) люди выскажутся по этому поводу.