Темы в форуме

      Наш youtube        Наш инстаграм     ☝ Сказать спасибо!           Правила форума   




Фоловер Андрэа Чиуфолли

Аватара пользователя
RUS_D
Умелый
Сообщения: 168
Стаж: 4 года 1 месяц
Репутация: 150
Откуда: Украина, Полтава
Аудио система: Плеер RuneAudio
ЦАП AH-D6 версия 2.х + несколько других
Проигрыватель Винила Lenco L75, DUAL1209, Fisher MT-M21, Вега unitra fonica g-600b
Усилитель Onkyo A-8830, Фоловер Андрэа Чиуфолли
Ламповые усилители РР на Rft El34 и 6П3C (кобра), РР на КТ88, РР на El84, SE на 6С41С, SE на 6П42П

Акустика ONKYO SC-370, GRUNDIG Box 1600b, IQ LADY- maxi
Контактная информация:

Фоловер Андрэа Чиуфолли

Сообщение RUS_D »

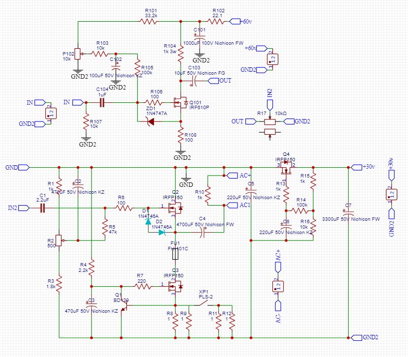
Как мы видим, сигнальный ток здесь вообще не идет через блок питания, а сам БП имеет одну интересную фишку: схема питается не напрямую от выпрямителя, а через электронный фильтр, который можно ещё назвать электронным дросселем или умножителем емкости.
В результате мы имеем практически безупречно чистый блок питани и полезный бонус в виде мягкого старта с плавным нарастанием питающего напряжения.
Истоковый повторитель на мощном IRFP150 нагружен на генератор тока на однотипном транзисторе, а все имеющиеся в схеме электролитические конденсаторы находятся под электрическим потенциалом, что заметно минимизирует их влияние на звук.
Андреа «перевернул» землю, а саму нагрузку включил параллельно активному элементу- каналу истокового повторителя, меняющему свое сопротивление в такт звуковому сигналу, а не параллельно генератору тока, как это обычно делают.
Еще в такой топологии вообще не требуется никаких защит акустики, никаких контактов реле…

Транс имел ввиду силовой - 500Вт 230В/2х30Вх7,5А, 2х24Вх0,5А, 12Вх1А, вакуумная пропитка сердечника.
А схема будет скорее всего такая
follower_99d.gif
follower_99d.gif (15.81 КБ) 5865 просмотров
52495_900.gif
52495_900.gif (83.64 КБ) 5851 просмотр
и стереодрайвер к нему
SD_S (1).JPG
SD_S (1).JPG (61.83 КБ) 5865 просмотров
полевики попробую поставить IRFP240PBF (есть в наличии)

PS приношу извинение за офтоп, но темы по такому усилителю я здесь не вижу :(
Последний раз редактировалось RUS_D 05 окт 2021, 22:25, всего редактировалось 1 раз.
Аватара пользователя
RUS_D
Умелый
Сообщения: 168
Стаж: 4 года 1 месяц
Репутация: 150
Откуда: Украина, Полтава
Аудио система: Плеер RuneAudio
ЦАП AH-D6 версия 2.х + несколько других
Проигрыватель Винила Lenco L75, DUAL1209, Fisher MT-M21, Вега unitra fonica g-600b
Усилитель Onkyo A-8830, Фоловер Андрэа Чиуфолли
Ламповые усилители РР на Rft El34 и 6П3C (кобра), РР на КТ88, РР на El84, SE на 6С41С, SE на 6П42П

Акустика ONKYO SC-370, GRUNDIG Box 1600b, IQ LADY- maxi
Контактная информация:

Re: Фоловер Андрэа Чиуфолли

Сообщение RUS_D »

Спасибо за перенос.
Как начну собирать (детали все есть и платы), буду публиковать фотоотчет.

Конденсатор на выход планирую поставить для тестов сначала Vishay BC 10000*63v или Nichicon серии KG ( Gold Tune)4700uF 35V
Пока других хороших нет не считая какойто серии Elna ( золотистые 10000*63v).

Может у когото будут идеи что поставить на выход?
за 300 баксов не предлагать :) пока не соберу на такие траті не готов, тем более что акустику еще надо будет менять в будущем.
Аватара пользователя
RUS_D
Умелый
Сообщения: 168
Стаж: 4 года 1 месяц
Репутация: 150
Откуда: Украина, Полтава
Аудио система: Плеер RuneAudio
ЦАП AH-D6 версия 2.х + несколько других
Проигрыватель Винила Lenco L75, DUAL1209, Fisher MT-M21, Вега unitra fonica g-600b
Усилитель Onkyo A-8830, Фоловер Андрэа Чиуфолли
Ламповые усилители РР на Rft El34 и 6П3C (кобра), РР на КТ88, РР на El84, SE на 6С41С, SE на 6П42П

Акустика ONKYO SC-370, GRUNDIG Box 1600b, IQ LADY- maxi
Контактная информация:

Re: Фоловер Андрэа Чиуфолли

Сообщение RUS_D »

Детали собраны - осталось сесть все спаять по свободе :)
и корпус сделать (ох как я этого не люблю)
IMG_20211009_131206.jpg
IMG_20211009_131206.jpg (188.62 КБ) 5229 просмотров
Трансформатора по идее должно хватить :) как и радиаторов
IMG_20211008_205402.jpg
IMG_20211008_205402.jpg (106.53 КБ) 5229 просмотров
IMG_20211008_205351.jpg
IMG_20211008_205351.jpg (136.08 КБ) 5229 просмотров
Starky
Почетный пользователь
Сообщения: 154
Стаж: 4 года 2 месяца
Репутация: 0
Откуда: Москва
Аудио система: Оригинальный Quad 405-2 + Diaton 77, JLH1969 (2 моноблока) + MA Silver 2

Re: Фоловер Андрэа Чиуфолли

Сообщение Starky »

ни в коем случае не критикую. мне интересно поэтому спрашиваю

транс получился с большим запасом или действительно такое потребление?
Аватара пользователя
lgedmitry
Гуру электроники☆☆☆☆
Сообщения: 1532
Стаж: 6 лет 3 месяца
Репутация: 262
Откуда: Рыбинск
Аудио система: Самоделки на MA12070, MA12070P, Heybrook HB3, Wharfedale Diamond 12.2

Re: Фоловер Андрэа Чиуфолли

Сообщение lgedmitry »

Наверное с запасом. На схеме 2.8А по постоянке. Это около 4А по переменке, наверное. Правда, сильно нагруженные выпрямители ощутимо проседают, и там току поменьше будет. Но это не точно :?
Аватара пользователя
RUS_D
Умелый
Сообщения: 168
Стаж: 4 года 1 месяц
Репутация: 150
Откуда: Украина, Полтава
Аудио система: Плеер RuneAudio
ЦАП AH-D6 версия 2.х + несколько других
Проигрыватель Винила Lenco L75, DUAL1209, Fisher MT-M21, Вега unitra fonica g-600b
Усилитель Onkyo A-8830, Фоловер Андрэа Чиуфолли
Ламповые усилители РР на Rft El34 и 6П3C (кобра), РР на КТ88, РР на El84, SE на 6С41С, SE на 6П42П

Акустика ONKYO SC-370, GRUNDIG Box 1600b, IQ LADY- maxi
Контактная информация:

Re: Фоловер Андрэа Чиуфолли

Сообщение RUS_D »

C запасом - чтобы не грелся, Ну и на случай поднятия тока в усилителе.
Тем более что при заказе разница между 500 и 350вт не большая по цене
Аватара пользователя
Justas*
Гуру электроники☆☆☆☆
Сообщения: 2266
Стаж: 4 года 1 месяц
Репутация: 1254
Откуда: Украина
Аудио система: viewtopic.php?p=17721#p17721

Re: Фоловер Андрэа Чиуфолли

Сообщение Justas* »

Тоже когда-то собирался попробовать этот повторитель, но с УН на лампе в SRPP. Собирался, но не собрался. :D
В Вашей реализации, у меня много вопросов по УН. Какой-то он корявый.
Во-первых, питание.
Зачем использовать 3 сдвоенные диодные сборки MBR25100 для 1-го моста? Добавьте ещё одну, и соединив аноды каждой сборки, получите тот же мост с улучшенными характеристиками. Вдвое меньшее падение напряжения и соответственно вдвое меньший нагрев. Диоды выполненные на одном кристалле, позволяют такое соединение.
В повторителе, для уменьшения пульсаций Чуфолли применил умножитель ёмкости. Для УН требуется ещё более чистый источник питания. На схеме вижу CRCRC с 15-и ваттными резисторами. Почему не умножитель ёмкости?
25-ти ваттный регулятор громкости – это вообще чудо! Можно же параллельно ему включить обычный переменник килоом на 10.
Почему резисторы в затворах должны быть «высокоточные» - 369 R?
Это антизвонный резистор. Подойдёт любой, 100 – 1000 Ом.
Грется этот УН будет не хило.
Есть проверенная схема Нельсона Пасса https://www.passdiy.com/project/preampl ... ide-of-zen
Вот тут она вместе с повторителем.
https://radioskot.ru/forum/7-15825-1
Аватара пользователя
RUS_D
Умелый
Сообщения: 168
Стаж: 4 года 1 месяц
Репутация: 150
Откуда: Украина, Полтава
Аудио система: Плеер RuneAudio
ЦАП AH-D6 версия 2.х + несколько других
Проигрыватель Винила Lenco L75, DUAL1209, Fisher MT-M21, Вега unitra fonica g-600b
Усилитель Onkyo A-8830, Фоловер Андрэа Чиуфолли
Ламповые усилители РР на Rft El34 и 6П3C (кобра), РР на КТ88, РР на El84, SE на 6С41С, SE на 6П42П

Акустика ONKYO SC-370, GRUNDIG Box 1600b, IQ LADY- maxi
Контактная информация:

Re: Фоловер Андрэа Чиуфолли

Сообщение RUS_D »

Это стандартные схемы усилителя Чиуфолли, а пред уже не помню кто советовал.
Я свои схемы буду модифицировать..
Вместо сборки диодов у меня будут стоять диодные мосты KBPC3510 - на фотке они там внизу лежат.
Пред пока думаю и будут там тоже изменения - после сборки и проверки выложу итоговые схемы.
Резисторы на выходе будут такие стоять и им паралельно переменник :)
1297914087_rezistor-alyuminievyj-82.jpg
1297914087_rezistor-alyuminievyj-82.jpg (20.26 КБ) 4719 просмотров
Радиаторов 4 шт по 2500см каждый думаю при токе 2-3А должно хватить.
Аватара пользователя
RUS_D
Умелый
Сообщения: 168
Стаж: 4 года 1 месяц
Репутация: 150
Откуда: Украина, Полтава
Аудио система: Плеер RuneAudio
ЦАП AH-D6 версия 2.х + несколько других
Проигрыватель Винила Lenco L75, DUAL1209, Fisher MT-M21, Вега unitra fonica g-600b
Усилитель Onkyo A-8830, Фоловер Андрэа Чиуфолли
Ламповые усилители РР на Rft El34 и 6П3C (кобра), РР на КТ88, РР на El84, SE на 6С41С, SE на 6П42П

Акустика ONKYO SC-370, GRUNDIG Box 1600b, IQ LADY- maxi
Контактная информация:

Re: Фоловер Андрэа Чиуфолли

Сообщение RUS_D »

Тему не нашел подобную - потому положу пока тут, а модераторы решат нужны на этом форуме эти вырезки из журнала Class A
или в мусорку :)

https://drive.google.com/drive/folders/ ... sp=sharing

PS файлы pdf можно смотреть прямо в браузере, не скачивая себе.
Аватара пользователя
lexey
Самоделкин
Сообщения: 269
Стаж: 3 года 11 месяцев
Репутация: 220
Откуда: Усть-Каменогорск
Аудио система: :
ЦАП: SMSL SU-9 PRO es9039pro
Усилитель: 3_065р ULTRA
Акустика: Проект xrk971

Re: Фоловер Андрэа Чиуфолли

Сообщение lexey »

Здравствуйте. хочу собрать подобный усилитель. Но возникло много вопросов еще на стадии перерисовки принципиальной схемы. Я запутался в минусах, GND, сигнального и питания. Какой минус использовать для преда? Пред Нельсона Пасса. Если кому не трудно подпишите пожалуйста в редакторе на моей перерисованной схеме где от чего минус. Буду очень благодарен)
Пасс и Чиффоли.jpg
Весь мир - Варкрафт, а ты в нём Мурлок.
Аватара пользователя
Justas*
Гуру электроники☆☆☆☆
Сообщения: 2266
Стаж: 4 года 1 месяц
Репутация: 1254
Откуда: Украина
Аудио система: viewtopic.php?p=17721#p17721

Re: Фоловер Андрэа Чиуфолли

Сообщение Justas* »

Нужно 2 БП. С103 удалить.
Чуффолли + пред.JPG
Аватара пользователя
lexey
Самоделкин
Сообщения: 269
Стаж: 3 года 11 месяцев
Репутация: 220
Откуда: Усть-Каменогорск
Аудио система: :
ЦАП: SMSL SU-9 PRO es9039pro
Усилитель: 3_065р ULTRA
Акустика: Проект xrk971

Re: Фоловер Андрэа Чиуфолли

Сообщение lexey »

Извиняюсь за дилетантский вопрос. Может кто знает в каких точках нужно мерить половину напряжения питания? Половина питания БП или с истока верхнего транзистора?
На базе транзистора BD139 напряжение 6,4 вольта вместо 7 указанного в схеме, не могу понять куда пропало пол вольта.
Весь мир - Варкрафт, а ты в нём Мурлок.
Аватара пользователя
Justas*
Гуру электроники☆☆☆☆
Сообщения: 2266
Стаж: 4 года 1 месяц
Репутация: 1254
Откуда: Украина
Аудио система: viewtopic.php?p=17721#p17721

Re: Фоловер Андрэа Чиуфолли

Сообщение Justas* »

На истоке верхнего транзистора (минус С4). В преде, плюс С103.
Аватара пользователя
lexey
Самоделкин
Сообщения: 269
Стаж: 3 года 11 месяцев
Репутация: 220
Откуда: Усть-Каменогорск
Аудио система: :
ЦАП: SMSL SU-9 PRO es9039pro
Усилитель: 3_065р ULTRA
Акустика: Проект xrk971

Re: Фоловер Андрэа Чиуфолли

Сообщение lexey »

Собрал макет. Пока не получается с него снять хотя бы 20ватт, да что там 20, 5ти не вышло :mrgreen: Усилитель без преда, сигнал с телефона 1килогерц, нагрузка 4ом, 0,025ватт. Телефон + пред + Усилитель, 2,3ватт. Решил подключить к китайским компьютерным колонкам, на них есть выход на наушники, но там сигнал усиленный, я через них раньше напольники слушал не громко. Сигнал с колонок + пред + усилитель, 15 ватт. Не могу понять в чем дело, пред же вроде делает какое то усиление дает, транзистор греется, резистор R104 стоит 5 ваттный он тоже греется палец не терпит. 20воль на выходе преда есть.
1663203734941.jpg
Весь мир - Варкрафт, а ты в нём Мурлок.
Аватара пользователя
lexey
Самоделкин
Сообщения: 269
Стаж: 3 года 11 месяцев
Репутация: 220
Откуда: Усть-Каменогорск
Аудио система: :
ЦАП: SMSL SU-9 PRO es9039pro
Усилитель: 3_065р ULTRA
Акустика: Проект xrk971

Re: Фоловер Андрэа Чиуфолли

Сообщение lexey »

Подключил к ЦАПу всю конструкцию и в этой связке получилось выжать 16 "кривых" ватт. Нашел табличку и из нее стало ясно что от моих 2,3А тока покоя, 16 ватт это совсем не плохо. Теперь буду заказывать платы и нормальные компоненты. Может у кого есть идеи по конденсаторам, какие на какое место лучше поставить?
Вложения
PF_table.xls
(31.5 КБ) 287 скачиваний
Весь мир - Варкрафт, а ты в нём Мурлок.
Аватара пользователя
RUS_D
Умелый
Сообщения: 168
Стаж: 4 года 1 месяц
Репутация: 150
Откуда: Украина, Полтава
Аудио система: Плеер RuneAudio
ЦАП AH-D6 версия 2.х + несколько других
Проигрыватель Винила Lenco L75, DUAL1209, Fisher MT-M21, Вега unitra fonica g-600b
Усилитель Onkyo A-8830, Фоловер Андрэа Чиуфолли
Ламповые усилители РР на Rft El34 и 6П3C (кобра), РР на КТ88, РР на El84, SE на 6С41С, SE на 6П42П

Акустика ONKYO SC-370, GRUNDIG Box 1600b, IQ LADY- maxi
Контактная информация:

Re: Фоловер Андрэа Чиуфолли

Сообщение RUS_D »

А я свій так і не закінчив, почав паяти ще взимку, а потім війна і так щось і не зберусь коли буваю вдома його паяти - настрій не той.
Але все таки закінчу 100%
паралельно там ще збирався й інший проект Сверхлинейный усилитель мощности в классе А Lessy
але тоже лежить в глибокій заморозці :(

По конденсаторам, на выход серии Nichicon серии KG ( Gold Tune)4700uF 35V
также можно в схеме неподлярники WIMA или Rifa
28022012622.jpg
28022012622.jpg (87.58 КБ) 2449 просмотров
111.jpg.8d6258644a345dc3446118a181b1a47b.jpg
Аватара пользователя
RUS_D
Умелый
Сообщения: 168
Стаж: 4 года 1 месяц
Репутация: 150
Откуда: Украина, Полтава
Аудио система: Плеер RuneAudio
ЦАП AH-D6 версия 2.х + несколько других
Проигрыватель Винила Lenco L75, DUAL1209, Fisher MT-M21, Вега unitra fonica g-600b
Усилитель Onkyo A-8830, Фоловер Андрэа Чиуфолли
Ламповые усилители РР на Rft El34 и 6П3C (кобра), РР на КТ88, РР на El84, SE на 6С41С, SE на 6П42П

Акустика ONKYO SC-370, GRUNDIG Box 1600b, IQ LADY- maxi
Контактная информация:

Re: Фоловер Андрэа Чиуфолли

Сообщение RUS_D »

Похоже мне повезло :)
Нашел на ОЛХ небольшой радиатор размером 420*180*80мм и обещали еще один такой найти.....

Перенес туда 1 канал и запустил плату.
Но как то у меня странно работает электронный фильтр :(
На входе фильтра подаю с лабораторного БП 36в, на выходе получаю 26в, падение получается 10в :(
Ток выставился при токозадающем резисторе 0.25Ом - 2,44А транзисторы сейчас стоят IRFP250
Температура радиатора через полчаса - 45 градусов

Придется симулятор ставить на компютер и вводить туда схему - глядеть что будет там :)
PS lexey, не моглибы Вы у себя в симуляторе подставить напряжение питания 36в и поглядеть сколько будет на выходе фильтра.

Скрины радиатора ниже.
IMG_20221002_174839.jpg
IMG_20221002_174910.jpg
IMG_20221002_174928.jpg
Аватара пользователя
lgedmitry
Гуру электроники☆☆☆☆
Сообщения: 1532
Стаж: 6 лет 3 месяца
Репутация: 262
Откуда: Рыбинск
Аудио система: Самоделки на MA12070, MA12070P, Heybrook HB3, Wharfedale Diamond 12.2

Re: Фоловер Андрэа Чиуфолли

Сообщение lgedmitry »

RUS_D писал(а): 02 окт 2022, 19:37
На входе фильтра подаю с лабораторного БП 36в, на выходе получаю 26в, падение получается 10в :(
делитель R16 R15 делит напряжение в 11 раз. 36/11=3.3В. Да вольт 5...6...7 теряется на участке затвор-исток транзистора фильтра. Сложить одно с другим - вот тебе и 10 Вольт :roll:
Аватара пользователя
RUS_D
Умелый
Сообщения: 168
Стаж: 4 года 1 месяц
Репутация: 150
Откуда: Украина, Полтава
Аудио система: Плеер RuneAudio
ЦАП AH-D6 версия 2.х + несколько других
Проигрыватель Винила Lenco L75, DUAL1209, Fisher MT-M21, Вега unitra fonica g-600b
Усилитель Onkyo A-8830, Фоловер Андрэа Чиуфолли
Ламповые усилители РР на Rft El34 и 6П3C (кобра), РР на КТ88, РР на El84, SE на 6С41С, SE на 6П42П

Акустика ONKYO SC-370, GRUNDIG Box 1600b, IQ LADY- maxi
Контактная информация:

Re: Фоловер Андрэа Чиуфолли

Сообщение RUS_D »

Семён Семёныч! :)

Вот что значит не спавши полтора суток лезть в схему с дурной головой...
Совсем протупил что на полевике же еще просядет немного..
Блин тут хоть выбирай или паять или служить...
Но к сожалению в наше время не до выбора - крутимся и там и тут....

Вобщем часик усилитель поработал при 36в и токе 2,5А, температура так выше 45 не поднялась.
Параметры буду снимать уже завтра как высплюсь...
Аватара пользователя
Justas*
Гуру электроники☆☆☆☆
Сообщения: 2266
Стаж: 4 года 1 месяц
Репутация: 1254
Откуда: Украина
Аудио система: viewtopic.php?p=17721#p17721

Re: Фоловер Андрэа Чиуфолли

Сообщение Justas* »

Всё верно, симулятор тут ни к чему. Считается просто. Uвых = напряжение на затворе, минус Vth транзистора.
Но 10В многовато. У IRFP250 Vth 2-4В. Плюс 3,3В = 5,3 – 7,3В.
Попробуйте IRFP (IRF) другой серии.
Возможно, напруга на затворе подсаживается небольшой утечкой С5. На него с делителя через 100К идёт.
Аватара пользователя
lexey
Самоделкин
Сообщения: 269
Стаж: 3 года 11 месяцев
Репутация: 220
Откуда: Усть-Каменогорск
Аудио система: :
ЦАП: SMSL SU-9 PRO es9039pro
Усилитель: 3_065р ULTRA
Акустика: Проект xrk971

Re: Фоловер Андрэа Чиуфолли

Сообщение lexey »

На макет подал 36в, после фильтра установилось напряжение в 28.5в. В в фильтре стоит IRFP150, ток потребления 2,5а.
Чиф.jpg
Весь мир - Варкрафт, а ты в нём Мурлок.
Аватара пользователя
Justas*
Гуру электроники☆☆☆☆
Сообщения: 2266
Стаж: 4 года 1 месяц
Репутация: 1254
Откуда: Украина
Аудио система: viewtopic.php?p=17721#p17721

Re: Фоловер Андрэа Чиуфолли

Сообщение Justas* »

Ну вот. Падение 7,4В. Как говорил Ги де Мопассан: "Ближе к телу". :D
Аватара пользователя
RUS_D
Умелый
Сообщения: 168
Стаж: 4 года 1 месяц
Репутация: 150
Откуда: Украина, Полтава
Аудио система: Плеер RuneAudio
ЦАП AH-D6 версия 2.х + несколько других
Проигрыватель Винила Lenco L75, DUAL1209, Fisher MT-M21, Вега unitra fonica g-600b
Усилитель Onkyo A-8830, Фоловер Андрэа Чиуфолли
Ламповые усилители РР на Rft El34 и 6П3C (кобра), РР на КТ88, РР на El84, SE на 6С41С, SE на 6П42П

Акустика ONKYO SC-370, GRUNDIG Box 1600b, IQ LADY- maxi
Контактная информация:

Re: Фоловер Андрэа Чиуфолли

Сообщение RUS_D »

Поменял полевик в фильтре на STW20NA50 напряжение поднялось до 27.8 при питании 36 пусть пока он висит.
Теперь осталось дождаться второго радиатора или найти 2 других хороших :)
Пока слушаю один канал и паяю предварительный.
Сегодня подал на него с генератора 6,6в на выходе получил почти тоже. Дальше мой генератор напряжение не дает :(
не для того он.
Скрин сигнала
IMG_20221003_110138.jpg
Аватара пользователя
lexey
Самоделкин
Сообщения: 269
Стаж: 3 года 11 месяцев
Репутация: 220
Откуда: Усть-Каменогорск
Аудио система: :
ЦАП: SMSL SU-9 PRO es9039pro
Усилитель: 3_065р ULTRA
Акустика: Проект xrk971

Re: Фоловер Андрэа Чиуфолли

Сообщение lexey »

Наконец пришли всё комплектующие, думаю сборка доставит много удовольствия "немного ощущаю себя ребенком которому подарили конструктор"
Не все те конденсаторы что я хотел включить в этот проект получилось достать, прейдется использовать просто "красивые"
Вложения
IMG_20221213_140433.jpg
Весь мир - Варкрафт, а ты в нём Мурлок.
Аватара пользователя
lexey
Самоделкин
Сообщения: 269
Стаж: 3 года 11 месяцев
Репутация: 220
Откуда: Усть-Каменогорск
Аудио система: :
ЦАП: SMSL SU-9 PRO es9039pro
Усилитель: 3_065р ULTRA
Акустика: Проект xrk971

Re: Фоловер Андрэа Чиуфолли

Сообщение lexey »

Допустил ошибку при разводке преда Нельсона Пасса. А именно я сделал одно питание на оба канала. В статье Нельсона так же есть схема выпрямителя с емкостями и на ней два выхода питания и у каждой своя емкость. Подскажите пожалуйста насколько моя ошибка критическая и можно что-то изменить в схеме питания от Нельсона чтобы исправить мою ошибку? Питание я еще не делал.
Вложения
brideofzen_2.png
brideofzen_2.png (95.73 КБ) 2049 просмотров
пасс.png
Весь мир - Варкрафт, а ты в нём Мурлок.
Аватара пользователя
Justas*
Гуру электроники☆☆☆☆
Сообщения: 2266
Стаж: 4 года 1 месяц
Репутация: 1254
Откуда: Украина
Аудио система: viewtopic.php?p=17721#p17721

Re: Фоловер Андрэа Чиуфолли

Сообщение Justas* »

В фолловере на каждый канал свой БП?
Аватара пользователя
RUS_D
Умелый
Сообщения: 168
Стаж: 4 года 1 месяц
Репутация: 150
Откуда: Украина, Полтава
Аудио система: Плеер RuneAudio
ЦАП AH-D6 версия 2.х + несколько других
Проигрыватель Винила Lenco L75, DUAL1209, Fisher MT-M21, Вега unitra fonica g-600b
Усилитель Onkyo A-8830, Фоловер Андрэа Чиуфолли
Ламповые усилители РР на Rft El34 и 6П3C (кобра), РР на КТ88, РР на El84, SE на 6С41С, SE на 6П42П

Акустика ONKYO SC-370, GRUNDIG Box 1600b, IQ LADY- maxi
Контактная информация:

Re: Фоловер Андрэа Чиуфолли

Сообщение RUS_D »

Дошли руки до усилителя.
Так как большой радиатор был один, а такого больше не нашлось принял решение резать его пополоам :)
В итоге вышло такой монстрик (надо будет потом немного окультурить его).
Вес самого алюминия набежал до 9кг......
IMG_20230324_161515.jpg
IMG_20230324_163700.jpg
IMG_20230324_202422.jpg
Фона нет невзирая на то, что тор рядом с платами.
Нагрев радиаторов при токе 2,8А и температуре комнати 25 градусов за 2 часа дошло жо 61 градуса и больше не подымалось. При токе 1,4А нагрев до 45 градуов.
Последний раз редактировалось RUS_D 26 мар 2023, 21:33, всего редактировалось 1 раз.
Аватара пользователя
RUS_D
Умелый
Сообщения: 168
Стаж: 4 года 1 месяц
Репутация: 150
Откуда: Украина, Полтава
Аудио система: Плеер RuneAudio
ЦАП AH-D6 версия 2.х + несколько других
Проигрыватель Винила Lenco L75, DUAL1209, Fisher MT-M21, Вега unitra fonica g-600b
Усилитель Onkyo A-8830, Фоловер Андрэа Чиуфолли
Ламповые усилители РР на Rft El34 и 6П3C (кобра), РР на КТ88, РР на El84, SE на 6С41С, SE на 6П42П

Акустика ONKYO SC-370, GRUNDIG Box 1600b, IQ LADY- maxi
Контактная информация:

Re: Фоловер Андрэа Чиуфолли

Сообщение RUS_D »

Теперь осталось спаять ему пред для раскачки.
Винилкорректор и так раскачивает неплохо, а с обычными запами печалька в громкости.
Сижу пока думаю паять на полевиках или лампах :)

PS передняя панель просто тестовая - чтобы закрепить регулятор громкости... по свободе сделаю красивую....
Вложения
IMG_20230325_202413.jpg
IMG_20230325_190257.jpg
IMG_20230325_190257.jpg (82.02 КБ) 1620 просмотров
IMG_20230325_173917.jpg
IMG_20230325_173917.jpg (103.78 КБ) 1620 просмотров
Аватара пользователя
Dr.Somebody
Постоянный житель
Сообщения: 206
Стаж: 3 года 9 месяцев
Репутация: 83
Откуда: Ukraine, Kyiv
Аудио система: Неважливо

Re: Фоловер Андрэа Чиуфолли

Сообщение Dr.Somebody »

RUS_D писал(а): 05 окт 2021, 22:18 Может у когото будут идеи что поставить на выход?
за 300 баксов не предлагать :) пока не соберу на такие траті не готов, тем более что акустику еще надо будет менять в будущем.
Руслан, я прежде чем что-то комментировать или советовать, хочу поинтересоваться: на какой акустике вы собираетесь слушать этот Чиуфолли?
Аватара пользователя
RUS_D
Умелый
Сообщения: 168
Стаж: 4 года 1 месяц
Репутация: 150
Откуда: Украина, Полтава
Аудио система: Плеер RuneAudio
ЦАП AH-D6 версия 2.х + несколько других
Проигрыватель Винила Lenco L75, DUAL1209, Fisher MT-M21, Вега unitra fonica g-600b
Усилитель Onkyo A-8830, Фоловер Андрэа Чиуфолли
Ламповые усилители РР на Rft El34 и 6П3C (кобра), РР на КТ88, РР на El84, SE на 6С41С, SE на 6П42П

Акустика ONKYO SC-370, GRUNDIG Box 1600b, IQ LADY- maxi
Контактная информация:

Re: Фоловер Андрэа Чиуфолли

Сообщение RUS_D »

Отвечал в группе на фейсбуке, отвечу и тут :)

Источники звука:
50/50 Вега 106 unitra G-600B + фонокоректор ламповый (клон EAR834) и Плеер RuneAudio
ЦАП AH-D6 версия 2.х

Акустические системы
выбор из того что есть в доме небогат - пока не определюсь какая будет с ним играть ONKYO SC-370, Onkyo SC-401, Acoustic Kingdom OCEAN 3 Cherry, IQ LADY- maxi, САмоделка на 4А-28 «Ломо», самоделка на 4гд-35+ сч+вч. Хотел еще купить DIATONE 700z но война откорректировала потребности.
Накуплено все пиксельно оливчастое и пахнущее оружейной смазкой.....
Возможно после войны что то обновлю .. но даже и не знаю что купить или собрать.. но то потом 🙂

Пред пока сделаю такой (платку витравлю на днях)
zenbride_sch1.jpg
zenbride_sch1.jpg (26.75 КБ) 1520 просмотров
а дальше послушаю и другие (предложенные / найденные варианты)
Ответить

Вернуться в «Аудио усилители»