Натолкнулся на такой усилитель QRP Labs 10W HF Linear PA:
https://qrp-labs.com/linear.html
Поставляется в виде КИТ-набора.
Цена: $26 за одну плату.
Инструкция по сборке на английском, французском и русском.
Вроде как класс А.
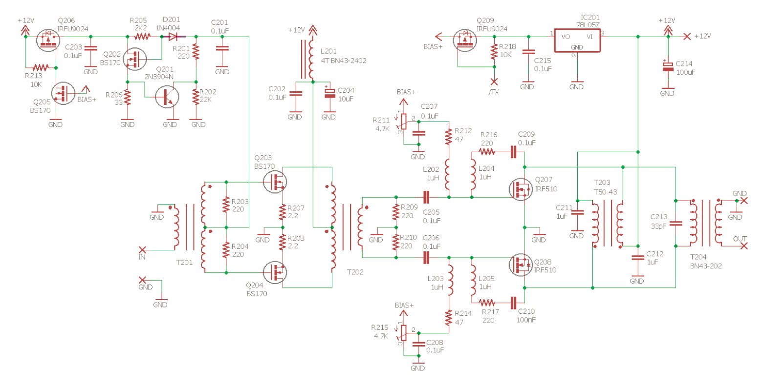
Обещают 10 Ватт мощности при напряжении 12 Вольт и токе покоя 300 mA (по 150 mA на каждый выходной полевой транзистор).
Маленький: размер платы 69.69mm x 33.97mm.
Есть видеообзоры на Youtube:
https://youtu.be/bmQZnDbrBN4
https://youtu.be/wBiz594O5LA
Интересно...
Темы в форуме
Новые сообщения
-
13-дек Триодный однотактный 6П36С + 6В1П
-
13-дек Усилитель JLH 1969
-
12-дек Усилитель звука D класса Clone purifi Hb 3.064 ULTRA
-
11-дек Усилитель на модулях PTERO TAS5342
-
11-дек Черырехканальный усилитель D класса Douk Audio G7
-
10-дек SMSL PA-X
-
09-дек Усилитель А класса JLH2003 c импульсным блоком питания
-
01-дек Усилитель для наушников на TPA6120 с Алиэкспресс
-
01-дек Усилитель D класса на базе плат 2_062 S_AUDIO от Alex
-
19-ноя Двухтактный на лампах EL34 в триодном включении
-
19-ноя МА12070. Прекрасная фрау, с которой мало кто дружит
-
18-ноя Клон nСore от Юрия Игнатьева 400 Вт (2_051_LITE)
-
15-ноя Усилитель Беслика А.И на Германиевых транзисторах v3.01
-
09-ноя Немного самодельных усилителей
-
08-ноя Все про лампу гу 15
Новые темы
-
05-дек SMSL PA-X
-
02-дек Черырехканальный усилитель D класса Douk Audio G7
-
23-ноя Усилитель для наушников на TPA6120 с Алиэкспресс
-
04-ноя Все про лампу гу 15
-
02-ноя Немного самодельных усилителей
-
30-окт Апгрейд усилителя для наушников Douk Audio U3
-
29-окт Усилитель Ampapa D1 HPF 300Wx2
-
12-окт Усилитель Беслика А.И на Германиевых транзисторах v3.01
-
21-сен Snail II
-
15-сен Регулятор тембра
-
12-сен Усилитель, работающий от пульта ТВ.
-
08-сен Класс Д с классическим БП
-
07-сен Як звучить підсилювач на мс. STK407-090B?
-
31-авг Нужен стерео усилитель под заказ (хай енд)
-
29-авг Винтаж в помойку?
Youtube
TikTok
Инстаграм
☝ Спонсировать
Правила форума
QRP Labs 10W HF Linear PA
- Alex
- Site Admin
- Сообщения: 4152
- Стаж: 14 лет 1 месяц
- Репутация: 2705
- Откуда: Kiev
- Аудио система: www.is.gd/l0dt3T
- Контактная информация:
Re: QRP Labs 10W HF Linear PA
Интересно.
-
gelert
- Гуру электроники☆☆☆☆
- Сообщения: 324
- Стаж: 3 года 3 месяца
- Репутация: 110
- Откуда: Горлівка Донецької обл
- Аудио система: homemade
Re: QRP Labs 10W HF Linear PA
Це широкосмуговий підсилювач радіочастотного діапазону.
- Alex
- Site Admin
- Сообщения: 4152
- Стаж: 14 лет 1 месяц
- Репутация: 2705
- Откуда: Kiev
- Аудио система: www.is.gd/l0dt3T
- Контактная информация:
Re: QRP Labs 10W HF Linear PA
Линейный ВЧ-усилитель мощности 10 Вт. Комфортно выдает 10 Вт от источника питания 12 В (режимы CW, PEP и Digital). Компактный дизайн с огромным радиатором, который не перегревается даже при непрерывной работе со 100% рабочим циклом. Усиление 26 дБ с неравномерностью усиления +/- 1 дБ в диапазоне частот от 1,8 до 30 МГц.Sid писал(а): 20 янв 2023, 00:13 Натолкнулся на такой усилитель QRP Labs 10W HF Linear PA:
Обещают 10 Ватт мощности при напряжении 12 Вольт и токе покоя 300 mA (по 150 mA на каждый выходной полевой транзистор).
Маленький: размер платы 69.69mm x 33.97mm.
Интересно...
- Carwizard
- Мудрый кот
- Сообщения: 334
- Стаж: 4 года 6 месяцев
- Репутация: 132
- Откуда: KZ
- Аудио система: Onkyo, PolkAudio, Jamo, Heco, Magnat, Sony SV9900, ATDAC-8AX, FX502S-PRO
Re: QRP Labs 10W HF Linear PA
Так а зачем он нужен в звуке-то? Он же для коротковолновиков радиолюбителей, выходить в эфир.
И нагружается не на колонку 4 Ом, а на антенну 50 Ом. И по частотке начинает нормально работать аж от 1,8 МГц, а не от 20 Гц.
И нагружается не на колонку 4 Ом, а на антенну 50 Ом. И по частотке начинает нормально работать аж от 1,8 МГц, а не от 20 Гц.
- lgedmitry
- Гуру электроники☆☆☆☆
- Сообщения: 1575
- Стаж: 6 лет 5 месяцев
- Репутация: 273
- Откуда: Рыбинск
- Аудио система: Самоделки на MA12070, MA12070P, Heybrook HB3, Wharfedale Diamond 12.2
Re: QRP Labs 10W HF Linear PA
Таки-ж коротковолновикам тут не запрещено, наверноеCarwizard писал(а): 21 янв 2023, 10:52 Так а зачем он нужен в звуке-то? Он же для коротковолновиков радиолюбителей, выходить в эфир.
И нагружается не на колонку 4 Ом, а на антенну 50 Ом. И по частотке начинает нормально работать аж от 1,8 МГц, а не от 20 Гц.
-
gelert
- Гуру электроники☆☆☆☆
- Сообщения: 324
- Стаж: 3 года 3 месяца
- Репутация: 110
- Откуда: Горлівка Донецької обл
- Аудио система: homemade
Re: QRP Labs 10W HF Linear PA
Напевне це вади перекладу, от і впадає в око. Бо ж, наприклад, підсилення в таких пристроях вимірюється не в децибелах, а децибелпотужності (дБм - рус). Поряд вказані і тип модуляції і тип вимірювання (CW і PEP). Робочий цикл 100% - взагалі не зрозуміло, про що йдеться. Ну, а 10вт потужності це вже не зовсім і QRP, хоча якогось стандарту цей параметр не має. Поважні “хами” вважають, що QRP - це 1-5вт і QRPP - до 1вт. А взагалі це доволі грамотно спроектований і якісно виконаний пристрій. Щоб отримати таку смугу, а обіцяють і до 70МГц, навіть при наведеної потужності - треба дуже постаратися. Гарний підсилювач, але так - не для аудіо.
- Dysindich
- Гуру электроники☆☆☆☆
- Сообщения: 900
- Стаж: 4 года 10 месяцев
- Репутация: 220
- Откуда: Liege, Belgium
- Аудио система: Onkyo Integra M-506 / Technics sb -m1000/ Lynx D-78-Lynx P05 / Sony NW-WM1A /Koss Porta pro/ Zidoo Neo Alpha /Clone N-Core
Re: QRP Labs 10W HF Linear PA
Надо бы запретить, раз сами не понимают, какой контент пригоден для раздела Аудио усилителиlgedmitry писал(а): 21 янв 2023, 12:41Таки-ж коротковолновикам тут не запрещено, наверноеCarwizard писал(а): 21 янв 2023, 10:52 Так а зачем он нужен в звуке-то? Он же для коротковолновиков радиолюбителей, выходить в эфир.
И нагружается не на колонку 4 Ом, а на антенну 50 Ом. И по частотке начинает нормально работать аж от 1,8 МГц, а не от 20 Гц.![]()
(видимо, для некоторых HF (High Frequency ) и Hi-Fi (High Fidelity) - это, типа, одно и то же...
If you are a pilot, then you are already not shit!