Темы в форуме
Новые сообщения
-
19-дек Не делайте эти ошибки при покупке Б/У(винтажного) усилителя звука
-
18-дек Триодный однотактный 6П36С + 6В1П
-
18-дек Ваш самый дорогой усилителль мощности
-
17-дек Усилитель Беслика А.И на Германиевых транзисторах v3.01
-
16-дек Усилитель JLH 1969
-
12-дек Усилитель звука D класса Clone purifi Hb 3.064 ULTRA
-
11-дек Усилитель на модулях PTERO TAS5342
-
11-дек Черырехканальный усилитель D класса Douk Audio G7
-
10-дек SMSL PA-X
-
09-дек Усилитель А класса JLH2003 c импульсным блоком питания
-
01-дек Усилитель для наушников на TPA6120 с Алиэкспресс
-
01-дек Усилитель D класса на базе плат 2_062 S_AUDIO от Alex
-
19-ноя Двухтактный на лампах EL34 в триодном включении
-
19-ноя МА12070. Прекрасная фрау, с которой мало кто дружит
-
18-ноя Клон nСore от Юрия Игнатьева 400 Вт (2_051_LITE)
Новые темы
-
17-дек Ваш самый дорогой усилителль мощности
-
05-дек SMSL PA-X
-
02-дек Черырехканальный усилитель D класса Douk Audio G7
-
23-ноя Усилитель для наушников на TPA6120 с Алиэкспресс
-
04-ноя Все про лампу гу 15
-
02-ноя Немного самодельных усилителей
-
30-окт Апгрейд усилителя для наушников Douk Audio U3
-
29-окт Усилитель Ampapa D1 HPF 300Wx2
-
12-окт Усилитель Беслика А.И на Германиевых транзисторах v3.01
-
21-сен Snail II
-
15-сен Регулятор тембра
-
12-сен Усилитель, работающий от пульта ТВ.
-
08-сен Класс Д с классическим БП
-
07-сен Як звучить підсилювач на мс. STK407-090B?
-
31-авг Нужен стерео усилитель под заказ (хай енд)
Youtube
TikTok
Инстаграм
☝ Спонсировать
Правила форума
Устройства защиты акустических систем
- Dr.Somebody
- Постоянный житель
- Сообщения: 206
- Стаж: 3 года 10 месяцев
- Репутация: 83
- Откуда: Ukraine, Kyiv
- Аудио система: Неважливо
Устройства защиты акустических систем
Знайшов ідеальну плату захисту АС, спроектовану майстром, але ціна.....
https://www.aliexpress.com/item/1005003 ... gGFaaMw0pO
https://www.aliexpress.com/item/1005003 ... gGFaaMw0pO
-
Essence
- Почетный пользователь
- Сообщения: 60
- Стаж: 2 года 10 месяцев
- Репутация: 13
- Откуда: оттуда
- Аудио система: кого ебет
Re: Усилитель JLH 1969
Достаточно такого мягкого включения за грош цену.
- Dr.Somebody
- Постоянный житель
- Сообщения: 206
- Стаж: 3 года 10 месяцев
- Репутация: 83
- Откуда: Ukraine, Kyiv
- Аудио система: Неважливо
Re: Усилитель JLH 1969
Я сьогодні як раз трахався цілий день саме з такими двома платами (вони куплени не мною), намагався перетворити їх в моно-режим. Плати -фуфло дешеве, нікому не рекомендую.m-shara писал(а): 24 фев 2023, 15:14 Це просто дві таких.Ні дать ні взять. viewtopic.php?p=25500#p25500
Дешевше буде.
Ось посилання на мою думку більш цікавих плат, які можна хоча б нормально доробити:
https://www.aliexpress.com/item/3288228 ... 4itemAdapt
https://www.aliexpress.com/item/3290588 ... 4itemAdapt
https://www.aliexpress.com/item/1005002 ... 4itemAdapt
https://www.aliexpress.com/item/3290732 ... 4itemAdapt
https://www.aliexpress.com/item/3289547 ... 4itemAdapt
-
Ramirez10
- Почетный пользователь
- Сообщения: 139
- Стаж: 3 года 8 месяцев
- Репутация: 61
- Откуда: миргород
- Аудио система: jlh 1969
jlh2003
pp 6н13с spring
IQ mini lady s110
Re: Усилитель JLH 1969
так а не простіше повторити перевірену схему від "бриг"? досить чутлива, і не складна.
я таку поставив в свій jlh 2003. реле shrack. вивів індикацію на передню панель.
я таку поставив в свій jlh 2003. реле shrack. вивів індикацію на передню панель.
-
Ramirez10
- Почетный пользователь
- Сообщения: 139
- Стаж: 3 года 8 месяцев
- Репутация: 61
- Откуда: миргород
- Аудио система: jlh 1969
jlh2003
pp 6н13с spring
IQ mini lady s110
Re: Усилитель JLH 1969
чи це може щоб самому не робити плати?
- m-shara
- Почетный спонсор
- Сообщения: 1167
- Стаж: 3 года
- Репутация: 204
- Откуда: Латвия
- Аудио система: JVC TD-V662, Kenwood KX-880HX,
PP 6Н8С+EL34 20W
Акустика: Sony SS-G1 MK2
SONY WH-1000XM4,AKG K514, ATH-AVC500,
Звуковая: Focusrite 2i4
Re: Усилитель JLH 1969
Не розумію з чим там можна трахатися. У мене все працює як часи. Навіть захист, який мені не потрібний. А два реле Omron в паралель, та ще і контакти великі- та хоть 100 ват нагружай.Dr.Somebody писал(а): 24 фев 2023, 20:33Я сьогодні як раз трахався цілий день саме з такими двома платами (вони куплени не мною), намагався перетворити їх в моно-режим. Плати -фуфло дешеве, нікому не рекомендую.m-shara писал(а): 24 фев 2023, 15:14 Це просто дві таких.Ні дать ні взять. viewtopic.php?p=25500#p25500
Дешевше буде.
Ось посилання на мою думку більш цікавих плат, які можна хоча б нормально доробити:
https://www.aliexpress.com/item/3288228 ... 4itemAdapt
https://www.aliexpress.com/item/3290588 ... 4itemAdapt
Та в цих платах така сама схемотехніка, тільки реле одне.
https://www.aliexpress.com/item/1005002 ... 4itemAdapt
https://www.aliexpress.com/item/3290732 ... 4itemAdapt
https://www.aliexpress.com/item/3289547 ... 4itemAdapt
- Dr.Somebody
- Постоянный житель
- Сообщения: 206
- Стаж: 3 года 10 месяцев
- Репутация: 83
- Откуда: Ukraine, Kyiv
- Аудио система: Неважливо
Re: Усилитель JLH 1969
Просто у вас і в мене різні підходи до створення підсилювача, тому наша суперечка ні про що.m-shara писал(а): 24 фев 2023, 22:14 Не розумію з чим там можна трахатися. У мене все працює як часи. Навіть захист, який мені не потрібний. А два реле Omron в паралель, та ще і контакти великі- та хоть 100 ват нагружай.
- m-shara
- Почетный спонсор
- Сообщения: 1167
- Стаж: 3 года
- Репутация: 204
- Откуда: Латвия
- Аудио система: JVC TD-V662, Kenwood KX-880HX,
PP 6Н8С+EL34 20W
Акустика: Sony SS-G1 MK2
SONY WH-1000XM4,AKG K514, ATH-AVC500,
Звуковая: Focusrite 2i4
Re: Усилитель JLH 1969
Ні в якому разі не суперечка. Просто констатація факту. А в чому була проблема, якщо не секрет? Іншим тоже цікаво.
- Dr.Somebody
- Постоянный житель
- Сообщения: 206
- Стаж: 3 года 10 месяцев
- Репутация: 83
- Откуда: Ukraine, Kyiv
- Аудио система: Неважливо
Re: Усилитель JLH 1969
Поки я поставлю цього гидкого каченя (модернізованого на скору руку), а потім буде час, спробую розробити свою печатку з цими ж деталями, але з правильним живленням та посиленими доріжками під пайку акустичного кабелю.
-
sub
- Почетный пользователь
- Сообщения: 59
- Стаж: 3 года 2 месяца
- Репутация: 64
- Откуда: Киев
- Аудио система: Tube Amplifier SE 6V1P + 6P36S
JLH 1969
JLH 2003
FX-Audio - FX502S PRO
MB Quart 1000
Sony SS G3
ЦАП: SMSL DO100
Re: Усилитель JLH 1969
Якщо не важко - в чому саме проблеми з ціюєю платою?
- Dr.Somebody
- Постоянный житель
- Сообщения: 206
- Стаж: 3 года 10 месяцев
- Репутация: 83
- Откуда: Ukraine, Kyiv
- Аудио система: Неважливо
Re: Усилитель JLH 1969
-випрямляч живлення на одному діодіm-shara писал(а): 25 фев 2023, 09:47 Ні в якому разі не суперечка. Просто констатація факту. А в чому була проблема, якщо не секрет? Іншим тоже цікаво.
-суспільна "земля" на оба канали та на живлення плати
-дуже тонкі силові доріжки
- m-shara
- Почетный спонсор
- Сообщения: 1167
- Стаж: 3 года
- Репутация: 204
- Откуда: Латвия
- Аудио система: JVC TD-V662, Kenwood KX-880HX,
PP 6Н8С+EL34 20W
Акустика: Sony SS-G1 MK2
SONY WH-1000XM4,AKG K514, ATH-AVC500,
Звуковая: Focusrite 2i4
Re: Усилитель JLH 1969
Звичайно, якщо купляти то такий який зразу підходить. А якщо вже куплений, то його легко модернізувати (але для одного канала, якщо треба захист). Схема viewtopic.php?p=25526#p25526
- з живленням від одного діода проблем не бачив, реле працює стабільно; можна викинути і діод і ЛМ-ку якщо є зовнішній БЖ.
- силові доріжки кожний знає як підсилити.
- ну а земля загальна тому один блок на один канал.
- з живленням від одного діода проблем не бачив, реле працює стабільно; можна викинути і діод і ЛМ-ку якщо є зовнішній БЖ.
- силові доріжки кожний знає як підсилити.
- ну а земля загальна тому один блок на один канал.
-
Ramirez10
- Почетный пользователь
- Сообщения: 139
- Стаж: 3 года 8 месяцев
- Репутация: 61
- Откуда: миргород
- Аудио система: jlh 1969
jlh2003
pp 6н13с spring
IQ mini lady s110
Re: Устройства защиты акустических систем
що ви городите? навіщо такі складнощі? невже цю схему ніхто й ніде не бачив?
дуже легко збираються два повноцінні окремі канали. без суматорів та загальної землі.
дуже легко збираються два повноцінні окремі канали. без суматорів та загальної землі.
- Вложения
-
- dinamic99-1.gif (13.12 КБ) 2785 просмотров
- LinuxManiac
- Добрейший модератор
- Сообщения: 1221
- Стаж: 6 лет 9 месяцев
- Репутация: 783
- Откуда: Киев
- Контактная информация:
Re: Устройства защиты акустических систем
Бажано виказувати трохи менше емоцій у повідомленнях.
050-246-3341; Viber: 068-362-3497
- m-shara
- Почетный спонсор
- Сообщения: 1167
- Стаж: 3 года
- Репутация: 204
- Откуда: Латвия
- Аудио система: JVC TD-V662, Kenwood KX-880HX,
PP 6Н8С+EL34 20W
Акустика: Sony SS-G1 MK2
SONY WH-1000XM4,AKG K514, ATH-AVC500,
Звуковая: Focusrite 2i4
Re: Устройства защиты акустических систем
Як на мене, то краще і простіше використати готовий виріб, чим збирати самому банальний пристрій. (може в вас усі ресурси настроєні і треба тільки натиснути кнопку і плата готова - тоді вам простіше).
Подивіться уважно на схему viewtopic.php?p=25526#p25526
Всього навсього не заводим землі АС на комутацію, і немає загальної землі! Тільки одна різниця, при спрацюванні захисту відключаться обидва канали.
Подивіться уважно на схему viewtopic.php?p=25526#p25526
Всього навсього не заводим землі АС на комутацію, і немає загальної землі! Тільки одна різниця, при спрацюванні захисту відключаться обидва канали.
- Justas*
- Гуру электроники☆☆☆☆
- Сообщения: 2324
- Стаж: 4 года 2 месяца
- Репутация: 1263
- Откуда: Украина
- Аудио система: viewtopic.php?p=17721#p17721
Re: Устройства защиты акустических систем
Чтобы земли каналов не соединялись не понятно где, нужно для обоих БП свой стабилизатор.Ramirez10 писал(а): 25 фев 2023, 21:17 що ви городите? навіщо такі складнощі? невже цю схему ніхто й ніде не бачив?
дуже легко збираються два повноцінні окремі канали. без суматорів та загальної землі.
- Dr.Somebody
- Постоянный житель
- Сообщения: 206
- Стаж: 3 года 10 месяцев
- Репутация: 83
- Откуда: Ukraine, Kyiv
- Аудио система: Неважливо
Re: Устройства защиты акустических систем
Ця схема може і гарна, але дуже багато елементів у ній.Ramirez10 писал(а): 25 фев 2023, 21:17 що ви городите? навіщо такі складнощі? невже цю схему ніхто й ніде не бачив?
дуже легко збираються два повноцінні окремі канали. без суматорів та загальної землі.
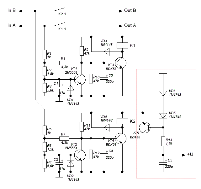
Краще створити на спеціалізованій мікросхемі UPC1237, але в моно варианті.
- Justas*
- Гуру электроники☆☆☆☆
- Сообщения: 2324
- Стаж: 4 года 2 месяца
- Репутация: 1263
- Откуда: Украина
- Аудио система: viewtopic.php?p=17721#p17721
Re: Устройства защиты акустических систем
С1,2,3,4 должны быть неполярными.
В схеме на UPC1237
download/file.php?id=5375&t=1
С3 тоже неполярный.
В схеме на UPC1237
download/file.php?id=5375&t=1
С3 тоже неполярный.
- m-shara
- Почетный спонсор
- Сообщения: 1167
- Стаж: 3 года
- Репутация: 204
- Откуда: Латвия
- Аудио система: JVC TD-V662, Kenwood KX-880HX,
PP 6Н8С+EL34 20W
Акустика: Sony SS-G1 MK2
SONY WH-1000XM4,AKG K514, ATH-AVC500,
Звуковая: Focusrite 2i4
Re: Устройства защиты акустических систем
Та плата защиты как раз на этой микросхеме. А вот зачем там неполярные конденсаторы? В выпрямителях где смены полярности не бывает.
- lgedmitry
- Гуру электроники☆☆☆☆
- Сообщения: 1579
- Стаж: 6 лет 5 месяцев
- Репутация: 274
- Откуда: Рыбинск
- Аудио система: Самоделки на MA12070, MA12070P, Heybrook HB3, Wharfedale Diamond 12.2
Re: Устройства защиты акустических систем
перед С3 никакого выпрямителя нет. И через R2 и R3 на него может приползти напряжение любой полярности с выходов усилителейm-shara писал(а): 26 фев 2023, 16:01 Та плата защиты как раз на этой микросхеме. А вот зачем там неполярные конденсаторы? В выпрямителях где смены полярности не бывает.
- m-shara
- Почетный спонсор
- Сообщения: 1167
- Стаж: 3 года
- Репутация: 204
- Откуда: Латвия
- Аудио система: JVC TD-V662, Kenwood KX-880HX,
PP 6Н8С+EL34 20W
Акустика: Sony SS-G1 MK2
SONY WH-1000XM4,AKG K514, ATH-AVC500,
Звуковая: Focusrite 2i4
Re: Устройства защиты акустических систем
По даташиту там стоит как раз полярный.
- Justas*
- Гуру электроники☆☆☆☆
- Сообщения: 2324
- Стаж: 4 года 2 месяца
- Репутация: 1263
- Откуда: Украина
- Аудио система: viewtopic.php?p=17721#p17721
Re: Устройства защиты акустических систем
Не все даташиты одинаково полезны. 
- lgedmitry
- Гуру электроники☆☆☆☆
- Сообщения: 1579
- Стаж: 6 лет 5 месяцев
- Репутация: 274
- Откуда: Рыбинск
- Аудио система: Самоделки на MA12070, MA12070P, Heybrook HB3, Wharfedale Diamond 12.2
Re: Устройства защиты акустических систем
Ну если у неё там внутри диод между второй ногой и землёй - то обратное напряжение на С3 больше 0.6 Вольт не будет. Может и не заплохеет полярному электролиту с такого обратного напряжения
- Justas*
- Гуру электроники☆☆☆☆
- Сообщения: 2324
- Стаж: 4 года 2 месяца
- Репутация: 1263
- Откуда: Украина
- Аудио система: viewtopic.php?p=17721#p17721
Re: Устройства защиты акустических систем
Хотя и не по фэн-шую, думаю что от 0,6В не поплохеет. 
- Dysindich
- Гуру электроники☆☆☆☆
- Сообщения: 900
- Стаж: 4 года 11 месяцев
- Репутация: 220
- Откуда: Liege, Belgium
- Аудио система: Onkyo Integra M-506 / Technics sb -m1000/ Lynx D-78-Lynx P05 / Sony NW-WM1A /Koss Porta pro/ Zidoo Neo Alpha /Clone N-Core
Re: Устройства защиты акустических систем
Вот было бы здорово, если бы мозговая элита ресурса собралась, да и выдала бы простейшую, но правильную систему защиты АС .
Вариантов для классической топологии усилей А, АВ - несметное множество на Али. (особых проблем, несмотря на данное обсуждение , не наблюдается).
Другое дело усили c BTL (
).
Очень бы хотелось увидеть схемку для этого направления с акцентом на два варианта:
- для усилей с однополярным питанием,
- для усилей с двухполярным питанием.
(потому что, Али со своими кривыми схемотехническими решениями и смешной разводкой плат , уже начали нервировать ).
ТЗ не будет слишком требовательным:
- задержка при включении,
- мгновенное отключение АС при выключении,
- многовариантное отключение при появлении постоянки на выходе УМ (1,5 В - будет оптимальным).
- опционально, не обязательно, но весьма желательно. плюшка с двумя светодиодиками. Один горит на протяжении времени , когда мы нажали кнопку включения усилителя но пока идет задержка и АС , еще не подключились к выходу, он должен гаснуть в момент подключения АС к выходу УМ. И, второй светодиод, который загорается , когда АС подключились (этот светодиод, как правило присутствует во всех поделках китайцев).
P.S. небольшое пожелание. хорошо бы , если бы питание осуществлялось от автономного миниатюрного импульсника от тех же дядюшек Ляо,
например : https://www.aliexpress.com/item/1005003 ... 4itemAdapt .
Вариантов для классической топологии усилей А, АВ - несметное множество на Али. (особых проблем, несмотря на данное обсуждение , не наблюдается).
Другое дело усили c BTL (
Очень бы хотелось увидеть схемку для этого направления с акцентом на два варианта:
- для усилей с однополярным питанием,
- для усилей с двухполярным питанием.
(потому что, Али со своими кривыми схемотехническими решениями и смешной разводкой плат , уже начали нервировать ).
ТЗ не будет слишком требовательным:
- задержка при включении,
- мгновенное отключение АС при выключении,
- многовариантное отключение при появлении постоянки на выходе УМ (1,5 В - будет оптимальным).
- опционально, не обязательно, но весьма желательно. плюшка с двумя светодиодиками. Один горит на протяжении времени , когда мы нажали кнопку включения усилителя но пока идет задержка и АС , еще не подключились к выходу, он должен гаснуть в момент подключения АС к выходу УМ. И, второй светодиод, который загорается , когда АС подключились (этот светодиод, как правило присутствует во всех поделках китайцев).
P.S. небольшое пожелание. хорошо бы , если бы питание осуществлялось от автономного миниатюрного импульсника от тех же дядюшек Ляо,
например : https://www.aliexpress.com/item/1005003 ... 4itemAdapt .
If you are a pilot, then you are already not shit!
- Dr.Somebody
- Постоянный житель
- Сообщения: 206
- Стаж: 3 года 10 месяцев
- Репутация: 83
- Откуда: Ukraine, Kyiv
- Аудио система: Неважливо
Re: Устройства защиты акустических систем
Нашел на ОЛХ, продается защита АС с гальванической развязкой земли на оптронах! Схемы нет (((Dysindich писал(а): 27 фев 2023, 14:37 Вот было бы здорово, если бы мозговая элита ресурса собралась, да и выдала бы простейшую, но правильную систему защиты АС .
Вариантов для классической топологии усилей А, АВ - несметное множество на Али. (особых проблем, несмотря на данное обсуждение , не наблюдается).
Другое дело усили c BTL ().
Очень бы хотелось увидеть схемку для этого направления с акцентом на два варианта:
- для усилей с однополярным питанием,
- для усилей с двухполярным питанием.
(потому что, Али со своими кривыми схемотехническими решениями и смешной разводкой плат , уже начали нервировать ).
ТЗ не будет слишком требовательным:
- задержка при включении,
- мгновенное отключение АС при выключении,
- многовариантное отключение при появлении постоянки на выходе УМ (1,5 В - будет оптимальным).
- опционально, не обязательно, но весьма желательно. плюшка с двумя светодиодиками. Один горит на протяжении времени , когда мы нажали кнопку включения усилителя но пока идет задержка и АС , еще не подключились к выходу, он должен гаснуть в момент подключения АС к выходу УМ. И, второй светодиод, который загорается , когда АС подключились (этот светодиод, как правило присутствует во всех поделках китайцев).
P.S. небольшое пожелание. хорошо бы , если бы питание осуществлялось от автономного миниатюрного импульсника от тех же дядюшек Ляо,
например : https://www.aliexpress.com/item/1005003 ... 4itemAdapt .
https://www.olx.ua/d/uk/obyavlenie/zasc ... derIndex=1
-
gelert
- Гуру электроники☆☆☆☆
- Сообщения: 324
- Стаж: 3 года 3 месяца
- Репутация: 110
- Откуда: Горлівка Донецької обл
- Аудио система: homemade
Re: Устройства защиты акустических систем
Гадаю, що не простішу, але більш функціональну, таку систему можна реалізувати на чомусь із ARM. Смаколиків там може бути — скільки завгодно. Наприклад, миттєвого вимикання не може бути за визначенням, але може бути випереджальне. Всі можливі амплітудні пороги або таймінги можна задавати, логіку опрацювання, ну і таке інше. Можливий функціонал за ціною криє все, що можливо зробити з роздробу. Найпоширеніша блакитна пілюля зараз коштує ну майже копійки.
- lgedmitry
- Гуру электроники☆☆☆☆
- Сообщения: 1579
- Стаж: 6 лет 5 месяцев
- Репутация: 274
- Откуда: Рыбинск
- Аудио система: Самоделки на MA12070, MA12070P, Heybrook HB3, Wharfedale Diamond 12.2
Re: Устройства защиты акустических систем
Я делал как-то на AVR для усилителя с биампингом. Там в вч каналах отключать надо довольно быстро, так как пищик - это вам не мидбас. Ну а включать с задержкой. И что-то мне ничего лучше чем сгородить на контроллере на ум не пришло.
Сейчас в работе защита для btl. Причём сам этот btl может как половину питания на выходах держать, так и от земли плясать. Вот тут засада нарисовалась. До практики ещё дело не дошло. Но пока в программе написал временное загрубление порога срабатывания. Ибо не думаю, что интегрирующие цепи на входах устройства защиты пройдут путь от половины питания до земли и обратно синхронно. А рассинхронизация тут - это ложное срабатывание защиты. Можно, конечно, просто на время переключения АС отключать, но как-то некузяво. Ибо интересно именно слышать, как мгновенное изменение режима btl выходов на звук влияет
Сейчас в работе защита для btl. Причём сам этот btl может как половину питания на выходах держать, так и от земли плясать. Вот тут засада нарисовалась. До практики ещё дело не дошло. Но пока в программе написал временное загрубление порога срабатывания. Ибо не думаю, что интегрирующие цепи на входах устройства защиты пройдут путь от половины питания до земли и обратно синхронно. А рассинхронизация тут - это ложное срабатывание защиты. Можно, конечно, просто на время переключения АС отключать, но как-то некузяво. Ибо интересно именно слышать, как мгновенное изменение режима btl выходов на звук влияет
-
gelert
- Гуру электроники☆☆☆☆
- Сообщения: 324
- Стаж: 3 года 3 месяца
- Репутация: 110
- Откуда: Горлівка Донецької обл
- Аудио система: homemade
Re: Устройства защиты акустических систем
На мою думку має сенс аналізувати не абсолютне значення (хоч пів живлення, хоч землю), а обробляти різницю значень. У випадку btl обробляємо два сигнали, інакше працюємо з одним, інший має якесь фіксоване значення в програмі. Водночас можна мати інфу про баланс виходу. До речі, “ блакитна пілюля” має два окремих АЦП, які можуть працювати паралельно одночасно. Та хоч там як, все рівно маємо мінімальний час спрацювання контактів - 10 мс ба більш.lgedmitry писал(а): 27 фев 2023, 18:05 Причём сам этот btl может как половину питания на выходах держать, так и от земли плясать. Вот тут засада нарисовалась.
Та було б синхронно, то не було б біди. Та може щось придумається, все це тільки мої міркування.lgedmitry писал(а): 27 фев 2023, 18:05 Ибо не думаю, что интегрирующие цепи на входах устройства защиты пройдут путь от половины питания до земли и обратно синхронно. А рассинхронизация тут - это ложное срабатывание защиты.