Темы в форуме
Новые сообщения
-
01-дек Усилитель для наушников на TPA6120 с Алиэкспресс
-
01-дек Усилитель D класса на базе плат 2_062 S_AUDIO от Alex
-
28-ноя Усилитель звука D класса Clone purifi Hb 3.064 ULTRA
-
26-ноя Усилитель на модулях PTERO TAS5342
-
19-ноя Двухтактный на лампах EL34 в триодном включении
-
19-ноя МА12070. Прекрасная фрау, с которой мало кто дружит
-
18-ноя Клон nСore от Юрия Игнатьева 400 Вт (2_051_LITE)
-
15-ноя Усилитель Беслика А.И на Германиевых транзисторах v3.01
-
10-ноя Усилитель JLH 1969
-
09-ноя Немного самодельных усилителей
-
08-ноя Все про лампу гу 15
-
06-ноя Апгрейд усилителя для наушников Douk Audio U3
-
06-ноя Интересный усилитель AIYIMA A80 TPA3255 PFFB
-
02-ноя Усилитель Ampapa D1 HPF 300Wx2
-
16-окт Усилитель на плате PTERO REV 1_03 TAS5342A cборка от Alex
Новые темы
-
23-ноя Усилитель для наушников на TPA6120 с Алиэкспресс
-
04-ноя Все про лампу гу 15
-
02-ноя Немного самодельных усилителей
-
30-окт Апгрейд усилителя для наушников Douk Audio U3
-
29-окт Усилитель Ampapa D1 HPF 300Wx2
-
12-окт Усилитель Беслика А.И на Германиевых транзисторах v3.01
-
21-сен Snail II
-
15-сен Регулятор тембра
-
12-сен Усилитель, работающий от пульта ТВ.
-
08-сен Класс Д с классическим БП
-
07-сен Як звучить підсилювач на мс. STK407-090B?
-
31-авг Нужен стерео усилитель под заказ (хай енд)
-
29-авг Винтаж в помойку?
-
28-авг Помощь в подборе усилителя.
-
18-авг Усилитель D класса на базе плат 2_062 S_AUDIO от Alex
Наш youtube
Наш инстаграм
☝ Сказать спасибо!
Правила форума
AudioKiller А-Класс УМЗЧ наушников
- JKS
- Почетный пользователь
- Сообщения: 139
- Стаж: 2 года 8 месяцев
- Репутация: 26
- Откуда: Старый Оскол
- Аудио система: Электроника 324-1
ТДС-4 «Старт»
AudioKiller А-Класс УМЗЧ наушников
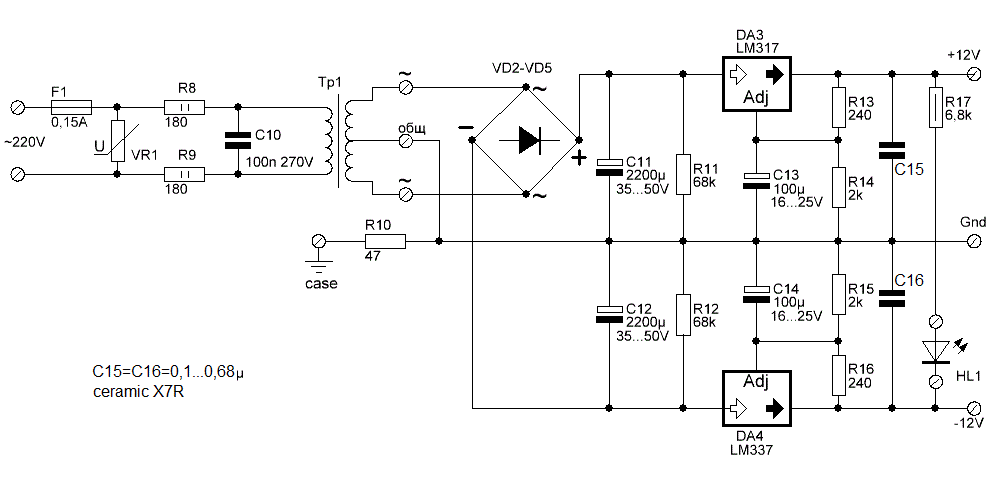
Собрал данный усилитель, осталось много вопросов.
1) ток покоя именно максимум мощности?
2) может стоит его поднять резистором R6? и будет всем счастье?
1) ток покоя именно максимум мощности?
2) может стоит его поднять резистором R6? и будет всем счастье?
Не реагируйте на мои сообщения, пишу на форуме только Подшофе.
- JKS
- Почетный пользователь
- Сообщения: 139
- Стаж: 2 года 8 месяцев
- Репутация: 26
- Откуда: Старый Оскол
- Аудио система: Электроника 324-1
ТДС-4 «Старт»
Re: AudioKiller А-Класс УМЗЧ наушников
Автор не отвечает на форумах и на почту.
Я не знаю что и думать...
вытравил плату по его чертежам.
Звучит лучше не куда.
Я не знаю что и думать...
вытравил плату по его чертежам.
Звучит лучше не куда.
Не реагируйте на мои сообщения, пишу на форуме только Подшофе.
- JKS
- Почетный пользователь
- Сообщения: 139
- Стаж: 2 года 8 месяцев
- Репутация: 26
- Откуда: Старый Оскол
- Аудио система: Электроника 324-1
ТДС-4 «Старт»
Re: AudioKiller А-Класс УМЗЧ наушников
Корпус приехал:
Не реагируйте на мои сообщения, пишу на форуме только Подшофе.
-
Zaporogec
- Почетный пользователь
- Сообщения: 64
- Стаж: 5 лет 10 месяцев
- Репутация: 16
- Откуда: Zaporizhia
- Аудио система: Акустика:HECO Aurora 700, HECO Aurora 300
DAC: Toping Е70, Focusrite Scarlett 2i2 IIGen, Самосбор AD1840
Усилитель:JHL 1969, JHL 2003, PTERO TAS5342, OM2.7, Arcam SA10, Cyrus3i, ламповые 6Н9С/6Ф6С,6Н9С/6П3С
Re: AudioKiller А-Класс УМЗЧ наушников
Доброго дня, может схемой поделитесь?
-
vadim_phones
- Пользователь
- Сообщения: 30
- Стаж: 4 года
- Репутация: 7
- Откуда: Херсон
- Аудио система: ATDAC 8A - HA Overture - Beyer Amiron Home
-
Maxshat
- Пользователь
- Сообщения: 33
- Стаж: 1 год 9 месяцев
- Репутация: 12
- Откуда: Тула
- Аудио система: Topping TP5II plus + dbx driverack pa2
Re: AudioKiller А-Класс УМЗЧ наушников
В реализации схемы в корпусе, я бы РГ через штангу передвинул к входным rca,а тороид передвинул в передней панели корпуса. Это во благо уменьшения новодок к малоточных цепей, но если паразитных шумов и гормоник нет, то и так норм. Кстати а что по замерам?
- JKS
- Почетный пользователь
- Сообщения: 139
- Стаж: 2 года 8 месяцев
- Репутация: 26
- Откуда: Старый Оскол
- Аудио система: Электроника 324-1
ТДС-4 «Старт»
Re: AudioKiller А-Класс УМЗЧ наушников
Все замеры на сайте автора усилителя: https://electroclub.info/samodel/headamp2/
Я единственно что померил, так это выходное напряжение, при котором уши уже начинают болеть. Вышло в пике 0,432В, что на 32Ома даёт тока меньше 15мА, а я уже думал 6-м резистором ток покоя поднять. Понял, что и существующего 40мА мне сильно много.
Не реагируйте на мои сообщения, пишу на форуме только Подшофе.
-
Maxshat
- Пользователь
- Сообщения: 33
- Стаж: 1 год 9 месяцев
- Репутация: 12
- Откуда: Тула
- Аудио система: Topping TP5II plus + dbx driverack pa2
Re: AudioKiller А-Класс УМЗЧ наушников
Ок,. а по RMAA прогоняли?
- JKS
- Почетный пользователь
- Сообщения: 139
- Стаж: 2 года 8 месяцев
- Репутация: 26
- Откуда: Старый Оскол
- Аудио система: Электроника 324-1
ТДС-4 «Старт»
Re: AudioKiller А-Класс УМЗЧ наушников
Мне гонять нечем. На Плеер, с которого слушаю, прогу не поставить, а на нуте звуковая карта такая, что на картинку лучше и не смотреть, наверное... Так что это уж без меня..
Не реагируйте на мои сообщения, пишу на форуме только Подшофе.
-
Maxshat
- Пользователь
- Сообщения: 33
- Стаж: 1 год 9 месяцев
- Репутация: 12
- Откуда: Тула
- Аудио система: Topping TP5II plus + dbx driverack pa2
Re: AudioKiller А-Класс УМЗЧ наушников
В свое время мне удалось собрать и довести до "ума" (в параметрах автора) в двух вариантах ушной усилитель Beta22. Мне любопытно оценить его (AudioKiller-а) усилитель
. Прям хоть бери. и собирай...
-
Winterborn
- Почетный пользователь
- Сообщения: 70
- Стаж: 4 года
- Репутация: 21
- Откуда: Липецк
- Аудио система: Сетевой плеер: Raspberry Pi 3 + IQAudio Pi-DAC+, софт Volumio/Mood
Усилитель: Амфитон 35У-101С (образумленный, отправлен на покой), цифра Aiyima A07 на TPA3255
Ушные усилители: однотактный транзисторный класс А от Audiokiller'a (основной); транзисторный класс А Semigor
Акустика: полочники Tannoy Mercury F1 Custom + активный саб с DSP на 75 ГДН-3
Наушники: AKG K712 Pro, AKG K44, Sennheiser HD595, Sennheiser PX100
ЦАПы/звуковые карты: M-Audio Revolution 5.1, Realtek HD ALC 887, iBasso DC03, Schiit Modi 3, Khadas Toneboard 1
Re: AudioKiller А-Класс УМЗЧ наушников
Хороший ушник. Требовательные к усилению AKG K712 Pro раскачивает непринужденно.
С другими не сравнивал (ну кроме Семигора, где с кондерами особо не заморачивался), но ощущения, что чего-то не хватает, нет)
С другими не сравнивал (ну кроме Семигора, где с кондерами особо не заморачивался), но ощущения, что чего-то не хватает, нет)