Темы в форуме
Новые сообщения
-
23-ноя Акустика Активна, чи звичайна?
-
13-ноя Колонки DALI OBERON 9
-
11-ноя Компактые полочники на стол возле ПК.
-
07-ноя нужен совет..
-
25-окт песок: нужно ли насыпать?
-
06-окт Колонки Wharfedale Super Linton
-
06-окт Купить винтажную АС или новую?
-
20-сен Help твиттура.
-
14-сен Тест Cabasse Realto
-
30-авг Вопрос - сопротивление
-
01-авг Фильтры акустических систем - расчеты, детали, тестирование, дов...
-
25-июл Сабвуфер ЗЯ на 300ГДН30-4
-
18-июл Помогите разобраться с фильтром Canton Karat 960
-
07-июн Китайские динамики
-
02-май Пассивные фильтры акустических систем. Параллельный vs последова...
Новые темы
-
25-сен песок: нужно ли насыпать?
-
20-сен Help твиттура.
-
16-сен Компактые полочники на стол возле ПК.
-
08-сен Купить винтажную АС или новую?
-
08-сен Тест Cabasse Realto
-
30-авг Вопрос - сопротивление
-
14-июл Помогите разобраться с фильтром Canton Karat 960
-
07-июн Китайские динамики
-
28-апр Восстановление активного НЧ звена в Audio Pro Bravo FX-10
-
22-апр Сабвуфер для саундбара
-
12-апр АС для Denon PMA-710AE
-
30-мар Сanton Select S-120
-
15-мар Сабвуфер из S-30
-
15-фев Есть ли смысл апгрейдить мультимедийные АС?
-
12-фев Колонки Pioneer S-RS7TB. Как установить фильтры?
Youtube
TikTok
Инстаграм
☝ Спонсировать
Правила форума
Последние видео с канала
Загрузка видео...
DIY цифроактивная трёхполосная АС ближнего поля.
-
uriy
- Магистр электроники
- Сообщения: 1468
- Стаж: 2 года 7 месяцев
- Репутация: 447
- Откуда: Ukraine
- Аудио система: Цифраактив
DIY цифроактивная трёхполосная АС ближнего поля.
Мало для кого является секретом то, что разделение звукового частотного диапазона на полосы приводит к облечению достижения равномерной АЧХ в колонках. Однако деление частотного диапазона на полосы порождает и некие технические нюансы, которые вносят свои ограничения на достижения высоких показателей.
Я хочу описать один из возможных путей получения более высоких показателей от АС чем классические методы обкатанные на протяжении десятков лет.
Сразу оговорю то, что я не являюсь специалистом в области акустики, все мои слова и выводы это чистой воды домыслы, и мало чем обоснованные предположения. Т.е. не принимайте всё сказанное мною как некую истину, которая даёт однозначные ответы.
Я хочу описать один из возможных путей получения более высоких показателей от АС чем классические методы обкатанные на протяжении десятков лет.
Сразу оговорю то, что я не являюсь специалистом в области акустики, все мои слова и выводы это чистой воды домыслы, и мало чем обоснованные предположения. Т.е. не принимайте всё сказанное мною как некую истину, которая даёт однозначные ответы.
-
uriy
- Магистр электроники
- Сообщения: 1468
- Стаж: 2 года 7 месяцев
- Репутация: 447
- Откуда: Ukraine
- Аудио система: Цифраактив
Re: DIY цифроактивная трёхполосная АС ближнего поля.
Думаю изначально следует оговорить философию и условия прослушивания для которых собиралась и сводилась трёхполосная цифроактивная АС ближнего поля.
У меня была задача получить качественный звук при фоновом прослушивании музыки при работе за компом. Т.е. мне нужно было собрать компьютерные АС которые я буду прослушивать на малой громкости в ближнем поле на расстоянии от АС не более 90см.
Порывшись в интернете и почитав некоторые статьи я вычитал то, что для достижения хорошего качества в полосе 40-20000Гц весьма желательно применять три полосы, но в ближнем поле, классическими методами три полосы очень сложно свети так, что бы избавится от эффекта расслоения полос т.е. достаточно трудно свести трёхполсоку так, что бы все динамки играли в унисон.
Но в ближнем поле есть и выигрыш, так как комната весьма слабо влияет на слышимую АЧХ АС, хотя ранние отражения от стола, монитора и стенки вносят свои нюансы. Так или иначе, у моих компьютерных АС весьма сложное акустическое окружение, на которое я не хотел особо влиять, в итоге я принял решение что мне нужно сводить каждую АС под конкретные условия их применения.
У меня была задача получить качественный звук при фоновом прослушивании музыки при работе за компом. Т.е. мне нужно было собрать компьютерные АС которые я буду прослушивать на малой громкости в ближнем поле на расстоянии от АС не более 90см.
Порывшись в интернете и почитав некоторые статьи я вычитал то, что для достижения хорошего качества в полосе 40-20000Гц весьма желательно применять три полосы, но в ближнем поле, классическими методами три полосы очень сложно свети так, что бы избавится от эффекта расслоения полос т.е. достаточно трудно свести трёхполсоку так, что бы все динамки играли в унисон.
Но в ближнем поле есть и выигрыш, так как комната весьма слабо влияет на слышимую АЧХ АС, хотя ранние отражения от стола, монитора и стенки вносят свои нюансы. Так или иначе, у моих компьютерных АС весьма сложное акустическое окружение, на которое я не хотел особо влиять, в итоге я принял решение что мне нужно сводить каждую АС под конкретные условия их применения.
-
uriy
- Магистр электроники
- Сообщения: 1468
- Стаж: 2 года 7 месяцев
- Репутация: 447
- Откуда: Ukraine
- Аудио система: Цифраактив
Re: DIY цифроактивная трёхполосная АС ближнего поля.
Итого вырисовывается некое техническое условие, нужно собрать полочную трёхполосную АС у которой не будет проблем с расслоением полос в ближнем поле.
Одна из причин слышимого расслоения полос связана с тем, что в зоне совместной работы динамиков каждой полосы, динамки излучают звук в разный момент времени т.е. существует некий фазовый сдвиг между излучением двух динамиков, это временное рассогласование связано с разными центрами излучения динамиков и из-за фазовых сдвигов сигнала в БИХ фильтрах которые применяются для разделения сигнала на полосы.
Получается что бы уменьшить слышимое расслоения полос, нужно что бы динамики излучали синхронно и синфазно, с помощью специализированных САПров на основании реальных измерений можно рассчитать пассивный фильтр таким образом, что бы оба динамика в зоне совестной работы излучали синфазно, а вот с синхронностью излучения проблема куда сложнее т.к. нужно пространственно выравнивать акустические центра динамиков и вводить компенсацию фазовых искажений пассивных фильтров. Всё это очень сложно и достаточно интеллектуально ёмко, что бы разобраться как это сделать без ошибок, нужно потратить уйму времени. Я выбрал более простой путь для решения этой проблемы.
Если уменьшить совместную зону работы динамиков, то это уменьшит частотный диапазон в котором динамик играют одновременно. Для уменьшения совместной зоны работы динамиков нужно применять фильтра более высоких порядков, а чем выше порядок фильтра, тем сильнее он крутит фазу на частоте среза, получается некий порочный круг, мы меняем шило на мыло, уменьшая совместную зону работы динамиков мы сильно влияем на АФЧХ АС в целом, групповое время задержки фильтров кросовера растёт, что очень сильно усложняет достижение синхронной работы динамиков, и в целом многие разработчики пассивных многополсных АС редко когда применяют электрический фильтр выше второго порядка.
Однако, математика великая штука, математика позволяет реализовать фильтр высокого порядка которые не крутит фазу на частоте раздела, такие фильтры принято называть фильтр с конечной импульсной характеристикой – КИХ фильтр.
Получается, что бы получить меньшую зону совместной работы динамиков без проблем с фазой на частоте раздела, нужно просто применить в кросовере КИХ фильтры, что автоматически снимет ограничение на порядок фильтра кросовера, так как фазу этот фильтр не крутит.
Одна проблема, такие фильтры возможны к реализации только математическим путём, т.е. нужно применять процессор который будет обрабатывать цифровой сигнал т.е. по сути нужно применять ДСП. ДПС позволяет вносить задержки в каждую полосу что позволяет выравнивать акустические центра динамиков не физически, а программно, что значительно упрощает задачу достижения синхронности излучения динамиками без вмешательства в форму корпуса для динамиков.
Итак, для лёгкого пути устранения эффекта расслоения полос, нужен ДСП.
Одна из причин слышимого расслоения полос связана с тем, что в зоне совместной работы динамиков каждой полосы, динамки излучают звук в разный момент времени т.е. существует некий фазовый сдвиг между излучением двух динамиков, это временное рассогласование связано с разными центрами излучения динамиков и из-за фазовых сдвигов сигнала в БИХ фильтрах которые применяются для разделения сигнала на полосы.
Получается что бы уменьшить слышимое расслоения полос, нужно что бы динамики излучали синхронно и синфазно, с помощью специализированных САПров на основании реальных измерений можно рассчитать пассивный фильтр таким образом, что бы оба динамика в зоне совестной работы излучали синфазно, а вот с синхронностью излучения проблема куда сложнее т.к. нужно пространственно выравнивать акустические центра динамиков и вводить компенсацию фазовых искажений пассивных фильтров. Всё это очень сложно и достаточно интеллектуально ёмко, что бы разобраться как это сделать без ошибок, нужно потратить уйму времени. Я выбрал более простой путь для решения этой проблемы.
Если уменьшить совместную зону работы динамиков, то это уменьшит частотный диапазон в котором динамик играют одновременно. Для уменьшения совместной зоны работы динамиков нужно применять фильтра более высоких порядков, а чем выше порядок фильтра, тем сильнее он крутит фазу на частоте среза, получается некий порочный круг, мы меняем шило на мыло, уменьшая совместную зону работы динамиков мы сильно влияем на АФЧХ АС в целом, групповое время задержки фильтров кросовера растёт, что очень сильно усложняет достижение синхронной работы динамиков, и в целом многие разработчики пассивных многополсных АС редко когда применяют электрический фильтр выше второго порядка.
Однако, математика великая штука, математика позволяет реализовать фильтр высокого порядка которые не крутит фазу на частоте раздела, такие фильтры принято называть фильтр с конечной импульсной характеристикой – КИХ фильтр.
Получается, что бы получить меньшую зону совместной работы динамиков без проблем с фазой на частоте раздела, нужно просто применить в кросовере КИХ фильтры, что автоматически снимет ограничение на порядок фильтра кросовера, так как фазу этот фильтр не крутит.
Одна проблема, такие фильтры возможны к реализации только математическим путём, т.е. нужно применять процессор который будет обрабатывать цифровой сигнал т.е. по сути нужно применять ДСП. ДПС позволяет вносить задержки в каждую полосу что позволяет выравнивать акустические центра динамиков не физически, а программно, что значительно упрощает задачу достижения синхронности излучения динамиками без вмешательства в форму корпуса для динамиков.
Итак, для лёгкого пути устранения эффекта расслоения полос, нужен ДСП.
-
uriy
- Магистр электроники
- Сообщения: 1468
- Стаж: 2 года 7 месяцев
- Репутация: 447
- Откуда: Ukraine
- Аудио система: Цифраактив
Re: DIY цифроактивная трёхполосная АС ближнего поля.
По сути есть два пути реализации цифроактивной АС, первый путь это применить компьютер со специализированным софтом и многоканальной звуковой картой которая выведет подготовленный сигнал на усилитель в каждой полосе. Этот путь достаточно бюджетен и эффективен, если у вас уже есть компьютер с многоканальной звуковой картой, достаточно просто прикупить несколько усилителей и протянуть пучёк проводов от компа к усилителю и АС.
Но такой путь в моём случае не был оптимальным по ряду причин, основная причина в том, что я уже давно отказался от аналогового малосигнального соединения в пользу цифрового, я применяю силовые ШИМ ЦАПы которые получают цифровой сигнал по спдиф, такой подход очень сильно облегчает достижение приемлемых результатов с наименьшей головной болью.
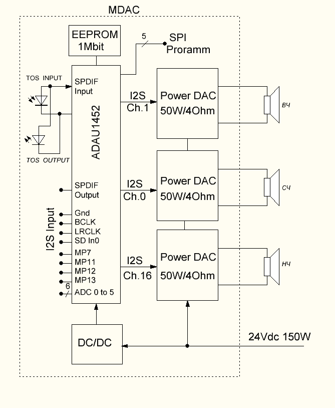
Так как я вкусил преимущества так званых FDA усилителей, и не готов отказывается от преимущество этого направления, то в моём случае оптимальнее всего было применить второй путь т.е. применить специализированную ДСП микросхему под названием АДАУ1452, эта микросхема содержит в себ6е всё то, что необходимо для реализации трёхполосной цифроактивной АС. Бесплатный САПР под названием сигма студио избавляет от необходимости знать математику и программирование что бы достичь результата с помощью адау1452. Когда я ознакомился с возможностями адау1452 то у меня отпали все сомнения в возможности достижения позитивного результата малыми усилиями.
Итак, было принято решение применять специализированную микросхему ДСП.
КПД применённых мною ШИМ ЦАПов позволяет установить их в корпусе АС в непосредственной близости от динамиков, что так же решает проблему длины соединительных проводов между АС и усилителями.
Интерфейсом для передачи цифрового потока был выбран оптический СПДИФ так как он даёт полную гальваническую развязку как между АС, так и между компьютером и АС, что при использовании импульсных блоков питания на начальном этапе разработки вполне себе оправдано. Да и толщина шнурка у оптики меньше чем у коаксиала. В итоге была разработана и собрана в железе вот такая плата трёхканального ШИМ ЦАПа с АДАУ1452 на борту.
Но такой путь в моём случае не был оптимальным по ряду причин, основная причина в том, что я уже давно отказался от аналогового малосигнального соединения в пользу цифрового, я применяю силовые ШИМ ЦАПы которые получают цифровой сигнал по спдиф, такой подход очень сильно облегчает достижение приемлемых результатов с наименьшей головной болью.
Так как я вкусил преимущества так званых FDA усилителей, и не готов отказывается от преимущество этого направления, то в моём случае оптимальнее всего было применить второй путь т.е. применить специализированную ДСП микросхему под названием АДАУ1452, эта микросхема содержит в себ6е всё то, что необходимо для реализации трёхполосной цифроактивной АС. Бесплатный САПР под названием сигма студио избавляет от необходимости знать математику и программирование что бы достичь результата с помощью адау1452. Когда я ознакомился с возможностями адау1452 то у меня отпали все сомнения в возможности достижения позитивного результата малыми усилиями.
Итак, было принято решение применять специализированную микросхему ДСП.
КПД применённых мною ШИМ ЦАПов позволяет установить их в корпусе АС в непосредственной близости от динамиков, что так же решает проблему длины соединительных проводов между АС и усилителями.
Интерфейсом для передачи цифрового потока был выбран оптический СПДИФ так как он даёт полную гальваническую развязку как между АС, так и между компьютером и АС, что при использовании импульсных блоков питания на начальном этапе разработки вполне себе оправдано. Да и толщина шнурка у оптики меньше чем у коаксиала. В итоге была разработана и собрана в железе вот такая плата трёхканального ШИМ ЦАПа с АДАУ1452 на борту.
-
uriy
- Магистр электроники
- Сообщения: 1468
- Стаж: 2 года 7 месяцев
- Репутация: 447
- Откуда: Ukraine
- Аудио система: Цифраактив
Re: DIY цифроактивная трёхполосная АС ближнего поля.
Изначально я хотел перевести в цифроактив трёхполсоную АС типа Heco PCX-1. Но мне в руки попался комплект динамиков от трёхполосок музыкального центра , я сделал измерения НЧ динамика в лимбе и увидел что объёма корпуса радиотехники S30B вполне достаточно для этих динамиков, в итоге я решил потренироваться на кошках. Выпотрошил S30B и "интегрировал" в него динамики от музыкального центра LG.
Для СЧ динамика был изготовлен стакан объёмом 1,5л что бы изолировать СЧ динамик от НЧ. Его на фото не видно, но он есть.
Для СЧ динамика был изготовлен стакан объёмом 1,5л что бы изолировать СЧ динамик от НЧ. Его на фото не видно, но он есть.
-
uriy
- Магистр электроники
- Сообщения: 1468
- Стаж: 2 года 7 месяцев
- Репутация: 447
- Откуда: Ukraine
- Аудио система: Цифраактив
Re: DIY цифроактивная трёхполосная АС ближнего поля.
Плату усилителей с ДСП я решил установить на задней стороне АС для более лёгкого доступа к порту программирования ДСП. Для этого я применил алюминиевый корпус который так же выступает в качестве радиатора, блок питания я установил внутри АС, для соединения ЦАПа с питанием и динамиками были просверлены отверстия в нужных местах, светодиод выведен на переднюю панель.
-
uriy
- Магистр электроники
- Сообщения: 1468
- Стаж: 2 года 7 месяцев
- Репутация: 447
- Откуда: Ukraine
- Аудио система: Цифраактив
Re: DIY цифроактивная трёхполосная АС ближнего поля.
Когда я завершил «столярные» работы, то началось самое интересное.
Теперь всё это добро нужно свести. Я проверил много разных подходов для сведения АС, и остановился на том подходе который я опишу ниже. Этот подход не есть универсальным или единственно верный, это один из возможных подходов сведения АС, и в моём случае этот подход позволил мне получить тот звук который я искал, но это вовсе не означает что этот подход есть оптимальным или единственным.
В итоге своих изысканий, я пришёл к выводу, что для достижения максимального результата необходимо корректировать АЧХ АС на основании АЧХ полученной в зоне прослушивания АС. Но перед коррекцией АЧХ следует определится с оптимальными частотами деления полос.
Найти оптимальные частоты деления полос относительно просто, достаточно измерить АЧХ динамиков по всей полосе в ближнем поле на расстоянии менее 1см от диффузора, делать это нужно на малом уровне громкости, что бы не перегрузить микрофон, ну а ВЧ динамик можно измерить от частоты 1кГц.
Далее анализируя кривизну АЧХ динамика и его Кг, очень легко увидеть на какой частоте оптимальнее всего срастить динамики.
Ниже АЧХ НЧ динамика. АЧХ СЧ динамика. АЧХ ВЧ динамика.
По результатам измерений видно что НЧ динамик держит более менее ровную АЧХ до 800Гц, но рост искажений начинается с частоты 350Гц, при этом СЧ динамик работает с относительно малыми искажениями от 300Гц до 2,5кГц, в общем более менее оптимальная частота деления НЧ и СЧ это 300Гц, а между СЧ и ВЧ это 2,5кГц.
Зигзаг на АЧХ СЧ динамика в районе 1,5кГц это резонанс от задней поверхности коробки СЧ динамика, я позже убрал его с помощью наполнителя.
Теперь всё это добро нужно свести. Я проверил много разных подходов для сведения АС, и остановился на том подходе который я опишу ниже. Этот подход не есть универсальным или единственно верный, это один из возможных подходов сведения АС, и в моём случае этот подход позволил мне получить тот звук который я искал, но это вовсе не означает что этот подход есть оптимальным или единственным.
В итоге своих изысканий, я пришёл к выводу, что для достижения максимального результата необходимо корректировать АЧХ АС на основании АЧХ полученной в зоне прослушивания АС. Но перед коррекцией АЧХ следует определится с оптимальными частотами деления полос.
Найти оптимальные частоты деления полос относительно просто, достаточно измерить АЧХ динамиков по всей полосе в ближнем поле на расстоянии менее 1см от диффузора, делать это нужно на малом уровне громкости, что бы не перегрузить микрофон, ну а ВЧ динамик можно измерить от частоты 1кГц.
Далее анализируя кривизну АЧХ динамика и его Кг, очень легко увидеть на какой частоте оптимальнее всего срастить динамики.
Ниже АЧХ НЧ динамика. АЧХ СЧ динамика. АЧХ ВЧ динамика.
По результатам измерений видно что НЧ динамик держит более менее ровную АЧХ до 800Гц, но рост искажений начинается с частоты 350Гц, при этом СЧ динамик работает с относительно малыми искажениями от 300Гц до 2,5кГц, в общем более менее оптимальная частота деления НЧ и СЧ это 300Гц, а между СЧ и ВЧ это 2,5кГц.
Зигзаг на АЧХ СЧ динамика в районе 1,5кГц это резонанс от задней поверхности коробки СЧ динамика, я позже убрал его с помощью наполнителя.
Последний раз редактировалось uriy 22 апр 2024, 17:35, всего редактировалось 1 раз.
-
uriy
- Магистр электроники
- Сообщения: 1468
- Стаж: 2 года 7 месяцев
- Репутация: 447
- Откуда: Ukraine
- Аудио система: Цифраактив
Re: DIY цифроактивная трёхполосная АС ближнего поля.
Определившись с частотами раздела полос в сигма студио очень легко реализовать КИХ деление полос с помощью библиотечных КИХ фильтров. При этом можно внутри сигма студио смотреть на результирующую АЧХ этого кросовера с помощью пробника и стимула.
В самом меню фильтра можно выбрать его порядок и оконную функцию.
Как видно из настроек я остановился на 512 порядке КИХ фильтра, это обеспечивает достаточную для моих задач крутизну среза и не вносит существенную временную задержку в сигнал что облегчает просмотр видео в ютубе без ощутимого отставания звука от видео.
Последний раз редактировалось uriy 22 апр 2024, 17:19, всего редактировалось 1 раз.
-
uriy
- Магистр электроники
- Сообщения: 1468
- Стаж: 2 года 7 месяцев
- Репутация: 447
- Откуда: Ukraine
- Аудио система: Цифраактив
Re: DIY цифроактивная трёхполосная АС ближнего поля.
Итак, после раздела сигнала на полосы уже можно найти акустические центра динамиков АС и ввести необходимую задержку в каждую полосу, что бы выровнять акустические центра динамиков.
Это очень легко сделать с помощью степ респонза, измеряем АФЧХ сигнал в точке прослушивания и смотрим на степ респонз, зная что НЧ динамик как правило отстаёт от СЧ и ВЧ динамика, необходимо выносить задержку в СЧ и ВЧ полосу что бы получить как можно более согласованный фронт степ респонза.
Это будет выглядеть как то так.
Это степ респронз когда акустические центра не выровнены. Это когда мы уже близко к цели.
А этот результат можно уже считать приемлемым.
Это очень легко сделать с помощью степ респонза, измеряем АФЧХ сигнал в точке прослушивания и смотрим на степ респонз, зная что НЧ динамик как правило отстаёт от СЧ и ВЧ динамика, необходимо выносить задержку в СЧ и ВЧ полосу что бы получить как можно более согласованный фронт степ респонза.
Это будет выглядеть как то так.
Это степ респронз когда акустические центра не выровнены. Это когда мы уже близко к цели.
А этот результат можно уже считать приемлемым.
-
uriy
- Магистр электроники
- Сообщения: 1468
- Стаж: 2 года 7 месяцев
- Репутация: 447
- Откуда: Ukraine
- Аудио система: Цифраактив
Re: DIY цифроактивная трёхполосная АС ближнего поля.
Задержка в полосы в сигма студио вводится с помощью этих блоков.
Собственно степ респонз показывает насколько наши три динамика работают синхронно и синфазно.
-
uriy
- Магистр электроники
- Сообщения: 1468
- Стаж: 2 года 7 месяцев
- Репутация: 447
- Откуда: Ukraine
- Аудио система: Цифраактив
Re: DIY цифроактивная трёхполосная АС ближнего поля.
Итак, частоту раздела полос мы нашли, акустические центра динамиков выровняли.
Теперь начинается самое сложное.
Коррекция АЧХ АС.
Коррекцию АЧХ можно производить с учётом влиянии комнаты используя АЧХ полученную в зоне прослушивания или на оси АС, или без влияния комнаты используя временное окно для измеренной АЧХ, либо измерение АС в заглушенной камере или на открытом воздухе.
Я эмпирическим путём установил то, что в моём случае коррекция АЧХ в зоне прослушивания с учётом влияния комнаты даёт самый лучший результат из всех остальных, при соблюдении некоторых условий.
Одно из условий это подбор оптимального октавного сглаживания измеренной АЧХ в программе REW, сама программа REW и сигма студио умеет автоматически рассчитывать настройку фильтров эквалайзера по измеренной и заданной целевой АЧХ, но нужно подобрать оптимальное значение октавного сглаживания.
Другое условие, для коррекции НЧ звена его АЧХ нужно получать в ближнем поле, иначе получить согласованность между СЧ и НЧ будет весьма и весьма проблематично, так как на результат измерения в зоне прослушивания очень сильно влияет комната, в итоге понять что и куда нужно крутить, весьма сложно.
Так же я установил что коррекции АЧХ с помощью КИХ фильтра приводит к более предсказуемому результату т.е. КИХ позволяет получать измеряемую АЧХ наиболее близкую к расчётной АЧХ.
Но есть один нюанс в КИХ фильтре, что бы скорректировать АЧХ на низких частотах, нужно применять длинный фильтр который уже вносит неприемлемую задержку в сигнал при просмотре видео. С другой стороны методом проб и ошибок я пришёл к выводу, что нет нужды корректировать НЧ диапазон с большой точностью, другими словами в НЧ диапазоне можно смело применять эквализацию с помощью БИХ фильтров.
В конечном итоге я применяю коррекцию АЧХ с помощью БИХ фильтров в диапазоне 40-300Гц на основании АЧХ полученной в ближнем поле, а выше 300Гц я применяю КИХ коррекцию АЧХ, на основании АЧХ полученной в зоне прослушивания.
В целом можно весь диапазон корректировать БИХ эквализацией, просто точность будет немного другая.
Теперь начинается самое сложное.
Коррекция АЧХ АС.
Коррекцию АЧХ можно производить с учётом влиянии комнаты используя АЧХ полученную в зоне прослушивания или на оси АС, или без влияния комнаты используя временное окно для измеренной АЧХ, либо измерение АС в заглушенной камере или на открытом воздухе.
Я эмпирическим путём установил то, что в моём случае коррекция АЧХ в зоне прослушивания с учётом влияния комнаты даёт самый лучший результат из всех остальных, при соблюдении некоторых условий.
Одно из условий это подбор оптимального октавного сглаживания измеренной АЧХ в программе REW, сама программа REW и сигма студио умеет автоматически рассчитывать настройку фильтров эквалайзера по измеренной и заданной целевой АЧХ, но нужно подобрать оптимальное значение октавного сглаживания.
Другое условие, для коррекции НЧ звена его АЧХ нужно получать в ближнем поле, иначе получить согласованность между СЧ и НЧ будет весьма и весьма проблематично, так как на результат измерения в зоне прослушивания очень сильно влияет комната, в итоге понять что и куда нужно крутить, весьма сложно.
Так же я установил что коррекции АЧХ с помощью КИХ фильтра приводит к более предсказуемому результату т.е. КИХ позволяет получать измеряемую АЧХ наиболее близкую к расчётной АЧХ.
Но есть один нюанс в КИХ фильтре, что бы скорректировать АЧХ на низких частотах, нужно применять длинный фильтр который уже вносит неприемлемую задержку в сигнал при просмотре видео. С другой стороны методом проб и ошибок я пришёл к выводу, что нет нужды корректировать НЧ диапазон с большой точностью, другими словами в НЧ диапазоне можно смело применять эквализацию с помощью БИХ фильтров.
В конечном итоге я применяю коррекцию АЧХ с помощью БИХ фильтров в диапазоне 40-300Гц на основании АЧХ полученной в ближнем поле, а выше 300Гц я применяю КИХ коррекцию АЧХ, на основании АЧХ полученной в зоне прослушивания.
В целом можно весь диапазон корректировать БИХ эквализацией, просто точность будет немного другая.
-
uriy
- Магистр электроники
- Сообщения: 1468
- Стаж: 2 года 7 месяцев
- Репутация: 447
- Откуда: Ukraine
- Аудио система: Цифраактив
Re: DIY цифроактивная трёхполосная АС ближнего поля.
Что бы найти коэффициенты КИХ фильтра для коррекции АЧХ, можно использовать возможности программы REW и программы ReFaze.
С помощью программы REW на основании измеренной АЧХ в зоне прослушивания рассчитываем необходимые настройки фильтров эквализации предварительно задав условия что мы это делаем для программы ReFaze.
Октавное сглаживание которое я применяю для измеренной АЧХ называется психоакустическое, такое сглаживание на мой слух даёт золотую середину между детальностью и искусственностью звука, если использовать октавное сглаживание 1/24 то звук в итоге будет несколько искусственным, так как в результаты измерений АЧХ в зоне прослушивания пролазит очень много отражёнки которую не нужно глубоко эквализировать.
Так или иначе, можно сделать коррекцию при разном сглаживании и послушать результат, далее выбрать наиболее приемлемый, что я и сделал ранее и остановился на психоакустическом сглаживании. Но это не есть истина в последней инстанции, многое зависит от акустического окружения и вашего слуха, так что разное октавное сглаживание лучше самим переслушать.
Так же я эмпирически установил то, что пик от ВЧ динамика который торчит на 17кГц, я не слышу по простой причине - я не слышу выше 14кГц. В итоге я перестал обращать внимание на всё то, что творится выше 15кГц, и не особо в ту область лез с коррекцией АЧХ, так как от неё для меня в этой области выше 15кГц толку ноль.
Так что на приведённых далее АЧХ не обращайте внимание на провалы АЧХ выше 15кГц, это в моём случае никакой погоды не делает, но это не означает того, что для вас эта область не важна, если она важна то выровнять её не проблема, просто конкретно в моём случае, она меня не волнует.
От ВЧ динамика с алюминиевым пыльником и пиком на 17кГц, я в итоге отказался в пользу шёлкового ВЧ динамика, чисто с эстетической стороны мне мозолил глаза алюминиевый пыльник. Пик на 17кГц меня вовсе не беспокоил.
Далее будут показаны АЧХ уже с шёлковым ВЧ динамиком.
С помощью программы REW на основании измеренной АЧХ в зоне прослушивания рассчитываем необходимые настройки фильтров эквализации предварительно задав условия что мы это делаем для программы ReFaze.
Октавное сглаживание которое я применяю для измеренной АЧХ называется психоакустическое, такое сглаживание на мой слух даёт золотую середину между детальностью и искусственностью звука, если использовать октавное сглаживание 1/24 то звук в итоге будет несколько искусственным, так как в результаты измерений АЧХ в зоне прослушивания пролазит очень много отражёнки которую не нужно глубоко эквализировать.
Так или иначе, можно сделать коррекцию при разном сглаживании и послушать результат, далее выбрать наиболее приемлемый, что я и сделал ранее и остановился на психоакустическом сглаживании. Но это не есть истина в последней инстанции, многое зависит от акустического окружения и вашего слуха, так что разное октавное сглаживание лучше самим переслушать.
Так же я эмпирически установил то, что пик от ВЧ динамика который торчит на 17кГц, я не слышу по простой причине - я не слышу выше 14кГц. В итоге я перестал обращать внимание на всё то, что творится выше 15кГц, и не особо в ту область лез с коррекцией АЧХ, так как от неё для меня в этой области выше 15кГц толку ноль.
Так что на приведённых далее АЧХ не обращайте внимание на провалы АЧХ выше 15кГц, это в моём случае никакой погоды не делает, но это не означает того, что для вас эта область не важна, если она важна то выровнять её не проблема, просто конкретно в моём случае, она меня не волнует.
От ВЧ динамика с алюминиевым пыльником и пиком на 17кГц, я в итоге отказался в пользу шёлкового ВЧ динамика, чисто с эстетической стороны мне мозолил глаза алюминиевый пыльник. Пик на 17кГц меня вовсе не беспокоил.
Далее будут показаны АЧХ уже с шёлковым ВЧ динамиком.
-
uriy
- Магистр электроники
- Сообщения: 1468
- Стаж: 2 года 7 месяцев
- Репутация: 447
- Откуда: Ukraine
- Аудио система: Цифраактив
Re: DIY цифроактивная трёхполосная АС ближнего поля.
С помощью программы REW я получаю усреднённую АЧХ АС в зоне прослушивания музыки на основании двух точек измерения, одну АЧХ я получаю чётко по центру своей головы, а вторую АЧХ я получаю сдвинув микрофон в сторону на 20см от центра в сторону той АС которую хочу корректировать. Далее я усредняю две АЧХ, такой подход позволяет несколько скомпенсировать влияние интерференции волн в помещении.
Ниже АЧХ полученные в зоне прослушивания в двух точках. А это уже усредненная АЧХ на основании которой я нахожу настройки эквалайзера с помощью REW.
Из АЧХ видно что СЧ динамик имеет малую чувствительность, а коррекцию АЧХ правильнее всего производить всегда в минус, но я откорректировал АЧХ в СЧ диапазоне в плюс, так как у меня огромный запас по мощности и мне так было проще.
Я слушаю АС в ближнем поле и мощности в 10Вт мне боле чем достаточно для того, что бы появилось непреодолимое желание сделать тише, а усилки я поставил 50Вт на канал, так что в моём случае коррекция АЧХ в +10дБ не приводит к клипированию выхода ЦАПа и мне просто так было удобнее сделать. По хорошему, если есть необходимость слушать АС на полной мощности ЦАПа то нужно применять другую стратегию коррекции АЧХ. Но я выбрал самый лёгкий путь, так как знаю что я очень редко когда слушаю АС на громкости при которой ЦАП выдаёт хотя бы 10Вт на канал.
Условие которое следует соблюсти при нахождении параметров настройки эквалайзера, это одинаковость уровня целевой АЧХ как в левой так и в правой АС, т.е. если выбрали уровень целевой АЧХ на 83дБ для одной АС, то и для второй АС это уровень должен быть 83дБ, это очень важно для равномерной громкости в обеих АС на всём частотном диапазоне в котором производится коррекция, от этого зависит центр сцены. В общем с помощью REW я нахожу настройки эквалайзера в полосе 300-20000Гц, далее уже эти настройки импортирую в программу rePhase.
Как пользоваться EQ в REW очень хорошо показано в этом видео.
Ниже АЧХ полученные в зоне прослушивания в двух точках. А это уже усредненная АЧХ на основании которой я нахожу настройки эквалайзера с помощью REW.
Из АЧХ видно что СЧ динамик имеет малую чувствительность, а коррекцию АЧХ правильнее всего производить всегда в минус, но я откорректировал АЧХ в СЧ диапазоне в плюс, так как у меня огромный запас по мощности и мне так было проще.
Я слушаю АС в ближнем поле и мощности в 10Вт мне боле чем достаточно для того, что бы появилось непреодолимое желание сделать тише, а усилки я поставил 50Вт на канал, так что в моём случае коррекция АЧХ в +10дБ не приводит к клипированию выхода ЦАПа и мне просто так было удобнее сделать. По хорошему, если есть необходимость слушать АС на полной мощности ЦАПа то нужно применять другую стратегию коррекции АЧХ. Но я выбрал самый лёгкий путь, так как знаю что я очень редко когда слушаю АС на громкости при которой ЦАП выдаёт хотя бы 10Вт на канал.
Условие которое следует соблюсти при нахождении параметров настройки эквалайзера, это одинаковость уровня целевой АЧХ как в левой так и в правой АС, т.е. если выбрали уровень целевой АЧХ на 83дБ для одной АС, то и для второй АС это уровень должен быть 83дБ, это очень важно для равномерной громкости в обеих АС на всём частотном диапазоне в котором производится коррекция, от этого зависит центр сцены. В общем с помощью REW я нахожу настройки эквалайзера в полосе 300-20000Гц, далее уже эти настройки импортирую в программу rePhase.
Как пользоваться EQ в REW очень хорошо показано в этом видео.
-
uriy
- Магистр электроники
- Сообщения: 1468
- Стаж: 2 года 7 месяцев
- Репутация: 447
- Откуда: Ukraine
- Аудио система: Цифраактив
Re: DIY цифроактивная трёхполосная АС ближнего поля.
С помощью программы REW я получаю параметры настройки эквалайзера и после сохранения этих параметров в файл я открываю программу RePhase и импортирую в эту программу файл созданный программой REW.
Следует следить что бы частота дискретизации была везде одинаковая в REW, RePhase, и сигма студио, у меня выбрано 48кГц, так же длина фильтра должна быть одинаковая в RePhase и в сигма студио, в данном примере длина фильтра 1024 семплов, что позволяет получить приемлемую форму коррекции АЧХ с малой временной задержкой сигнала.
При нажатии кнопки сгенерировать программа RePhase создаст тхт файл в котором будут содержатся необходимые коэффициенты для КИХ фильтра, заходим в сигма студио, выбираем КИХ фильтр и добавляем в него файл который рассчитала RePhase. Ну и после прошивки дсп делаем измерение и смотрим на результат.
Синяя это исходная АЧХ, а красная АЧХ это с учётом КИХ коррекции.
Видно что REW не смогла хорошо скомпенсировать АЧХ в зоне ниже 500Гц, это можно исправить, но это сейчас не суть важно, тут главное увидеть сам процесс введения КИХ коррекции АЧХ.
При нажатии кнопки сгенерировать программа RePhase создаст тхт файл в котором будут содержатся необходимые коэффициенты для КИХ фильтра, заходим в сигма студио, выбираем КИХ фильтр и добавляем в него файл который рассчитала RePhase. Ну и после прошивки дсп делаем измерение и смотрим на результат.
Синяя это исходная АЧХ, а красная АЧХ это с учётом КИХ коррекции.
Видно что REW не смогла хорошо скомпенсировать АЧХ в зоне ниже 500Гц, это можно исправить, но это сейчас не суть важно, тут главное увидеть сам процесс введения КИХ коррекции АЧХ.
-
uriy
- Магистр электроники
- Сообщения: 1468
- Стаж: 2 года 7 месяцев
- Репутация: 447
- Откуда: Ukraine
- Аудио система: Цифраактив
Re: DIY цифроактивная трёхполосная АС ближнего поля.
Теперь настало время повозится с НЧ диапазоном 20-300Гц.
Я считаю что это самый неоднозначный и самый спорный диапазон частот. Пожалуй есть три существенных переменных которые влияют на НЧ диапазон, первая и самая вредная переменная это комната и геометрическое положение в ней вас и АС, вторая переменная это резонанс НЧ динамика который ограничивает мощность его излучения ниже частоты его резонанса в корпусе, ну и третья переменная это наше субъективное понимание того какой должен быть бас. Следует учитывать тот факт, что большинство композиций сводятся на нефазолинейных АС и НЧ диапазон сведён с учётом свойств АС в студии и слуховых предпочтений звукоинженера.
Сведение НЧ и СЧ полосы с учётом свойств комнаты усложнено тем, что АЧХ НЧ диапазона в зоне прослушивания не отображает полной картины нашего восприятия НЧ диапазона. АЧХ НЧ диапазона в зоне просушивания лишь частично коррелирует с нашим восприятием этого диапазона частот, на АЧХ будут видны явно выраженные максимумы и минимуму стоячей волны в комнате, эти максимумы и минимумы мешают получить опорную АЧХ на основании которой можно сделать приемлемую автоматическую коррекцию НЧ диапазона.
Что бы уменьшить влияние комнатных мод на измерения АЧХ, приходится располагать микрофон как можно ближе к диффузору НЧ динамика, при этом мы теряем привязку по уровню громкости между АЧХ СЧ диапазона и НЧ диапазона, это есть головная боль, нужно учитывать этот момент.
Я в своих экспериментах с НЧ диапазоном понял одну вещь, с этим диапазоном можно играться вечно и так и не прийти к некоему однозначному выводу.
Если вести речь за коррекцию АЧХ СЧ и ВЧ диапазона то там всё намного прозаичней и легче, в этом диапазоне намного проще услышать преимущества и недостатки того или иного метода коррекции АЧХ, а вот с НЧ диапазоном всё намного сложнее, в итоге я принял самое банальное решение, не трогать НЧ диапазон в явном виде т.е. я не корректирую НЧ диапазон в линию, я просто вношу коррекцию спада АЧХ НЧ полосы, и на слух прижимаю самый громкий стояк в районе 120Гц. Попытка убрать горбы и провалы стояков приводят к весьма странным эффектам. В общем НЧ диапазон самый сложный и неоднозначный.
Для того что бы внести коррекцию в НЧ диапазон с помощью автоматического эквалайзера в сигма студио нужно с помощью REW создать тхт файл опорной АЧХ. Далее этот файл подгружается в автоматический эквалайзер сигма студио и уже в нём производится коррекция в заданных нами параметрах. В моём случае мне нужно было расширить НЧ диапазон до 40Гц и придавить стояк 120Гц. И у меня это выглядит как то так. В целом автоматический эквалайзер в сигма студио ни чем не хуже эквалайзера в REW и если не хочется возится с КИХ коррекцией АЧХ, то можно использовать только автоматический эквалайзер в сигма студио, удобство использования автоматический эквалайзер в сигма студио в том, что он интерактивен, и изменения в настройках эквалайзера автоматически передаются в ДСП и вы слышите результат сразу. Это порой сильно ускоряет тонкую подстроку АС.
Как успешно импортировать АЧХ из REW в сигма студио можно посмотреть в этом видео.
Я считаю что это самый неоднозначный и самый спорный диапазон частот. Пожалуй есть три существенных переменных которые влияют на НЧ диапазон, первая и самая вредная переменная это комната и геометрическое положение в ней вас и АС, вторая переменная это резонанс НЧ динамика который ограничивает мощность его излучения ниже частоты его резонанса в корпусе, ну и третья переменная это наше субъективное понимание того какой должен быть бас. Следует учитывать тот факт, что большинство композиций сводятся на нефазолинейных АС и НЧ диапазон сведён с учётом свойств АС в студии и слуховых предпочтений звукоинженера.
Сведение НЧ и СЧ полосы с учётом свойств комнаты усложнено тем, что АЧХ НЧ диапазона в зоне прослушивания не отображает полной картины нашего восприятия НЧ диапазона. АЧХ НЧ диапазона в зоне просушивания лишь частично коррелирует с нашим восприятием этого диапазона частот, на АЧХ будут видны явно выраженные максимумы и минимуму стоячей волны в комнате, эти максимумы и минимумы мешают получить опорную АЧХ на основании которой можно сделать приемлемую автоматическую коррекцию НЧ диапазона.
Что бы уменьшить влияние комнатных мод на измерения АЧХ, приходится располагать микрофон как можно ближе к диффузору НЧ динамика, при этом мы теряем привязку по уровню громкости между АЧХ СЧ диапазона и НЧ диапазона, это есть головная боль, нужно учитывать этот момент.
Я в своих экспериментах с НЧ диапазоном понял одну вещь, с этим диапазоном можно играться вечно и так и не прийти к некоему однозначному выводу.
Если вести речь за коррекцию АЧХ СЧ и ВЧ диапазона то там всё намного прозаичней и легче, в этом диапазоне намного проще услышать преимущества и недостатки того или иного метода коррекции АЧХ, а вот с НЧ диапазоном всё намного сложнее, в итоге я принял самое банальное решение, не трогать НЧ диапазон в явном виде т.е. я не корректирую НЧ диапазон в линию, я просто вношу коррекцию спада АЧХ НЧ полосы, и на слух прижимаю самый громкий стояк в районе 120Гц. Попытка убрать горбы и провалы стояков приводят к весьма странным эффектам. В общем НЧ диапазон самый сложный и неоднозначный.
Для того что бы внести коррекцию в НЧ диапазон с помощью автоматического эквалайзера в сигма студио нужно с помощью REW создать тхт файл опорной АЧХ. Далее этот файл подгружается в автоматический эквалайзер сигма студио и уже в нём производится коррекция в заданных нами параметрах. В моём случае мне нужно было расширить НЧ диапазон до 40Гц и придавить стояк 120Гц. И у меня это выглядит как то так. В целом автоматический эквалайзер в сигма студио ни чем не хуже эквалайзера в REW и если не хочется возится с КИХ коррекцией АЧХ, то можно использовать только автоматический эквалайзер в сигма студио, удобство использования автоматический эквалайзер в сигма студио в том, что он интерактивен, и изменения в настройках эквалайзера автоматически передаются в ДСП и вы слышите результат сразу. Это порой сильно ускоряет тонкую подстроку АС.
Как успешно импортировать АЧХ из REW в сигма студио можно посмотреть в этом видео.
Последний раз редактировалось uriy 23 апр 2024, 11:46, всего редактировалось 1 раз.
-
mtz_fish
- Почетный пользователь
- Сообщения: 188
- Стаж: 3 года 2 месяца
- Репутация: 37
- Откуда: Минск
- Аудио система: ГИ 18х5гдш4, транзисторный усилитель АВ класса - "Лимит".
Re: DIY цифроактивная трёхполосная АС ближнего поля.
Спасибо, за видео.
У самого затянувшийся проект на сборке на адау 1452.
К лету надеюсь запущу, будет полезным этот материал.
У самого затянувшийся проект на сборке на адау 1452.
К лету надеюсь запущу, будет полезным этот материал.
-
uriy
- Магистр электроники
- Сообщения: 1468
- Стаж: 2 года 7 месяцев
- Репутация: 447
- Откуда: Ukraine
- Аудио система: Цифраактив
Re: DIY цифроактивная трёхполосная АС ближнего поля.
Для того, что бы иметь стабильную звуковую стерео картинку так званой сцены, что бы инструменты не прыгали из стороны в сторону, необходимо следить за одинаковостью уровня и формы АЧХ в левой и правой АС в точке прослушивания на частотах выше 400Гц, ниже 400Гц можно попробовать добиться одинаковости АЧХ, но это весьма творческая задача и позитивный результат от такого действия будет не очевиден. Если вы сделали корректную коррекцию левой и правой АС, то при измерении АЧХ обеих АС в зоне прослушивания, вы увидите ровную АЧХ, если на общей АЧХ будут ямы и горбы выше 400Гц то где то есть ошибка которую стоит устранить.
Всё что я описал выше это всего лишь некое введение в тему, как видно из моих картинок я применил несколько спорных упрощений, я схалтурил в нескольких важных моментах, корректировать АЧХ в плюс это весьма спорное решение которое кое как оправдано когда вы точно знаете что не вгоните ни динамик ни УНЧ в клип, но такой подход упростил мне задачу подгона измерений по уровню. Я применил КИХ деление полос, что бы не иметь проблем с фазой при крутом срезе кросовера, это сильно упростило задачу успешного сведения полос, но не все признают КИХ фильтрацию. Так же я не особо заморочился с НЧ диапазоном, так как он весьма сложен в настройке и я просто выбрал самый простой путь, который дал мне некий удовлетворительный результат. Так же я ровнял АЧХ в полочку, что не всегда есть путём получения лучшего результата.
На самом деле я долго игрался с разными стратегиями деления и сведения АС, и тут я описал на мой взгляд самую простую стратегию которая даёт некий усреднённый позитивный результат. Если углубится в тему, то можно выжать куда больше чем выжал я, но тут такое дело, на определенном уровне коррекции мы начинаем балансировать между аналитическим звуком и музыкальностью композиции. Я сводил АС с такой точностью что я начинал слышать все огрехи сведения композиции т.е. я получал мониторный звук высокого разрешения что снимало некую вуаль с композиции и я начинал слышать в композиции то, что лучше и не слышать вообще. Так как мне АС нужна для прослушивания музыки, а не для её сведения, я в итоге принял решение что разрешение АС нужно снизить, иначе слушать большинство композиций которые я обычно слушаю мне будет весьма проблематично.
После эксперимента на «кошках», я понял то, что мне абсолютно нет ни какого смысла переводить HECO в актив, так как тот звук который я могу получать из «подопытного кролика» перекрывает все мои хотелки с большим запасом. Изменяя стратегию сведении и коррекции я могу получать практически любой звук, цифроактив по своей сути это некий пластилин из которого можно слепить всё что душе угодно. Само собой есть физические ограничения у цифроаткива, такие как мощность и частотный диапазон который он может перекрыть с неким уровнем искажений. Но внутри этих физических ограничений это весьма пластичная вещь, из которой можно получать звук разного уровня и характера.
Следует так же понимать и учитывать тот факт, что АС и комната это единый инструмент который влияет на восприятие звука в точке просушивания, и просто физически невозможно недостатки комнаты и расположения АС полностью компенсировать коррекцией АЧХ АС, частично коррекция компенсирует влияние комнаты на восприятие звука, но полностью избавится от влияния комнаты нельзя, это нужно учитывать когда вы пытаетесь выжать из АС то, за что она по сути не отвечает.
Но однозначно точно я могу сказать то, что сведение АС в точке прослушивания позволяет добиться ощутимо лучшего звука по сравнению с простым перебором серийных АС и усилителей к ним. Проблема любой серийной АС в том, что она универсально усреднена т.е. её АЧХ формируется без учёта свойств помещения в которой она будет стоять, это и ограничивает её. Комната как правило мешает АС хорошо воспроизводить звук, а коррекция позволяет частично компенсировать пагубное влияние комнаты на звук, этим и достигается более качественное воспроизведение звука.
Всё что я описал выше это всего лишь некое введение в тему, как видно из моих картинок я применил несколько спорных упрощений, я схалтурил в нескольких важных моментах, корректировать АЧХ в плюс это весьма спорное решение которое кое как оправдано когда вы точно знаете что не вгоните ни динамик ни УНЧ в клип, но такой подход упростил мне задачу подгона измерений по уровню. Я применил КИХ деление полос, что бы не иметь проблем с фазой при крутом срезе кросовера, это сильно упростило задачу успешного сведения полос, но не все признают КИХ фильтрацию. Так же я не особо заморочился с НЧ диапазоном, так как он весьма сложен в настройке и я просто выбрал самый простой путь, который дал мне некий удовлетворительный результат. Так же я ровнял АЧХ в полочку, что не всегда есть путём получения лучшего результата.
На самом деле я долго игрался с разными стратегиями деления и сведения АС, и тут я описал на мой взгляд самую простую стратегию которая даёт некий усреднённый позитивный результат. Если углубится в тему, то можно выжать куда больше чем выжал я, но тут такое дело, на определенном уровне коррекции мы начинаем балансировать между аналитическим звуком и музыкальностью композиции. Я сводил АС с такой точностью что я начинал слышать все огрехи сведения композиции т.е. я получал мониторный звук высокого разрешения что снимало некую вуаль с композиции и я начинал слышать в композиции то, что лучше и не слышать вообще. Так как мне АС нужна для прослушивания музыки, а не для её сведения, я в итоге принял решение что разрешение АС нужно снизить, иначе слушать большинство композиций которые я обычно слушаю мне будет весьма проблематично.
После эксперимента на «кошках», я понял то, что мне абсолютно нет ни какого смысла переводить HECO в актив, так как тот звук который я могу получать из «подопытного кролика» перекрывает все мои хотелки с большим запасом. Изменяя стратегию сведении и коррекции я могу получать практически любой звук, цифроактив по своей сути это некий пластилин из которого можно слепить всё что душе угодно. Само собой есть физические ограничения у цифроаткива, такие как мощность и частотный диапазон который он может перекрыть с неким уровнем искажений. Но внутри этих физических ограничений это весьма пластичная вещь, из которой можно получать звук разного уровня и характера.
Следует так же понимать и учитывать тот факт, что АС и комната это единый инструмент который влияет на восприятие звука в точке просушивания, и просто физически невозможно недостатки комнаты и расположения АС полностью компенсировать коррекцией АЧХ АС, частично коррекция компенсирует влияние комнаты на восприятие звука, но полностью избавится от влияния комнаты нельзя, это нужно учитывать когда вы пытаетесь выжать из АС то, за что она по сути не отвечает.
Но однозначно точно я могу сказать то, что сведение АС в точке прослушивания позволяет добиться ощутимо лучшего звука по сравнению с простым перебором серийных АС и усилителей к ним. Проблема любой серийной АС в том, что она универсально усреднена т.е. её АЧХ формируется без учёта свойств помещения в которой она будет стоять, это и ограничивает её. Комната как правило мешает АС хорошо воспроизводить звук, а коррекция позволяет частично компенсировать пагубное влияние комнаты на звук, этим и достигается более качественное воспроизведение звука.
-
mserg
- Почетный пользователь
- Сообщения: 56
- Стаж: 1 год 10 месяцев
- Репутация: 18
- Откуда: Dnipro
- Аудио система: Monitor Audio BR2 / Stereo PTERO v1.03 / Edifier R2750DB
Re: DIY цифроактивная трёхполосная АС ближнего поля.
Такие устройства, кмк ,открывают широкое поле для моделирования звучания различных комбинаций "усилитель-АС" при условии сколько-нибудь изначально линейной характеристики цифроактивной АС. Neural DSP вон продает плагины для моделирования звучания различных гитарных усилителей, и весьма не дешево продает. Думаю, когда-нибудь мы увидим ролик условного Борзенкова, заказывающего глазки от прослушивания активной акустики с DSP и пакетом настроек под звучание различных комплектов "усилитель-АС", за большие и очень большие деньги.
-
mtz_fish
- Почетный пользователь
- Сообщения: 188
- Стаж: 3 года 2 месяца
- Репутация: 37
- Откуда: Минск
- Аудио система: ГИ 18х5гдш4, транзисторный усилитель АВ класса - "Лимит".
Re: DIY цифроактивная трёхполосная АС ближнего поля.
В хиенде интересно провода продавать и всякие пирамидки.
Я как столкнулся с дсп и коррекцией, так понял, что там вариаций не початый край.
Начиная от разной возможности сведения фильтрами разных порядков и задержками, до эквалайзера.
Но думаю, что скоро и этого дела коснётся, придумают "ламповый" алгоритмы и симуляцию проводов))
Я как столкнулся с дсп и коррекцией, так понял, что там вариаций не початый край.
Начиная от разной возможности сведения фильтрами разных порядков и задержками, до эквалайзера.
Но думаю, что скоро и этого дела коснётся, придумают "ламповый" алгоритмы и симуляцию проводов))
-
uriy
- Магистр электроники
- Сообщения: 1468
- Стаж: 2 года 7 месяцев
- Репутация: 447
- Откуда: Ukraine
- Аудио система: Цифраактив
Re: DIY цифроактивная трёхполосная АС ближнего поля.
Всё правильно вы говорите. Если у вас АС линейная, то с её помощью очень легко воспроизвести любую другую менее линейную связку АС + усь. Звукари уже давно используют импульсные характеристики той или иной системы, импульсная характеристика содержит в себе все те характерные особенности, которые отличают одну АС от другой, нужно лишь иметь линейную АС которая не будет добавлять свой характер в звук. В студиях как правило имеются линейные АС. Другое дело нужен ли такой подход в бытовом применении???mserg писал(а): 24 апр 2024, 10:19 Такие устройства, кмк ,открывают широкое поле для моделирования звучания различных комбинаций "усилитель-АС" при условии сколько-нибудь изначально линейной характеристики цифроактивной АС.
Уже давно есть уйма ламповых алгоритмов, вы их можете подключить как плагин к проигрывателю на компе или смартфоне. Но как не крути, а АС должна быть не сильно паршивая что бы услышать влияние алгоритма на звук.mtz_fish писал(а): 24 апр 2024, 10:35 Но думаю, что скоро и этого дела коснётся, придумают "ламповый" алгоритмы и симуляцию проводов))
-
mserg
- Почетный пользователь
- Сообщения: 56
- Стаж: 1 год 10 месяцев
- Репутация: 18
- Откуда: Dnipro
- Аудио система: Monitor Audio BR2 / Stereo PTERO v1.03 / Edifier R2750DB
Re: DIY цифроактивная трёхполосная АС ближнего поля.
Думаю, в хайэнде вполне может стать модным продавать плагины, как только это будет поставлено на поток. К тому же, линейная АС, линейный усилитель, производительный DSP - это все прекрасно продастся в сегменте хайэнд, главное, придумать красивую легенду про материалы использованных в АС динамиков, ультралинейную АЧХ усилителя, высокую точность передачи нюансов звучания различных плагинов для DSP и т.п. Ну а рояльный лак, шпон зебрано и прочие плюхи хайэнда вообще никто не отменял. Как и пирамидки с виброразвязками. Встроить в DSP защиту от заливвки "некошерных" плагинов, утвердить плагины собственной разработки, как истинно верные - и вот вам эксклюзивный и ужасно дорогой комплект. Возвращаясь к Борзенкову и Со - им кто платит денежку, тот и "лучше звучит". Михаил уж давно рекламирует активные АС с блютузом и прочими беспроводными плюшками и приложениями для IOS / Android, чтобы управлять этим всем добром. И ничего что в таких системах нет необходимости в пирамидках для проводов. Можно поставить (например) +миллиард Дб антенны на беспроводные компоненты с волноводами из (метеоритного) серебра и прочую чушь (придумать). Пипл схавает ,будьте уверены.
И да, я думаю, в бытовом применении такие АС уместны. Не секрет что для разных жанров хотелось бы иметь разный звук домашней системы. Так тут есть его - пожалуйста, в одном комплекте можно получить достаточно разное звучание, кмк.
Конечно, цифроактив, способный реально менять свое звучание, эмулируя более дорогие / винтажные / культовые АС, будет стОить недешево, но себестоимость такого решения все же будет ниже, чем даже отдельно взятого кроссовера для колонки из "правильных" компонентов. Посмотрите на цены аудио грейд конденсаторов, катушек, резисторов и т.п. Вот, к примеру, статья о модернизации такой же акустики, как моя:
https://www.hificollective.co.uk/index. ... grade.html
В конце автор сам задает вопрос:
"Многие люди сочли бы трату 400–450 фунтов стерлингов на модификацию комплекта 8-летних динамиков, которые изначально стоили 250–290 фунтов стерлингов, полным безумием. Однако, увидев результаты испытаний, внутренности и кроссоверы некоторых дорогих динамиков аналогичного размера, я сомневаюсь, что вы сможете получить такое же качество звука от набора новых готовых динамиков, не потратив как минимум 1500 фунтов стерлингов."
Так он особо ничего не менял - проклеил корпус, виброизолировал стенки, поменял проводку и пересобрал стоковую схему кроссовера на "аудио" компонентах. Если за те же 450 фунтов у пользователя будет возможность купить АС, имеющую потенциал звучать, как несколько различных АС за полторы тысячи, думаю, он разорится на такую сумму, как минимум, исходя из вопроса экономии пространства в комнате, где стоят колонки.
И да, я думаю, в бытовом применении такие АС уместны. Не секрет что для разных жанров хотелось бы иметь разный звук домашней системы. Так тут есть его - пожалуйста, в одном комплекте можно получить достаточно разное звучание, кмк.
Конечно, цифроактив, способный реально менять свое звучание, эмулируя более дорогие / винтажные / культовые АС, будет стОить недешево, но себестоимость такого решения все же будет ниже, чем даже отдельно взятого кроссовера для колонки из "правильных" компонентов. Посмотрите на цены аудио грейд конденсаторов, катушек, резисторов и т.п. Вот, к примеру, статья о модернизации такой же акустики, как моя:
https://www.hificollective.co.uk/index. ... grade.html
В конце автор сам задает вопрос:
"Многие люди сочли бы трату 400–450 фунтов стерлингов на модификацию комплекта 8-летних динамиков, которые изначально стоили 250–290 фунтов стерлингов, полным безумием. Однако, увидев результаты испытаний, внутренности и кроссоверы некоторых дорогих динамиков аналогичного размера, я сомневаюсь, что вы сможете получить такое же качество звука от набора новых готовых динамиков, не потратив как минимум 1500 фунтов стерлингов."
Так он особо ничего не менял - проклеил корпус, виброизолировал стенки, поменял проводку и пересобрал стоковую схему кроссовера на "аудио" компонентах. Если за те же 450 фунтов у пользователя будет возможность купить АС, имеющую потенциал звучать, как несколько различных АС за полторы тысячи, думаю, он разорится на такую сумму, как минимум, исходя из вопроса экономии пространства в комнате, где стоят колонки.
-
mserg
- Почетный пользователь
- Сообщения: 56
- Стаж: 1 год 10 месяцев
- Репутация: 18
- Откуда: Dnipro
- Аудио система: Monitor Audio BR2 / Stereo PTERO v1.03 / Edifier R2750DB
Re: DIY цифроактивная трёхполосная АС ближнего поля.
Дополню. Наткнулся на его канале на рекламу Marantz m-cr612 - обычного CD-ресивера по сути, с весьма скромными характеристиками и Д классом на выходе. Так вот этот Marantz по словам Михаила(тм) офигенно раскрылся именно в режиме биампинга, будучи подключенным к колонкам на порядок его дороже. Собственно - можно сказать ,он тоже вдруг стал хайэндmserg писал(а): 24 апр 2024, 14:42 Михаил уж давно рекламирует активные АС с блютузом и прочими беспроводными плюшками и приложениями для IOS / Android, чтобы управлять этим всем добром.
-
uriy
- Магистр электроники
- Сообщения: 1468
- Стаж: 2 года 7 месяцев
- Репутация: 447
- Откуда: Ukraine
- Аудио система: Цифраактив
Re: DIY цифроактивная трёхполосная АС ближнего поля.
Нашёл видео в котором показано как пользоваться рев и рефазом. Видео длинное но в нём хорошо видно что куда нужно нажимать.
-
uriy
- Магистр электроники
- Сообщения: 1468
- Стаж: 2 года 7 месяцев
- Репутация: 447
- Откуда: Ukraine
- Аудио система: Цифраактив
Re: DIY цифроактивная трёхполосная АС ближнего поля.
Видео в котором показывалось как импортировать АЧХ из REW в автоэкью в сигма студио больше не доступно.
По этому я картинками покажу как это делается.
Когда мы получили опорную АЧХ АС в REW переходим в экспорт файла. Далее выставляем такие настройки экспорта. Сохраняем файл под нужным нам именем и в нужной нам папке.
Далее открываем сохранёны текстовый файл и добавляем к нему такую шапку.
По этому я картинками покажу как это делается.
Когда мы получили опорную АЧХ АС в REW переходим в экспорт файла. Далее выставляем такие настройки экспорта. Сохраняем файл под нужным нам именем и в нужной нам папке.
Далее открываем сохранёны текстовый файл и добавляем к нему такую шапку.
Последний раз редактировалось uriy 09 дек 2024, 23:05, всего редактировалось 1 раз.
-
uriy
- Магистр электроники
- Сообщения: 1468
- Стаж: 2 года 7 месяцев
- Репутация: 447
- Откуда: Ukraine
- Аудио система: Цифраактив
Re: DIY цифроактивная трёхполосная АС ближнего поля.
Далее в сигма студио открываем автоэкью и устанавливаем галочку и указываем путь к нашему текстовому файлу. Если всё было сделано правильно то в сигма студио мы увидим нашу измеренную опорную АЧХ.
Далее перейдя в закладку таргет респонз. Мы можем указать настройки искомой АЧХ разными способами.
Перейдя в следующую закладку мы указываем количество фильтров, максимальное количество 15, и нажимаем кнопку десигн. Сигма студио рассчитает настройки корректирующих фильтров согласно введённых ранее параметров и покажет результат. При этом если во время расчёта автоэкью к адау будет подключен программатор то настройки автоэкью автоматически зашьются в адау т.е. результат расчётов можно услышать онлайн. Что порой удобно при переборе разных стратегий коррекции АЧХ.
Перейдя в следующую закладку мы указываем количество фильтров, максимальное количество 15, и нажимаем кнопку десигн. Сигма студио рассчитает настройки корректирующих фильтров согласно введённых ранее параметров и покажет результат. При этом если во время расчёта автоэкью к адау будет подключен программатор то настройки автоэкью автоматически зашьются в адау т.е. результат расчётов можно услышать онлайн. Что порой удобно при переборе разных стратегий коррекции АЧХ.
Последний раз редактировалось uriy 10 дек 2024, 00:42, всего редактировалось 1 раз.
-
uriy
- Магистр электроники
- Сообщения: 1468
- Стаж: 2 года 7 месяцев
- Репутация: 447
- Откуда: Ukraine
- Аудио система: Цифраактив
Re: DIY цифроактивная трёхполосная АС ближнего поля.
На закладке фильтр можно делать тонкую подстройку фильтров, оно всё интерактивно т.е. изменение фильтра отображаются на картинке и передаётся в адау. Т.е. можно и видеть и слышать результат тонкой подстройки эквализации АС.
Я прикрепил архив текстового файла АЧХ который я использовал как пример, из него можно скопировать шапку для своих текстовых файлов экспортируемых из REW в сигма студио.
- Вложения
-
- 10gdw.rar
- (12.74 КБ) 167 скачиваний