Привествую всех!
Немного предистории
мой предыдущий опыт ограничивался сборкой из китов с али JLH 1969 и 2003 версии, оба получились очень удачными, во многом благодаря видео Alex и рекомендациям форумчан.
оба разные, 1969 - ближе к ламповому, 2003 - чистый транзистроный
и цель сборки двух разных усилителей именно такая и была - собрать два разных по звучанию под разные стили и настроение.
JLH 1969 удалось довести до состояния "отрыва звука от аккустики", и он стал любимым и избарнным. Слушал только его, 2003 версию использую когда большая компания и надо громко а не ярко.
При всем этом внутри сидела идея и желание сделать настоящий усилитель, и ламповая конструкция казалась, и, как в последсвии оказалась, наиболее удачной и настоящей, честной
Так как опыта с лампами у меня не было от слова "совсем" я обратился к Гуру, модератору нашего форума LinuxManiac
Искренне Благодарен Дмитрию за возможность послушать в живую, совет и рекомендацию по схеме, терпение и отзывчивость и консультацию в многих вопросах в процессе сборки.
Именно личное знакомство с Дмитрием и стало поворотным моментом в решении ДЕЛАТЬ.
И, особая благодарность за помощь с самым сложным для меня и самым важным - это выходным трансформатором.
Благодаря рекомендации, возможности живого прослушивания, и совета мой выбор остановился на на схеме двухтактного УНЧ на 6П3С (с возможностью использовать EL34).
Меньше всего хотелось заниматься слесарными работами, поэтому был приобретен готовый корпус. Так же приобретен силовой транс, несколько мешков радиодеталей, квартет выходных 6П3С и две пары 6Н9С
Вся работа заняла около месяца, неспешно по вечерам, что помогало расслабляться и отвлекаться после рабочих дней. Особенно выручало хобби жены - вязание, что освобождало меня на все 100 % по вечерам)
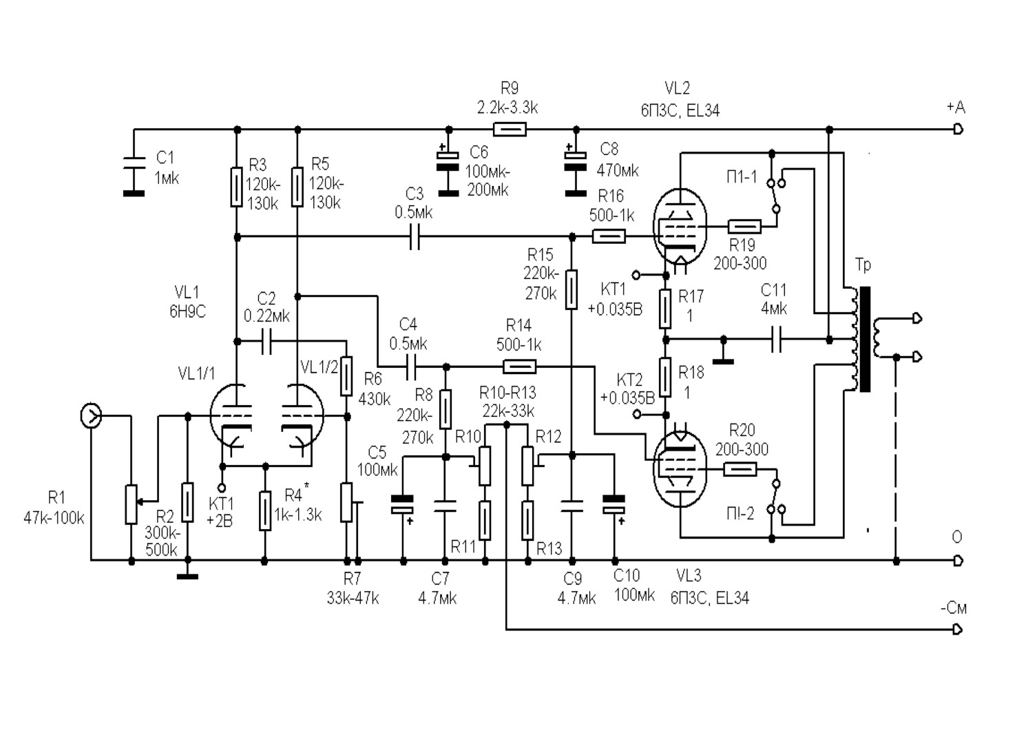
Схема усилителя:
несколько фото с процесса сборки
В процессе доводки после сборки столкнулся с проблемой фона, но благодаря помощи, поддержке и консультациям Гуру все проблемы удалось очень хорошо победить
Результаты, это просто цифры
Звучит он в РАЗЫ лучше чем цифры
мощность 4 Ом ~ 7,5 Вт
мощность 8 Ом ~ 5,5 Вт
Фон на уровне -88-89 Дб (полная тишина в аккустике)
КГИ в рабочем диапазоне от 1 Вт до 6 Вт 0,05-0,3 %
Динамический диапазон 89 Дб
так же хорошо, что лампы брал с "запасом на будущее"
одна из 6Н9С оказалась "фонящей" даже после прогрева
вторая при включении и выключении дает непонятные всплески, такие, что можно и спалить динамики
хотя обе были с хорошими характеристиками
поверьте, в живую он звучит просто НЕВЕРОЯТНО!
его 6 Вт НАМНОГО больше, чем те же 6 Вт на 1969
неспешная сборка по вечерам на протяжении месяца, первое включение с неправильным подключением сеток выходных ламп, непонимание и растерянность, поиск и исправление ошибок, второе включение, прогрев , первичная настройка и
НЕВЕРОЯТНЫЙ РЕЗУЛЬТАТ!!!!
мое первое впечатление - у меня поменяли аккустику!
это что то невероятное,
по сравнению с транзисторными, он ЗВУЧИТ, музыка ЖИВАЯ!
переслушивая свои знакомые композиции я КАЖДУЮ открывал с новой стороны и с каждой был ВАУ эффект.
как я написал Дмитрию,
в полку адептов лампового звука добавился участник!
Чувства и эмоции сложно передать,
Но я даже не предполагал что моя акустика ТАК может звучать!
Картина, детали, инструменты которых я раньше даже не слышал!
Это что-то невероятное,
Это совершенно другой звук по сравнению с транзисторами
Он живой !
Если кто то еще в состоянии принятия решения - рекомендую, ДЕЛАЙТЕ!
и главное, совет который мне очень помог: собирать ТОЛЬКО с хорошим настроением, ТОЛЬКО когда есть желание, никогда не делать при плохом самочуствии и отсутствия желания
Всем Мира и Нашей Победы!
Темы в форуме
Новые сообщения
-
01-дек Усилитель для наушников на TPA6120 с Алиэкспресс
-
01-дек Усилитель D класса на базе плат 2_062 S_AUDIO от Alex
-
28-ноя Усилитель звука D класса Clone purifi Hb 3.064 ULTRA
-
26-ноя Усилитель на модулях PTERO TAS5342
-
19-ноя Двухтактный на лампах EL34 в триодном включении
-
19-ноя МА12070. Прекрасная фрау, с которой мало кто дружит
-
18-ноя Клон nСore от Юрия Игнатьева 400 Вт (2_051_LITE)
-
15-ноя Усилитель Беслика А.И на Германиевых транзисторах v3.01
-
10-ноя Усилитель JLH 1969
-
09-ноя Немного самодельных усилителей
-
08-ноя Все про лампу гу 15
-
06-ноя Апгрейд усилителя для наушников Douk Audio U3
-
06-ноя Интересный усилитель AIYIMA A80 TPA3255 PFFB
-
02-ноя Усилитель Ampapa D1 HPF 300Wx2
-
16-окт Усилитель на плате PTERO REV 1_03 TAS5342A cборка от Alex
Новые темы
-
23-ноя Усилитель для наушников на TPA6120 с Алиэкспресс
-
04-ноя Все про лампу гу 15
-
02-ноя Немного самодельных усилителей
-
30-окт Апгрейд усилителя для наушников Douk Audio U3
-
29-окт Усилитель Ampapa D1 HPF 300Wx2
-
12-окт Усилитель Беслика А.И на Германиевых транзисторах v3.01
-
21-сен Snail II
-
15-сен Регулятор тембра
-
12-сен Усилитель, работающий от пульта ТВ.
-
08-сен Класс Д с классическим БП
-
07-сен Як звучить підсилювач на мс. STK407-090B?
-
31-авг Нужен стерео усилитель под заказ (хай енд)
-
29-авг Винтаж в помойку?
-
28-авг Помощь в подборе усилителя.
-
18-авг Усилитель D класса на базе плат 2_062 S_AUDIO от Alex
Наш youtube
Наш инстаграм
☝ Сказать спасибо!
Правила форума
Ламповый дебют: двухтакт 6н9С - 6П3С
-
sub
- Почетный пользователь
- Сообщения: 56
- Стаж: 3 года 1 месяц
- Репутация: 64
- Откуда: Киев
- Аудио система: Tube Amplifier SE 6V1P + 6P36S
JLH 1969
JLH 2003
FX-Audio - FX502S PRO
MB Quart 1000
Sony SS G3
ЦАП: SMSL DO100
Ламповый дебют: двухтакт 6н9С - 6П3С
Последний раз редактировалось sub 26 май 2024, 19:53, всего редактировалось 6 раз.
-
sub
- Почетный пользователь
- Сообщения: 56
- Стаж: 3 года 1 месяц
- Репутация: 64
- Откуда: Киев
- Аудио система: Tube Amplifier SE 6V1P + 6P36S
JLH 1969
JLH 2003
FX-Audio - FX502S PRO
MB Quart 1000
Sony SS G3
ЦАП: SMSL DO100
Re: Ламповый дебют: двухтакт 6н9С - 6П3С
Еще пару фото, не прикрепились к предыдущему
- LinuxManiac
- Добрейший модератор
- Сообщения: 1214
- Стаж: 6 лет 8 месяцев
- Репутация: 780
- Откуда: Киев
- Контактная информация:
Re: Ламповый дебют: двухтакт 6н9С - 6П3С
Поздравляю с успехом!
И спасибо за добрые слова. Я тронут.
И спасибо за добрые слова. Я тронут.
050-246-3341; Viber: 068-362-3497
- Alex
- Site Admin
- Сообщения: 4119
- Стаж: 14 лет
- Репутация: 2680
- Откуда: Kiev
- Аудио система: www.is.gd/l0dt3T
- Контактная информация:
- osscar
- Почетный пользователь
- Сообщения: 100
- Стаж: 4 года 9 месяцев
- Репутация: 18
- Откуда: Рига
- Аудио система: Самодельные усилители: Leach amp, PASS AB100,F5, Hiraga Lemonstre, MF A1 clone, JLH 1969, LM3875, Whammy HPA, RN MARSH HPA, GU32 PP, 6C33C SE...и еще немного.
Акустика: Mission m34i, Mark Audio CHR 70, CHP 70.
Источники сигнала: SONY CDP XE900E, SONY S570ES, CA C500, Arcam Rdac, Spotify, Telefunken TS860 AT440MLa (переработан) ,OBH8 SE.
Re: Ламповый дебют: двухтакт 6н9С - 6П3С
привет!
Ваш усилитель выглядит красиво и звучит так же!
Я тоже сделал на таких же лампах (вариант с буквой Е) - в качестве фиксированного источника тока используется регулятор LM - звучит хорошо, только клиппирование резче, чем в классических схемах.


и это приятное сине-оранжевое сияние:

Ваш усилитель выглядит красиво и звучит так же!
Я тоже сделал на таких же лампах (вариант с буквой Е) - в качестве фиксированного источника тока используется регулятор LM - звучит хорошо, только клиппирование резче, чем в классических схемах.


и это приятное сине-оранжевое сияние:

-
sub
- Почетный пользователь
- Сообщения: 56
- Стаж: 3 года 1 месяц
- Репутация: 64
- Откуда: Киев
- Аудио система: Tube Amplifier SE 6V1P + 6P36S
JLH 1969
JLH 2003
FX-Audio - FX502S PRO
MB Quart 1000
Sony SS G3
ЦАП: SMSL DO100
Re: Ламповый дебют: двухтакт 6н9С - 6П3С
Привет!osscar писал(а): 31 май 2024, 09:48 привет!
Ваш усилитель выглядит красиво и звучит так же!![]()
Я тоже сделал на таких же лампах (вариант с буквой Е) - в качестве фиксированного источника тока используется регулятор LM - звучит хорошо, только клиппирование резче, чем в классических схемах.
Спасибо за оценку!
добавлю фото внутри, немного хаотично, но это мой первый проект)
всю силовую часть разместил внутри корпуса (по причине размеров)
смещение на каждую выходную лампу по схеме свое фиксированное
добавил плавный пуск, селектор входа на реле
На сегодня все, ко его слушал, все в восторге, даже те, кто никогда не обращал внимание на звук
Приехал Тесть, с его слов, "я как будто сижу на концерте"
Всем Мира и Добра, Нашей Победы и интересных проектов!
-
sub
- Почетный пользователь
- Сообщения: 56
- Стаж: 3 года 1 месяц
- Репутация: 64
- Откуда: Киев
- Аудио система: Tube Amplifier SE 6V1P + 6P36S
JLH 1969
JLH 2003
FX-Audio - FX502S PRO
MB Quart 1000
Sony SS G3
ЦАП: SMSL DO100
Re: Ламповый дебют: двухтакт 6н9С - 6П3С
не то слово!
я сразу даже не понял, откуда это синее свечение
классное решение с корпусом!
отлично выглядит!
- m-shara
- Почетный спонсор
- Сообщения: 1166
- Стаж: 2 года 11 месяцев
- Репутация: 203
- Откуда: Латвия
- Аудио система: JVC TD-V662, Kenwood KX-880HX,
PP 6Н8С+EL34 20W
Акустика: Sony SS-G1 MK2
SONY WH-1000XM4,AKG K514, ATH-AVC500,
Звуковая: Focusrite 2i4
Re: Ламповый дебют: двухтакт 6н9С - 6П3С
А нет ли подобного кит-а с Али? Если кто то реально делал и остался доволен. А так, поздравляю! Выглядит достойно, и внутренний монтаж тоже отлично. А то что он хорошо звучит я даже не сомневаюсь.
Что скажут Гуру про вот такой вариант https://www.aliexpress.com/item/4000319 ... ry_from%3A
Что скажут Гуру про вот такой вариант https://www.aliexpress.com/item/4000319 ... ry_from%3A