Темы в форуме

      Youtube        TikTok       Инстаграм     ☝ Спонсировать           Правила форума   




Усилитель класса D: FX-Audio - FX502S PRO

Аватара пользователя
Carwizard
Мудрый кот
Сообщения: 334
Стаж: 4 года 6 месяцев
Репутация: 132
Откуда: KZ
Аудио система: Onkyo, PolkAudio, Jamo, Heco, Magnat, Sony SV9900, ATDAC-8AX, FX502S-PRO

Re: Усилитель класса D: FX-Audio - FX502S PRO

Сообщение Carwizard »

Justas* писал(а): 19 ноя 2021, 01:49 Да и 27-28в, никак не 32в.
А я после 32-х вольтей, пересел на 16 общего питалова. Нравится так, и температура холодная, и звучёк фоном потихоньку весьма чисто пилиндрыкает, что и требуется в 95% случаях. Опщим делаю тумблёр питания: 16/32V. Основное время фоново-прохладно с 16-и, а иногда кайфануть на вкусняшке можно на 32V, да ещё РГ положить на 15-17 часов. :)
Аватара пользователя
Canny
Постоянный житель
Сообщения: 438
Стаж: 9 лет 10 месяцев
Репутация: 80
Откуда: Ukraine
Аудио система: ICEpower ICE125ASX2

Re: Усилитель класса D: FX-Audio - FX502S PRO

Сообщение Canny »

Осталось прикрутить регулятор напряжения с 16 вольт до 32 паралельно с регулятором громкости и будет вообще кошерно! Крутишь ручку и громкость поднимается и вольты, красота! Думаю можно все это правильно рассчитать.
Аватара пользователя
dclassnik
Пользователь
Сообщения: 40
Стаж: 4 года 1 месяц
Репутация: 18
Откуда: Киев
Аудио система: USBridge Signature, Topping Dx3Pro, Rotel RCD-951, Preamp ADCOM GFP-815, Клон nСore от Юрия Игнатьева, Sound Sound SL-2lux

Re: Усилитель класса D: FX-Audio - FX502S PRO

Сообщение dclassnik »

Canny писал(а): 19 ноя 2021, 11:01 Осталось прикрутить регулятор напряжения ... и будет вообще кошерно! Крутишь ручку и громкость поднимается и вольты, красота!...
Ага, и внутрь датчик температуры, а на лицевую панель экранчик с показания в градусах или фарингейтах)
Я когда только взял FX502S PRO сразу обратил внимание на нагрев корпуса. Тогда я еще не знал, что чип отдает температуру в основном вниз. Я кинул термопару просунув ее между ребрами радиатора. С открытой верхней крышкой показывало температуру 45 град, с закрытой 55. Это со стоковым БП. Хочу добавить напряжения на минвелле, стало быть и температура поднимется. Стремно...
Аватара пользователя
Justas*
Гуру электроники☆☆☆☆
Сообщения: 2318
Стаж: 4 года 2 месяца
Репутация: 1260
Откуда: Украина
Аудио система: viewtopic.php?p=17721#p17721

Re: Усилитель класса D: FX-Audio - FX502S PRO

Сообщение Justas* »

Dysindich писал(а): 19 ноя 2021, 02:41 Вы, когда спрашивали, чем 27В лучше, 24х вольт? Вы , не подозревали, что схема не способна выдать свою заявленную (номинальную) мощность при низковольтном питании?
Это, формальный ответ.
Не только подозревал, но и пошёл на это сознательно. Не нужна мне для СЧ-ВЧ секции заявленная мощность.
Не формальный - 32В - это оптимум для данного чипа... (возможно , что стоит попробовать и 36, однако в спецификациях, уже присутствуют косвенные предупреждения...)
В продолжение преемственности , ковбои создали следующий чип - 3255. (который позволяет расширить диапазон питания и мощностей, без потери основных параметров ).
Оптимум, в плане заявленной (номинальной) мощности?
38В (даже не 36), а также 12В, относится к рекомендованному PVDD, см. картинку выше.
Предупреждения описаны в Absolute Maximum Ratings, там мелькает 50В.
Кому нужна мощность, выбирают PVDD – 38В, или переходят на 3255.
причем, для усилей Д проблемы с температурным режимом располагаются в диапазоне холостого хода и в меньшей степени соотносятся с режимами больших мощностей, в пределах разумного).
Ещё как соотносится. Выбирая бОльшю мощнось, выбираем большее PVDD. Соответственно растёт нагрев чипа и индуктивностей. «Thermal performance is also impacted by PVDD voltage and switching frequency».
Ежу понятно, что даже без сигнала на входе, на выходе присутствует тактовая.
Чтобы не измерять температуру пальцем, существует такая табличка, для «Continuous Output Power»
3.PNG
Не смотря на развёрнутый ответ, я так и не увидел ответа на мой вопрос: «есть ли какие либо преимущества при повышенном PVDD, кроме увеличения Output Power и мизерного повышения Fpwm?"
Согласно схеме, PVDD идёт только на выходные ключи
2.PNG
VladimirG
Постоянный житель
Сообщения: 288
Стаж: 5 лет 2 месяца
Репутация: 18
Откуда: Подмосковье
Аудио система: сетевой плеер SMSL Dp5, усилитель мостовой ICE50ASX2 BTL, наушники hifiman he400i, колонки Dali Opticon 6

Re: Усилитель класса D: FX-Audio - FX502S PRO

Сообщение VladimirG »

Justas* писал(а): 19 ноя 2021, 11:43
Dysindich писал(а): 19 ноя 2021, 02:41 Вы, когда спрашивали, чем 27В лучше, 24х вольт? Вы , не подозревали, что схема не способна выдать свою заявленную (номинальную) мощность при низковольтном питании?
Это, формальный ответ.
Не смотря на развёрнутый ответ, я так и не увидел ответа на мой вопрос: «есть ли какие либо преимущества при повышенном PVDD, кроме увеличения Output Power и мизерного повышения Fpwm?"
Согласно схеме, PVDD идёт только на выходные ключи
2.PNG
Редкий случай, но поверил на слово и прикупил блок 30 В 5 А, что сказать, изменений в лучшую сторону не заметил, кроме перегрева усилителя. Поэтому, вернулся к старому варианту 24 В.
Аватара пользователя
LinuxManiac
Добрейший модератор
Сообщения: 1220
Стаж: 6 лет 8 месяцев
Репутация: 780
Откуда: Киев
Контактная информация:

Re: Усилитель класса D: FX-Audio - FX502S PRO

Сообщение LinuxManiac »

Тема почищена от неуместных сообщений.
Прошу обсуждение того, что кому не нравится на Форуме, вести не здесь.
Модератор.
050-246-3341; Viber: 068-362-3497
Аватара пользователя
Dysindich
Гуру электроники☆☆☆☆
Сообщения: 900
Стаж: 4 года 10 месяцев
Репутация: 220
Откуда: Liege, Belgium
Аудио система: Onkyo Integra M-506 / Technics sb -m1000/ Lynx D-78-Lynx P05 / Sony NW-WM1A /Koss Porta pro/ Zidoo Neo Alpha /Clone N-Core

Re: Усилитель класса D: FX-Audio - FX502S PRO

Сообщение Dysindich »

Весьма желательно почистить тему от флуда , в виде множественного копипаста публикаций из официальных материалов разработчиков ЧИПа, не относящихся к теме конкретного усилителя FX-Audio-502S PRO.
Вроде бы, тема родилась из побуждения помочь бегиннерам радиоэлектроники достичь чего-то...
If you are a pilot, then you are already not shit!
Аватара пользователя
Dysindich
Гуру электроники☆☆☆☆
Сообщения: 900
Стаж: 4 года 10 месяцев
Репутация: 220
Откуда: Liege, Belgium
Аудио система: Onkyo Integra M-506 / Technics sb -m1000/ Lynx D-78-Lynx P05 / Sony NW-WM1A /Koss Porta pro/ Zidoo Neo Alpha /Clone N-Core

Re: Усилитель класса D: FX-Audio - FX502S PRO

Сообщение Dysindich »

Раз уж, сообщения публикуются непосредственно здесь... Хотелось бы спросить: а почему , при реализации схемотехники , китайцы "удушили усилок" питанием, а потом наврали в ТТХ с явным несоответствием заявленной выходной мощностью усилителя и реальной мощностью прилагаемого блока питания?
Хотелось бы спросить у Доктора Юстеса:
какой смысл запитывать усилитель пониженным напряжением?
If you are a pilot, then you are already not shit!
Аватара пользователя
Dysindich
Гуру электроники☆☆☆☆
Сообщения: 900
Стаж: 4 года 10 месяцев
Репутация: 220
Откуда: Liege, Belgium
Аудио система: Onkyo Integra M-506 / Technics sb -m1000/ Lynx D-78-Lynx P05 / Sony NW-WM1A /Koss Porta pro/ Zidoo Neo Alpha /Clone N-Core

Re: Усилитель класса D: FX-Audio - FX502S PRO

Сообщение Dysindich »

Что касается упомянутой таблицы №12 из очень полезных материалов...
Кто-то - пальцем водит по строчкам, а кто-то , в соответствие с текстовым комментом разработчика и задумывается...
В данном случае, данная таблица (имея конкретные ссылки в тексте) призвана задуматься разработчиков над идеей повышения частоты дискретизации... Чтобы люди могли воочию убедиться, что простое, бездумное повышение оной до 600 (супротив 450) приводит к ЗНАЧИТЕЛЬНОЙ нагрузке ЧИПа (тепловой в том числе) даже вне участия полезного входного сигнала. (причем, нет никаких ссылок на прирост качества в звуке).
Если, совсем коротко, то - и при 20Ваттах выхода при 600 кГц несущей - достигается разогрев ЧИПа, что и при 80ти Ваттах при частоте сканирования в 450 кГц!! Вот, таблица данная , для этого ( в первую очередь) была создана.
Однако, за спорами "ни о чем" мы и ребеночка умудрились выплеснуть! Что конкретно, может почерпнуть прыщавый шрайбикус , заглянув на наш форум? Да, - ничего!
Хотелось бы, чтобы наши Гуру - упражнялись в конкретных рекомендациях (конкретных, что и почему...), а не выставляли свои детородные органы в качестве аргументов личной значимости.
Во, блин... и тут, Остапа понесло... Никогда не думал, что услышу, что питание УМ в усилителе - это - всего лишь "питание выходных ключей".
If you are a pilot, then you are already not shit!
Аватара пользователя
Justas*
Гуру электроники☆☆☆☆
Сообщения: 2318
Стаж: 4 года 2 месяца
Репутация: 1260
Откуда: Украина
Аудио система: viewtopic.php?p=17721#p17721

Re: Усилитель класса D: FX-Audio - FX502S PRO

Сообщение Justas* »

Dysindich писал(а): 19 ноя 2021, 21:41 Раз уж, сообщения публикуются непосредственно здесь... Хотелось бы спросить: а почему , при реализации схемотехники , китайцы "удушили усилок" питанием, а потом наврали в ТТХ с явным несоответствием заявленной выходной мощностью усилителя и реальной мощностью прилагаемого блока питания?
Хотелось бы спросить у Доктора Юстеса:
какой смысл запитывать усилитель пониженным напряжением?
На первый вопрос. А Вы всегда верите «честным» китайцам, они же никогда не врут.
На второй. О смысле я уже писал, да и не только я. Не нужна такая мощность и соответственно нагрев. Кстати, мой ник Justas, не стоит перевирать.
Никогда не думал, что услышу, что питание УМ в усилителе - это - всего лишь "питание выходных ключей".
Где услышали?
Я писал:
Согласно схеме, PVDD идёт только на выходные ключи
Не пойму я Вас. То Вы жалуетесь на копипаст, с пожеланием к администрации «почистить», то оказывается что он полезный…
Dysindich писал(а): 19 ноя 2021, 22:00 Во, блин... и тут, Остапа понесло...
:lol:
Хотелось бы, чтобы наши Гуру - упражнялись в конкретных рекомендациях (конкретных, что и почему...), а не выставляли свои детородные органы в качестве аргументов личной значимости.
Пожалуй поддержу!
Аватара пользователя
Carwizard
Мудрый кот
Сообщения: 334
Стаж: 4 года 6 месяцев
Репутация: 132
Откуда: KZ
Аудио система: Onkyo, PolkAudio, Jamo, Heco, Magnat, Sony SV9900, ATDAC-8AX, FX502S-PRO

Re: Усилитель класса D: FX-Audio - FX502S PRO

Сообщение Carwizard »

Dysindich писал(а): 19 ноя 2021, 21:41 ...какой смысл запитывать усилитель пониженным напряжением?
Что у луноликих было в шаговой доступности массово и дёшево из питалова, тем и комплектуют. Иного разумения тут как бы и не просматривается.
Аватара пользователя
Dysindich
Гуру электроники☆☆☆☆
Сообщения: 900
Стаж: 4 года 10 месяцев
Репутация: 220
Откуда: Liege, Belgium
Аудио система: Onkyo Integra M-506 / Technics sb -m1000/ Lynx D-78-Lynx P05 / Sony NW-WM1A /Koss Porta pro/ Zidoo Neo Alpha /Clone N-Core

Re: Усилитель класса D: FX-Audio - FX502S PRO

Сообщение Dysindich »

Так, никто и не скрывал, некоторых игроебовств китайских. для чего задавать безответные вопросы про питалово?
Сто раз , уже отвечал, что : кому-то , и кобыла - невеста!
И что, ? нужно стремиться к деградации предложенного? Чем отличается "остроумный вопрос" ко мне , "...почему нужно питать усиль "повышенным напряжением"?..." , от моего вопроса : " ... для чего потребовалось запитать ЧИП - ПОНИЖЕННЫМ напряжением??..."
И, чего? Опять, кому-то , и кобыла...?
If you are a pilot, then you are already not shit!
Аватара пользователя
Dysindich
Гуру электроники☆☆☆☆
Сообщения: 900
Стаж: 4 года 10 месяцев
Репутация: 220
Откуда: Liege, Belgium
Аудио система: Onkyo Integra M-506 / Technics sb -m1000/ Lynx D-78-Lynx P05 / Sony NW-WM1A /Koss Porta pro/ Zidoo Neo Alpha /Clone N-Core

Re: Усилитель класса D: FX-Audio - FX502S PRO

Сообщение Dysindich »

ХОТЕЛОСЬ БЫ , не эмоциональной реакции обыденной соцсети, а конкретного реагирования на технические аспекты обсуждаемой темы....
К чему, Вы , привели таблицу №12? Кроме копипасты, крайне важно озвучивать свои мысли, чтобы было понятно, что Вы пытались сказать....
Я, после провокации, - высказывался.. (не уж-то, еще раз, следует повторить мои комментарии по таблице №12?)
Вы, случайно, не ревнуете? Так - Боже упаси!, я, не коим образом не покусЯюсь на Ваш заслуженный авторитет. Хотелось бы, чтобы вместо "язвительных замечаний" человек говорил по простому ...: ...вот,так и так, потому что, так и так...
If you are a pilot, then you are already not shit!
Аватара пользователя
Dysindich
Гуру электроники☆☆☆☆
Сообщения: 900
Стаж: 4 года 10 месяцев
Репутация: 220
Откуда: Liege, Belgium
Аудио система: Onkyo Integra M-506 / Technics sb -m1000/ Lynx D-78-Lynx P05 / Sony NW-WM1A /Koss Porta pro/ Zidoo Neo Alpha /Clone N-Core

Re: Усилитель класса D: FX-Audio - FX502S PRO

Сообщение Dysindich »

"... Не нужна такая мощность и соответственно нагрев. Кстати, мой ник Justas, не стоит перевирать..."
=========================
Не нужна , кому?
Царь и Бог, сказал - : "... не нужна!..."

Если не нужна, то зачем покупать 3250 и потом начинать оправдания деградирования идеи? Честно, я не понимаю! (что касается Вашего псевдонима, то - прошу прощения!, я , действительно не знал о подобных лингво-вывертах и не правильно воспринял ваш литературный псевдоним.)
If you are a pilot, then you are already not shit!
Аватара пользователя
Justas*
Гуру электроники☆☆☆☆
Сообщения: 2318
Стаж: 4 года 2 месяца
Репутация: 1260
Откуда: Украина
Аудио система: viewtopic.php?p=17721#p17721

Re: Усилитель класса D: FX-Audio - FX502S PRO

Сообщение Justas* »

Dysindich писал(а): 19 ноя 2021, 23:25 ХОТЕЛОСЬ БЫ , не эмоциональной реакции обыденной соцсети, а конкретного реагирования на технические аспекты обсуждаемой темы....
Я, после провокации, - высказывался..
Хотелось бы, чтобы вместо "язвительных замечаний" человек говорил по простому ...: ...вот,так и так, потому что, так и так...
Где в моих постах Вы нашли эмоции, провокации, язвительные замечания? Где я использую «высокий слог» вместо того, чтобы говорить по простому?
Мне кажется, всё с точностью до наоборот.
Примеры? Пожалуйста, нелюбимая Вами копипаста:
- Вы, случайно, не ревнуете? Так - Боже упаси!, я, не коим образом не покусЯюсь на Ваш заслуженный авторитет.
- Сто раз , уже отвечал, что : кому-то , и кобыла - невеста!
- Кто-то - пальцем водит по строчкам, а кто-то , в соответствие с текстовым комментом разработчика и задумывается... (кто водит, а кто задумывается, я думаю понятно)
- Хотелось бы, чтобы наши Гуру - упражнялись в конкретных рекомендациях (конкретных, что и почему...), а не выставляли свои детородные органы в качестве аргументов личной значимости.
- Не нужна , кому? Царь и Бог, сказал - : "... не нужна!..." (кто Царь и Бог, я тоже понял) :D
И т.д.
К чему, Вы , привели таблицу №12? Кроме копипасты, крайне важно озвучивать свои мысли, чтобы было понятно, что Вы пытались сказать....
Попытаюсь озвучить мысль по простому, вот,так и так, потому что, так и так.
Ваши слова:
Ковбои, обеспечили довольно эффективный термоинтерфейс. При его реализации - температура элементов (на ощупь) - едва тепленькая (учитывая температуру тела и повышенную чувствительность кончиков пальцев, фактическая температура не превышает 40 градусов , ни при каких условиях. Реальная же, температура , располагается в диапазоне : Токр.среды - 35 градусов
На что я ответил:
Чтобы не измерять температуру пальцем, существует такая табличка
Видимо это Вы посчитали «язвительным замечанием»?
Только не дуэль! Беру свои слова обратно и приношу глубочайшие извинения.
Теперь по табличке.
Вы верно заметили, что она призвана задуматься над идеей повышения частоты дискретизации. Но это не основное.
В ней указана температура Device и PCB на разной мощности для частоты 450 кГц, при питании 32В и 36В.
Если не нужна, то зачем покупать 3250 и потом начинать оправдания деградирования идеи?
Опять Вы за своё. В чём у меня деградирование идеи? Какие оправдания?
В который раз повторяю, я её взял не из за 130W (и даже не из за хвалебных отзывов).
Аватара пользователя
Alex
Site Admin
Сообщения: 4147
Стаж: 14 лет 1 месяц
Репутация: 2700
Откуда: Kiev
Аудио система: www.is.gd/l0dt3T
Контактная информация:

Re: Усилитель класса D: FX-Audio - FX502S PRO

Сообщение Alex »

ээй!
Аватара пользователя
PJK
Друзья v-mire.net
Сообщения: 784
Стаж: 4 года 8 месяцев
Репутация: 317
Откуда: Earth
Аудио система: Патефон

Re: Усилитель класса D: FX-Audio - FX502S PRO

Сообщение PJK »

Уважаемые модераторы!
Прошу оставить эту переписку и маленькую перепалку между Justas* & Dysindich. Стиль письма для "шрайбикусов - репортёров", а так-же орфография для "бегиннеров - начинающих", просто недостижим! Это не сарказм...
Всем добра! :D
VladimirG
Постоянный житель
Сообщения: 288
Стаж: 5 лет 2 месяца
Репутация: 18
Откуда: Подмосковье
Аудио система: сетевой плеер SMSL Dp5, усилитель мостовой ICE50ASX2 BTL, наушники hifiman he400i, колонки Dali Opticon 6

Re: Усилитель класса D: FX-Audio - FX502S PRO

Сообщение VladimirG »

очень плодотворный гамбит ))

Ночь тиха, пустыня внемлет богу,
И звезда с звездою говорит
Аватара пользователя
lgedmitry
Гуру электроники☆☆☆☆
Сообщения: 1574
Стаж: 6 лет 5 месяцев
Репутация: 272
Откуда: Рыбинск
Аудио система: Самоделки на MA12070, MA12070P, Heybrook HB3, Wharfedale Diamond 12.2

Re: Усилитель класса D: FX-Audio - FX502S PRO

Сообщение lgedmitry »

PJK писал(а): 20 ноя 2021, 01:09 Уважаемые модераторы!
Прошу оставить эту переписку и маленькую перепалку между Justas* & Dysindich. Стиль письма для "шрайбикусов - репортёров", а так-же орфография для "бегиннеров - начинающих", просто недостижим! Это не сарказм...
Всем добра! :D
Ну если уж о стиле, то тавтология в виде "едва тёпленькой температуры" его сильно портит, имхо.
Зы. А кто такие шрайбикусы-репортёры?
Ззы. Что-то я последнее время в оффтопе преуспеваю. :?
MaratAM
Постоянный житель
Сообщения: 285
Стаж: 4 года 11 месяцев
Репутация: 25
Откуда: Уфа
Аудио система: ЦАП на AK4490 - ЧХ - B&W 603
ЦАП Brio - Клон Lynx HA46 - HiFiMen HE400i

Re: Усилитель класса D: FX-Audio - FX502S PRO

Сообщение MaratAM »

Dysindich писал(а): 19 ноя 2021, 21:41 китайцы "удушили усилок" питанием, а потом наврали в ТТХ с явным несоответствием заявленной выходной мощностью усилителя и реальной мощностью прилагаемого блока питания?
Это обычное дело и не только у китайцев, дают ТТХ из даташита на МИКРОСХЕМУ, а явно не объявляют, что это не весь аппарат, потом при случае можно и отбрехаться.
Аватара пользователя
PJK
Друзья v-mire.net
Сообщения: 784
Стаж: 4 года 8 месяцев
Репутация: 317
Откуда: Earth
Аудио система: Патефон

Re: Усилитель класса D: FX-Audio - FX502S PRO

Сообщение PJK »

lgedmitry писал(а): 20 ноя 2021, 06:14
PJK писал(а): 20 ноя 2021, 01:09 Уважаемые модераторы!
Прошу оставить эту переписку и маленькую перепалку между Justas* & Dysindich. Стиль письма для "шрайбикусов - репортёров", а так-же орфография для "бегиннеров - начинающих", просто недостижим! Это не сарказм...
Всем добра! :D
Ну если уж о стиле, то тавтология в виде "едва тёпленькой температуры" его сильно портит, имхо.
Зы. А кто такие шрайбикусы-репортёры?
Ззы. Что-то я последнее время в оффтопе преуспеваю. :?
Шрайбикус, от немецкого слова schreiben - писать.
Последнее предложение в скриншоте...
Вложения
IMG_20211120_175228-01.jpeg
Аватара пользователя
Carwizard
Мудрый кот
Сообщения: 334
Стаж: 4 года 6 месяцев
Репутация: 132
Откуда: KZ
Аудио система: Onkyo, PolkAudio, Jamo, Heco, Magnat, Sony SV9900, ATDAC-8AX, FX502S-PRO

Re: Усилитель класса D: FX-Audio - FX502S PRO

Сообщение Carwizard »

lgedmitry писал(а): 20 ноя 2021, 06:14 Зы. А кто такие шрайбикусы-репортёры?
OFF (историческая справка).
В советские времена, для средней школы выпускались учебники немецкого языка. Так вот в них многие простые тексты составлялись на примере некоего вымышленного мальчика по имени Шрайбикус, который работал репортёром в школьной газете, сочиняя всякую хрень, типа мини-репортажиков о своих сверстниках. Но с ним знакома только та половина класса, которая попала на изучение немецкого. Англоизучавшие - не в курсе о таковом нюансе. Меня распределили в дойче группу, и я нихьт ферштеен в дойче с тех пор. Кайне зорге, надеюсь никого не обкашлял тут.
V63s
Почетный пользователь
Сообщения: 144
Стаж: 4 года 9 месяцев
Репутация: 22
Откуда: РБ
Аудио система: Амфитон, Topping TP22 (ta2050), tpa3116d2, TPA3221, рупорная акустика

Re: Усилитель класса D: FX-Audio - FX502S PRO

Сообщение V63s »

По поводу напряжения питания и частоты выскажу свое мнение. Идея повышения напряжения с увеличерием уровня выходного сиграла имеет смысл. И еще имеет смысл при этом добавить уменьшение частоты ШИМ. Еще когда-то неглупый индийский парень попытался привязать ШИМ к уровню выходного сигнала (Tripath), но немного перестарался с частотой (если не ошибаюсь 850 кГц), но при больших уровнях частота падает незначительно (до 800 кГц). Цифры приблизительные, мерял давно и уже не помню.
Что касается 3250, я уже писал, возможно у него самая удачная частота для таких мощностей. Применить все вышесказанное ехнически возможно, но вопрос :а стоит ли??? Могут в результате появится другие проблемы.
Аватара пользователя
Dysindich
Гуру электроники☆☆☆☆
Сообщения: 900
Стаж: 4 года 10 месяцев
Репутация: 220
Откуда: Liege, Belgium
Аудио система: Onkyo Integra M-506 / Technics sb -m1000/ Lynx D-78-Lynx P05 / Sony NW-WM1A /Koss Porta pro/ Zidoo Neo Alpha /Clone N-Core

Re: Усилитель класса D: FX-Audio - FX502S PRO

Сообщение Dysindich »

Вы , напрасно полагаете, что "Шрайбикус" - понятие , свойственное только Дойче-менталити :-)
(никогда не изучал Немецкий, более того, именно из курса Английского почерпнул понятие "Шрайбикус" (по нашему - Ботаник, что, кстати - не есть, плохо)

Однако, что-то мы, отвлеклись от главной темы ветки...
Я уже предлагал немного реорганизовать подачу материала , типа , сделать шапку, в которой будет все конкретное в тезисной форме, со ссылками на разъяснения и подробности в теле самого обсуждения... Ну, нет - так , нет.
Оставим тему питания... (раз уж, много людей, которые полагают , что все бензины - примерно, одинаковы (что, по сути - так и есть, и сбивает с толку начинающих ездунов) ... то, пусть - так и будет, лейте в бак, что считаете нужным, игнорируя все остальные мнения и аргументацию).
Что, ясно уже сейчас по обсуждаемому сабжу...
Выявились потенциально не надежные элементы данной конструкции.
- регулятор громкости (хотя , примененный и не является ненадежным, однако - его использование (линейная характеристика) не представляется целесообразным и он подлежит замене на "вменяемый элемент", а вот тут и начинаются непонятки поисков :-)
Вариант, предложенный dclassnikОМ (PTD902-2015K-A503) , вполне имеет право на жизнь. Но, хотелось бы найти вариант , более достойный народного усилителя. Сейчас вентилирую вариант установки ступенчатого регулятора (на SMD тонкопленке), если выгорит , то обязательно выложу все инструкции по установке в тело зверька.
- разъем по питанию. Ясно, что - это слабое звено изделия, пока - не ясно окончательное решение по данному вопросу. Для начала, нужно найти место покупки для замены , в случае необходимости. (Китайцы сошли с ума, просят нереальные гроши за данное изделие)
- О важности выходного фильтра мы уже обстоятельно поговорили на ветке. По сути - главное улучшение усилителя заложено, именно в организации и оптимизации этого элемента схемы, поскольку, именно он и определяет "голос усилителя". И если с кондейками , ситуация боль-мень ясна, то с катушками - все сложнее (в смысле - затратнее). В идеале , желательно подобрать попарно (для каждого канала), экземпляры с минимальным разбросом (и катушки , и кондеры).
Так же, необходимо разобраться с дополнительными элементами от Поднебесников, которые установлены " в параллель" данного фильтра, поскольку они оказывают значительное влияние на формирование звука.
- Кондейки в данном усиле - особая тема . Проблема в том, что комплектация разных партий осуществляется по случайному принципу. И с течением времени, принцип этот, все более отчетливо обретает признаки коммертизации :-(
Простой подход применения высококачественных, высокотехнологичных изделий с прорывными параметрами , к сожалению не дал плодотворных результатов . Причина тому - нынешний глобальный этап развития технологий разработки и изготовления кондеек.
Высочайшие параметры есть, а звука - нет :-( (если , коротко) Причем, собаки, в импульсники , они подходят замечательно, а в цепи питания усилителя - нет :-( (у всех новейших кондеек один общий признак - металл в звуке, и с прогревом, он , полностью не уходит)
У меня есть личные подозрения на причины сего лиходейства, однако, речь не о них, а о выходе из данной ситуации. Все именитые бренды в звукоотрасли озабочены этим вопросом , конечно найдут решение (но, с нами - вряд ли поделятся своими знаниями).
Последние полгода я был занят именно поиском возможных вариантов звучащих кондеров, доступных в продаже на современном этапе.
К счастью, ситуация от полной безнадеги начала меняться в сторону некоторых просветов на горизонте.
Подробнее , я изложу свои мысли в теме по звучанию конденсаторов, здесь же - просто поделюсь конкретными типами кондеек, которые звучат в данном, народном усиле.
Тему замены ОУ ,я касаться не буду, она и так , широчайшим образом освещена и не требует ни каких пояснений (вопрос вкусовых предпочтений).
If you are a pilot, then you are already not shit!
V63s
Почетный пользователь
Сообщения: 144
Стаж: 4 года 9 месяцев
Репутация: 22
Откуда: РБ
Аудио система: Амфитон, Topping TP22 (ta2050), tpa3116d2, TPA3221, рупорная акустика

Re: Усилитель класса D: FX-Audio - FX502S PRO

Сообщение V63s »

Все верно. Думаю даже никто спорить не будет.
Но хочу дополнить;классический выходной фильтр дроссель+конденсатор неплох для постоянного тока, а у нас переменный и по сути и по частоте ( 20-20000 Гц), и неплохо бы просто конденсатор заменить на что-то более сложное. Спросите у меня что? НЕ ЗНАЮ.
Пока в разработке.
vovanforever
Пользователь
Сообщения: 40
Стаж: 4 года 1 месяц
Репутация: 4
Откуда: Донбасс
Аудио система: Schiit loki mini+ , Schiit Modi 3+ , FX -502 S PRO , Philips CD-723

Re: Усилитель класса D: FX-Audio - FX502S PRO

Сообщение vovanforever »

Заслужили МАЛЫШИ !
Вложения
IMG_20211120_171512.jpg
IMG_20211120_171458.jpg
IMG_20211120_171427.jpg
Ddusserr99
Пользователь
Сообщения: 21
Стаж: 4 года 1 месяц
Репутация: 3
Откуда: Желтогорск-возлереченский
Аудио система: Акустика - Aleks полочники, лабиринты самопал.

Re: Усилитель класса D: FX-Audio - FX502S PRO

Сообщение Ddusserr99 »

Приветствую всех участников форума! Давно смотрел в сторону D класса, были всякие сомнения потом посмотрев видео "Lektor" решил купить. В общем и целом " всё пропало" купил включил и уже сутки гоняю. Всем пропагандистам и инженерам по приросту "магии звука" огромное человеческое спасибо!!!
Ddusserr99
Пользователь
Сообщения: 21
Стаж: 4 года 1 месяц
Репутация: 3
Откуда: Желтогорск-возлереченский
Аудио система: Акустика - Aleks полочники, лабиринты самопал.

Re: Усилитель класса D: FX-Audio - FX502S PRO

Сообщение Ddusserr99 »

Очень интересует вопрос защиты АС, кто-то что-то замутил или все чрезвычайно аккуратно отключают сабж и фсё...
Аватара пользователя
RUS_D
Умелый
Сообщения: 168
Стаж: 4 года 2 месяца
Репутация: 151
Откуда: Украина, Полтава
Аудио система: Плеер RuneAudio
ЦАП AH-D6 версия 2.х + несколько других
Проигрыватель Винила Lenco L75, DUAL1209, Fisher MT-M21, Вега unitra fonica g-600b
Усилитель Onkyo A-8830, Фоловер Андрэа Чиуфолли
Ламповые усилители РР на Rft El34 и 6П3C (кобра), РР на КТ88, РР на El84, SE на 6С41С, SE на 6П42П

Акустика ONKYO SC-370, GRUNDIG Box 1600b, IQ LADY- maxi
Контактная информация:

Re: Усилитель класса D: FX-Audio - FX502S PRO

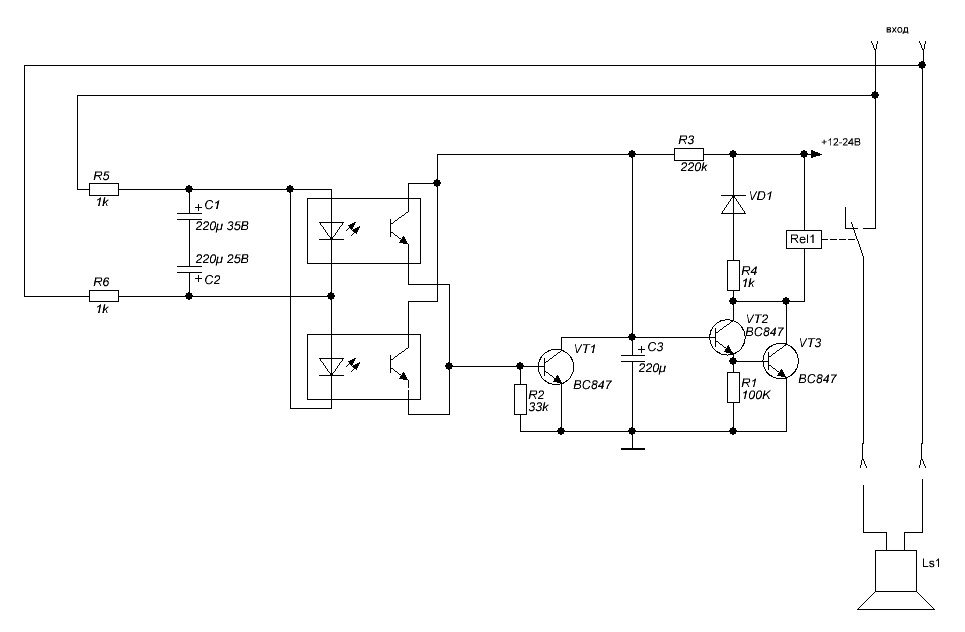
Сообщение RUS_D »

Собрал простейшую схемку, для каждого канала свой блок защиты.
захист д клас.JPG
Защита24V.GIF
Защита24V.GIF (8.23 КБ) 1125 просмотров
Аватара пользователя
Dysindich
Гуру электроники☆☆☆☆
Сообщения: 900
Стаж: 4 года 10 месяцев
Репутация: 220
Откуда: Liege, Belgium
Аудио система: Onkyo Integra M-506 / Technics sb -m1000/ Lynx D-78-Lynx P05 / Sony NW-WM1A /Koss Porta pro/ Zidoo Neo Alpha /Clone N-Core

Re: Усилитель класса D: FX-Audio - FX502S PRO

Сообщение Dysindich »

Плюсик к репутации , не за идею (я уже писал, где-то выше, что все уже украдено до нас ... :-), правда, забывается о каком ЧИПе речь - то ли 50м , то ли 55м...) а за грамотный "инженерный" подход к вопросу защиты АС. Обычно, начинающие меломаны полагают, что самое ценное в сетапЕ - это что-то "электронно-чиповое" :-) .
Как-то, по молодости, мой свояк одной фразой сформировал мое техническое мировоззрение . Речь шла об автомобилях, однако -смысл не в этом. Он спросил: "...а что Ты, подразумеваешь под словом "автомобиль"?... " и добавил : "...поди, мотор?..." (и попал в яблочко!)
Нет, Дюс, машина - это - кузов! (поскольку, моторы можно менять, как перчатки, но когда кузову наступает кирдык, то приходится задумываться над вопросом целесообразности приобретения нового авто...).
АС - это самое ценное, что у нас есть. Пробуйте научиться ценить это. Тем, кто еще не дошел до сего просветления, желаю скорейшего выздоровления.
В ряде случаев, выход из строя АС - равнозначен вселенскому апокалипсису , без малейшего шанса на восстановление :-(.
Это причина, по которой , лично я, приветствую любые шаги в сторону защиты акустики, даже не рассматривая технические аспекты совершенства.
If you are a pilot, then you are already not shit!
Ответить

Вернуться в «Аудио усилители»