Темы в форуме

Фонокорректор клон EAR834

Ответить
Аватара пользователя
RUS_D
Умелый
Сообщения: 176
Стаж: 4 года 3 месяца
Репутация: 159
Откуда: Украина, Полтава
Аудио система: Плеер RuneAudio
ЦАП AH-D6 версия 2.х + несколько других
Проигрыватель Винила Lenco L75, DUAL1209, Fisher MT-M21, Вега unitra fonica g-600b
Усилитель Onkyo A-8830, Фоловер Андрэа Чиуфолли
Ламповые усилители РР на Rft El34 и 6П3C (кобра), РР на КТ88, РР на El84, SE на 6С41С, SE на 6П42П

Акустика ONKYO SC-370, GRUNDIG Box 1600b, IQ LADY- maxi
Контактная информация:

Фонокорректор клон EAR834

Сообщение RUS_D »

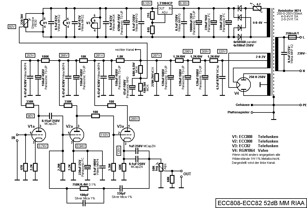
Лежали дуже довго у мене плати для клона EAR834.
Знайшов вільний час щоб забити їх детелями (наскріб по шухлядках)
Боротьба з фоном буде потрібна - ледь чутно його якщо викрутити ручку гучності на підсилювачі на максимум. (думаю що прийдеться все таки замінити трансформатор на тороїд, а то поставив те що було)
Screenshot-3777.png
IMG_20220830_163834.jpg
IMG_20220830_163834.jpg (127.2 КБ) 1448 просмотров
Пробне розміщення плат в корпусі :)

Зараз стоять 6Н2П-ЕВ 70-х років випуску.
Ще є 2 лампи ECC83 та одна ЕСС52 на буфер (плата дозволяє зробити комутацїю під 6,3 або 12в живлення)

Цікавить чи хтось слухав такий і рекомендації по лампах. Чи з ним не варто возитися.
можливо перевести на кенотрон живлення по такій схемі
Schaltplan.gif
Аватара пользователя
LinuxManiac
Добрейший модератор
Сообщения: 1254
Стаж: 6 лет 10 месяцев
Репутация: 821
Откуда: Киев
Контактная информация:

Re: Фонокорректор клон EAR834

Сообщение LinuxManiac »

RUS_D писал(а): 30 авг 2022, 20:50 ...Цікавить чи хтось слухав такий і рекомендації по лампах. Чи з ним не варто возитися.
можливо перевести на кенотрон живлення по такій схемі
Саме такий не слухав. Проте міркування такі.
Корекція АЧХ у ланцюгу негативного зворотнього зв’язку (НЗЗ) непередбачувана за результатами застосування, тим більше - якщо нею охоплено більше одного каскаду. Отже - може бути бридко, а може бути шалене захоплення та радість.
Але я б спробував з цим повозитися. Без сумніву. У самого на порядку денному конструкція фонокорректора із корекцією у НЗЗ, хоча із охопленням нею лише першого каскаду. Поки що міркую-вибираю з трьох схем. Адже враження у людей від такого вкрай різні.
Щодо застосування конкретних ламп, то тут завжди варто пробувати все, що є в наявності. ECC83 варті того, щоб їх увімкнути, й ЕСС52 - теж.
Ну, а кенотронне живлення для лампових конструкцій завжди доцільне.
У будь-якому випадку - успіху вам!
Щиро,
Д.
050-246-3341; Viber: 068-362-3497
Аватара пользователя
RUS_D
Умелый
Сообщения: 176
Стаж: 4 года 3 месяца
Репутация: 159
Откуда: Украина, Полтава
Аудио система: Плеер RuneAudio
ЦАП AH-D6 версия 2.х + несколько других
Проигрыватель Винила Lenco L75, DUAL1209, Fisher MT-M21, Вега unitra fonica g-600b
Усилитель Onkyo A-8830, Фоловер Андрэа Чиуфолли
Ламповые усилители РР на Rft El34 и 6П3C (кобра), РР на КТ88, РР на El84, SE на 6С41С, SE на 6П42П

Акустика ONKYO SC-370, GRUNDIG Box 1600b, IQ LADY- maxi
Контактная информация:

Re: Фонокорректор клон EAR834

Сообщение RUS_D »

Ну покищо його залишаю. Звук подобається.
В корекції покищо стоять слюдяні конденсатори КСО (відібрав пари з цілої коробки), пізніше хочу попробувати туди поставити щось інше.
Також назбирав кучку різних конденсаторів на міжкаскадний К73-17, К73-16, К73-15, К71-7, К40У-9, К42-У2 буду пробувати їх та вплив на звук.

Кенотронне живлення також спробую, але треба ще намотати трасформатор.
Аватара пользователя
Adam
Постоянный житель
Сообщения: 370
Стаж: 3 года 5 месяцев
Репутация: 128
Откуда: Київ
Аудио система: Rega Planet 2000, ЦАП Shiit Modi 3, Lenco 75, Электроника-017, SE 300В, SE EL84(pent), Triangle Mizis 108

Re: Фонокорректор клон EAR834

Сообщение Adam »

Колись збирав цей корректор на 6Н2П, але далі макета справа не пішла. Однак памятаю, що звучання було комфортним, можна було довго слухати без втоми.
Частину конденсаторів, які ви хочете спробувати у якості міжкаскадних , я відслуховував не один раз. Не буду категоричним, бо в кожного свій слух та свої критерії якості звуку, проте вони не сильно вас порадують. Це солдати, якщо можливо так сказати, двух армій. Одна армія паперова, інша - плівкова. "Снаряди" трохи відрізняються - у одних фольга, у іших - напилення металу. "Паперові" звучать більш-менш прийнятно в тембрах, проте сильно мутно, з втратою детальності. Плівкові навпаки - детально (хоча не завжди), проте майже завжди з якоюсь "хімією".
Щоб не накликати гнів та закидання гнилими помідорами зі сторони більш досвідченого товариства, скажу, що це моя особиста думка... ;)
Та не все так погано - в К73-16 щось таке є цікаве, та й до пари спробуйте ще інший полістирол. Замість К71-7 (який чомусь мутно звучить) можуть здивувати К71-4 (5).
Аватара пользователя
RUS_D
Умелый
Сообщения: 176
Стаж: 4 года 3 месяца
Репутация: 159
Откуда: Украина, Полтава
Аудио система: Плеер RuneAudio
ЦАП AH-D6 версия 2.х + несколько других
Проигрыватель Винила Lenco L75, DUAL1209, Fisher MT-M21, Вега unitra fonica g-600b
Усилитель Onkyo A-8830, Фоловер Андрэа Чиуфолли
Ламповые усилители РР на Rft El34 и 6П3C (кобра), РР на КТ88, РР на El84, SE на 6С41С, SE на 6П42П

Акустика ONKYO SC-370, GRUNDIG Box 1600b, IQ LADY- maxi
Контактная информация:

Re: Фонокорректор клон EAR834

Сообщение RUS_D »

Adam писал(а): 02 сен 2022, 16:21 Частину конденсаторів, які ви хочете спробувати у якості міжкаскадних , я відслуховував не один раз. Не буду категоричним, бо в кожного свій слух та свої критерії якості звуку, проте вони не сильно вас порадують. Це солдати, якщо можливо так сказати, двух армій. Одна армія паперова, інша - плівкова. "Снаряди" трохи відрізняються - у одних фольга, у іших - напилення металу. "Паперові" звучать більш-менш прийнятно в тембрах, проте сильно мутно, з втратою детальності. Плівкові навпаки - детально (хоча не завжди), проте майже завжди з якоюсь "хімією".
Щоб не накликати гнів та закидання гнилими помідорами зі сторони більш досвідченого товариства, скажу, що це моя особиста думка... ;)
Та не все так погано - в К73-16 щось таке є цікаве, та й до пари спробуйте ще інший полістирол. Замість К71-7 (який чомусь мутно звучить) можуть здивувати К71-4 (5).
Зараз міжкаскадні стоять VISHAY (ERO) MKP1840 series 0.22uF/400V (поліпропілен).
Вихідний RIFA PHE426 2.2uf 250V зашунтований 0,1uF/630V К73-16
ЯК вам така комбінація конденсаторів??

як варіант для міжкаскадного ще маю Wima MKP10 0.1uF/650V
Аватара пользователя
Adam
Постоянный житель
Сообщения: 370
Стаж: 3 года 5 месяцев
Репутация: 128
Откуда: Київ
Аудио система: Rega Planet 2000, ЦАП Shiit Modi 3, Lenco 75, Электроника-017, SE 300В, SE EL84(pent), Triangle Mizis 108

Re: Фонокорректор клон EAR834

Сообщение Adam »

Ох і награвся я з цими комбінаціями свого часу... Дядя Толя (той що, Манаков) запропонував просту схемку, як правильно робити ці комбінації. Там послідовно одному з конденсаторів потрібно включати резистор певного номіналу. Якщо цікаво, можу знайти.
Однак для себе зробив висновок (і не тільки я один такий вумний, як виявилось...), що найкращий конденсатор - це його відсутність. Тому і в підсилювачах і в коректорах міжкаскадних конденсаторів намагаюсь не використовувати. Тільки трансформатори, або безпосередній звязок. Правда, я не пробував всякої дорогущої екзотики типу Дженсен. Можливо з ними було б все чудово. А WIMA бажано знайти серії FKP, вони краще звучать.
P.S. Був у мене один фантастичний експірієнс, який перевернув всі мої уявлення про конденсатори (а саме, електроліти!) уверх дригом. Проте це така люта езотерика, що навіть страшно подумати... :shock:
Аватара пользователя
LinuxManiac
Добрейший модератор
Сообщения: 1254
Стаж: 6 лет 10 месяцев
Репутация: 821
Откуда: Киев
Контактная информация:

Re: Фонокорректор клон EAR834

Сообщение LinuxManiac »

Adam писал(а): 02 сен 2022, 16:21 ...
Щоб не накликати гнів та закидання гнилими помідорами зі сторони більш досвідченого товариства, скажу, що це моя особиста думка... ;)
...
Вельмишановний добродію, ніяких помідорів тут геть і вщент не буде. Це я вам як модератор обіцяю. Ви ширите свій власний досвід. А з огляду на конструкції на 300В і на пентодах, вам є чим ділитися зі свого досвіду.
Отже, розповідайте далі про те, що і як ви робите, щоб звук лунав гарно.
Від “ламповика”-“ламповику” - щиро,
Д.
050-246-3341; Viber: 068-362-3497
Аватара пользователя
Adam
Постоянный житель
Сообщения: 370
Стаж: 3 года 5 месяцев
Репутация: 128
Откуда: Київ
Аудио система: Rega Planet 2000, ЦАП Shiit Modi 3, Lenco 75, Электроника-017, SE 300В, SE EL84(pent), Triangle Mizis 108

Re: Фонокорректор клон EAR834

Сообщение Adam »

Дякую за добре слово. Звичайно, готовий поділитись своїм досвідом, якщо це буде комусь цікаво.
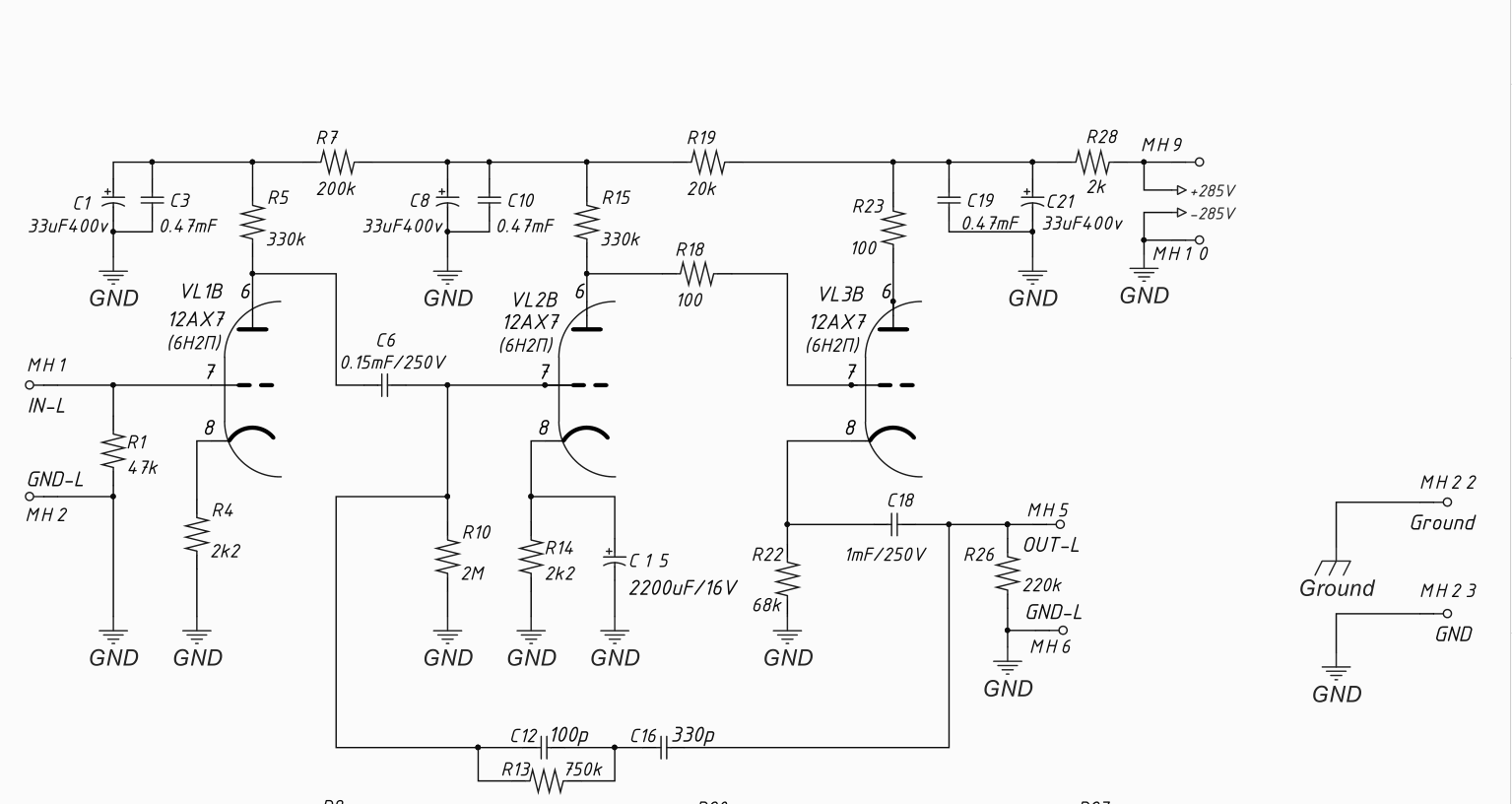
Ось, найшов цей лайфак, чи лайфхак від дяді Толі. Схема - суперсекрет, нікому не показуйте. Після перегляду стерти. 8-)
image1.png
image1.png (11.21 КБ) 1312 просмотров
Ну це жарт, звичайно. Ніякого суперсекрету тут немає. Манаков, як відомо, має відповідну освіту, тож схема напевно взята з якогось старовинного пристрою. Ryc - опір резистора сітки лампи. Були поради поставити потенціометр 10-20 кОм, крутити на ходу та слухати. Замість К78 можна спробувати різні плівкові. КБГ-И, як основа, вибраний не випадково. В нього дійсно цікаве звучання. Особливо, якщо 50-60-х років. Ці конденсатори виробляли на обладнанні Сіменс, вивезенного з Німеччини піля війни. Справжня фольга, папір. Спробуйте цей варіант підключення, можливо сподобається.
Ответить

Вернуться в «Аудио источники»