Темы в форуме

Усилитель для наушников. Карманный

Ответить
Аватара пользователя
lexey
Самоделкин
Сообщения: 275
Стаж: 4 года 1 месяц
Репутация: 225
Откуда: Усть-Каменогорск
Аудио система: :
ЦАП: SMSL SU-9 PRO es9039pro
Усилитель: 3_065р ULTRA
Акустика: Проект xrk971

Усилитель для наушников. Карманный

Сообщение lexey »

Друг купил себе наушники и я вызвался сделать ему для них усилитель. После недлительного поиска проекта я выбрал проект с Diyaudio.
https://www.diyaudio.com/community/thre ... mp.401404/

Перерисовал схему, добавил к ней схему защиты акустики с этого же форума.
https://www.diyaudio.com/community/thre ... gb.349294/

Развел плату и запаял.
1712828152771.jpg
1712828099989.jpg
1712852825977.jpg


Плата сразу не завелась, защита не запускалась. Но ребята с того же форума помогли настроить ее.


Усилитель запитывается от двух батареек на 9в. Получается двух полярное питание на 9в.
Но этот вариант не сильно понравился другу и я подумал все таки питать его от розетки.
Хочу использовать схему с виртуальной землей как у Юрия в его проекте на TAS.
Мой товарищ посоветовал мне использовать type c адаптер контроллером для быстрой зарядки на 20в. Моей первой идеей было использование зарядки для ноутбука.
Вот думаю можно ли использовать в моих целях зарядку для телефона в которой есть режим зарядки при 20 вольтах?
Не знаю как спровоцировать такую зарядку выдавать 20в.
Весь мир - Варкрафт, а ты в нём Мурлок.
Аватара пользователя
lexey
Самоделкин
Сообщения: 275
Стаж: 4 года 1 месяц
Репутация: 225
Откуда: Усть-Каменогорск
Аудио система: :
ЦАП: SMSL SU-9 PRO es9039pro
Усилитель: 3_065р ULTRA
Акустика: Проект xrk971

Re: Усилитель для наушников. Карманный

Сообщение lexey »

Заключил все в корпус и отныне он выглядит так :D
1714401314801.jpg
Весь мир - Варкрафт, а ты в нём Мурлок.
Sous
Разработчик
Сообщения: 1426
Стаж: 5 лет 5 месяцев
Репутация: 1243
Откуда: Ивано-Франковск
Аудио система: DX3pro
Focal horus716
S_Audio stereo AMP 2_061

Re: Усилитель для наушников. Карманный

Сообщение Sous »

Поздравляю с законченной конструкцией. Выглядит шикарно!
drmodd
Гуру электроники☆☆☆☆
Сообщения: 184
Стаж: 5 лет
Репутация: 97
Откуда: Москва
Аудио система: E70 Velvet, SuperGaN, PTERO, Focal Chorus 726, MA Bronze, N-Acoustic.

Re: Усилитель для наушников. Карманный

Сообщение drmodd »

Отлично получилось, поздравляю!
А для 20 вольт используй PD триггер, я в свое время такой использовал для питания паяльника TS100 от GaN зарядника.
Аватара пользователя
lexey
Самоделкин
Сообщения: 275
Стаж: 4 года 1 месяц
Репутация: 225
Откуда: Усть-Каменогорск
Аудио система: :
ЦАП: SMSL SU-9 PRO es9039pro
Усилитель: 3_065р ULTRA
Акустика: Проект xrk971

Re: Усилитель для наушников. Карманный

Сообщение lexey »

drmodd писал(а): 30 апр 2024, 06:27 PD триггер
Виталий, спасибо!
Да, я думаю мой товарищ имел ввиду PD триггер, я его не правильно понял, спасибо.
Буду разводить :D
Весь мир - Варкрафт, а ты в нём Мурлок.
drmodd
Гуру электроники☆☆☆☆
Сообщения: 184
Стаж: 5 лет
Репутация: 97
Откуда: Москва
Аудио система: E70 Velvet, SuperGaN, PTERO, Focal Chorus 726, MA Bronze, N-Acoustic.

Re: Усилитель для наушников. Карманный

Сообщение drmodd »

lexey писал(а): 30 апр 2024, 16:24 Буду разводить :D
Товарища? :mrgreen:
wolfield
Сообщения: 3
Стаж: 1 год 7 месяцев
Репутация: 3
Откуда: Черкаси
Аудио система: DT 990 Pro, DIY 3-way

Re: Усилитель для наушников. Карманный

Сообщение wolfield »

Така схема згадується ще в даташитах National від 1978-го року як окремий буфер для операційників, але у вигляді ІМС LH0002.
Проблема в тому, що вона чутлива до підбору транзисторів і вимагає температурного трекінгу, вихідні транзистори і транзистори драйверу мають бути між собою зв'язані і підібрані по Vbe та беті. Тобто вона дійсно значно краще підходить для реалізації у вигляді мікросхеми.

В дискретній реалізації вона завжди має постоянку на виході і пливе з прогрівом.

National(тепер TI) досі пропонують такий буфер у вигляді ІМС, зветься зараз LME49600 і за даташитом призначається як раз як підсилювач для навушників. Завдяки тому, що все на одному кристалі, в петлі LM4562 обіцяють THD 0.00003%. Може видавати 250 мА.
Оту всю жменю розсипухи банально зручніше замінити одним корпусом, я не говорю вже про шось ще.
Вийде як раз дійсно портативний підсилювач з 7.3 мА током покою на канал. Ваша дискретна реалізація ж напевно висаджувала 9 Вольтові батарейки за пару годин...

Якщо не зациклюватись на Diamond буфері, у TI є і інші цікаві пропозиції для розкачки навушників.
Із свіжого OPA1622. При 142 мВт на 32 Ома -119 Дб друга гармоніка і -134 при 50 мВт.
Ток покою 2.6 мА за таких фантастичних параметрів: справжній портативний підсилювач, що буде грати місяцями з адекватного розміру акумулятору.

Якщо хочеться порвати навушники геть є TPA6120A2 - вдуває 700 мА на канал, але по спотворенням трохи скромніше(хоча дивлячись з чим порівнювати, все одно недосяжно для такої розсипухи), ток покою 13 мА.
Аватара пользователя
lexey
Самоделкин
Сообщения: 275
Стаж: 4 года 1 месяц
Репутация: 225
Откуда: Усть-Каменогорск
Аудио система: :
ЦАП: SMSL SU-9 PRO es9039pro
Усилитель: 3_065р ULTRA
Акустика: Проект xrk971

Re: Усилитель для наушников. Карманный

Сообщение lexey »

Спасибо. Мне нравится эта информация, особенно про lme49600. Это сэкономило бы не один вечер. Буду собирать теперь на lme, звук меня устраивает.

Ps, Батарее не хватает на 2 час :mrgreen:
Весь мир - Варкрафт, а ты в нём Мурлок.
Аватара пользователя
m-shara
Почетный спонсор
Сообщения: 1173
Стаж: 3 года 1 месяц
Репутация: 205
Откуда: Латвия
Аудио система: JVC TD-V662, Kenwood KX-880HX,
PP 6Н8С+EL34 20W
Акустика: Sony SS-G1 MK2
SONY WH-1000XM4,AKG K514, ATH-AVC500,
Звуковая: Focusrite 2i4

Re: Усилитель для наушников. Карманный

Сообщение m-shara »

Не понял насчет кармана...
Аватара пользователя
lexey
Самоделкин
Сообщения: 275
Стаж: 4 года 1 месяц
Репутация: 225
Откуда: Усть-Каменогорск
Аудио система: :
ЦАП: SMSL SU-9 PRO es9039pro
Усилитель: 3_065р ULTRA
Акустика: Проект xrk971

Re: Усилитель для наушников. Карманный

Сообщение lexey »

Распаял плату для питания ( уже не карманного усилителя :mrgreen: ) Батарейки высаживает за час.
Спасибо Юрию за наставления.
На плате триггер для зарядки телефона. На микросхеме IP2721.
Схема "виртуальной земли".
Стабилизаторы TPS. TPS7A4701. TPS7A3301. Настроил на +-9,5в
Жду усилитель от друга обратно и проверю как это все будет работать вместе)
1720711093517.jpg
1720711480501.jpg
1720711116348.jpg
Весь мир - Варкрафт, а ты в нём Мурлок.
Аватара пользователя
lexey
Самоделкин
Сообщения: 275
Стаж: 4 года 1 месяц
Репутация: 225
Откуда: Усть-Каменогорск
Аудио система: :
ЦАП: SMSL SU-9 PRO es9039pro
Усилитель: 3_065р ULTRA
Акустика: Проект xrk971

Re: Усилитель для наушников. Карманный

Сообщение lexey »

Пришел усилитель, запитал, все работает.
Думаю сделать уже на одной плате и на микросхемах lme49600. Оставлю схему задержки включения и защиту акустики.
Постараюсь сделать компактнее, насколько это возможно.
Может с каким ни будь селектором входов, пока не думал)

Весь мир - Варкрафт, а ты в нём Мурлок.
Аватара пользователя
lexey
Самоделкин
Сообщения: 275
Стаж: 4 года 1 месяц
Репутация: 225
Откуда: Усть-Каменогорск
Аудио система: :
ЦАП: SMSL SU-9 PRO es9039pro
Усилитель: 3_065р ULTRA
Акустика: Проект xrk971

Re: Усилитель для наушников. Карманный

Сообщение lexey »

Решил сделать еще один проект усилителя для наушников, за базу взял LME49600.

Срисовал схему с референса с lme49600, добавил защиту акустики, смеху питания с виртуальной землей.
Как и в прошлом проекте питать ум буду от зарядки телефона. Но на плате предусмотрел и подключение от другого источника постоянного тока 20-30в. С помощью виртуальной земли получаем двупалубное питание которое стабилизируется стабилизаторами TPS серии, в +/-9,5в.

Плата получилась двухслойной и относительно небольшой.
Ум запустился почти сразу после сборки, пришлось настроить защиту и стабилизаторы (мои расчеты оказались не верны) :mrgreen:
Чтобы послушать усилитель, купил простенькие наушники, Sivga Oriole для начала так сказать :D Импеданс 32Ом.
Играет громко, четка.
Был фон от регулятора громкости, припаял к нему провод от средней точки, фон пропал.
Ум ловит наводки, сначала не понял что за ерунда. Странные звуки присутствуют в ушах когда рг выкручен на минимум. Подумал что то неправильно сделал. Но подняв плату над столом повыше, посторонние звуки пропали.
Плате нужен корпус, экран. Тогда и нечего припаивать к рг не придется, у него будет общая земля с корпусом и платой.

1732113715878.jpg



1732113715874.jpg

1732113715870.jpg
Весь мир - Варкрафт, а ты в нём Мурлок.
Аватара пользователя
lexey
Самоделкин
Сообщения: 275
Стаж: 4 года 1 месяц
Репутация: 225
Откуда: Усть-Каменогорск
Аудио система: :
ЦАП: SMSL SU-9 PRO es9039pro
Усилитель: 3_065р ULTRA
Акустика: Проект xrk971

Re: Усилитель для наушников. Карманный

Сообщение lexey »

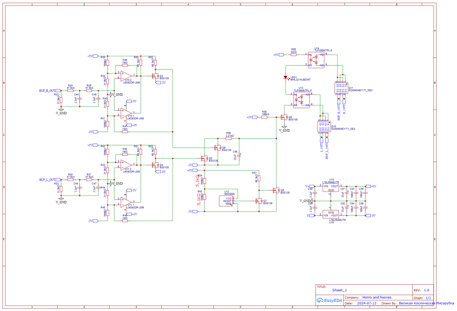
LME49600
1732115314620.jpg

И схема.
AMP.png
LME49600.png
Весь мир - Варкрафт, а ты в нём Мурлок.
Аватара пользователя
lexey
Самоделкин
Сообщения: 275
Стаж: 4 года 1 месяц
Репутация: 225
Откуда: Усть-Каменогорск
Аудио система: :
ЦАП: SMSL SU-9 PRO es9039pro
Усилитель: 3_065р ULTRA
Акустика: Проект xrk971

Re: Усилитель для наушников. Карманный

Сообщение lexey »

PD tregger.png
TPS7A.png
DC detect.png
Остались еще платы и компоненты, если кого то заинтересует, пишите в ЛС ;)
Весь мир - Варкрафт, а ты в нём Мурлок.
Аватара пользователя
lexey
Самоделкин
Сообщения: 275
Стаж: 4 года 1 месяц
Репутация: 225
Откуда: Усть-Каменогорск
Аудио система: :
ЦАП: SMSL SU-9 PRO es9039pro
Усилитель: 3_065р ULTRA
Акустика: Проект xrk971

Re: Усилитель для наушников. Карманный

Сообщение lexey »

Весь мир - Варкрафт, а ты в нём Мурлок.
Ответить

Вернуться в «Аудио усилители»