С правильной настройкой, при просадке питания усилителя, схема отключит акустику быстрее чем успеют разрядиться до половины фильтрующие ёмкости.Оптроны избавляют от проблем с земляными петлями и зависимости от напряжения питания схем защиты. На каждый канал нужен свой оптрон, больше ни с чем не соединенный.
С оптронами релейную часть схемы можно питать от чего угодно. Можно даже от сети, через мост с балластный конденсатором.
Удобно запитать от усилителя. R10 и C5 для разряда С3 при кратковременных отключениях сети. Их ставить не обязательно. С4 для форсированного включения реле.
Реле достаточно дать 1,5 - 2,0 тока отпускания.
Темы в форуме
Новые сообщения
-
20-мар Двухтактный на 6П42С в триодном включении
-
19-мар JLH 1969 Vintage Style
-
18-мар Ламповый однотактный усилитель на 6Ф5П
-
17-мар Помогите выбрать китайский ламповый усилитель
-
17-мар Ламповый усилитель на 6Н9С KT88
-
14-мар Усилитель на модулях PTERO TAS5342
-
12-мар Усилитель D класса на базе плат 2_062 S_AUDIO от Alex
-
11-мар Усилитель NAD C328 (D класс 2х50 Вт)
-
11-мар Клон nСore от Юрия Игнатьева 400 Вт (2_051_LITE)
-
06-мар Прогресс усилителей мощности умер?
Новые темы
-
15-мар Помогите выбрать китайский ламповый усилитель
-
15-мар Двухтактный на 6П42С в триодном включении
-
26-фев Усилитель NAD C328 (D класс 2х50 Вт)
-
09-фев Прогресс усилителей мощности умер?
-
22-янв Ламповый усилитель для наушников HiFiMAN Edition XS
-
11-янв Список схем ламповых двухтактных усилителей для наушников
-
07-янв SMSL AO300 PRO — DAC + усилитель мощности + усилитель для наушников
-
05-янв Ламповий Однотакт (SE)
-
31-дек Ламповый усилитель против D класса.
-
17-дек Ваш самый дорогой усилителль мощности
Устройства защиты акустических систем
- Justas*
- Гуру электроники☆☆☆☆
- Сообщения: 2447
- Стаж: 4 года 5 месяцев
- Репутация: 1342
- Откуда: Украина
- Аудио система: viewtopic.php?p=17721#p17721
Re: Устройства защиты акустических систем
- Ramirez10
- Почетный пользователь
- Сообщения: 140
- Стаж: 3 года 11 месяцев
- Репутация: 62
- Откуда: миргород
- Аудио система: jlh 1969
jlh2003
pp 6н13с spring
IQ mini lady s110
Re: Устройства защиты акустических систем
я так і робив. не бачу ніяких проблем. 100% робоча схема. печатку можна й не робити. хоча там так мало деталей- можна за пару хвилин і прикинути.Justas* писал(а): 25 фев 2023, 22:49Чтобы земли каналов не соединялись не понятно где, нужно для обоих БП свой стабилизатор.Ramirez10 писал(а): 25 фев 2023, 21:17 що ви городите? навіщо такі складнощі? невже цю схему ніхто й ніде не бачив?
дуже легко збираються два повноцінні окремі канали. без суматорів та загальної землі.
dinamic99-1.gif
- lgedmitry
- Гуру электроники☆☆☆☆
- Сообщения: 1640
- Стаж: 6 лет 8 месяцев
- Репутация: 294
- Откуда: Рыбинск
- Аудио система: .
Re: Устройства защиты акустических систем
Немного переосмыслил тему. Что-то сразу до меня не дошло, что btl, работающий не от половины питания, а от нуля, для защиты будет вечно гуляющей постоянкой на выходе усилителя. И тут дифференциальность устройства защиты должна быть не аховой, а несколько получше.
Подписывал кое-что в программе, подумал, что и как запаять в плату. Надежда на успех есть. Скоро перехожу к практике
Подписывал кое-что в программе, подумал, что и как запаять в плату. Надежда на успех есть. Скоро перехожу к практике
Аудиофил
-
Sous
- Разработчик
- Сообщения: 1455
- Стаж: 5 лет 7 месяцев
- Репутация: 1268
- Откуда: Ивано-Франковск
- Аудио система: DX3pro
Focal horus716
S_Audio stereo AMP 2_061
Re: Устройства защиты акустических систем
Вот такую использую
.
- lgedmitry
- Гуру электроники☆☆☆☆
- Сообщения: 1640
- Стаж: 6 лет 8 месяцев
- Репутация: 294
- Откуда: Рыбинск
- Аудио система: .
Re: Устройства защиты акустических систем
два транзистора, у которых эмиттер с базой перепутаны. Интересненько. 
Аудиофил
- JKS
- Почетный пользователь
- Сообщения: 139
- Стаж: 3 года
- Репутация: 26
- Откуда: Старый Оскол
- Аудио система: Электроника 324-1
ТДС-4 «Старт»
Re: Устройства защиты акустических систем
Подскажите, насколько критично то, что один провод выхода на акустику будет соединяться на плате с другим каналом?
Если разница будет сильной при разном включении, о придётся вторую плату заказывать на другой канал...
Не реагируйте на мои сообщения, пишу на форуме только Подшофе.
- lgedmitry
- Гуру электроники☆☆☆☆
- Сообщения: 1640
- Стаж: 6 лет 8 месяцев
- Репутация: 294
- Откуда: Рыбинск
- Аудио система: .
Re: Устройства защиты акустических систем
Можно только от одного канала землю на плату защиты кинуть. Где-то в блоке питания земли соединяются - и хватит с того. А иначе можно и помех наловитьJKS писал(а): 12 мар 2023, 09:19Подскажите, насколько критично то, что один провод выхода на акустику будет соединяться на плате с другим каналом?
Если разница будет сильной при разном включении, о придётся вторую плату заказывать на другой канал...
Аудиофил
-
mr. Dream
- Гуру электроники☆☆☆☆
- Сообщения: 133
- Стаж: 3 года 6 месяцев
- Репутация: 108
- Откуда: Ternopil
- Аудио система: Class D amplifier / own development
Re: Устройства защиты акустических систем
Не безпосередньо про акустичні системи, але дуже на них впливає.
Отже, вирішив я розвинути тему DSP, тому у вільний час проєктую одноплатний пристрій, на борту якого сам сигнальний процесор, мікроконтролер, роз'єми для кнопок, енкодера, дисплею, а головне - вирішив додати перетворювач баланс-небаланс по входу та небаланс-баланс по виходу, а оскільки сам ДСП працює з однополяркою, то я вирішив і цілий девайс робити з однополярним живленням +12В. Можна вважати це фічою
Але, оскільки як сам сигнальний процесор, так і обвв'язка на операційниках працює з умовною середньою точкою, яку я вирішив припідняти над мінусом на +2,5В, при подачі живлення відбувається перехідний процес у вигляді постійної складової на виході, яка з часом падає на розділювальних конденсаторах, але момент включення може стати фатальним для акустичних систем, особливо, якщо йдеться про кіловати
ото ж, вирішив зробити затримку включення виходу на двох "зустрічно-послідовних" польовичках типу 7002 (готові інтегральні сигнальні комутатори не підійшли через їх високий опір та відносну нелінійність опору в залежності від вхідного сигналу). Польовички, будучи "зарядженими" до 8,4В (+12В мінус зміщення 2,5 мінус розмах 1,1) гарантовано відкриті з опором в одиниці ом та знаходяться на ділянці вже насичення каналу, отже опір буде лінійним.
1. При подачі живлення через великий опір заряджається конденсатор, напруга з якого через стабілітрон подається на затвори, стягуючи потенціал на землю через мегаомник. Провідність польовиків потрохи зростає і при напрузі 8В на конденсаторі вже фактично вони відкриті.
2. При відключенні живлення керуючий конденсатор розряджається на шину живлення через діод, таким чином напруга різко падає та польовики закриваються майже миттєво.
Випробував на практиці - працює чітко) (правда при великому звуці перші пів секунди чути спотворення через випрямний ефект, але це краще, ніж різке включення, і знаааачно краще, ніж постоянка на виході
)
Симуляцію додаю:
Оранжевий графік - з постійною складовою +2,5В, розмах 500мВ (вхід)
Зелений графік - вихід
Фіолетовий - напруга на керуючому конденсаторі. Таким чисном, що при включенні, що при виключенні, ніяких артефактів не спостерігається )
Вихід на "режим" коло 2 секунд.
Отже, вирішив я розвинути тему DSP, тому у вільний час проєктую одноплатний пристрій, на борту якого сам сигнальний процесор, мікроконтролер, роз'єми для кнопок, енкодера, дисплею, а головне - вирішив додати перетворювач баланс-небаланс по входу та небаланс-баланс по виходу, а оскільки сам ДСП працює з однополяркою, то я вирішив і цілий девайс робити з однополярним живленням +12В. Можна вважати це фічою
Але, оскільки як сам сигнальний процесор, так і обвв'язка на операційниках працює з умовною середньою точкою, яку я вирішив припідняти над мінусом на +2,5В, при подачі живлення відбувається перехідний процес у вигляді постійної складової на виході, яка з часом падає на розділювальних конденсаторах, але момент включення може стати фатальним для акустичних систем, особливо, якщо йдеться про кіловати
ото ж, вирішив зробити затримку включення виходу на двох "зустрічно-послідовних" польовичках типу 7002 (готові інтегральні сигнальні комутатори не підійшли через їх високий опір та відносну нелінійність опору в залежності від вхідного сигналу). Польовички, будучи "зарядженими" до 8,4В (+12В мінус зміщення 2,5 мінус розмах 1,1) гарантовано відкриті з опором в одиниці ом та знаходяться на ділянці вже насичення каналу, отже опір буде лінійним.
1. При подачі живлення через великий опір заряджається конденсатор, напруга з якого через стабілітрон подається на затвори, стягуючи потенціал на землю через мегаомник. Провідність польовиків потрохи зростає і при напрузі 8В на конденсаторі вже фактично вони відкриті.
2. При відключенні живлення керуючий конденсатор розряджається на шину живлення через діод, таким чином напруга різко падає та польовики закриваються майже миттєво.
Випробував на практиці - працює чітко) (правда при великому звуці перші пів секунди чути спотворення через випрямний ефект, але це краще, ніж різке включення, і знаааачно краще, ніж постоянка на виході
Симуляцію додаю:
Оранжевий графік - з постійною складовою +2,5В, розмах 500мВ (вхід)
Зелений графік - вихід
Фіолетовий - напруга на керуючому конденсаторі. Таким чисном, що при включенні, що при виключенні, ніяких артефактів не спостерігається )
Вихід на "режим" коло 2 секунд.
- Dr.Somebody
- Постоянный житель
- Сообщения: 206
- Стаж: 4 года 1 месяц
- Репутация: 84
- Откуда: Ukraine, Kyiv
- Аудио система: Неважливо
Re: Устройства защиты акустических систем
Намалював я платку захисту АС, покупається на Алі платка AIYIMA і з неї деталі переміщуються на нову, лише треба додати діодний міст RS207.
Вона повністю симетрична, можна ставити і праворуч і ліворуч, змінюється лише перемичка. Для особливих гурманів можна купити реле краще, наприклад FINDER 40.52.9.012.5000 з позолоченими контактами. Платку робив для посилювача АВ.
Вона повністю симетрична, можна ставити і праворуч і ліворуч, змінюється лише перемичка. Для особливих гурманів можна купити реле краще, наприклад FINDER 40.52.9.012.5000 з позолоченими контактами. Платку робив для посилювача АВ.
- Dr.Somebody
- Постоянный житель
- Сообщения: 206
- Стаж: 4 года 1 месяц
- Репутация: 84
- Откуда: Ukraine, Kyiv
- Аудио система: Неважливо
Re: Устройства защиты акустических систем
Може хтось знає, де в Україні або ЄС можна купити мікросхему UPC1237
Алі не цікавить
Алі не цікавить
- Justas*
- Гуру электроники☆☆☆☆
- Сообщения: 2447
- Стаж: 4 года 5 месяцев
- Репутация: 1342
- Откуда: Украина
- Аудио система: viewtopic.php?p=17721#p17721
- Dr.Somebody
- Постоянный житель
- Сообщения: 206
- Стаж: 4 года 1 месяц
- Репутация: 84
- Откуда: Ukraine, Kyiv
- Аудио система: Неважливо
Re: Устройства защиты акустических систем
Justas* писал(а): 09 май 2023, 12:04 https://aigaa.ua.market/product/6286659 ... c1237.html
https://www.olx.ua/d/uk/obyavlenie/razb ... derIndex=0
Купил у Айгуль (первая ссылка) микрухи на защиту АС. Не знаю, настоящие ли, были в упаковке с Алиэкспресс.
- Dr.Somebody
- Постоянный житель
- Сообщения: 206
- Стаж: 4 года 1 месяц
- Репутация: 84
- Откуда: Ukraine, Kyiv
- Аудио система: Неважливо
Re: Устройства защиты акустических систем
Підскажіть будь ласка, які елементи відповідають за час затримки реле після включення?
- lgedmitry
- Гуру электроники☆☆☆☆
- Сообщения: 1640
- Стаж: 6 лет 8 месяцев
- Репутация: 294
- Откуда: Рыбинск
- Аудио система: .
Re: Устройства защиты акустических систем
те, что к 7-ой ноге подключены. Только там всё неправильно. Нормальную схему в даташите откройтеDr.Somebody писал(а): 03 июн 2023, 18:07 Підскажіть будь ласка, які елементи відповідають за час затримки реле після включення?
Аудиофил
- m-shara
- Почетный спонсор
- Сообщения: 1200
- Стаж: 3 года 3 месяца
- Репутация: 209
- Откуда: Латвия
- Аудио система: JVC TD-V662, Kenwood KX-880HX,
PP 6Н8С+EL34 20W
Акустика: Sony SS-G1 MK2
SONY WH-1000XM4,AKG K514, ATH-AVC500,
Звуковая: Focusrite 2i4
Re: Устройства защиты акустических систем
Якщо живити цю платку (з Алі) постійним струмом (з окремого джерела) то діодний міст зовсім непотрібний. Або хай стоять ті що є (захист від переполюсовки).Dr.Somebody писал(а): 27 апр 2023, 10:59 Намалював я платку захисту АС, покупається на Алі платка AIYIMA і з неї деталі переміщуються на нову, лише треба додати діодний міст RS207.
Вона повністю симетрична, можна ставити і праворуч і ліворуч, змінюється лише перемичка. Для особливих гурманів можна купити реле краще, наприклад FINDER 40.52.9.012.5000 з позолоченими контактами. Платку робив для посилювача АВ.
- Dr.Somebody
- Постоянный житель
- Сообщения: 206
- Стаж: 4 года 1 месяц
- Репутация: 84
- Откуда: Ukraine, Kyiv
- Аудио система: Неважливо
Re: Устройства защиты акустических систем
Да, нашел ошибку, резистор R4 не там стоит.lgedmitry писал(а): 03 июн 2023, 19:01 Только там всё неправильно. Нормальную схему в даташите откройте
Последний раз редактировалось Dr.Somebody 03 июн 2023, 20:56, всего редактировалось 1 раз.
- Dr.Somebody
- Постоянный житель
- Сообщения: 206
- Стаж: 4 года 1 месяц
- Репутация: 84
- Откуда: Ukraine, Kyiv
- Аудио система: Неважливо
Re: Устройства защиты акустических систем
Плату з Алі я взагалі не розглядаю.m-shara писал(а): 03 июн 2023, 19:24 Якщо живити цю платку (з Алі) постійним струмом (з окремого джерела) то діодний міст зовсім непотрібний. Або хай стоять ті що є (захист від переполюсовки).
Купив я ті дві плати, тільки заради реле та мікросхем. Прислали плати, кондери хренові, реле по ходу підробка.
У оригинала контакти квадратні, а прислали з круглими контактами.
Відкрив спор, присудили мені повернення 50% грошей.
- m-shara
- Почетный спонсор
- Сообщения: 1200
- Стаж: 3 года 3 месяца
- Репутация: 209
- Откуда: Латвия
- Аудио система: JVC TD-V662, Kenwood KX-880HX,
PP 6Н8С+EL34 20W
Акустика: Sony SS-G1 MK2
SONY WH-1000XM4,AKG K514, ATH-AVC500,
Звуковая: Focusrite 2i4
Re: Устройства защиты акустических систем
У мене в Худові така стоїть. Нарікань нема. Живлення - 14В постійної напруги від імпульсника. Землі не комутуються. Захист при такому включенні не працює, але він не потрібний. Поки реле не спрацювало, через нормально замкнуті контакти реле на резистори заряжається вихідний конденсатор. Так що ніяких "пуків" не чути. 12 В малувато для такої плати. Реле спрацьовує ліниво.
- Dr.Somebody
- Постоянный житель
- Сообщения: 206
- Стаж: 4 года 1 месяц
- Репутация: 84
- Откуда: Ukraine, Kyiv
- Аудио система: Неважливо
Re: Устройства защиты акустических систем
Вашого живлення 14В постійної напруги - це мало.m-shara писал(а): 03 июн 2023, 21:44 ...Живлення - 14В постійної напруги від імпульсника...
...12 В малувато для такої плати. Реле спрацьовує ліниво.
1,1 Вольт витрати на входноу діоді, а потім же стабілізатор 7812, на який треба подавати 15 Вольт мінімум.
Для цієї плати треба подавати 12 вольт змінної напруги: 12*1,41-1,1 = 15,82В йде на стабілізатор 7812
- m-shara
- Почетный спонсор
- Сообщения: 1200
- Стаж: 3 года 3 месяца
- Репутация: 209
- Откуда: Латвия
- Аудио система: JVC TD-V662, Kenwood KX-880HX,
PP 6Н8С+EL34 20W
Акустика: Sony SS-G1 MK2
SONY WH-1000XM4,AKG K514, ATH-AVC500,
Звуковая: Focusrite 2i4
Re: Устройства защиты акустических систем
Згідний, але якщо схема з повноцінним мостом. А якщо з одним діодом (другий для других цілей) то зрозуміло що мало. Але якби там не було моя схема працює стабільно. Правда чи там 14 чи 16В я не певний.
- Dr.Somebody
- Постоянный житель
- Сообщения: 206
- Стаж: 4 года 1 месяц
- Репутация: 84
- Откуда: Ukraine, Kyiv
- Аудио система: Неважливо
Re: Устройства защиты акустических систем
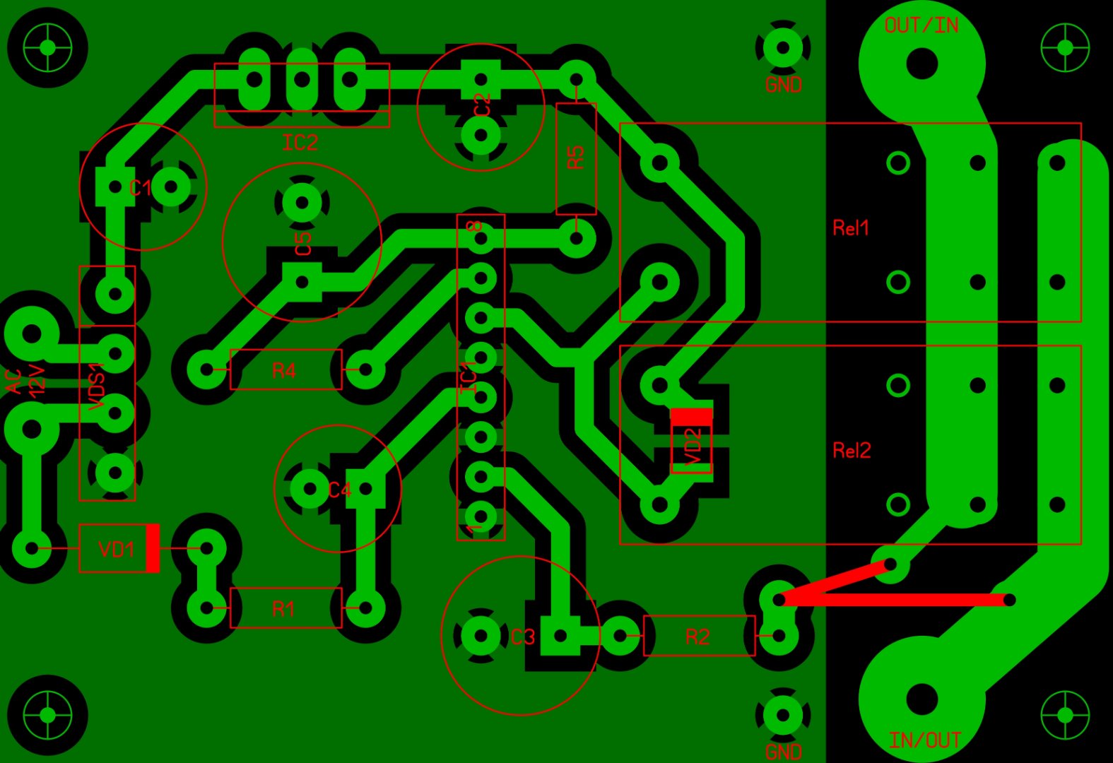
Для новачків публікую тут правильну схему захисту АС для підсилювачів класу А і АВ. Схема перевірена та робоча на 100%.
Зміни: резистор затримки включення R4 стояв не в тому місці і конденсатор C3 повинен бути біполярним.
Зміни: резистор затримки включення R4 стояв не в тому місці і конденсатор C3 повинен бути біполярним.