Темы в форуме
Новые сообщения
-
17-окт Двухтактный на лампах EL34 в триодном включении
-
17-окт Усилитель Беслика А.И на Германиевых транзисторах v3.01
-
16-окт Усилитель D класса на базе плат 2_062 S_AUDIO от Alex
-
16-окт Усилитель на плате PTERO REV 1_03 TAS5342A cборка от Alex
-
15-окт Помощь в подборе усилителя.
-
14-окт Усилитель звука D класса Clone purifi Hb 3.064 ULTRA
-
14-окт JLH 1969 Vintage Style
-
14-окт МА12070. Прекрасная фрау, с которой мало кто дружит
-
09-окт Однотактный на 6П45С в триодном/ультралинейном включении
-
04-окт Интересный усилитель AIYIMA A80 TPA3255 PFFB
-
23-сен AIYIMA A80 - нестабільна робота оптичного входу Toslink
-
18-сен Усилитель, работающий от пульта ТВ.
-
16-сен Регулятор тембра
-
14-сен А не собрать ли мне Hi-END? На Clone purifi 3.065 ULTRA
-
10-сен Як звучить підсилювач на мс. STK407-090B?
Новые темы
-
12-окт Усилитель Беслика А.И на Германиевых транзисторах v3.01
-
21-сен Snail II
-
15-сен Регулятор тембра
-
12-сен Усилитель, работающий от пульта ТВ.
-
08-сен Класс Д с классическим БП
-
07-сен Як звучить підсилювач на мс. STK407-090B?
-
31-авг Нужен стерео усилитель под заказ (хай енд)
-
29-авг Винтаж в помойку?
-
28-авг Помощь в подборе усилителя.
-
18-авг Усилитель D класса на базе плат 2_062 S_AUDIO от Alex
-
12-авг Триодные ламповые усилители
-
06-авг Fosi Audio GR70 ламповый усилитель для наушников Класс A
-
26-июл Однотактный на Г811
-
23-июл Двухтактный на 6Н13С с фазоинвертором на двойном пентоде
-
21-июл Усилитель Wangine Wsa-120
Наш youtube
Наш инстаграм
☝ Сказать спасибо!
Правила форума
Время появилось. Время пришло. Purifi Hb 3.065 ULTRA
- Igorvolikov
- Постоянный житель
- Сообщения: 244
- Стаж: 3 года 1 месяц
- Репутация: 84
- Откуда: Киев
- Аудио система: Thorens TD 321 + SME Series 3 + Shure V15 IV + Jico SAS b + Kora 3T + Dual ES9038 + Audiolab 8000P + Canton Ergo 670 DC
Время появилось. Время пришло. Purifi Hb 3.065 ULTRA
Всем привет.
Появилось свободное время и решил начать сборку оконечника purifi Hb 3.065 ULTRA.
Буду потихоньку "готовить", делиться мыслями и фото.
Собственно пассивный предусилитель от хорошего украинского мастера у меня уже был давно.
В качестве оконечника к нему работали многие аппараты, но, к сожалению,, не мои ((( А сейчас работает FX502, что совершенно
несерьезно. Приятный малыш, ровный, детальный, но не более того.
Попробуем как в роли оконечника себя покажет purifі. Тем более, что будет возможность потом сравнить с оригинальным NAD на оригинальни модулями. Но об этом чуть позже, а пока.
- Приехали новые блоки питания от Юрия. За что ему огромное спасибо!
- Купил себе такой же корпус как у предусилителя.
- Немного нарезал радиаторов и сделал первую примерку.
В общем должно все красиво поместиться. Далі буде.
Появилось свободное время и решил начать сборку оконечника purifi Hb 3.065 ULTRA.
Буду потихоньку "готовить", делиться мыслями и фото.
Собственно пассивный предусилитель от хорошего украинского мастера у меня уже был давно.
В качестве оконечника к нему работали многие аппараты, но, к сожалению,, не мои ((( А сейчас работает FX502, что совершенно
несерьезно. Приятный малыш, ровный, детальный, но не более того.
Попробуем как в роли оконечника себя покажет purifі. Тем более, что будет возможность потом сравнить с оригинальным NAD на оригинальни модулями. Но об этом чуть позже, а пока.
- Приехали новые блоки питания от Юрия. За что ему огромное спасибо!
- Купил себе такой же корпус как у предусилителя.
- Немного нарезал радиаторов и сделал первую примерку.
В общем должно все красиво поместиться. Далі буде.
- Igorvolikov
- Постоянный житель
- Сообщения: 244
- Стаж: 3 года 1 месяц
- Репутация: 84
- Откуда: Киев
- Аудио система: Thorens TD 321 + SME Series 3 + Shure V15 IV + Jico SAS b + Kora 3T + Dual ES9038 + Audiolab 8000P + Canton Ergo 670 DC
Re: Время появилось. Время пришло. Purifi Hb 3.065 ULTRA
Да! Могут возникнуть вопросы по радиаторам
Без паники! Еще предстоит немного поработать с алюминием.
Вот теперь далі буде.
Ушел пилить.

Без паники! Еще предстоит немного поработать с алюминием.
Вот теперь далі буде.
Ушел пилить.
- m-shara
- Почетный спонсор
- Сообщения: 1152
- Стаж: 2 года 10 месяцев
- Репутация: 201
- Откуда: Латвия
- Аудио система: JVC TD-V662, Kenwood KX-880HX,
JLH 1969, УНЧ А-кл. 6Ж3+ГУ-50
Акустика: Sony SS-G1 MK2
AKG K514, ATH-AVC500,
Звуковая: Focusrite 2i4
Re: Время появилось. Время пришло. Purifi Hb 3.065 ULTRA
Purifi это конечно круто, но если регулятор громкости кто то крутанет вправо до упора твои Canton Ergo не гавкнут последний раз?
Я когда-то Суховским 100 ватным УМЗЧ ВВ сжег колонки 30S.

- Igorvolikov
- Постоянный житель
- Сообщения: 244
- Стаж: 3 года 1 месяц
- Репутация: 84
- Откуда: Киев
- Аудио система: Thorens TD 321 + SME Series 3 + Shure V15 IV + Jico SAS b + Kora 3T + Dual ES9038 + Audiolab 8000P + Canton Ergo 670 DC
Re: Время появилось. Время пришло. Purifi Hb 3.065 ULTRA
Да там крути/ не крути, а все равно по 2 дб потихоньку добавляет.
Ergo в безопасности )))
-
- Постоянный житель
- Сообщения: 273
- Стаж: 2 года 4 месяца
- Репутация: 69
- Откуда: Урал
- Аудио система: Denon avr x3400, Focal chorus 826V, MS Sound Purifi 3.065
Re: Время появилось. Время пришло. Purifi Hb 3.065 ULTRA
А где корпус заказывали?
- Igorvolikov
- Постоянный житель
- Сообщения: 244
- Стаж: 3 года 1 месяц
- Репутация: 84
- Откуда: Киев
- Аудио система: Thorens TD 321 + SME Series 3 + Shure V15 IV + Jico SAS b + Kora 3T + Dual ES9038 + Audiolab 8000P + Canton Ergo 670 DC
-
- Постоянный житель
- Сообщения: 273
- Стаж: 2 года 4 месяца
- Репутация: 69
- Откуда: Урал
- Аудио система: Denon avr x3400, Focal chorus 826V, MS Sound Purifi 3.065
Re: Время появилось. Время пришло. Purifi Hb 3.065 ULTRA
Как продвигаются работы? Любопытно же.
- Igorvolikov
- Постоянный житель
- Сообщения: 244
- Стаж: 3 года 1 месяц
- Репутация: 84
- Откуда: Киев
- Аудио система: Thorens TD 321 + SME Series 3 + Shure V15 IV + Jico SAS b + Kora 3T + Dual ES9038 + Audiolab 8000P + Canton Ergo 670 DC
Re: Время появилось. Время пришло. Purifi Hb 3.065 ULTRA
"Сглазил" свободное время ((((
Но потихоньку продвигаются. На выходных планирую закончить черновой монтаж и выложу небольшой фотоотчет.
Сорри, что так долго.
Но потихоньку продвигаются. На выходных планирую закончить черновой монтаж и выложу небольшой фотоотчет.
Сорри, что так долго.
- MAXER
- Почетный пользователь
- Сообщения: 74
- Стаж: 2 года 4 месяца
- Репутация: 33
- Откуда: Київ
- Аудио система: Primare NP5 Prisma Mk II + BRZHIFI DC50 + LM 3886 двойное моно + Кливер 150АС-009 (копаний до половини)
Re: Время появилось. Время пришло. Purifi Hb 3.065 ULTRA
приезжай на тест
- Igorvolikov
- Постоянный житель
- Сообщения: 244
- Стаж: 3 года 1 месяц
- Репутация: 84
- Откуда: Киев
- Аудио система: Thorens TD 321 + SME Series 3 + Shure V15 IV + Jico SAS b + Kora 3T + Dual ES9038 + Audiolab 8000P + Canton Ergo 670 DC
- Igorvolikov
- Постоянный житель
- Сообщения: 244
- Стаж: 3 года 1 месяц
- Репутация: 84
- Откуда: Киев
- Аудио система: Thorens TD 321 + SME Series 3 + Shure V15 IV + Jico SAS b + Kora 3T + Dual ES9038 + Audiolab 8000P + Canton Ergo 670 DC
Re: Время появилось. Время пришло. Purifi Hb 3.065 ULTRA
Как я скучаю по малой родине.
Там была хорошая сверлилка, фрезерилка, точилка и пилилка.
Какой хочешь тебе угол, какой хочешь рез и.т.д.
Одним словом ПТН ПНХ.
Ну что поделать - имеем то, что имеем, а именно бытовой шуруповерт с бьющим патроном
и бытовой лобзик на удивление не убитый и ровный.
Сначала стал такой простой вопрос - а как же в толстом металле просверлить перпендикулярное отверстие? Когда у тебя сверлилка - это одно...
Но есть же только убитый шуруповерт. Начиная с 4 сверла у меня кондуктор есть, а что делать с тройкой или двойкой?
Нашел на работе сгоревший шаговый мотор со шкивом на 3, снял шкив - вот вам и кондуктор, конечно не очень удобно, но отверстия перпендикулярны.
Разметил радиаторные блоки, разрезал специальной пилкой по алюминию, посверлил, термопастой смазал, скрутил - радиаторные блоки со всеми отверстиями под стойки и транзисторы готовы. Если не придираться - вполне аккуратно получилось.
Далее поработал с корпусом. Все разметил и просверлил. Установил стойки под радиаторные блоки и блоки питания, прикрутил ножки.
Все совпало, все подошло, на всякий случай все на фиксаторе резьбы.
Далее монтаж блоков, провода и тестовый запуск.
Фурнитуру пока не покупал. Во первых вообще не хочу сетевой кабель делать съемным, думаю купить кусок приличного OFC и прямо до блоков питания, в которых предохранители по входу уже остановлены (спасибо Юрию за конструкцию).
А во вторых нужно для начала послушать и прикинуть - какого уровня фурнитуру вообще имеет смысл брать.
Пока как то так. Далі буде.
Там была хорошая сверлилка, фрезерилка, точилка и пилилка.

Одним словом ПТН ПНХ.
Ну что поделать - имеем то, что имеем, а именно бытовой шуруповерт с бьющим патроном

Сначала стал такой простой вопрос - а как же в толстом металле просверлить перпендикулярное отверстие? Когда у тебя сверлилка - это одно...
Но есть же только убитый шуруповерт. Начиная с 4 сверла у меня кондуктор есть, а что делать с тройкой или двойкой?
Нашел на работе сгоревший шаговый мотор со шкивом на 3, снял шкив - вот вам и кондуктор, конечно не очень удобно, но отверстия перпендикулярны.
Разметил радиаторные блоки, разрезал специальной пилкой по алюминию, посверлил, термопастой смазал, скрутил - радиаторные блоки со всеми отверстиями под стойки и транзисторы готовы. Если не придираться - вполне аккуратно получилось.
Далее поработал с корпусом. Все разметил и просверлил. Установил стойки под радиаторные блоки и блоки питания, прикрутил ножки.
Все совпало, все подошло, на всякий случай все на фиксаторе резьбы.
Далее монтаж блоков, провода и тестовый запуск.
Фурнитуру пока не покупал. Во первых вообще не хочу сетевой кабель делать съемным, думаю купить кусок приличного OFC и прямо до блоков питания, в которых предохранители по входу уже остановлены (спасибо Юрию за конструкцию).
А во вторых нужно для начала послушать и прикинуть - какого уровня фурнитуру вообще имеет смысл брать.
Пока как то так. Далі буде.
- Igorvolikov
- Постоянный житель
- Сообщения: 244
- Стаж: 3 года 1 месяц
- Репутация: 84
- Откуда: Киев
- Аудио система: Thorens TD 321 + SME Series 3 + Shure V15 IV + Jico SAS b + Kora 3T + Dual ES9038 + Audiolab 8000P + Canton Ergo 670 DC
Re: Время появилось. Время пришло. Purifi Hb 3.065 ULTRA
Кстати вид снизу. Удалось ничего не накосячить и не поцарапать.
Вроде тоже норм получилось.
Вроде тоже норм получилось.
-
- Постоянный житель
- Сообщения: 273
- Стаж: 2 года 4 месяца
- Репутация: 69
- Откуда: Урал
- Аудио система: Denon avr x3400, Focal chorus 826V, MS Sound Purifi 3.065
Re: Время появилось. Время пришло. Purifi Hb 3.065 ULTRA
дайте пожалуйста размеры стоек и чёрных винтов. Очень нравится как делаете. Слежу.
- Igorvolikov
- Постоянный житель
- Сообщения: 244
- Стаж: 3 года 1 месяц
- Репутация: 84
- Откуда: Киев
- Аудио система: Thorens TD 321 + SME Series 3 + Shure V15 IV + Jico SAS b + Kora 3T + Dual ES9038 + Audiolab 8000P + Canton Ergo 670 DC
Re: Время появилось. Время пришло. Purifi Hb 3.065 ULTRA
Стойка
https://www.rcscomponents.kiev.ua/produ ... 33388.html
Винт черный M3 под шестигранник, патай, 5мм.
-
- Постоянный житель
- Сообщения: 273
- Стаж: 2 года 4 месяца
- Репутация: 69
- Откуда: Урал
- Аудио система: Denon avr x3400, Focal chorus 826V, MS Sound Purifi 3.065
Re: Время появилось. Время пришло. Purifi Hb 3.065 ULTRA
диаметр шляпки 4 мм или 6 мм?
Последний раз редактировалось Magnus 22 авг 2023, 15:20, всего редактировалось 2 раза.
- Igorvolikov
- Постоянный житель
- Сообщения: 244
- Стаж: 3 года 1 месяц
- Репутация: 84
- Откуда: Киев
- Аудио система: Thorens TD 321 + SME Series 3 + Shure V15 IV + Jico SAS b + Kora 3T + Dual ES9038 + Audiolab 8000P + Canton Ergo 670 DC
-
- Постоянный житель
- Сообщения: 273
- Стаж: 2 года 4 месяца
- Репутация: 69
- Откуда: Урал
- Аудио система: Denon avr x3400, Focal chorus 826V, MS Sound Purifi 3.065
Re: Время появилось. Время пришло. Purifi Hb 3.065 ULTRA
И у вас блоки питания на землю замыкаются, через стойки. Люди (Алекс) изолировали блоки питания от земли.
- Igorvolikov
- Постоянный житель
- Сообщения: 244
- Стаж: 3 года 1 месяц
- Репутация: 84
- Откуда: Киев
- Аудио система: Thorens TD 321 + SME Series 3 + Shure V15 IV + Jico SAS b + Kora 3T + Dual ES9038 + Audiolab 8000P + Canton Ergo 670 DC
Re: Время появилось. Время пришло. Purifi Hb 3.065 ULTRA
У Алекса блоки питания "народные". В них есть Y конденсаторы.
В моих блоках таких излишеств нет и можно/нужно землить на корпус.
В моих блоках таких излишеств нет и можно/нужно землить на корпус.
-
- Постоянный житель
- Сообщения: 273
- Стаж: 2 года 4 месяца
- Репутация: 69
- Откуда: Урал
- Аудио система: Denon avr x3400, Focal chorus 826V, MS Sound Purifi 3.065
Re: Время появилось. Время пришло. Purifi Hb 3.065 ULTRA
из этого выекает следующий вопрос. А на землю в розетку провод подключите?
- Igorvolikov
- Постоянный житель
- Сообщения: 244
- Стаж: 3 года 1 месяц
- Репутация: 84
- Откуда: Киев
- Аудио система: Thorens TD 321 + SME Series 3 + Shure V15 IV + Jico SAS b + Kora 3T + Dual ES9038 + Audiolab 8000P + Canton Ergo 670 DC
-
- Постоянный житель
- Сообщения: 273
- Стаж: 2 года 4 месяца
- Репутация: 69
- Откуда: Урал
- Аудио система: Denon avr x3400, Focal chorus 826V, MS Sound Purifi 3.065
Re: Время появилось. Время пришло. Purifi Hb 3.065 ULTRA
А входы планируете развести XLR или RCA? Думаю, а может XLR поставить (для универсальности) и использовать кабель...
-
- Постоянный житель
- Сообщения: 273
- Стаж: 2 года 4 месяца
- Репутация: 69
- Откуда: Урал
- Аудио система: Denon avr x3400, Focal chorus 826V, MS Sound Purifi 3.065
Re: Время появилось. Время пришло. Purifi Hb 3.065 ULTRA
Мені здається немає різниці. RCA із замкнутим за землю синім проводом або XLR, але через кабель-перехідник.
- Igorvolikov
- Постоянный житель
- Сообщения: 244
- Стаж: 3 года 1 месяц
- Репутация: 84
- Откуда: Киев
- Аудио система: Thorens TD 321 + SME Series 3 + Shure V15 IV + Jico SAS b + Kora 3T + Dual ES9038 + Audiolab 8000P + Canton Ergo 670 DC
- Igorvolikov
- Постоянный житель
- Сообщения: 244
- Стаж: 3 года 1 месяц
- Репутация: 84
- Откуда: Киев
- Аудио система: Thorens TD 321 + SME Series 3 + Shure V15 IV + Jico SAS b + Kora 3T + Dual ES9038 + Audiolab 8000P + Canton Ergo 670 DC
Re: Время появилось. Время пришло. Purifi Hb 3.065 ULTRA
Закончил основную "слесарку".
Все установлено и готово к проверке.
Завтра планирую сделать все нужные провода для проверки/тестов.
Ну а пока так:
PS
Задняя панель съемная. Ее буду пилить, когда будет понятно - какую фурнитуру ставить.
Всех с праздником!
Все установлено и готово к проверке.
Завтра планирую сделать все нужные провода для проверки/тестов.
Ну а пока так:
PS
Задняя панель съемная. Ее буду пилить, когда будет понятно - какую фурнитуру ставить.
Всех с праздником!
-
- Постоянный житель
- Сообщения: 273
- Стаж: 2 года 4 месяца
- Репутация: 69
- Откуда: Урал
- Аудио система: Denon avr x3400, Focal chorus 826V, MS Sound Purifi 3.065
Re: Время появилось. Время пришло. Purifi Hb 3.065 ULTRA
Ох, куда ж такие радиаторы? Дно корпуса легко вытянет нагрев.
- Igorvolikov
- Постоянный житель
- Сообщения: 244
- Стаж: 3 года 1 месяц
- Репутация: 84
- Откуда: Киев
- Аудио система: Thorens TD 321 + SME Series 3 + Shure V15 IV + Jico SAS b + Kora 3T + Dual ES9038 + Audiolab 8000P + Canton Ergo 670 DC
Re: Время появилось. Время пришло. Purifi Hb 3.065 ULTRA
Вот сомневаюсь я, что дно из стали 2мм покрашенное порошковой краской чем то тут поможет.
Эффективная площадь радиатора тут всего в ~2 раза больше рекомендуемой + тесный закрытый корпус с очень средненькой вентиляцией.
Одним словом - пусть лучше будут еле теплые. Больше не меньше.
Эффективная площадь радиатора тут всего в ~2 раза больше рекомендуемой + тесный закрытый корпус с очень средненькой вентиляцией.
Одним словом - пусть лучше будут еле теплые. Больше не меньше.

-
- Постоянный житель
- Сообщения: 273
- Стаж: 2 года 4 месяца
- Репутация: 69
- Откуда: Урал
- Аудио система: Denon avr x3400, Focal chorus 826V, MS Sound Purifi 3.065
Re: Время появилось. Время пришло. Purifi Hb 3.065 ULTRA
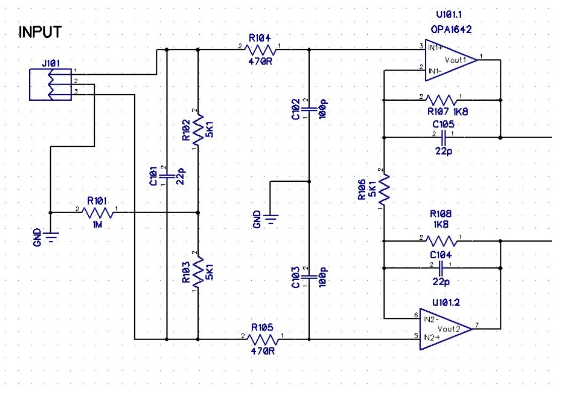
Вот что нашёл. Себе можете такое поставить для универсальности. Переключается тумблером. Не понимаю для чего операционники по RCA
- Igorvolikov
- Постоянный житель
- Сообщения: 244
- Стаж: 3 года 1 месяц
- Репутация: 84
- Откуда: Киев
- Аудио система: Thorens TD 321 + SME Series 3 + Shure V15 IV + Jico SAS b + Kora 3T + Dual ES9038 + Audiolab 8000P + Canton Ergo 670 DC
Re: Время появилось. Время пришло. Purifi Hb 3.065 ULTRA
Судя по всему опера делают баланс из небаланса.
ИМХО не нужно это. Схема входа пурифи и так чудесно справится с небалансным сигналом.
Лучше купить качественные XLR и сделать кабель RCA-XLR (как на рисунке было)
ИМХО не нужно это. Схема входа пурифи и так чудесно справится с небалансным сигналом.
Лучше купить качественные XLR и сделать кабель RCA-XLR (как на рисунке было)
-
- Постоянный житель
- Сообщения: 273
- Стаж: 2 года 4 месяца
- Репутация: 69
- Откуда: Урал
- Аудио система: Denon avr x3400, Focal chorus 826V, MS Sound Purifi 3.065
Re: Время появилось. Время пришло. Purifi Hb 3.065 ULTRA
Игорь. Если я с преаута ресивера по RCA подам звук на усилитель Юрия в XLR, то коэффициент усиления при этом будет в 2 раза ниже? Вроде в документашке Юрий говорит 28,2 КУС. Значит у меня будет 14,1? Поэтому нужен конвертор RCA в XLR ?Igorvolikov писал(а): ↑23 авг 2023, 11:35Лучше так и делать.
И я так сделаю в итоге.
Соединять "холодный" с землей лучше как можно ближе к источнику.