Темы в форуме
Новые сообщения
-
17-дек Ваш самый дорогой усилителль мощности
-
17-дек Триодный однотактный 6П36С + 6В1П
-
17-дек Усилитель Беслика А.И на Германиевых транзисторах v3.01
-
16-дек Усилитель JLH 1969
-
15-дек Не делайте эти ошибки при покупке Б/У(винтажного) усилителя звука
-
12-дек Усилитель звука D класса Clone purifi Hb 3.064 ULTRA
-
11-дек Усилитель на модулях PTERO TAS5342
-
11-дек Черырехканальный усилитель D класса Douk Audio G7
-
10-дек SMSL PA-X
-
09-дек Усилитель А класса JLH2003 c импульсным блоком питания
-
01-дек Усилитель для наушников на TPA6120 с Алиэкспресс
-
01-дек Усилитель D класса на базе плат 2_062 S_AUDIO от Alex
-
19-ноя Двухтактный на лампах EL34 в триодном включении
-
19-ноя МА12070. Прекрасная фрау, с которой мало кто дружит
-
18-ноя Клон nСore от Юрия Игнатьева 400 Вт (2_051_LITE)
Новые темы
-
17-дек Ваш самый дорогой усилителль мощности
-
05-дек SMSL PA-X
-
02-дек Черырехканальный усилитель D класса Douk Audio G7
-
23-ноя Усилитель для наушников на TPA6120 с Алиэкспресс
-
04-ноя Все про лампу гу 15
-
02-ноя Немного самодельных усилителей
-
30-окт Апгрейд усилителя для наушников Douk Audio U3
-
29-окт Усилитель Ampapa D1 HPF 300Wx2
-
12-окт Усилитель Беслика А.И на Германиевых транзисторах v3.01
-
21-сен Snail II
-
15-сен Регулятор тембра
-
12-сен Усилитель, работающий от пульта ТВ.
-
08-сен Класс Д с классическим БП
-
07-сен Як звучить підсилювач на мс. STK407-090B?
-
31-авг Нужен стерео усилитель под заказ (хай енд)
Youtube
TikTok
Инстаграм
☝ Спонсировать
Правила форума
Усилитель класса D: FX-Audio - FX502S PRO
- Justas*
- Гуру электроники☆☆☆☆
- Сообщения: 2324
- Стаж: 4 года 2 месяца
- Репутация: 1263
- Откуда: Украина
- Аудио система: viewtopic.php?p=17721#p17721
Re: Усилитель класса D: FX-Audio - FX502S PRO
Пока ещё нет. Добраться легко, R5, R6, R11, R12
Возможно нужно будет в 5 раз увеличить ёмкость С60, С61, чтобы сохранить частоту среза ФНЧ. А может и не нужно, надо замерить их ёмкость.
Возможно нужно будет в 5 раз увеличить ёмкость С60, С61, чтобы сохранить частоту среза ФНЧ. А может и не нужно, надо замерить их ёмкость.
-
vovanforever
- Пользователь
- Сообщения: 40
- Стаж: 4 года 1 месяц
- Репутация: 4
- Откуда: Донбасс
- Аудио система: Schiit loki mini+ , Schiit Modi 3+ , FX -502 S PRO , Philips CD-723
Re: Усилитель класса D: FX-Audio - FX502S PRO
Ребятушки ! Который день ломаю то , что у меня вместо головы - никак не придумаю ..... Вот как к нему приспособить индикатор выходной мощности на стрелках ???? Не вписывается никак.
Подскажите мне убогому ....
Да и вообще - как с этим вопросом в усилителях D класса ?
Подскажите мне убогому ....
Да и вообще - как с этим вопросом в усилителях D класса ?
-
ms142
- Постоянный житель
- Сообщения: 395
- Стаж: 5 лет
- Репутация: 74
- Откуда: Киев
- Аудио система: ONKEN на триаксиалах LAFAYETTE 99-0020W
клон NCore v3 + предварь (diy)
Wadia 121 + ЛБП
Eweat D20
Popcorn C200 + SL + ЛБП
Re: Усилитель класса D: FX-Audio - FX502S PRO
Собственно говоря, также как и во всех остальных классах. Если надо именно выходную мощность, то цеплять на выход уся, не зависимо от его класса.
- PJK
- Друзья v-mire.net
- Сообщения: 784
- Стаж: 4 года 8 месяцев
- Репутация: 317
- Откуда: Earth
- Аудио система: Патефон
Re: Усилитель класса D: FX-Audio - FX502S PRO
В данном усилителе прямо на клеммы выхода - нельзя. У каналов (L и R) нет общей земли. А для стрелочных измерителей, сама платка - имеет общую землю.ms142 писал(а): 22 ноя 2021, 14:31 Собственно говоря, также как и во всех остальных классах. Если надо именно выходную мощность, то цеплять на выход уся, не зависимо от его класса.
Поэтому сей факт необходимо учесть.
-
vovanforever
- Пользователь
- Сообщения: 40
- Стаж: 4 года 1 месяц
- Репутация: 4
- Откуда: Донбасс
- Аудио система: Schiit loki mini+ , Schiit Modi 3+ , FX -502 S PRO , Philips CD-723
Re: Усилитель класса D: FX-Audio - FX502S PRO
Дык , а я о чём ? Кручу - верчу эту плату с индикаторами .... Никак .
- Justas*
- Гуру электроники☆☆☆☆
- Сообщения: 2324
- Стаж: 4 года 2 месяца
- Репутация: 1263
- Откуда: Украина
- Аудио система: viewtopic.php?p=17721#p17721
Re: Усилитель класса D: FX-Audio - FX502S PRO
Трансик развязывающий. Или как у меня download/file.php?id=2926 Но нужно ещё -15в
- miko69
- Пользователь
- Сообщения: 11
- Стаж: 4 года 2 месяца
- Репутация: 1
- Откуда: Космодром Плесецк
- Аудио система: Onkyo TX-DS484, MX-50 se, акустика собств. разработки, АС Александрова 5+1
Re: Усилитель класса D: FX-Audio - FX502S PRO
Тоже всегда доверял только измерениям. Но как то решил сделать замеры с разными ОУ, пар шесть наверное, у себя нашел. Замерял, сохранил скрины АЧХ, спектр и THD. Ну, две пары с кучей гармоник отложил сразу в сторону. У четырех всё было почти ровно, отличия совсем мизерные, а АЧХ так и вообще, у всех как под копирку. С уверенностью, что и играть они будут примерно одинаково, стал прослушивать. К моему изумлению, звучание разное! Больше всех "зашла" NJM4558. Их и оставил. На работе дал горстку коллеге, чтобы послушал на своей системе (не FX502S), свои предпочтения ему пока не озвучивал. И что же? он попросил на следующий день у меня 4558 на что нибудь обменять. Вот такая история... Надо всё слушать ушами. Но на вкус и цвет - все фломастеры разные!Lektor писал(а): 22 ноя 2021, 10:21![]()
![]()
Не говорите это вслух!! Заклюют.
Если измерениями не зафиксировано, значит это все самовнушение![]()
Последний раз редактировалось miko69 22 ноя 2021, 21:12, всего редактировалось 1 раз.
-
ms142
- Постоянный житель
- Сообщения: 395
- Стаж: 5 лет
- Репутация: 74
- Откуда: Киев
- Аудио система: ONKEN на триаксиалах LAFAYETTE 99-0020W
клон NCore v3 + предварь (diy)
Wadia 121 + ЛБП
Eweat D20
Popcorn C200 + SL + ЛБП
Re: Усилитель класса D: FX-Audio - FX502S PRO
В конце концов можно подключить на вход, после РГ.vovanforever писал(а): 22 ноя 2021, 19:08 Дык , а я о чём ? Кручу - верчу эту плату с индикаторами .... Никак .
- Justas*
- Гуру электроники☆☆☆☆
- Сообщения: 2324
- Стаж: 4 года 2 месяца
- Репутация: 1263
- Откуда: Украина
- Аудио система: viewtopic.php?p=17721#p17721
Re: Усилитель класса D: FX-Audio - FX502S PRO
Действительно фломастеры разные. Я когда то в сидюке, этих NJM4558 целую жменю поменял на AD811 и AD8065, из за низкочастотности первых. А так как они были в SIP-8, пришлось изготавливать вертикальные платки. Этакий гибрид из 2-х ОУ с проволочными ножками.miko69 писал(а): 22 ноя 2021, 21:00 Больше всех "зашла" NJM4558. Их и оставил. На работе дал горстку коллеге, чтобы послушал на своей системе (не FX502S), свои предпочтения ему пока не озвучивал. И что же? он попросил на следующий день у меня 4558 на что нибудь обменять. Вот такая история... Надо всё слушать ушами. Но на вкус и цвет - все фломастеры разные!
В том аппарате, не только субъективные, но и объективные параметры улучшились. Всё таки на частоте 1,5 мГц, 3-х мегагерцовый ОУ работает хреново.
- Justas*
- Гуру электроники☆☆☆☆
- Сообщения: 2324
- Стаж: 4 года 2 месяца
- Репутация: 1263
- Откуда: Украина
- Аудио система: viewtopic.php?p=17721#p17721
Re: Усилитель класса D: FX-Audio - FX502S PRO
Кг и должен расти. Линейный участок при 8 Ом и 32В, от 2 до 40Вт. Выше растёт по экспоненте, ниже тоже растёт, но линейно. Катушки хоть и на алюминии, но не имеют сердечника, который может добавить гармоник в линейном участке. Есть PDF, где сравнивается Кг на сердечниках разных типов, разница в порядок.
Меня смутило снижение SNR. Хотя сейчас есть понимание этого. Всё таки ограничение сигнала не типовой режим работы. Мощность заявленная на 1% и тем более на 10% Кг, для привлечения народных масс. По моим замерам, выше 0,015% Кг уже не хорошо.
- PJK
- Друзья v-mire.net
- Сообщения: 784
- Стаж: 4 года 8 месяцев
- Репутация: 317
- Откуда: Earth
- Аудио система: Патефон
Re: Усилитель класса D: FX-Audio - FX502S PRO
Можете взять сигнал вот так (и пропустите его через RC ФНЧ, с частотой среза ~8 - 10 KHz):vovanforever писал(а): 22 ноя 2021, 19:08 Дык , а я о чём ? Кручу - верчу эту плату с индикаторами .... Никак .
1.gif
- lgedmitry
- Гуру электроники☆☆☆☆
- Сообщения: 1578
- Стаж: 6 лет 5 месяцев
- Репутация: 274
- Откуда: Рыбинск
- Аудио система: Самоделки на MA12070, MA12070P, Heybrook HB3, Wharfedale Diamond 12.2
Re: Усилитель класса D: FX-Audio - FX502S PRO
Только землю ещё поискать может придётся, где подключить. Потому как по всему земляному проводнику напряжение наверняка есть. Импульсы-то микросхема мощные потребляет. Вот и получится, что индикаторы падение на земляном проводнике будут измерятьPJK писал(а): 23 ноя 2021, 01:45Можете взять сигнал вот так (и пропустите его через RC ФНЧ, с частотой среза ~8 - 10 KHz):vovanforever писал(а): 22 ноя 2021, 19:08 Дык , а я о чём ? Кручу - верчу эту плату с индикаторами .... Никак .
1.gif
- lgedmitry
- Гуру электроники☆☆☆☆
- Сообщения: 1578
- Стаж: 6 лет 5 месяцев
- Репутация: 274
- Откуда: Рыбинск
- Аудио система: Самоделки на MA12070, MA12070P, Heybrook HB3, Wharfedale Diamond 12.2
Re: Усилитель класса D: FX-Audio - FX502S PRO
Аааа, ну это сильно меняет дело
- PJK
- Друзья v-mire.net
- Сообщения: 784
- Стаж: 4 года 8 месяцев
- Репутация: 317
- Откуда: Earth
- Аудио система: Патефон
Re: Усилитель класса D: FX-Audio - FX502S PRO
Не всё там так печально )) Я осциллографом смотрел.lgedmitry писал(а): 23 ноя 2021, 06:23Только землю ещё поискать может придётся, где подключить. Потому как по всему земляному проводнику напряжение наверняка есть. Импульсы-то микросхема мощные потребляет. Вот и получится, что индикаторы падение на земляном проводнике будут измерятьPJK писал(а): 23 ноя 2021, 01:45Можете взять сигнал вот так (и пропустите его через RC ФНЧ, с частотой среза ~8 - 10 KHz):vovanforever писал(а): 22 ноя 2021, 19:08 Дык , а я о чём ? Кручу - верчу эту плату с индикаторами .... Никак .
1.gif
-
swswes
- Сообщения: 1
- Стаж: 4 года
- Репутация: 0
- Откуда: Новокузнецк
- Аудио система: Onkyo 9130
Klipsh RP-160
Re: Усилитель класса D: FX-Audio - FX502S PRO
Всем добра!
Почитал тему по усилителю и понял, что у меня небольшая проблема (хотя усилитель ещё в пути).
Дело в том, что я в системе использую саб, который подключаю по высокому уровню (на выходные клеммы акустики), подключаются три провода- один на левый канал, второй на правый и третий на общий не важно какого канала. А у этого усилителя (FX-Audio - FX502S PRO) выходы не имеют общего провода. У меня вопрос: как мне правильно подключиться? Входное сопротивление саба 150 кОм.
Почитал тему по усилителю и понял, что у меня небольшая проблема (хотя усилитель ещё в пути).
Дело в том, что я в системе использую саб, который подключаю по высокому уровню (на выходные клеммы акустики), подключаются три провода- один на левый канал, второй на правый и третий на общий не важно какого канала. А у этого усилителя (FX-Audio - FX502S PRO) выходы не имеют общего провода. У меня вопрос: как мне правильно подключиться? Входное сопротивление саба 150 кОм.
- PJK
- Друзья v-mire.net
- Сообщения: 784
- Стаж: 4 года 8 месяцев
- Репутация: 317
- Откуда: Earth
- Аудио система: Патефон
Re: Усилитель класса D: FX-Audio - FX502S PRO
Пост от Justas* "Трансик развязывающий. Или как у меня download/file.php?id=2926 Но нужно ещё -15в"swswes писал(а): 23 ноя 2021, 08:53 Всем добра!
Почитал тему по усилителю и понял, что у меня небольшая проблема (хотя усилитель ещё в пути).
Дело в том, что я в системе использую саб, который подключаю по высокому уровню (на выходные клеммы акустики), подключаются три провода- один на левый канал, второй на правый и третий на общий не важно какого канала. А у этого усилителя (FX-Audio - FX502S PRO) выходы не имеют общего провода. У меня вопрос: как мне правильно подключиться? Входное сопротивление саба 150 кОм.
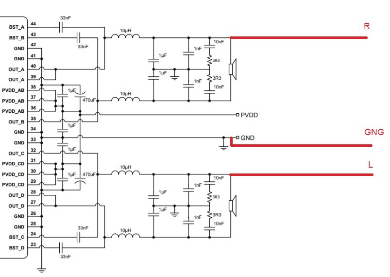
Читайте внимательно, здесь всё есть по два а то и по пять раз. Схема приведена для одного канала.
- Justas*
- Гуру электроники☆☆☆☆
- Сообщения: 2324
- Стаж: 4 года 2 месяца
- Репутация: 1263
- Откуда: Украина
- Аудио система: viewtopic.php?p=17721#p17721
Re: Усилитель класса D: FX-Audio - FX502S PRO
Возьмите сигнал после регулятора громкости. Но чтобы не было влияния на усилитель, придётся поставить буферы на ОУ. Можно попробовать взять уже буферированный сигнал с выходов U2, U3 (1-е ножки) через резисторы Ом на 100swswes писал(а): 23 ноя 2021, 08:53 Всем добра!
Почитал тему по усилителю и понял, что у меня небольшая проблема (хотя усилитель ещё в пути).
Дело в том, что я в системе использую саб, который подключаю по высокому уровню (на выходные клеммы акустики), подключаются три провода- один на левый канал, второй на правый и третий на общий не важно какого канала. А у этого усилителя (FX-Audio - FX502S PRO) выходы не имеют общего провода. У меня вопрос: как мне правильно подключиться? Входное сопротивление саба 150 кОм.
- Justas*
- Гуру электроники☆☆☆☆
- Сообщения: 2324
- Стаж: 4 года 2 месяца
- Репутация: 1263
- Откуда: Украина
- Аудио система: viewtopic.php?p=17721#p17721
Re: Усилитель класса D: FX-Audio - FX502S PRO
Какая разница что они меряют. Стрелки дёргаются и хорошоlgedmitry писал(а): 23 ноя 2021, 06:23 Импульсы-то микросхема мощные потребляет. Вот и получится, что индикаторы падение на земляном проводнике будут измерять
- Carwizard
- Мудрый кот
- Сообщения: 334
- Стаж: 4 года 6 месяцев
- Репутация: 132
- Откуда: KZ
- Аудио система: Onkyo, PolkAudio, Jamo, Heco, Magnat, Sony SV9900, ATDAC-8AX, FX502S-PRO
Re: Усилитель класса D: FX-Audio - FX502S PRO
Я тоже нет нет но подкидываю копоти от активного саба, совместно с сабжевым усилком. Но юзаю выход для наушников с ЦАПа, с которого по RCA подключен и 502-й усь. И того у меня получилось 2 РГ: один сменённый на нормальный на усилке для основного саунда, и один РГ на ЦАПе, который задействован там только на наушный выход. А поскольку в разных фонограммах басы сведены по разному, то получается вполне удобно прибирать выход на сабик так, что бы он не обгонял основной звук, а только в меру добавлял удар в грудину там где положено, на ритмовой бочке, или синтезатором басе.
- Justas*
- Гуру электроники☆☆☆☆
- Сообщения: 2324
- Стаж: 4 года 2 месяца
- Репутация: 1263
- Откуда: Украина
- Аудио система: viewtopic.php?p=17721#p17721
Re: Усилитель класса D: FX-Audio - FX502S PRO
Их главный недостаток, даже не в повышенном активном сопротивлении, а в том что они эти 450кГц нехило излучают, этакий мини передатчик.
В частотном плане и плане искажений, должны быть получше тех что на феррите
- Carwizard
- Мудрый кот
- Сообщения: 334
- Стаж: 4 года 6 месяцев
- Репутация: 132
- Откуда: KZ
- Аудио система: Onkyo, PolkAudio, Jamo, Heco, Magnat, Sony SV9900, ATDAC-8AX, FX502S-PRO
Re: Усилитель класса D: FX-Audio - FX502S PRO
Тут вот не могу не согласиться с предыдущим оратором, ибо главное же там антураж, причём с определённой степенью винтажности. А для сего пофигу откуда, что и как мерить, лижбы стрелки строго в такт дрыгались, ну и по амплитуде были примерно схожи. А ежели "земляная разница" такое позволит реализовать, то паркуа бы и не па?
- Justas*
- Гуру электроники☆☆☆☆
- Сообщения: 2324
- Стаж: 4 года 2 месяца
- Репутация: 1263
- Откуда: Украина
- Аудио система: viewtopic.php?p=17721#p17721
Re: Усилитель класса D: FX-Audio - FX502S PRO
Ещё можно микрофон подцепить.
-
Ddusserr99
- Пользователь
- Сообщения: 21
- Стаж: 4 года 1 месяц
- Репутация: 3
- Откуда: Желтогорск-возлереченский
- Аудио система: Акустика - Aleks полочники, лабиринты самопал.
Re: Усилитель класса D: FX-Audio - FX502S PRO
Господа подскажите а вот такая защита АС подойдёт на нашего друга?
https://www.avito.ru/orenburg/audio_i_v ... oc_sharing
https://www.avito.ru/orenburg/audio_i_v ... oc_sharing
- lgedmitry
- Гуру электроники☆☆☆☆
- Сообщения: 1578
- Стаж: 6 лет 5 месяцев
- Репутация: 274
- Откуда: Рыбинск
- Аудио система: Самоделки на MA12070, MA12070P, Heybrook HB3, Wharfedale Diamond 12.2
Re: Усилитель класса D: FX-Audio - FX502S PRO
проще простого: на вход усилителя ея повеситьvovanforever писал(а): 22 ноя 2021, 19:08 Дык , а я о чём ? Кручу - верчу эту плату с индикаторами .... Никак .
1.gif
- Carwizard
- Мудрый кот
- Сообщения: 334
- Стаж: 4 года 6 месяцев
- Репутация: 132
- Откуда: KZ
- Аудио система: Onkyo, PolkAudio, Jamo, Heco, Magnat, Sony SV9900, ATDAC-8AX, FX502S-PRO
Re: Усилитель класса D: FX-Audio - FX502S PRO
Ну как бы на почти всех зело брендовых усилках, стрелки имеют переключатель входа, отображать уровень входа в дБ вне зависимости от РГ. Или реальную выходную копоть в ваттах, при текущем уровне РГ. То есть как бы просится ещё и коннект с выходом на АС, где не всё так просто в варианте мостового включения D класса.
- lgedmitry
- Гуру электроники☆☆☆☆
- Сообщения: 1578
- Стаж: 6 лет 5 месяцев
- Репутация: 274
- Откуда: Рыбинск
- Аудио система: Самоделки на MA12070, MA12070P, Heybrook HB3, Wharfedale Diamond 12.2
Re: Усилитель класса D: FX-Audio - FX502S PRO
дык никто не мешает прицепить это после регулятора громкостиCarwizard писал(а): 23 ноя 2021, 22:48Ну как бы на почти всех зело брендовых усилках, стрелки имеют переключатель входа, отображать уровень входа в дБ вне зависимости от РГ. Или реальную выходную копоть в ваттах, при текущем уровне РГ. То есть как бы просится ещё и коннект с выходом на АС, где не всё так просто в варианте мостового включения D класса.
- kovrigger
- Постоянный житель
- Сообщения: 425
- Стаж: 5 лет
- Репутация: 114
- Откуда: Украина, Киев
- Аудио система: NFJ&FX AUDIO 502S PRO, акустика "Фараон 2 Magico Mini" от HiFiCompass, ЦАП AH-D6+(авторский), звуковая карта Apogee Duet Firewire
Re: Усилитель класса D: FX-Audio - FX502S PRO
Подойдет, но в корпус 502-го не влезет (там вообще ничего не влезет - очень маленький), к тому же ей откудото питаться нужно. Хотя по идее можно и к основному питанию прицепить, но это не точно. Если выкинуть корпус 502-го и собрать усь в каком-то новом большом вместе с БП, то думаю вполне пойдет и по идее она нужна - у меня хлопок идет в АС, если забыть отключить усь кнопкой и выключить общую сетьDdusserr99 писал(а): 23 ноя 2021, 15:32 Господа подскажите а вот такая защита АС подойдёт на нашего друга?
https://www.avito.ru/orenburg/audio_i_v ... oc_sharing
- Carwizard
- Мудрый кот
- Сообщения: 334
- Стаж: 4 года 6 месяцев
- Репутация: 132
- Откуда: KZ
- Аудио система: Onkyo, PolkAudio, Jamo, Heco, Magnat, Sony SV9900, ATDAC-8AX, FX502S-PRO
Re: Усилитель класса D: FX-Audio - FX502S PRO
Ещё как мешает! Если прицепить просто после РГ, то откалибровать шкалу мощности получится только под один импеданс АС. А если пользователь сменит АС и попадётся с иным сопротивлением, то регулировочные подстроечники на плате управления индикаторами, сами же не смогут перестроиться. Отсюда получается фиктивность, а не реальное измерение выходной мощности, как подразумевает одна из шкал в стрелочных индикаторах. А по идее ведь должно реально измеряться вых.мощность, кроме индикации входного сигнала.
- PJK
- Друзья v-mire.net
- Сообщения: 784
- Стаж: 4 года 8 месяцев
- Репутация: 317
- Откуда: Earth
- Аудио система: Патефон
Re: Усилитель класса D: FX-Audio - FX502S PRO
Что-то я не "вкурил"... Допустим мы снимаем сигнал с клемм на АС.Carwizard писал(а): 24 ноя 2021, 00:46Ещё как мешает! Если прицепить просто после РГ, то откалибровать шкалу мощности получится только под один импеданс АС. А если пользователь сменит АС и попадётся с иным сопротивлением, то регулировочные подстроечники на плате управления индикаторами, сами же не смогут перестроиться. Отсюда получается фиктивность, а не реальное измерение выходной мощности, как подразумевает одна из шкал в стрелочных индикаторах. А по идее ведь должно реально измеряться вых.мощность, кроме индикации входного сигнала.
И на этих клеммах допустим есть 10 Вольт. 10 Вольт на 4 Ом, и на 8 Ом абсолютно разная выходная мощность, это аксиома. Звуковое давление опустим, это другая тема.
Вы хотите сказать, чтобы сделать размах 10 вольт на 4 Омах, требуется гораздо большее входное напряжение на входе усилителя, чем для 8 Ом? Я глубоко сомневаюсь, что будет какая-либо существенная разница.
Иначе, что это за усилитель, который будет сильно реагировать на нагрузку (в пределах своей рабочей).
P.S. Индикаторы есть разные. Есть шкала в dB, где фиксируется напряжение. Есть по две шкалы для разных сопротивлений АС, где уже
расписаны выходные мощности. Для меня важнее шкала в dB по напряжению, где я буду видеть, что 0 децибел - это максимум напряжения, где по моим измерениям еще минимальные искажения усилителя.
Последний раз редактировалось PJK 24 ноя 2021, 01:39, всего редактировалось 4 раза.
- Justas*
- Гуру электроники☆☆☆☆
- Сообщения: 2324
- Стаж: 4 года 2 месяца
- Репутация: 1263
- Откуда: Украина
- Аудио система: viewtopic.php?p=17721#p17721
Re: Усилитель класса D: FX-Audio - FX502S PRO
Если даже на выход прицепить, тоже будет зависеть от импеданса. Выходная мощность разная, а напряжение практически одинаковое.
Выхода нет! Верёвка, мыло.
Я вот микрофон предлагал.
Пусть реальное звуковое давление меряет. Шкалу нарисовать в дБ. Правый край шкалы 150дБ 
Выхода нет! Верёвка, мыло.
Я вот микрофон предлагал.