Темы в форуме

      Youtube            TikTok           Инстаграм         ☝ Спонсировать               Правила форума   

Регулятор громкости Никитина

Sous
Разработчик
Сообщения: 1412
Стаж: 5 лет 4 месяца
Репутация: 1234
Откуда: Ивано-Франковск
Аудио система: DX3pro
Focal horus716
S_Audio stereo AMP 2_061

Re: Регулятор громкости Никитина

Сообщение Sous »

Timoha
Пользователь
Сообщения: 36
Стаж: 3 года 5 месяцев
Репутация: 19
Откуда: Украина
Аудио система: Heco Victa Prime 702; EDIFIER R2850. Усилители: clon purifi 3.064 ultra. FX AUDIO FX-D802C Pro; ЦАП BRZHIFI NXC01, BRZHIFI SU3B.

Re: Регулятор громкости Никитина

Сообщение Timoha »

Sous писал(а): 11 сен 2022, 14:07 Делал похожий проект регулятора, но тогда прошивку писал мой знакомый, и в итоге так и на этапе прошивки все заглохло.
Сейчас немного времени появилось - вспомминаю как это делается. Покажу чуть позже проект регулятора/ селектора на реле.
Если есть пожелания - реализую.
Юра, главное, чтоб ваша реализация не имела глюков (как у некоторых) и работала безупречно. А заказы будут 100%
Я могу стать первым. Цена вопроса только какова?
Аватара пользователя
Justas*
Гуру электроники☆☆☆☆
Сообщения: 2324
Стаж: 4 года 2 месяца
Репутация: 1263
Откуда: Украина
Аудио система: viewtopic.php?p=17721#p17721

Re: Регулятор громкости Никитина

Сообщение Justas* »

Sous писал(а): 11 сен 2022, 14:40 https://datasheet.lcsc.com/lcsc/1811101 ... C47190.pdf
Вот такие реле
Single-side stable или Single-winding latching ?
Sous
Разработчик
Сообщения: 1412
Стаж: 5 лет 4 месяца
Репутация: 1234
Откуда: Ивано-Франковск
Аудио система: DX3pro
Focal horus716
S_Audio stereo AMP 2_061

Re: Регулятор громкости Никитина

Сообщение Sous »

пардон, не тот даташит прикрепил
https://datasheet.lcsc.com/lcsc/1811060 ... C28410.pdf
Защелка нам ни к чему.
Аватара пользователя
Justas*
Гуру электроники☆☆☆☆
Сообщения: 2324
Стаж: 4 года 2 месяца
Репутация: 1263
Откуда: Украина
Аудио система: viewtopic.php?p=17721#p17721

Re: Регулятор громкости Никитина

Сообщение Justas* »

Да, G6S получше G6K будут. Меньше Max. Contact resistance, и Min. permissible load указана.
Защелка нам ни к чему
Почему? Импульсное управление наименее энергозатратно, да и в плане возможных наводок от катушки, проблемы нет.
С бистабильными реле можно организовать перевод МК в спящий режим с остановленным тактовым генератором (в отсутствии приёма данных).
Nick58
Новичок
Сообщения: 6
Стаж: 5 лет
Репутация: 1
Откуда: Киев
Аудио система: На данный момент ни на чем, только компьютер

Re: Регулятор громкости Никитина

Сообщение Nick58 »

Алекс,спасибо за ответ.Куплю деталюшки,может кто-то запрограммирует.Если на тот момент будет плата ,возьму,а если нет. значит не судьба
Аватара пользователя
billybons68
Пользователь
Сообщения: 23
Стаж: 3 года 9 месяцев
Репутация: 8
Откуда: Кривой Рог
Аудио система: Винил-
Technics SL1500;
Perpetum Ebner 2020L
Усилители -
Yamaha A1000
Dual CV1460
Technics SA-200
JLH-1969
CD-проигрыватель-
Sony CDP 561
Sony CDP 591
Philips CD 460
Philips CD 472
кассетник Technics RS-B565
Telefunken TC-450M
Акустика-
Magnat Vector 205
Elac 103
Dual CL-35:Pioneer CS-323

Re: Регулятор громкости им. А.Никитина

Сообщение billybons68 »

Alex писал(а): 12 авг 2022, 22:44 Все никак не соберусь закинуть немного фоток и информации по Никитину, вобщем исправляюсь. Два таких регулятора я использую в усилителях Худа 1969 и 2003, работают отлично.

Коробочка со всеми запчастями
Подскажите какой тип СМД резисторов? 1206 ?Только дошел ход собирать регулятор :)
Аватара пользователя
Alex
Site Admin
Сообщения: 4167
Стаж: 14 лет 1 месяц
Репутация: 2725
Откуда: Kiev
Аудио система: www.is.gd/l0dt3T
Контактная информация:

Re: Регулятор громкости Никитина

Сообщение Alex »

Да, SMD 1206.
MaratAM
Постоянный житель
Сообщения: 285
Стаж: 5 лет
Репутация: 25
Откуда: Уфа
Аудио система: ЦАП на AK4490 - ЧХ - B&W 603
ЦАП Brio - Клон Lynx HA46 - HiFiMen HE400i

Re: Регулятор громкости Никитина

Сообщение MaratAM »

Nick58 писал(а): 13 сен 2022, 17:38 может кто-то запрограммирует.
Запрограммировать не проблема. Купите на Али типа такого https://aliexpress.ru/item/32670511994. ... 9b07kMCOyI стоит не дорого, само программирование состоит в подключении пяти проводков и нажать пару раз на кнопку мышки.
MaratAM
Постоянный житель
Сообщения: 285
Стаж: 5 лет
Репутация: 25
Откуда: Уфа
Аудио система: ЦАП на AK4490 - ЧХ - B&W 603
ЦАП Brio - Клон Lynx HA46 - HiFiMen HE400i

Re: Регулятор громкости Никитина

Сообщение MaratAM »

Вот еще пара вариантов программаторов https://electro-shema.ru/handmade/progr ... mega8.html, второй я собирал и программировал, тот же ЮСБАсп я собирал сам и прошивал этим программатором. На один два раза самое то, правда сейчас КОМ порт найти тяжело, особенно в ноутбуках. :(
Аватара пользователя
lexey
Самоделкин
Сообщения: 273
Стаж: 4 года 1 месяц
Репутация: 221
Откуда: Усть-Каменогорск
Аудио система: :
ЦАП: SMSL SU-9 PRO es9039pro
Усилитель: 3_065р ULTRA
Акустика: Проект xrk971

Re: Регулятор громкости им. А.Никитина

Сообщение lexey »

LuckyDay писал(а): 16 авг 2022, 08:45 Основное замечание автора к работе регулятора что при выкл он на максимум коротит вход, лечится следующим образом:
На плату нужно добавить еще одно реле, которое будет замыкать вход после того как сформировались комбинации реле после включения питания.
При выключении питания самое простое поставить на питание данной платы большой конденсатор, который даст задержку по питанию. Силовое питание вырубится раньше чем пропадет питание на реле.
Может кто ни будь помочь с схемой такой доработки? Хотя бы ручкой от руки на листочке для полного понимания.
Заранее спасибо большое!
Весь мир - Варкрафт, а ты в нём Мурлок.
Аватара пользователя
Inok
Постоянный житель
Сообщения: 332
Стаж: 3 года 11 месяцев
Репутация: 186
Откуда: Ukraine
Аудио система: Clone purifi Hb 3.065 ULTRA, DALI Oberon 9 Dark Walnut

Re: Регулятор громкости Никитина

Сообщение Inok »

На вход поставьте реле с нормально замкнутыми контактами.
Аватара пользователя
lexey
Самоделкин
Сообщения: 273
Стаж: 4 года 1 месяц
Репутация: 221
Откуда: Усть-Каменогорск
Аудио система: :
ЦАП: SMSL SU-9 PRO es9039pro
Усилитель: 3_065р ULTRA
Акустика: Проект xrk971

Re: Регулятор громкости Никитина

Сообщение lexey »

Inok писал(а): 18 ноя 2022, 12:02 На вход поставьте реле с нормально замкнутыми контактами.
Про реле я понимаю, вот задумка с конденсаторами чуть чуть не понятна, питание то общее. Не понял пока.
Весь мир - Варкрафт, а ты в нём Мурлок.
MaratAM
Постоянный житель
Сообщения: 285
Стаж: 5 лет
Репутация: 25
Откуда: Уфа
Аудио система: ЦАП на AK4490 - ЧХ - B&W 603
ЦАП Brio - Клон Lynx HA46 - HiFiMen HE400i

Re: Регулятор громкости им. А.Никитина

Сообщение MaratAM »

lexey писал(а): 18 ноя 2022, 06:37 Может кто ни будь помочь с схемой такой доработки? Хотя бы ручкой от руки на листочке для полного понимания.
Заранее спасибо большое!
Не надо никакого реле, надо перевернуть схему, что бы в включенном состоянии ослабление было максимальным.
Аватара пользователя
Inok
Постоянный житель
Сообщения: 332
Стаж: 3 года 11 месяцев
Репутация: 186
Откуда: Ukraine
Аудио система: Clone purifi Hb 3.065 ULTRA, DALI Oberon 9 Dark Walnut

Re: Регулятор громкости Никитина

Сообщение Inok »

Простой способ это всё-таки в готовой плате и прошивке просто добавить реле на вход. Или перерисовать схему переделать плату и переделать прошивку, что значительно сложнее.
Аватара пользователя
lexey
Самоделкин
Сообщения: 273
Стаж: 4 года 1 месяц
Репутация: 221
Откуда: Усть-Каменогорск
Аудио система: :
ЦАП: SMSL SU-9 PRO es9039pro
Усилитель: 3_065р ULTRA
Акустика: Проект xrk971

Re: Регулятор громкости Никитина

Сообщение lexey »

Inok писал(а): 18 ноя 2022, 21:15 Простой способ это всё-таки в готовой плате и прошивке просто добавить реле на вход. Или перерисовать схему переделать плату и переделать прошивку, что значительно сложнее.
Платы ещё нет, я хочу заказывать на заводе. На SMD деталях сделать. По этому сразу сделать как нужно мне. 😉
Весь мир - Варкрафт, а ты в нём Мурлок.
Аватара пользователя
lgedmitry
Гуру электроники☆☆☆☆
Сообщения: 1579
Стаж: 6 лет 5 месяцев
Репутация: 274
Откуда: Рыбинск
Аудио система: Самоделки на MA12070, MA12070P, Heybrook HB3, Wharfedale Diamond 12.2

Re: Регулятор громкости Никитина

Сообщение lgedmitry »

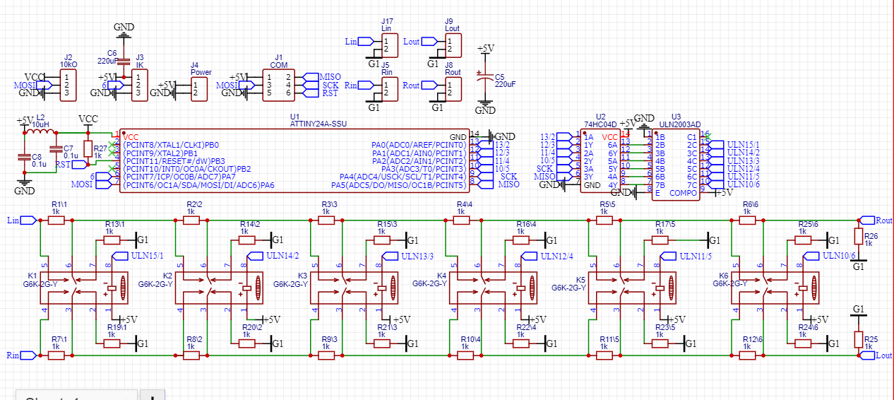
Ну так если с прошивкой развлекаться не хочется - ставь ключи с дополнительной инверсией перед реле, относительно исходного прожекта. И меняй нс и но контакты местами, как Марат писал
Аватара пользователя
lexey
Самоделкин
Сообщения: 273
Стаж: 4 года 1 месяц
Репутация: 221
Откуда: Усть-Каменогорск
Аудио система: :
ЦАП: SMSL SU-9 PRO es9039pro
Усилитель: 3_065р ULTRA
Акустика: Проект xrk971

Re: Регулятор громкости Никитина

Сообщение lexey »

Что я понял.
1e. Поменять местами NC с NO.
2e. Поменять местами вход сигнала и выход сигнала.
3е. Поменять местами резисторы, примерно в такой последовательности (1й с 6м, 2й с 5и, 3й с 4м)
Как я понимаю схема начинает работать задом на перед. И лечится это заменой местами контактов на переменном резисторе 10кО?
Можно питать микросхему ULN2003AD напряжением 5вольт? Если буду использовать реле на 5в, хочу исключить из схемы 12в.
Вложения
IMG_20221121_131356.jpg
IMG_20221121_131044.jpg
Весь мир - Варкрафт, а ты в нём Мурлок.
Аватара пользователя
lgedmitry
Гуру электроники☆☆☆☆
Сообщения: 1579
Стаж: 6 лет 5 месяцев
Репутация: 274
Откуда: Рыбинск
Аудио система: Самоделки на MA12070, MA12070P, Heybrook HB3, Wharfedale Diamond 12.2

Re: Регулятор громкости Никитина

Сообщение lgedmitry »

lexey писал(а): 21 ноя 2022, 08:39 Что я понял.
1e. Поменять местами NC с NO.
2e. между Аттини и улн2003 всунуть 74hc04, или что-то наподобие.
больше ничего не нужно делать
MaratAM
Постоянный житель
Сообщения: 285
Стаж: 5 лет
Репутация: 25
Откуда: Уфа
Аудио система: ЦАП на AK4490 - ЧХ - B&W 603
ЦАП Brio - Клон Lynx HA46 - HiFiMen HE400i

Re: Регулятор громкости Никитина

Сообщение MaratAM »

5ac831d769a1c_.png.0edcdd5ea5211f4414082d31866ef00e.png
5ac831d769a1c_.png.0edcdd5ea5211f4414082d31866ef00e.png (46.13 КБ) 5284 просмотра
Операционник в конце не нужен, это просто картинка попалась такая.
Аватара пользователя
Justas*
Гуру электроники☆☆☆☆
Сообщения: 2324
Стаж: 4 года 2 месяца
Репутация: 1263
Откуда: Украина
Аудио система: viewtopic.php?p=17721#p17721

Re: Регулятор громкости Никитина

Сообщение Justas* »

Правильная картинка.
Буфер нужен для идеального согласования РГ с любым усилителем. При этом, звук с использованием килобаксового межблочника, не отличим от китайского шнурка. :D
Без него, выходное сопротивление РГ меняется от десятков Ом до нескольких кОм.
И требуется подбор R11 под входное сопротивление усилителя.
Аватара пользователя
lexey
Самоделкин
Сообщения: 273
Стаж: 4 года 1 месяц
Репутация: 221
Откуда: Усть-Каменогорск
Аудио система: :
ЦАП: SMSL SU-9 PRO es9039pro
Усилитель: 3_065р ULTRA
Акустика: Проект xrk971

Re: Регулятор громкости Никитина

Сообщение lexey »

Нарисовал пробную! схему с 74hc04 о которой писал lgedmitry. В принципе получается компактно. Не могу на Али найти реле G6S-2G-Y, только G6K-2G-Y в изобилии. Может кто-то может посоветовать реле на 5в c поверхностным монтажом?
Печатая это сообщение понял что взяв реле в DIP исполнении можно сделать плату еще меньше. :(
Вложения
Test2.png
Test1.png
Весь мир - Варкрафт, а ты в нём Мурлок.
MaratAM
Постоянный житель
Сообщения: 285
Стаж: 5 лет
Репутация: 25
Откуда: Уфа
Аудио система: ЦАП на AK4490 - ЧХ - B&W 603
ЦАП Brio - Клон Lynx HA46 - HiFiMen HE400i

Re: Регулятор громкости Никитина

Сообщение MaratAM »

lexey писал(а): 23 ноя 2022, 05:48 реле в DIP исполнении можно сделать плату еще меньше
Я как то делал вариант, реле ДИП, ножки катушки отгибал и разводил в верхнем слое, а сигнальные в нижнем, получалось очень удобно.
Аватара пользователя
lexey
Самоделкин
Сообщения: 273
Стаж: 4 года 1 месяц
Репутация: 221
Откуда: Усть-Каменогорск
Аудио система: :
ЦАП: SMSL SU-9 PRO es9039pro
Усилитель: 3_065р ULTRA
Акустика: Проект xrk971

Re: Регулятор громкости Никитина

Сообщение lexey »

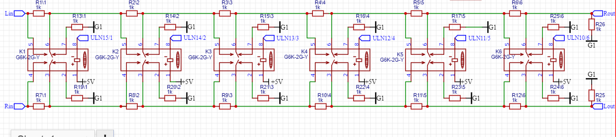
Пришли платки с JLCPCB. За основу взят проект автора этой темы, но с небольшими изменениями.
1) Замена на маленькие реле и чтобы были на 5в. Выполнено.
IMG_20230125_110844.jpg
2) Изменение схемы.
Так как в обесточенном состоянии РГ не блокирует сигнал, захотелось это исправить. Пришёл к мысли перевернуть реле.
Выполнено.
IMG_20230126_185020.png
3) Сделать РГ как можно меньше.
Выполнено. Делать реле ещё меньше, пока не вижу в этом смысла.
IMG_20230124_154622.jpg
Весь мир - Варкрафт, а ты в нём Мурлок.
Аватара пользователя
lexey
Самоделкин
Сообщения: 273
Стаж: 4 года 1 месяц
Репутация: 221
Откуда: Усть-Каменогорск
Аудио система: :
ЦАП: SMSL SU-9 PRO es9039pro
Усилитель: 3_065р ULTRA
Акустика: Проект xrk971

Re: Регулятор громкости Никитина

Сообщение lexey »

4) Сделать возможным балансное подключение. Вышел из положение путём надстройки ещё одного блока реле поверх основного. Для этого в обоих платах предусмотрены отверстия для штырьков, на которые подаются дублированный сигнал с 2003. Штырьки длиннее стандартных.
Выполнено
IMG_20230124_175823.jpg
IMG_20230124_175921.jpg
Всё собрал и оно как не заработало.
1) Стоит страшный фон. Причём странно то что GND сигнала и блока управления + реле не соединены друг с другом, но когда прикасаешься к земле регулятора то фон становится сильнее.
Немного вылечил путём соединения GND сигнала с управляющей частью РГ через резистор 10кО.
IMG_20230127_123120.jpg
2) Проблема заключается в том что реле я перевернул, но не учёл что алгоритм переключения не изменился. Нужно изменить, сделать её инверсной. Выше человек предлагал в схему включить инвертирующую микросхему. Я его не послушал, решил что всё излечиться если контакты на потенцометре поменять местами😂
В общем теперь нужно менять как-то скетч на аттини. Примерно так, там где было 1, теперь должно быть 2, 3, 4, 5, 6. И в таки направлении, я в этом не разбираюсь.
Как то так.
Весь мир - Варкрафт, а ты в нём Мурлок.
Аватара пользователя
lexey
Самоделкин
Сообщения: 273
Стаж: 4 года 1 месяц
Репутация: 221
Откуда: Усть-Каменогорск
Аудио система: :
ЦАП: SMSL SU-9 PRO es9039pro
Усилитель: 3_065р ULTRA
Акустика: Проект xrk971

Re: Регулятор громкости Никитина

Сообщение lexey »

Всё маленько аж страшно😱
IMG_20230127_123314.jpg
Инструмент для прошивки
IMG_20230125_110747.jpg
Весь мир - Варкрафт, а ты в нём Мурлок.
Аватара пользователя
lexey
Самоделкин
Сообщения: 273
Стаж: 4 года 1 месяц
Репутация: 221
Откуда: Усть-Каменогорск
Аудио система: :
ЦАП: SMSL SU-9 PRO es9039pro
Усилитель: 3_065р ULTRA
Акустика: Проект xrk971

Re: Регулятор громкости Никитина

Сообщение lexey »

Если кто-то поможет с прошивкой рг, я был бы благодарен.
Весь мир - Варкрафт, а ты в нём Мурлок.
acvolinn
Пользователь
Сообщения: 12
Стаж: 2 года 10 месяцев
Репутация: 3
Откуда: Санкт-Петербург
Аудио система: Акустика:
фронт: YAMAHA NS-F700,
тыл YAMAHA NS-B700,
центр YAMAHA NS-C700,
сабвуфер YAMAHA SW-700
Ресивер: YAMAHA RX-A1050

Re: Регулятор громкости Никитина

Сообщение acvolinn »

Что-то не совсем понял, а сейчас как-то работает регулятор??
PS прям хоть сам становись программистом, чтоб прошивку маленько подправить 8-)
Аватара пользователя
lexey
Самоделкин
Сообщения: 273
Стаж: 4 года 1 месяц
Репутация: 221
Откуда: Усть-Каменогорск
Аудио система: :
ЦАП: SMSL SU-9 PRO es9039pro
Усилитель: 3_065р ULTRA
Акустика: Проект xrk971

Re: Регулятор громкости Никитина

Сообщение lexey »

acvolinn писал(а): 06 фев 2023, 22:58 Что-то не совсем понял, а сейчас как-то работает регулятор??
PS прям хоть сам становись программистом, чтоб прошивку маленько подправить 8-)
Работает, только при переключении громкость скачет как попало. Корректно работает в положении минимум и максимум.
Весь мир - Варкрафт, а ты в нём Мурлок.
alexarz
Пользователь
Сообщения: 27
Стаж: 2 года 9 месяцев
Репутация: 13
Откуда: Арзамас
Аудио система: Источник - Eversolo DMP A8
ЦАП Dеnаfriрs Роntus II 15th
РГ по схеме Никитина от antecom
УНЧ Technics SE-A100
АС Sony SS 8150

В запасе
Источник - малинка 4 со шляпой TZT Ustars audio R19, с Moode
ЦАП - Charm Audio DAC 2.5
УНЧ - Clone Purifi 2.061.P

Re: Регулятор громкости Никитина

Сообщение alexarz »

Никто готовые регуляторы не продает?
Ответить

Вернуться в «Аудио аксессуары»