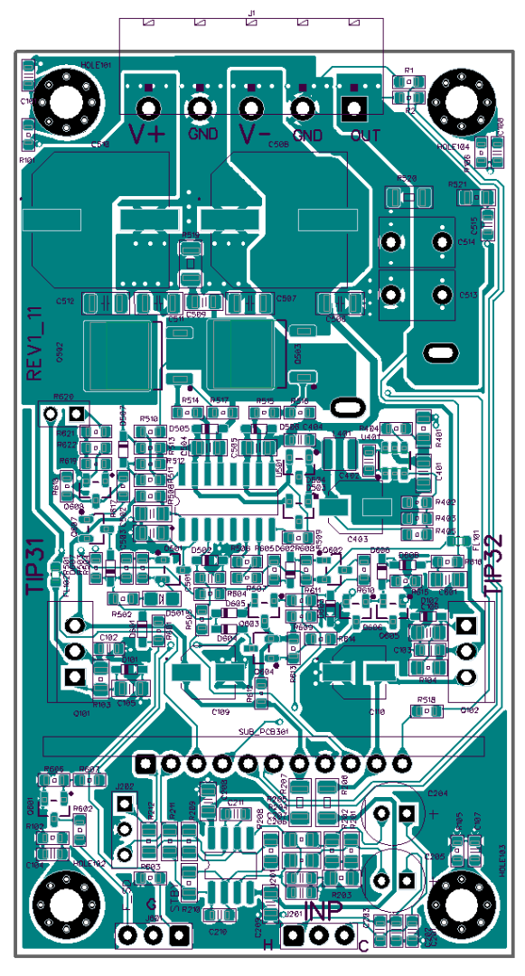
Стало лучше. Нагрузка 8 ом. Питание 35 вольт.
при входе 200 милливольт на выходе 5 вольт, 3 ватта
при входе 500 милливольт на выходе 13 вольт, 21 ватт
при входе 1,2 вольта на выходе 25 вольт, 80 ватт. Дальше искажения
По звуку - никаких претензий. ничего не фонит, в паузах полная тишина, отлично играет и на маленьких 8 омных колонках техникс и на здоровых 4 омных миражах.
Выходной мощности хватает заглаза. Даже не знаю какой акустикой нагружать этот усилитель на максимальной мощности. Думаю пол деревни будут слушать.
Автору респект, отличный результат за вменяемые деньги.
Кстати, про деньги
Две платы 11 тыр = 120 долл
БП 2956 р = 32 долл
Стрелочки 2389 р = 26 долл
Мелочь 1 000 р = 11 долл
Корпус 1 000 р = 11 долл
Итого 200 баксов
Ну и теоретический вопрос - зачем нужны более мощные и дорогие версии? Стадионы озвучивать?
У меня довольно большой дом. Эти две маленькие платы полностью покрывают озвучку и дома и участка вокруг него
