Опасная затея - обычной краской Вы очень сильно снизите теплоотдачу: в краске радиатор будет как в термосе.m-shara писал(а): 02 апр 2023, 10:54 Правда ще стоїть питання про алюмінієву поверхню, але я нічого кращого не зроблю, як загрунтувати і покрасити.
Темы в форуме
Новые сообщения
-
02-фев Усилитель звука D класса Clone purifi Hb 3.064 ULTRA
-
02-фев SMSL AO300 PRO — DAC + усилитель мощности + усилитель для наушников
-
31-янв Ламповый усилитель на 6Н9С KT88
-
29-янв Двухтактный на лампах EL34 в триодном включении
-
26-янв Усилитель JLH 1969
-
24-янв Интересный усилитель AIYIMA A80 TPA3255 PFFB
-
23-янв Ламповый усилитель для наушников HiFiMAN Edition XS
-
23-янв Ламповий Однотакт (SE)
-
23-янв Собираем усилитель TPA3255 2x260W 2Ch Class D
-
22-янв Усилитель на ГУ-29
Новые темы
-
22-янв Ламповый усилитель для наушников HiFiMAN Edition XS
-
11-янв Список схем ламповых двухтактных усилителей для наушников
-
07-янв SMSL AO300 PRO — DAC + усилитель мощности + усилитель для наушников
-
05-янв Ламповий Однотакт (SE)
-
31-дек Ламповый усилитель против D класса.
-
17-дек Ваш самый дорогой усилителль мощности
-
05-дек SMSL PA-X
-
02-дек Черырехканальный усилитель D класса Douk Audio G7
-
23-ноя Усилитель для наушников на TPA6120 с Алиэкспресс
-
04-ноя Все про лампу гу 15
Усилитель JLH 1969
-
Sid
- Постоянный житель
- Сообщения: 373
- Стаж: 4 года 8 месяцев
- Репутация: 121
- Откуда: Украина
- Аудио система: JLH1969, ELAC BS 192, Fostex FE126EN
Re: Усилитель JLH 1969
- Dr.Somebody
- Постоянный житель
- Сообщения: 206
- Стаж: 4 года
- Репутация: 83
- Откуда: Ukraine, Kyiv
- Аудио система: Неважливо
Re: Усилитель JLH 1969
Анодований алюміній лаком покривають, ви не знали? )))Sid писал(а): 03 апр 2023, 09:58 Опасная затея - обычной краской Вы очень сильно снизите теплоотдачу: в краске радиатор будет как в термосе.
Грунтовка зайва, а ось тоненький шар фарби буде норм. Але краще це врахувати заздалегідь і збільшити площу радиаторів на 5....10% щоб була поправка на опір тепллопередачі шару фарби.m-shara писал(а): 02 апр 2023, 10:54 ...але я нічого кращого не зроблю, як загрунтувати і покрасити...
- m-shara
- Почетный спонсор
- Сообщения: 1176
- Стаж: 3 года 1 месяц
- Репутация: 207
- Откуда: Латвия
- Аудио система: JVC TD-V662, Kenwood KX-880HX,
PP 6Н8С+EL34 20W
Акустика: Sony SS-G1 MK2
SONY WH-1000XM4,AKG K514, ATH-AVC500,
Звуковая: Focusrite 2i4
Re: Усилитель JLH 1969
Я имел ввиду только корпус. Тут возник еще один вопрос. Какое сопротивление должно быть у регулятора громкости. Я хочу заказать с али, а там эрзац-альпсы 50-100К. Вроде где то мелькала информация что правильное 10К. Уже прошерстил больше 20 стр. форума и никак не получу внятного ответа. Если взять побольше, может заваливать ВЧ. Тонкомпенсированные тоже не вариант, у них волнистая АЧХ.
-
Sid
- Постоянный житель
- Сообщения: 373
- Стаж: 4 года 8 месяцев
- Репутация: 121
- Откуда: Украина
- Аудио система: JLH1969, ELAC BS 192, Fostex FE126EN
Re: Усилитель JLH 1969
10k.m-shara писал(а): 03 апр 2023, 11:10 Уже прошерстил больше 20 стр. форума и никак не получу внятного ответа.
- Dr.Somebody
- Постоянный житель
- Сообщения: 206
- Стаж: 4 года
- Репутация: 83
- Откуда: Ukraine, Kyiv
- Аудио система: Неважливо
Re: Усилитель JLH 1969
Регулятор 10К, входной конденсатор 2,2мкФ и будет дуже файно))))m-shara писал(а): 03 апр 2023, 11:10 Какое сопротивление должно быть у регулятора громкости. Я хочу заказать с али, а там эрзац-альпсы 50-100К. Вроде где то мелькала информация что правильное 10К. Уже прошерстил больше 20 стр. форума и никак не получу внятного ответа. Если взять побольше, может заваливать ВЧ. Тонкомпенсированные тоже не вариант, у них волнистая АЧХ.
- m-shara
- Почетный спонсор
- Сообщения: 1176
- Стаж: 3 года 1 месяц
- Репутация: 207
- Откуда: Латвия
- Аудио система: JVC TD-V662, Kenwood KX-880HX,
PP 6Н8С+EL34 20W
Акустика: Sony SS-G1 MK2
SONY WH-1000XM4,AKG K514, ATH-AVC500,
Звуковая: Focusrite 2i4
Re: Усилитель JLH 1969
Дякую, вже заказав.
- MrBigg
- Пользователь
- Сообщения: 48
- Стаж: 3 года 6 месяцев
- Репутация: 20
- Откуда: Полтава
- Аудио система: Акустика - Castle Durham 3
Raspberry 4 + AP Player
DAC AKM 4493+Amanero
AMP Push-pull "Artist" 24W (6П3С “Кобра») ,SE EL84 5W;JLH1969
Monolith 133304 Liquid Spark
Beyerdynamic DT 880 Premium Special Edition Chrome 250 ohms
Re: Усилитель JLH 1969
Доброго дня ! Підкажіть де можна панельку таку замовити ? ДякуюRamirez10 писал(а): 25 мар 2022, 18:29 собираю уже шестой по счету. три продал. два у меня. транзисторьі ставлю 2sa970(или bc556) +2sc5706+2*mj1503(или kd502 tesla).
- MrBigg
- Пользователь
- Сообщения: 48
- Стаж: 3 года 6 месяцев
- Репутация: 20
- Откуда: Полтава
- Аудио система: Акустика - Castle Durham 3
Raspberry 4 + AP Player
DAC AKM 4493+Amanero
AMP Push-pull "Artist" 24W (6П3С “Кобра») ,SE EL84 5W;JLH1969
Monolith 133304 Liquid Spark
Beyerdynamic DT 880 Premium Special Edition Chrome 250 ohms
Re: Усилитель JLH
Доброго дня ! Підкажіть яка ємність шунта має бути ? ДякуюLektor писал(а): 18 мар 2019, 21:07 Да!!!Забыл написать. На выход ИБП надо цеплять лучший аудиофильский конденсатор. Он определяет звучание не меньше межкаскадного. Я перепробовал несколько штук, остановился на дешевеньком Мундорфе. Свободных более дорогих нету.
шунт_ИБП.jpg
- Dr.Somebody
- Постоянный житель
- Сообщения: 206
- Стаж: 4 года
- Репутация: 83
- Откуда: Ukraine, Kyiv
- Аудио система: Неважливо
Re: Усилитель JLH 1969
Може кому цікаво - на ОЛХ знайшов радіатори для посилювача класу А, для Худа буде майже норм.
https://www.olx.ua/d/uk/obyavlenie/radi ... er_profile
https://www.olx.ua/d/uk/obyavlenie/radi ... er_profile
- Adam
- Постоянный житель
- Сообщения: 370
- Стаж: 3 года 6 месяцев
- Репутация: 128
- Откуда: Київ
- Аудио система: Rega Planet 2000, ЦАП Shiit Modi 3, Lenco 75, Электроника-017, SE 300В, SE EL84(pent), Triangle Mizis 108
Re: Усилитель JLH 1969
Тато обіцяв, тато зробив. Не пройшло і три роки...
Отож Худ на германії. Але перед ним спробував хитре підключення акустики і ще для розминки двополярного Худа у найпростішому варіанті. Тільки застабілізував голову цієї конячки, щоб хвостом сильно не крутила. Нічого нового, проте на виході хитання не більше 10мВ, що досить непогано при нестабізованому БЖ. Звучання стало більш прозорим, проте і більш "брудним". Спектри прогнозовані: Далі випробував хитре включення акустики, де мінусовий провід підключається до середньої точки двох конденсаторів. Схемка знову проста - однополярна, 69 року. Все пройшло нормально, руки-ноги цілі, нічого не згоріло. Тільки є одне "НО". В момент запуску, на еквіваленті акустики (резистор 8 Ом) напруга стрибає до 5В, потім за 2 секунди все устаканюється і відбуваються коливається в межах 5мВ. Однак періодично бувають викиди до +/-60мВ. При вимиканні напруга знову підстрибує до 2В. Так що без затримки тут ніяк не обійтись. Звук - щось середнє між конденсатором і без нього.
Отож Худ на германії. Але перед ним спробував хитре підключення акустики і ще для розминки двополярного Худа у найпростішому варіанті. Тільки застабілізував голову цієї конячки, щоб хвостом сильно не крутила. Нічого нового, проте на виході хитання не більше 10мВ, що досить непогано при нестабізованому БЖ. Звучання стало більш прозорим, проте і більш "брудним". Спектри прогнозовані: Далі випробував хитре включення акустики, де мінусовий провід підключається до середньої точки двох конденсаторів. Схемка знову проста - однополярна, 69 року. Все пройшло нормально, руки-ноги цілі, нічого не згоріло. Тільки є одне "НО". В момент запуску, на еквіваленті акустики (резистор 8 Ом) напруга стрибає до 5В, потім за 2 секунди все устаканюється і відбуваються коливається в межах 5мВ. Однак періодично бувають викиди до +/-60мВ. При вимиканні напруга знову підстрибує до 2В. Так що без затримки тут ніяк не обійтись. Звук - щось середнє між конденсатором і без нього.
Последний раз редактировалось Adam 08 апр 2023, 22:05, всего редактировалось 1 раз.
- Adam
- Постоянный житель
- Сообщения: 370
- Стаж: 3 года 6 месяцев
- Репутация: 128
- Откуда: Київ
- Аудио система: Rega Planet 2000, ЦАП Shiit Modi 3, Lenco 75, Электроника-017, SE 300В, SE EL84(pent), Triangle Mizis 108
Re: Усилитель JLH 1969
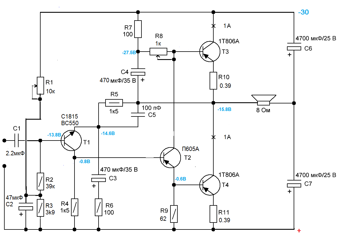
Далі германій. Перебрав свої 1Т806, 1Т813 на струмі 1А. Знайшлась навіть одна "солодка" парочка 806 з однаковими коефіцієнтами підсилення 145. Ті, що з індексом ОС - видали більше 200. А один "шампіньон" 1Т813А-ОСМ показав навіть 330. Але це, напевно, якась аномалія. Ікбо - були в нормі. П605А вибрав з найбільшим К (89). На вході тошібовський 1С1815 з якогось старого телевізора (К=285). БЖ простий - 10000мкФ+ дроссель 0,1Гн +12000мкФ. Макет на фото:
Схемка (автор А.Бокарьов)
І відповідно спектри.
Видно, що на 1 Вт все досить непогано, а от на 5 Вт - "йолкі-палкі, лєс густой..". Ну в автора був майже той результат, так що екскремент вийшов вдалий
. А звучання на цьому 1Вт (а переважна більшість адекватного населення на ньому і слухають) досить цікаве. Що вирізняє його - це більш натуральні тембри. Особливо примітно це на класиці. Що не вистачає? Хотілось би більшої прозорості (детальності). Звук на струнних якись "зернистий". На лампі цього не має - там все прозоро і плавно. Можливо вхідний конденсатор все приторможує. Зараз там стоїть поліпропілен від Панасоніка. П605 можна замінити на П608,609 - там К>200. Які будуть думки?
- Justas*
- Гуру электроники☆☆☆☆
- Сообщения: 2399
- Стаж: 4 года 4 месяца
- Репутация: 1320
- Откуда: Украина
- Аудио система: viewtopic.php?p=17721#p17721
Re: Усилитель JLH 1969
Тато швидкий!
Это вам не фирмА, где параметры могут быть только ниже даташитных.Перебрав свої 1Т806, 1Т813 на струмі 1А. Знайшлась навіть одна "солодка" парочка 806 з однаковими коефіцієнтами підсилення 145. Ті, що з індексом ОС - видали більше 200. А один "шампіньон" 1Т813А-ОСМ показав навіть 330.
Самый главный транзистор в схеме. Конечно будет лучше, но чтобы Uкэ не превыситьП605 можна замінити на П608,609 - там К>200. Які будуть думки?
Возможно «зернистось» и добавляет шарма. Снова вопрос: правильно иди красиво?А звучання на цьому 1Вт (а переважна більшість адекватного населення на ньому і слухають) досить цікаве. Що вирізняє його - це більш натуральні тембри. Особливо примітно це на класиці. Що не вистачає? Хотілось би більшої прозорості (детальності). Звук на струнних якись "зернистий".
- Adam
- Постоянный житель
- Сообщения: 370
- Стаж: 3 года 6 месяцев
- Репутация: 128
- Откуда: Київ
- Аудио система: Rega Planet 2000, ЦАП Shiit Modi 3, Lenco 75, Электроника-017, SE 300В, SE EL84(pent), Triangle Mizis 108
Re: Усилитель JLH 1969
Можливо доведеться скинути напругу до 25В і додати струму до 1,2А. До речі, ці П609 дуже ніжні - я при перевірці відправив одного на концерт кобзона. Хоча він і не дуже хотів...Justas* писал(а): 09 апр 2023, 00:37 Самый главный транзистор в схеме. Конечно будет лучше, но чтобы Uкэ не превысить
1А при 30В для цієї схемки оптимальні. Менше-більше струму - починає стрімко рости 2-га гармоніка і загальний Кнс.
- Justas*
- Гуру электроники☆☆☆☆
- Сообщения: 2399
- Стаж: 4 года 4 месяца
- Репутация: 1320
- Откуда: Украина
- Аудио система: viewtopic.php?p=17721#p17721
Re: Усилитель JLH 1969
Странно. У них вроде Iк 300мА.Adam писал(а): 09 апр 2023, 01:04 До речі, ці П609 дуже ніжні - я при перевірці відправив одного на концерт кобзона. Хоча він і не дуже хотів...Випадково дав йому більше 30мА при 14В.
https://eandc.ru/pdf/tranzistor/p607_p608_p609.pdf
Ну а при токе ВК 1А и бете 1Т806 145, его ток коллектора будет около 7мА.
- Adam
- Постоянный житель
- Сообщения: 370
- Стаж: 3 года 6 месяцев
- Репутация: 128
- Откуда: Київ
- Аудио система: Rega Planet 2000, ЦАП Shiit Modi 3, Lenco 75, Электроника-017, SE 300В, SE EL84(pent), Triangle Mizis 108
Re: Усилитель JLH 1969
З цим Ік якась плутанина в тирнеті, або я чогось не розумію...
- Justas*
- Гуру электроники☆☆☆☆
- Сообщения: 2399
- Стаж: 4 года 4 месяца
- Репутация: 1320
- Откуда: Украина
- Аудио система: viewtopic.php?p=17721#p17721
Re: Усилитель JLH 1969
Есть такое
Если Рк max - 1,5 Вт, то скорее всего Iк всё таки 30мА.
У меня ВК 30В, 1,8А. Бета выходников около 150.
В драйвере КТ602, без радиатора. Чуть тёплый.
И радиатор не нужен.Ну а при токе ВК 1А и бете 1Т806 145, его ток коллектора будет около 7мА.
У меня ВК 30В, 1,8А. Бета выходников около 150.
В драйвере КТ602, без радиатора. Чуть тёплый.
- Adam
- Постоянный житель
- Сообщения: 370
- Стаж: 3 года 6 месяцев
- Репутация: 128
- Откуда: Київ
- Аудио система: Rega Planet 2000, ЦАП Shiit Modi 3, Lenco 75, Электроника-017, SE 300В, SE EL84(pent), Triangle Mizis 108
Re: Усилитель JLH 1969
Ні вашим, ні нашим... Впровадив П608 в схемку замість П605А. Хоч простий, і без буквочок, проте підсилення 211 на струмі 25мА. Щоб нічого поганого не сталося, знизив напругу БЖ до 25В та збільшив резистор в емітері до 120 Ом. Довелося погратися з різними варіантами струму через ВК, бо 1.2А виявився зовсім не прийнятним - Кнс почав захмарно зростати. Самим оптимальним виявився струм ВК в діапазоні 0,77-0,82А. 1Вт вийшов досить непоганим. Однак при 5Вт ніяких переваг перед варіантом з П605А не було, більше того - з'явилися гармоніки вищі 10-ої, що просто неприпустимо.
На струмі 1-1,2А спектр "гарний". Парні гармоніки переважають, проте їх кількісь разом з непарними просто жахає. Таким примхливим виявився цей германій, що просто капець! Як не крути, виходить, що ХУД на ньому буде тільки 1-ватним.
Сусіди-падонки, спіть спокійно!
Сусіди-падонки, спіть спокійно!
- m-shara
- Почетный спонсор
- Сообщения: 1176
- Стаж: 3 года 1 месяц
- Репутация: 207
- Откуда: Латвия
- Аудио система: JVC TD-V662, Kenwood KX-880HX,
PP 6Н8С+EL34 20W
Акустика: Sony SS-G1 MK2
SONY WH-1000XM4,AKG K514, ATH-AVC500,
Звуковая: Focusrite 2i4
Re: Усилитель JLH 1969
Все, роблю Худа для навушників на МП39 і МП41 
- Justas*
- Гуру электроники☆☆☆☆
- Сообщения: 2399
- Стаж: 4 года 4 месяца
- Репутация: 1320
- Откуда: Украина
- Аудио система: viewtopic.php?p=17721#p17721
Re: Усилитель JLH 1969
Такую личную неприязнь я исьпитываю к ̶г̶е̶р̶м̶а̶н̶и̶ю̶ потерпевшему, что кушать не могу (с)
-
konog
- Пользователь
- Сообщения: 33
- Стаж: 2 года 9 месяцев
- Репутация: 1
- Откуда: Киев
- Аудио система: Denon Wharfedale
Re: Усилитель JLH 1969
Добрый вечер. Принимайте меня в свои ряды. Хотел узнать у всех ли после выставления тока он в течении часа с 1,2А поднимается до 1,3А. И почему нельзя померять ток всей схемы? так как отличие всего на 50-100мА
- lgedmitry
- Гуру электроники☆☆☆☆
- Сообщения: 1612
- Стаж: 6 лет 6 месяцев
- Репутация: 285
- Откуда: Рыбинск
- Аудио система: .
Re: Усилитель JLH 1969
я всегда ток всей схемы мерил. Очень удобно. Прямо на лабораторном БП всё видно. И ничего, усь работает до сих пор.konog писал(а): 12 апр 2023, 20:17 Добрый вечер. Принимайте меня в свои ряды. Хотел узнать у всех ли после выставления тока он в течении часа с 1,2А поднимается до 1,3А. И почему нельзя померять ток всей схемы? так как отличие всего на 50-100мА
Аудиофил
-
Sid
- Постоянный житель
- Сообщения: 373
- Стаж: 4 года 8 месяцев
- Репутация: 121
- Откуда: Украина
- Аудио система: JLH1969, ELAC BS 192, Fostex FE126EN
Re: Усилитель JLH 1969
Прошу прощения - не нашёл...
Посоветуйте пожалуйста хороший импульсный БП.
36 Вольт, ток - 2,2 Ампера или больше.
Посоветуйте пожалуйста хороший импульсный БП.
36 Вольт, ток - 2,2 Ампера или больше.
Re: Усилитель JLH 1969
Зробив такий варінт пидсилювача. Може кому буде цікаво. На слух працює непагано.
https://oshwlab.com/srgybrdk/1969
https://oshwlab.com/srgybrdk/1969
- Justas*
- Гуру электроники☆☆☆☆
- Сообщения: 2399
- Стаж: 4 года 4 месяца
- Репутация: 1320
- Откуда: Украина
- Аудио система: viewtopic.php?p=17721#p17721
Re: Усилитель JLH 1969
Остались от Худика рожки да ножки 
- Dr.Somebody
- Постоянный житель
- Сообщения: 206
- Стаж: 4 года
- Репутация: 83
- Откуда: Ukraine, Kyiv
- Аудио система: Неважливо
Re: Усилитель JLH 1969
Це вже не Худ
- m-shara
- Почетный спонсор
- Сообщения: 1176
- Стаж: 3 года 1 месяц
- Репутация: 207
- Откуда: Латвия
- Аудио система: JVC TD-V662, Kenwood KX-880HX,
PP 6Н8С+EL34 20W
Акустика: Sony SS-G1 MK2
SONY WH-1000XM4,AKG K514, ATH-AVC500,
Звуковая: Focusrite 2i4
Re: Усилитель JLH 1969
Смонтировал в корпусе от компьютерного БП нагрузочное сопротивление на 4 и 8 ом. Резисторы посадил на радиатор от ЦПУ. На всякий случай смонтировал и вентилятор, если придется долго нагружать по полной. Нагрузка предназначена для измерений характеристик УНЧ и в частности Худа. Если я помещу внутрь корпуса и ИБП от рутера для запитки вентилятора, то не полезут ли помехи в цепь измеряемого УНЧ?
- Justas*
- Гуру электроники☆☆☆☆
- Сообщения: 2399
- Стаж: 4 года 4 месяца
- Репутация: 1320
- Откуда: Украина
- Аудио система: viewtopic.php?p=17721#p17721
Re: Усилитель JLH 1969
При проведении измерений и увидите, есть помехи или нет.
Если ИБП не полное г., то ничего не полезет. Полно усилителей с ИБП и вентиляторами.
Если ИБП не полное г., то ничего не полезет. Полно усилителей с ИБП и вентиляторами.
- m-shara
- Почетный спонсор
- Сообщения: 1176
- Стаж: 3 года 1 месяц
- Репутация: 207
- Откуда: Латвия
- Аудио система: JVC TD-V662, Kenwood KX-880HX,
PP 6Н8С+EL34 20W
Акустика: Sony SS-G1 MK2
SONY WH-1000XM4,AKG K514, ATH-AVC500,
Звуковая: Focusrite 2i4
Re: Усилитель JLH 1969
По любому, решил вынести ИБП за пределы корпса.(Нашел разъем). И пропустил постоянку через сетевой фильтр который стоял в БП. Так уж точно будет хорошо.
-
konog
- Пользователь
- Сообщения: 33
- Стаж: 2 года 9 месяцев
- Репутация: 1
- Откуда: Киев
- Аудио система: Denon Wharfedale
Re: Усилитель JLH 1969
Всем привет. Подскажите какой фильтр поставить на ИБП и какие номиналы использовать?
- Dr.Somebody
- Постоянный житель
- Сообщения: 206
- Стаж: 4 года
- Репутация: 83
- Откуда: Ukraine, Kyiv
- Аудио система: Неважливо
Re: Усилитель JLH 1969
Мені теж цікаво)konog писал(а): 26 апр 2023, 07:35 Всем привет. Подскажите какой фильтр поставить на ИБП и какие номиналы использовать?