Темы в форуме

Немного самодельных усилителей

Ответить
dislifter
Пользователь
Сообщения: 31
Стаж: 3 месяца
Репутация: 25
Откуда: Днепр
Аудио система: Акустика самодельная, усилители тоже (Yes Hybrid, Параллакс, Полтос, WP, однотакт 6п42с, двухтакт 6п41с, однотакт на г811

Немного самодельных усилителей

Сообщение dislifter »

Больше 5лет ничего не собирал из аудио.. За последний год сделал немножко усилителей.. начну с Гибридника..
Усилитель Yes Hybrid, на фото спектр на 10Вт, на 66вт около ограничения получилось КНИ 0.001%, с другими лампами получалось ниже, но с этими постоянка на выходе вышла минимальной 3-4мВ, так как слушаю не больше 10Вт, то остановился на этом варианте.
Вложения
Замер Yes hybrid.jpg
yes hybrid3.jpg
YES hybrid.jpg
dislifter
Пользователь
Сообщения: 31
Стаж: 3 месяца
Репутация: 25
Откуда: Днепр
Аудио система: Акустика самодельная, усилители тоже (Yes Hybrid, Параллакс, Полтос, WP, однотакт 6п42с, двухтакт 6п41с, однотакт на г811

Re: Немного самодельных усилителей

Сообщение dislifter »

Второй усилитель Параллакс
Искажения которые смог померить на 10Вт на 3Кгц, на 1кгц и 10кГц не хватает уже приделов измерений до 50Вт на 4 ом 0.0003% как в моем цапе.
Двойное моно, Рг никитина, после РГ сверхлинейный буфер.
Использую в ВЧ звене активной акустике.
Вложения
Параллакс.jpg
параллакс платы.jpg
параллакс замеры.jpg
dislifter
Пользователь
Сообщения: 31
Стаж: 3 месяца
Репутация: 25
Откуда: Днепр
Аудио система: Акустика самодельная, усилители тоже (Yes Hybrid, Параллакс, Полтос, WP, однотакт 6п42с, двухтакт 6п41с, однотакт на г811

Re: Немного самодельных усилителей

Сообщение dislifter »

3й усилитель ПолТос.. Усилитель с Токовой ООС короткого тракта с выходом на полевых транзисторах.
Двойное моно, Рг Никитина
Кни Получились немного ниже заявленых автором на максимальной мощности 85Вт 0.005%
Вложения
ПолТос.jpg
ПолТос.jpg
Полтос кни.jpg
dislifter
Пользователь
Сообщения: 31
Стаж: 3 месяца
Репутация: 25
Откуда: Днепр
Аудио система: Акустика самодельная, усилители тоже (Yes Hybrid, Параллакс, Полтос, WP, однотакт 6п42с, двухтакт 6п41с, однотакт на г811

Re: Немного самодельных усилителей

Сообщение dislifter »

Немного лампы...
Двухтакт на 6п41с+6п23п+6ж5п при 10Вт 0.45Проц, 1Вт 0.017%
Двойное моно...
Вложения
рр 6п41с.jpg
двухтакт замер.jpg
двухтакт 6п41с.jpg
Аватара пользователя
LinuxManiac
Добрейший модератор
Сообщения: 1263
Стаж: 6 лет 10 месяцев
Репутация: 827
Откуда: Киев
Контактная информация:

Re: Немного самодельных усилителей

Сообщение LinuxManiac »

Интересно. Спасибо.
Схему лампового усилителя (6п41с+6п23п+6ж5п) можно увидеть?
050-246-3341; Viber: 068-362-3497
dislifter
Пользователь
Сообщения: 31
Стаж: 3 месяца
Репутация: 25
Откуда: Днепр
Аудио система: Акустика самодельная, усилители тоже (Yes Hybrid, Параллакс, Полтос, WP, однотакт 6п42с, двухтакт 6п41с, однотакт на г811

Re: Немного самодельных усилителей

Сообщение dislifter »

Схема обрезанный Вильямсон, оос глубже ну и настройка по режимам..
Вложения
Screenshot_20251103-171925.png
dislifter
Пользователь
Сообщения: 31
Стаж: 3 месяца
Репутация: 25
Откуда: Днепр
Аудио система: Акустика самодельная, усилители тоже (Yes Hybrid, Параллакс, Полтос, WP, однотакт 6п42с, двухтакт 6п41с, однотакт на г811

Re: Немного самодельных усилителей

Сообщение dislifter »

Еще один ламповый SE 6п42с + el84
Начал собираться еще 5 лет назад) в этом году закончил..
Не знаю что я хотел тогда.. но в итоге сделал классику раскачкой пентодом.. первая лампа для закрыть отверстие..
Немного крови попили трансформаторы.. изначально заказал намотку катушек, так как нет времени на намотку и не очень люблю это дело.. хотя есть самодельный станочек с виткоукладчиком на ардуине.. Но в итоге пришлось мотать самому, железо ШЛ габаритами примерно ОСМ 0.25 но выше окно, железо заказное 0.2мм пластина. АЧХ заказных котушек сильно резала вч начиная от 11кгц с довольно сильным спадом, схема намотки была по Шалину из слов..
В конечном итоге вышло вот так... 480−75−480−75−480−75−480−75−480 , 2400 первичка, 150 вторичка Ra=2k на 8Ом
Смещение автофикс, небольшая оос.
Фото монтажа до переделки.. был один каскад на 6н1п и 6п14п триодом, в конечном итоге добавлен резистор на смещение, хоть лампы токи стабильно держали, но звук показался лучше в автофиксе, убран первый каскад и EL84 перевел в пентод..
Вложения
7Вт на 8 Ом
7Вт на 8 Ом
однотакт 6п42с.jpg
Монтаж первого триодного варианта
Монтаж первого триодного варианта
Последний раз редактировалось dislifter 03 ноя 2025, 19:11, всего редактировалось 1 раз.
dislifter
Пользователь
Сообщения: 31
Стаж: 3 месяца
Репутация: 25
Откуда: Днепр
Аудио система: Акустика самодельная, усилители тоже (Yes Hybrid, Параллакс, Полтос, WP, однотакт 6п42с, двухтакт 6п41с, однотакт на г811

Re: Немного самодельных усилителей

Сообщение dislifter »

Еще один SE на г811
Раскачка 6г2, и 6п3с кобры в связке супер триодом с 811й..
Трансформаторы выходные давно покупались у Томми с аудиопортала.. Ra=3.5к анодное 350В
БП в отдельном корпусе. Питание накала 811 импульсное, дальше классика дроссель и емкостей на 4тыс..
Монтаж и корпус делался еще 5 лет назад как стенд для отработки вариантов.. в итоге так и не переместился в другой корпус, может в этом году переделаю получше..
Вложения
г811.jpg
811.jpg
dislifter
Пользователь
Сообщения: 31
Стаж: 3 месяца
Репутация: 25
Откуда: Днепр
Аудио система: Акустика самодельная, усилители тоже (Yes Hybrid, Параллакс, Полтос, WP, однотакт 6п42с, двухтакт 6п41с, однотакт на г811

Re: Немного самодельных усилителей

Сообщение dislifter »

Ну и без Худа никак)) версия 2005г в моноблоках 30Вт на канал...
Вложения
Худ2005.jpg
Худ2005(2).jpg
BIOWYLF
Сообщения: 1
Стаж: 4 года
Репутация: 0
Откуда: Украина
Аудио система: TDA2793, Электроника 75АС-128

Re: Немного самодельных усилителей

Сообщение BIOWYLF »

dislifter писал(а): 02 ноя 2025, 20:55 Второй усилитель Параллакс
Искажения которые смог померить на 10Вт на 3Кгц, на 1кгц и 10кГц не хватает уже приделов измерений до 50Вт на 4 ом 0.0003% как в моем цапе.
Двойное моно, Рг никитина, после РГ сверхлинейный буфер.
Использую в ВЧ звене активной акустике.
Доброго времени суток.
А можно схему усилителя и буфера?
dislifter
Пользователь
Сообщения: 31
Стаж: 3 месяца
Репутация: 25
Откуда: Днепр
Аудио система: Акустика самодельная, усилители тоже (Yes Hybrid, Параллакс, Полтос, WP, однотакт 6п42с, двухтакт 6п41с, однотакт на г811

Re: Немного самодельных усилителей

Сообщение dislifter »

На ,форуме схем нет, есть схема.
Аватара пользователя
LinuxManiac
Добрейший модератор
Сообщения: 1263
Стаж: 6 лет 10 месяцев
Репутация: 827
Откуда: Киев
Контактная информация:

Re: Немного самодельных усилителей

Сообщение LinuxManiac »

dislifter писал(а): 06 ноя 2025, 08:00 На ,форуме схем нет, есть схема.
Значит, пожалуйста, скопируйте схему сюда.
Модератор.
050-246-3341; Viber: 068-362-3497
dislifter
Пользователь
Сообщения: 31
Стаж: 3 месяца
Репутация: 25
Откуда: Днепр
Аудио система: Акустика самодельная, усилители тоже (Yes Hybrid, Параллакс, Полтос, WP, однотакт 6п42с, двухтакт 6п41с, однотакт на г811

Re: Немного самодельных усилителей

Сообщение dislifter »

Схемы сверхлинейного усилителя и буфера, источник RCL-electro и форум Cxem.net
Вложения
para.gif
буф.gif
буф.gif (19.1 КБ) 3539 просмотров
mtz_fish
Постоянный житель
Сообщения: 215
Стаж: 3 года 4 месяца
Репутация: 48
Откуда: Минск
Аудио система: Самосборное 4х полосное с цифровым делением:)

Re: Немного самодельных усилителей

Сообщение mtz_fish »

О, вижу некоторые знакомые схемы:)
У меня недавно дошли руки собрать кит комплект, который пролежал вкладовке полтора года.
Замеров увы не сделал, не успел, но тем не менее - фона нет, звук очень понравился.
Усилитель радует своим звучанием одну семейную пару.
Компоновка трошки бестолковая, но попросили именно в таком формфакторе.
Вложения
1412147328_.JPG.6f3d507ec7cf57d5fdf216de7f6c06f1.jpeg
IMG-20251009-WA0002.jpg
IMG-20251003-WA0000.jpg
dislifter
Пользователь
Сообщения: 31
Стаж: 3 месяца
Репутация: 25
Откуда: Днепр
Аудио система: Акустика самодельная, усилители тоже (Yes Hybrid, Параллакс, Полтос, WP, однотакт 6п42с, двухтакт 6п41с, однотакт на г811

Re: Немного самодельных усилителей

Сообщение dislifter »

Как вам звучание? Мне все 3 проекта понравились, что делал.. ПолТос, Параллакс и Фотон.. последний надо в корпус до оформить. Всё-таки разница в звуке между Тосниками и Нос усилителями есть.. сейчас они все пойдут в активную 4х полоску.
mtz_fish
Постоянный житель
Сообщения: 215
Стаж: 3 года 4 месяца
Репутация: 48
Откуда: Минск
Аудио система: Самосборное 4х полосное с цифровым делением:)

Re: Немного самодельных усилителей

Сообщение mtz_fish »

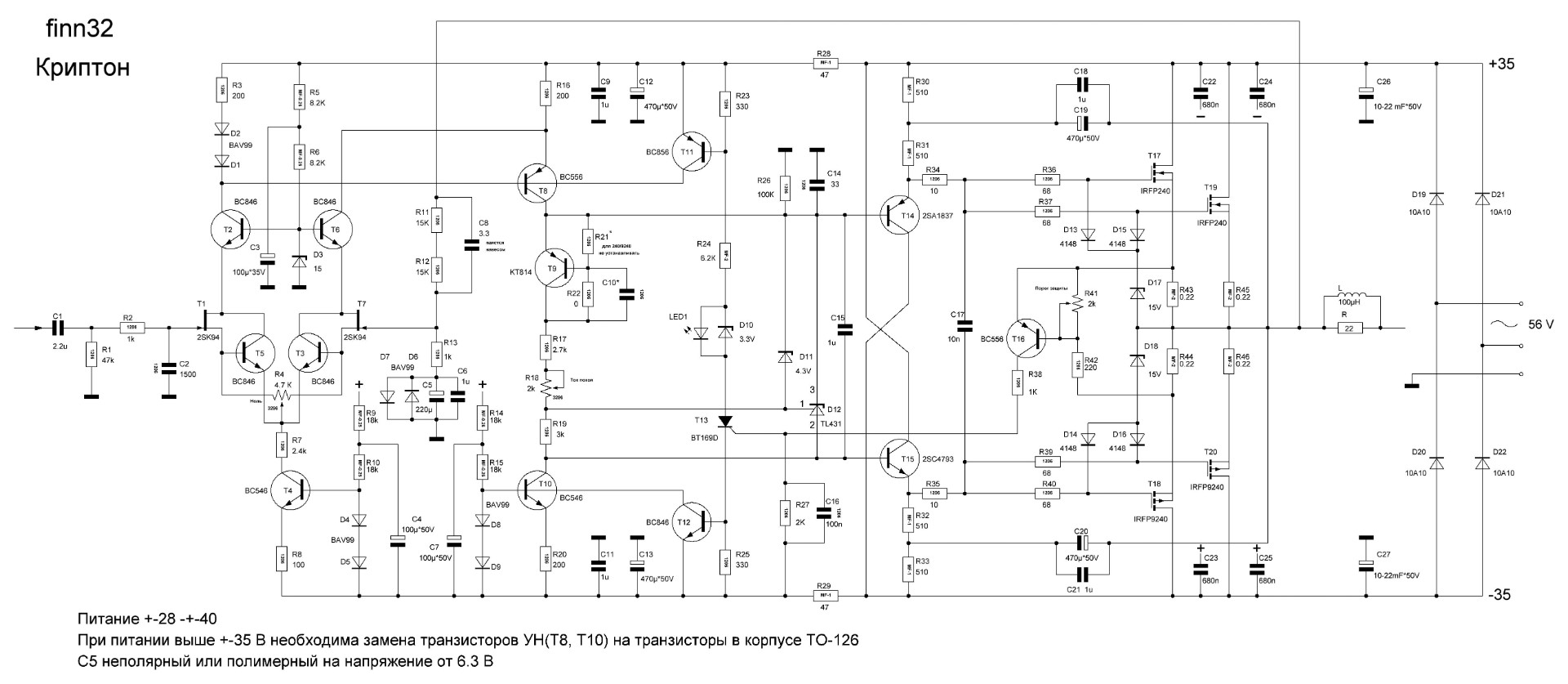
Если речь про Криптон.
То звучание драйвовое, панчевое, совсем немного ярчит в зоне сибилянтов, ну может не ярчит, но акцент явно есть, с одной стороны это воспринимается, как улучшенная детализация, а с другой вроде бы и не раздражает.
mtz_fish
Постоянный житель
Сообщения: 215
Стаж: 3 года 4 месяца
Репутация: 48
Откуда: Минск
Аудио система: Самосборное 4х полосное с цифровым делением:)

Re: Немного самодельных усилителей

Сообщение mtz_fish »

Сравнить с выше озвученными усилителями возможности нет. Но явно превосходит по общему уровню Лимит. В целом, я бы себе его оставил. Но я собираю себе так же многополосную систему. И там все унч кроме для вч это класс Д.
dislifter
Пользователь
Сообщения: 31
Стаж: 3 месяца
Репутация: 25
Откуда: Днепр
Аудио система: Акустика самодельная, усилители тоже (Yes Hybrid, Параллакс, Полтос, WP, однотакт 6п42с, двухтакт 6п41с, однотакт на г811

Re: Немного самодельных усилителей

Сообщение dislifter »

Мне многополоска активная понравилась по звуку, да и настроить проще чем с пассивной фильтрацией, использую Minidsp flex eight.
Сперва тоже хотел все на Д классе.. но показалось скучно и интересно было в процессе послушать разные АБ..
Надо комнатой заниматься.. но то оставим на след год..
Вышло как то так..
Вложения
система.jpg
mtz_fish
Постоянный житель
Сообщения: 215
Стаж: 3 года 4 месяца
Репутация: 48
Откуда: Минск
Аудио система: Самосборное 4х полосное с цифровым делением:)

Re: Немного самодельных усилителей

Сообщение mtz_fish »

Комната, да, еще то приключение.
uriy
Магистр электроники
Сообщения: 1521
Стаж: 2 года 8 месяцев
Репутация: 473
Откуда: Ukraine
Аудио система: Цифраактив

Re: Немного самодельных усилителей

Сообщение uriy »

dislifter писал(а): 09 ноя 2025, 00:07 Мне многополоска активная понравилась по звуку, да и настроить проще чем с пассивной фильтрацией, использую Minidsp flex eight.
Сперва тоже хотел все на Д классе.. но показалось скучно и интересно было в процессе послушать разные АБ..
Надо комнатой заниматься.. но то оставим на след год..
Вышло как то так..
АЧХ рихтуете в точке прослушивания, или на метре?
dislifter
Пользователь
Сообщения: 31
Стаж: 3 месяца
Репутация: 25
Откуда: Днепр
Аудио система: Акустика самодельная, усилители тоже (Yes Hybrid, Параллакс, Полтос, WP, однотакт 6п42с, двухтакт 6п41с, однотакт на г811

Re: Немного самодельных усилителей

Сообщение dislifter »

Немного корректирую с помощью dirac live в точке прослушки. Ачх получилась такой..
Вложения
IMG_20251106_210823_322.jpg
uriy
Магистр электроники
Сообщения: 1521
Стаж: 2 года 8 месяцев
Репутация: 473
Откуда: Ukraine
Аудио система: Цифраактив

Re: Немного самодельных усилителей

Сообщение uriy »

Давайте перейдём в эту тему, тут это флуд.
viewtopic.php?p=43546#p43546
Ответить

Вернуться в «Аудио усилители»