Темы в форуме

Ламповый усилитель на 6Н9С KT88

Николаевич
Почетный пользователь
Сообщения: 80
Стаж: 1 год 1 месяц
Репутация: 12
Откуда: Кропивницкий
Аудио система: усилитель EL803 - 6с33с акустика - Tannoy Turnberry GR LE

Re: Ламповый усилитель на 6Н9С KT88

Сообщение Николаевич »

- Буду таки паяти стабілізатор типу такого -

може додасте функцію захисту по струму. корисна функція. і звернете увагу у вашого транзистора R DS(on) ( Ω ) V GS = 10 V 2.2 ома
Вложения
1111111.jpg
0-300v.JPG
0-300v.JPG (40.18 КБ) 240 просмотров
Аватара пользователя
RUS_D
Умелый
Сообщения: 191
Стаж: 4 года 5 месяцев
Репутация: 184
Откуда: Украина, Полтава
Аудио система: Плеер RuneAudio
ЦАП AH-D6 версия 2.х + несколько других
Проигрыватель Винила Lenco L75, DUAL1209, Fisher MT-M21, Вега unitra fonica g-600b
Усилитель Onkyo A-8830, Фоловер Андрэа Чиуфолли
Ламповые усилители РР на Rft El34 и 6П3C (кобра), РР на КТ88, РР на El84, SE на 6С41С, SE на 6П42П

Акустика ONKYO SC-370, GRUNDIG Box 1600b, IQ LADY- maxi
Контактная информация:

Re: Ламповый усилитель на 6Н9С KT88

Сообщение RUS_D »

После балансировки ламп произведена первичная настройка и Измерение мощности и выходного сопротивления усилителя.
ООС - 5,6 дБ (отключаемая)

измеряные напряжения:
режим Пентода (тетрода) с включенной ООС
нагрузка 7,4 ом - 10в
нагрузка 4ом - 7,96в

режим Пентода с отключенной ООС
нагрузка 7,4 ом - 10в
нагрузка 4ом - 5,9в

режим Триод с включенной ООС
нагрузка 7,4 ом - 10в
нагрузка 4ом - 8,1в

режим Триода с отключенной ООС
нагрузка 7,4 ом - 10в
нагрузка 4ом - 7,5в

Результаты расчетов
Режим работы Rout(Ом) Фактор демпфирования (DF)
Пентод с ООС 3,19 2,5
Пентод без ООС 33,16 0,2
Триод с ООС 2,82 2,8
Триод без ООС* 4,77 1,7

Выводы:
Эффективность ООС: В пентодном режиме включение обратной связи снизило выходное сопротивление более чем в 10 раз (с 33 до 3,2 Ом).
Это критически важно, так как без ООС в пентоде (DF = 0,2) усилитель почти не контролирует динамик, что дает размытый и гудящий бас.
Триод vs Пентод: Триодный режим сам по себе (даже без ООС) имеет низкое выходное сопротивление (Rout 4,77 Ом).
Это подтверждает теорию о том, что триоды лучше подходят для работы без глубоких обратных связей.
Лучший контроль: Наилучший показатель демпфирования достигнут в Триодном режиме с ООС (Rout 2,8 Ом), что обеспечит наиболее четкое звучание низких частот.

При нагрузке 7,4 Ом выходная мощность:
Режим Пентода (15 В): 30 Вт (без искажения синусоиды)
Режим Триода (11,5 В): 18 Вт (без искажения синусоиды)

Что это дает на практике:
Динамический диапазон: С такой чистой мощностью усилитель легко отыграет резкие всплески звука (удары барабанов, оркестровое фортиссимо) без «каши» и жесткого ограничения.
Выбор акустики: Для 30 Вт чистого пентода подойдут даже не самые чувствительные колонки (от 86–88 дБ), что сильно расширяет выбор акустики.
Триодный режим: 18 Вт чистого триода — качественного прослушивания музыки, где важна детальность и натуральность тембров, а не только громкость.
Николаевич
Почетный пользователь
Сообщения: 80
Стаж: 1 год 1 месяц
Репутация: 12
Откуда: Кропивницкий
Аудио система: усилитель EL803 - 6с33с акустика - Tannoy Turnberry GR LE

Re: Ламповый усилитель на 6Н9С KT88

Сообщение Николаевич »

на какой акустике слушали этот усилитель?
Аватара пользователя
RUS_D
Умелый
Сообщения: 191
Стаж: 4 года 5 месяцев
Репутация: 184
Откуда: Украина, Полтава
Аудио система: Плеер RuneAudio
ЦАП AH-D6 версия 2.х + несколько других
Проигрыватель Винила Lenco L75, DUAL1209, Fisher MT-M21, Вега unitra fonica g-600b
Усилитель Onkyo A-8830, Фоловер Андрэа Чиуфолли
Ламповые усилители РР на Rft El34 и 6П3C (кобра), РР на КТ88, РР на El84, SE на 6С41С, SE на 6П42П

Акустика ONKYO SC-370, GRUNDIG Box 1600b, IQ LADY- maxi
Контактная информация:

Re: Ламповый усилитель на 6Н9С KT88

Сообщение RUS_D »

GRUNDIG Box 1600b
и самодельная из этой темы viewtopic.php?p=18989#p18989
Других пока не имею, да и времени почти нет слушать, редко бываю дома.
Звук мне понравился, низа плотные, верх не крикливый, но очень чистый, я бы сказал хрустальный..
середина меня заворожила, вокал отыгрывает прям завлекает
вчера полчаса Синатру слушал, время пролетело как миг..
Эвансенс и Скорпионс отыграло я бы сказал без замечаний...

Но надо еще сменить межкаскадники на Superior Z-Cap 0,47 мкФ или бумаго-оловяные для сравнения.
сейчас там стоят дешовенькие полипропиленовые МКТ.

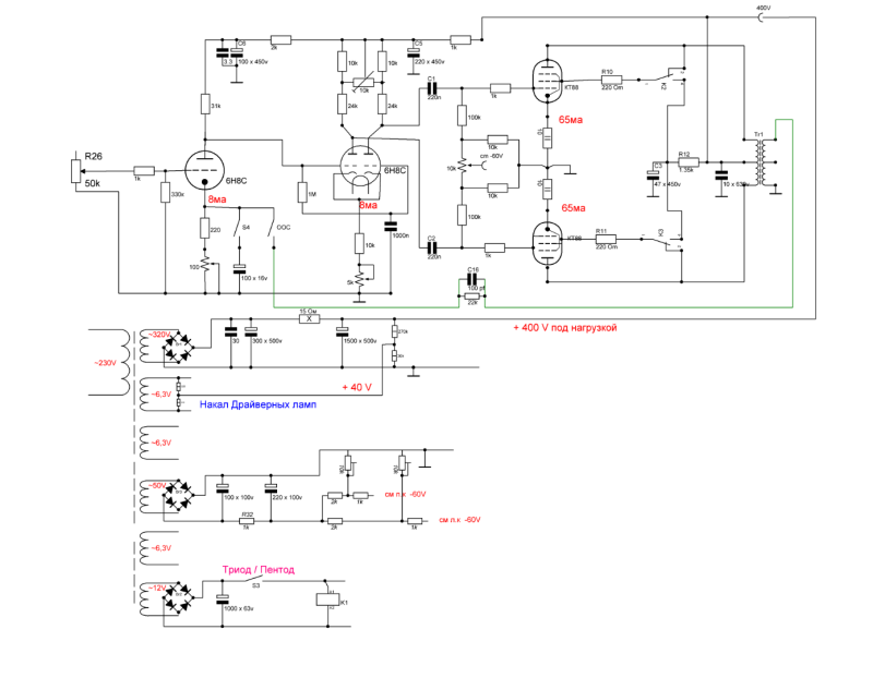
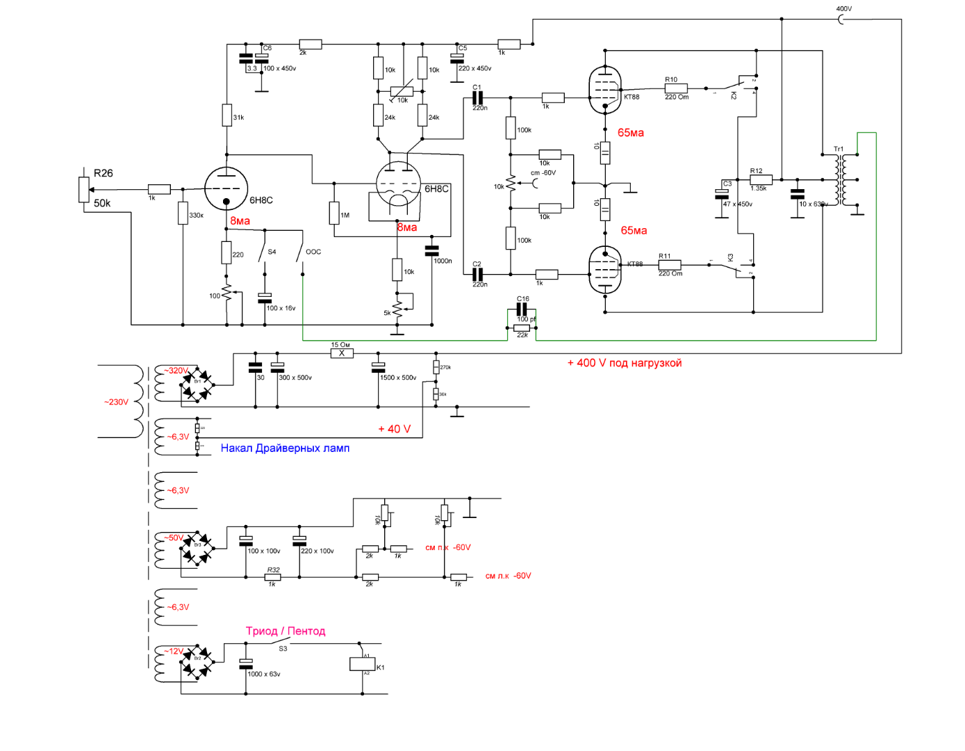
Можна сказать финальная версия схемы
1 лампа триоды запаралелил :) для эксперимента
усилитель KT-88.png
РР усилитель на KT-88.pdf
(883.59 КБ) 1 скачивание
Добавил в PDF схему, фото и немного техописания.
Единственно что нет намоточных данных выходников, мне их из Киева мотали на заказ.....

А спектры если смогу то сниму через недельку, другую.. как будет много времени чтобы этим заняться.
там же надо снять для триода, пентода, с ООС и без :)
Ответить

Вернуться в «Аудио усилители»